计算机毕设 java 美容院管理系统的设计与实现 155ys(配套有源码 程序 mysql 数据库 论文)本套源码可以先看具体功能演示视频领取,文末有联 xi 可分享
随着美容行业规模化发展,传统美容院管理依赖人工记录、纸质档案,存在客户信息分散、项目预约混乱、产品库存跟踪低效等问题,难以满足管理员统筹资源与美容师高效服务的需求。开发美容院管理系统,通过线上平台整合客户管理、项目预约、产品销售、财务统计等功能,能实现美容院业务线上化管控,管理员统筹人员与资源,美容师高效服务客户,提升美容院管理效率,符合美业信息化发展趋势。
该系统包含三大角色功能,管理员功能有个人中心(维护信息)、美容师管理(维护美容师工号 / 姓名 / 联系方式 / 资质)、会员管理(维护会员账号 / 姓名 / 生日 / 会员卡信息)、项目类型 / 美容项目管理(分类项目、记录项目名称 / 价格 / 美容师分配)、项目预约管理(审核预约信息 / 安排服务时间)、产品分类 / 产品信息管理(分类产品、记录产品名称 / 价格 / 库存)、产品销售管理(跟踪销售订单 / 支付状态)、身体档案管理(记录会员消费项目 / 金额)、出勤信息管理(统计美容师出勤 / 请假情况)、会员卡管理(维护会员余额 / 消费记录)、收支账目管理(记录收入 / 支出明细)、系统管理(维护轮播图 / 公告);美容师功能有注册登录、个人中心(维护信息)、美容项目管理(查看负责项目)、项目预约管理(接收预约 / 确认服务)、产品信息管理(查看产品库存)、产品销售管理(记录销售记录)、身体档案管理(填写会员服务记录)、出勤信息管理(查看个人出勤)、会员卡管理(查询会员余额);会员功能有注册登录、个人中心(维护信息)、项目预约管理(提交预约申请)、产品销售管理(购买产品)、会员卡管理(查看余额 / 消费记录)、我的收藏管理(收藏心仪项目 / 产品)。其中,美容项目管理存储项目编号 / 价格 / 详情;产品销售管理跟踪产品名称 / 数量 / 总价;身体档案管理记录会员消费项目 / 时间;收支账目管理存储收入 / 支出金额 / 日期。这些功能覆盖美容院管理全流程,从客户服务到项目预约,从产品销售到财务统计,形成完整的美业运营体系,有效解决传统管理痛点,提升美容服务质量与客户满意度。
注:以上是纯毕业设计介绍,并非实际开发完成,最终开发完成的毕业设计程序以下面的环境软件、功能图和界面为准。
系统所需要的环境软件:idea、eclipse+mysql5.7、8.0+Navicat+JDK1.8+Tomcat7.0
3.3系统用例分析
在设计系统的过程中,用例图是系统设计过程中必不可少的模型,用例图可以更为细致的,结合系统中人员的有关分配,能够从细节上描绘出系统中有关功能所完成的具体事件,确切的反映出某个操作以及它们相互之间的内部联系。
其中参与者就是和系统能够发生交互的外在实体,一般可以指系统的某个用户。一个用例图就能对应出系统中的一个功能过程,系统中完整的功能都是由不同的用例图所组成的。系统用例图下所示。

图3-1 管理员用例图

图3-2 会员用例图

图3-3美容师用例图
3.4系统流程的分析
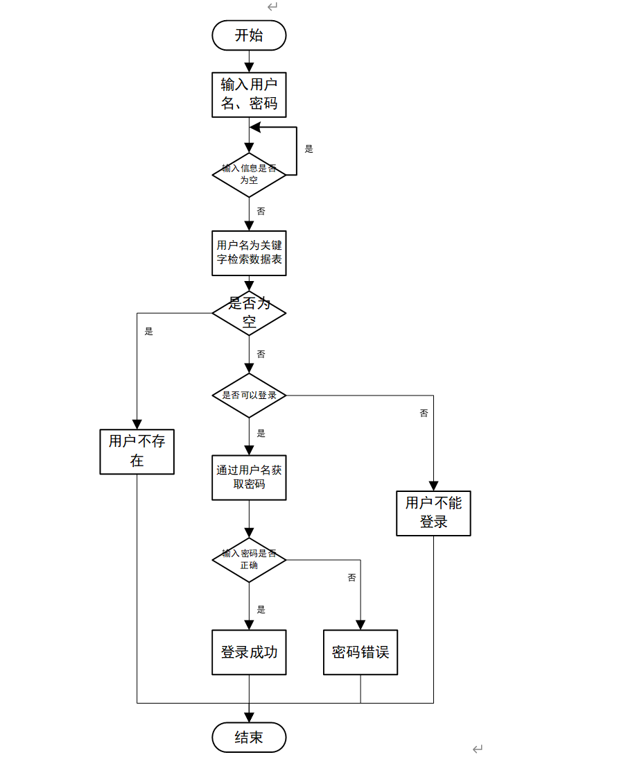
3.4.1 登录流程
登录流程如图3-4所示:

图3-4 登录流程
3.4.2个人中心管理流程
个人中心管理流程如图3-5所示:

图3-5个人中心管理流程
3.4.3 系统操作流程
系统操作流程如图3-6所示:

图3-6 系统操作流程图
3.5本章小结
在本章中对本论文要实现的美容院管理系统要实现的需求进行了详尽的说明,包括系统实现的可行性分析,整个系统在功能、性能和安全方面需求的分析,最后对整个系统不同身份用户的业务流程进行了有序的阐述。通过对以上内容的分析和说明,使得系统要实现的具体功能更加清晰,这给后面系统的设计和实现奠定了良好的基础,有助于整个程序开发的顺利进行。
4系统设计
通过前三章的分析说明,本论文中美容院管理系统已经具有了良好的实现基础,目前的第四章将对系统的具体实现进行说明介绍。
4.1系统结构设计
随着互联网的兴起以及国内外许多B/S架构的优秀系统被广泛使用而变得流行,B/S架构成为了系统开发的主流。本论文中的美容院管理系统也同样采用了B/S架构标准的三层架构,即将整个系统划分为表现层、业务层和持久层这三层,并且在表现层采用MVC设计模型。
采用B/S架构,整个系统的核心业务逻辑都被放在服务器端,使得开发过程变得方便。虽然这会使得服务器端的压力较大,但在Ajax等技术兴起后,在前端也就是浏览器端也可以实现部分业务逻辑,一定程度上分担了服务器的压力。
同时,该系统采用的B/S架构,将整个系统进行分层。在表现层,主要负责处理从客户端接收到的请求,根据请求内容进行处理后向客户端响应结果。在业务层中,囊括了整个系统的核心业务逻辑,它位于数据访问层之上表现层之下,表现层的请求发送至业务层,业务层将根据编写好的业务逻辑与数据层进行交互。但是每个层之间是不具有必然联系的,表现层的请求发送至业务层,业务层在接受到后可以不进行处理,这并不会导致整个系统出现错误。所以只要层与层之间交互的接口不发生变化,某一层的变更并不会对其它层产生影响。所以这种架构的系统实际上很易于扩充,只要表现层有新的请求发送给业务层,业务层只要有相应的处理逻辑就好了,所以业务逻辑层的设计是十分重要的。而在持久层,主要进行的就是数据的存取,也就是和数据库打交道。
以上这种对程序进行分层的方式,可以使开发者专注于结构中的某一层,每一层要进行的工作十分明确,降低了耦合性,这种标准化的开发方式,有利于程序的复用,也极大地降低了之后对系统功能扩充和维护的成本。
4.2系统功能模块设计
美容院管理系统的使用者主要有三类用户,一类是管理员,他拥有整个系统的最高权限,然后是会员和美容师,都只能对自己的个人信息进行操作。系统根据这三类用户,划分出了三大功能模块。
4.2.1管理员模块
管理员用户具有整个系统的最高权限,可以使用系统中的所有功能模块,包括查看所有美容院信息,并对这些数据进行管理。在美容师模块和会员模块中可以将新的信息录入系统,还可以查询,删除和编辑权限内的信息。在系统维护管理中可以对用户登录信息、用户权限进行管理。
4.2.2 会员模块
会员的功能模块中主要涵盖:可以根据需要和实际情况修改自己的个人信息,可以对产品信息和美容项目进行操作等。
4.2.3 美容师模块
美容师的功能模块中主要涵盖:可以根据需要和实际情况修改自己的个人信息,可以对美容项目管理、项目预约管理、产品信息管理、产品销售管理、身体档案管理、出勤信息管理、会员卡管理进行操作等。
4.3系统功能结构设计图
以上所涉及到的有关的功能,都是用功能结构图来简洁和清晰的表示出来,功能结构图就是能够把比较复杂的功能结构用图的形式清晰的描绘下来,并且为后续的设计以及测试等模块提供了明确的方向,在构思功能结构图的时候,便可以给设计的过程带来一定的思维导向,不至于在设计过程中有所遗漏,可以尽可能的明确系统所涉及到的功能。
以上所涉及到相关的功能以简洁清晰的方式来表示的,将复杂的结构以图形的形式画清楚,并且为后续的设计和测试模块提供了明确的方向,在构思功能结构图的时候,可以给设计过程带来一定的思维导向,在设计过程中不至于遗漏。可以尽可能明确系统所涉及的功能。
系统的总体功能结构图如图4-1所示。

图 4-1系统总体结构图
4.4数据库设计
数据库对所有信息管理系统来说都十分重要,因为系统中的核心功能大多都依赖于数据库,所以数据库的设计将对系统的性能和功能实现起到重要作用。该系统内总共有三类对象,分别是管理员、美容师和会员,数据库设计将根据这些用户的属性来实现,同时,建立表的结构以及表与表之间的关系。
4.4.1 概念模型设计
数据库在程序的设计中扮演了重要的角色,它将系统涉及的数据全部容纳其中,在数据库设计时,为了能够明确思路,清晰明了一般都是先构建E-R图,ER图是由实体及其关系构成的图,通过E/R图可以清楚地描述系统涉及到的实体之间的相互关系。在系统中对一些主要的几个关键实体如下图:
(1) 生日祝福实体属性图如4-2所示

图4-2生日祝福实体属性图图
(2) 收支账目实体属性图如4-3所示

图4-3收支账目实体属性图
(3)身体档案实体图如图4-4所示。

图4-4身体档案实体图
(4)美容资讯实体属性图如4-5所示。

图4-5美容资讯实体属性图
(5)支付提醒实体属性图如4-6所示。

图4-6支付提醒实体属性图
5.2系统功能实现
当人们打开系统的网址后,首先看到的就是首页界面。在这里,人们能够看到美容院管理系统的导航条,通过导航条进入各信息展示页面进行操作。系统首页界面如图5-1所示:

图5-1 系统首页界面
系统注册:在系统注册页面的输入栏中输入用户注册信息进行注册操作,系统注册页面如图5-2所示:

图5-2系统注册页面
美容项目:在美容项目页面的输入栏中输入项目名称和项目类型进行查询,可以查看到美容项目详细信息,并根据需要进行预约、评论或收藏操作;美容项目页面如图5-3所示:

图5-3美容项目详细页面
个人中心:在个人中心页面通过填写个人详细信息进行信息更新操作,还可以根据需要对我的收藏进行详细操作;如图5-4所示:

图5-4个人中心界面
5.3管理员模块实现
管理员用户登录,在登录页面选择需要登录的角色,在正确输入用户名和密码后,进入操作系统进行操作;如图5-5所示。

图5-5管理员登录界面
管理员进入主页面,主要功能包括对个人中心、美容师管理、会员管理、项目类型管理、美容项目管理、项目预约管理、产品分类管理、产品信息管理、产品销售管理、身体档案管理、出勤信息管理、会员卡管理、收支账目管理、系统管理等进行操作。管理员主页面如图5-6所示:

图5-6管理员主界面
管理员点击美容师管理。在美容师页面输入美容师工号、美容师姓名和选择服务状态进行查询、新增或删除美容师列表,并根据需要对美容师详情信息进行详情、修改或删除操作;如图5-7所示:

图5-7美容师管理界面
管理员点击会员管理。在会员页面输入会员账号进行查询、新增或删除会员列表,并根据需要对会员详情信息进行详情、修改或删除操作;如图5-8所示:

图5-8会员管理界面
管理员点击美容项目管理。在美容项目页面输入项目名称和选择项目类型进行查询、新增或删除美容项目列表,并根据需要对美容项目详情信息进行详情、修改、查看评论或删除操作;如图5-9所示:

图5-9美容项目管理界面
管理员点击产品信息管理。在产品信息页面输入产品名称和选择产品分类进行查询、新增或删除产品信息列表,并根据需要对产品详情信息进行详情、修改或删除操作;如图5-10所示:

图5-10产品信息管理界面
管理员点击产品销售管理。在产品销售页面输入产品名称和产品分类进行查询或删除产品销售列表和销额统计、销量统计,并根据需要对产品销售详情信息进行详情、修改或删除操作;如图5-11所示:

图5-11产品销售管理界面
5.4美容师模块实现
美容师进入系统可以对个人中心、美容项目管理、项目预约管理、产品信息管理、产品销售管理、身体档案管理、出勤信息管理、会员卡管理等功能进行操作。美容师主页面如图5-12所示:

图5-12美容师主界面
5.5会员模块实现
会员进入系统可以对系统首页、个人中心、项目预约管理、产品销售管理、会员卡管理、我的收藏管理等功能进行操作。美容师主页面如图5-13所示:

图5-13会员主界面
源码无偿分享,文末领取

被折叠的 条评论
为什么被折叠?



