基于Arduino Uno的功率分析仪使用菊阳KEW 6315和日置328‐20进行验证
摘要
能耗在线质量分析技术正变得越来越简便。这得益于传感器模块和微处理器日趋简化、功能更复杂且具备高精度。本研究提出一种基于Arduino的电能消耗在线监测技术方案。值得关注的是,采用高精度测量工具菊阳KEW 6315功率分析仪和日置328‐20,对基于Arduino的电能质量监测系统的准确性进行评估。本研究的方法是设计一套单相电能监测系统,采用SCT‐013型电流传感器和变压器形式的电压传感器。使用EmonLib库在Arduino中处理电压和电流数据。通过将Arduino的测量结果与菊阳KEW 6315和日置328‐20的测量结果进行对比,完成测量结果的验证。测量报告通过基于网站的方式在线展示。结果显示,所开发系统的测量性能良好,其性能质量接近菊阳KEW 6315,在与日置328‐20对比时平均误差低于5%,处于可接受范围。电能消耗的测量结果已成功以基于网站的能耗报告形式展示。
1. 引言
电气设备的高需求导致非线性负载的使用日益增加。非线性负载的增加已成为电能质量问题之一[1]。电视机、台式计算机、笔记本电脑等非线性负载会产生高次谐波[2]。电能质量不良会导致较大的损耗,有时还会造成用电端的电压下降。供电线路中的电压下降可能导致电气设备损坏[3]。
基于互联网技术的电能质量监测系统变得日益重要,因为该系统不仅准确、快速,而且能够对电能质量下降提供早期预警。互联网技术与电能质量在线监测的集成,使人能够更便捷地做出能源管理决策,从而使能源用户能够快速、简便地进行能源使用的常规行为评估[4]。因此,在线能源监测具有改变人们用电行为的作用,使其在决策时更加审慎[5]。
2. 方法
2.1. 电流传感器 YHDC SCT-013
YHDC SCT-013 是一种非侵入式传感器,用作测量能耗的传感器[6]。YHDC SCT‐013 的工作原理是通过感应电流,然后将电流值除以传感器上的线圈匝数[7]。YHDC SCT‐013 能够读取 0 到 13A 的电流,包含 18000 匝线圈,非线性为 ±3% Y[8]。YHDC SCT‐013电流互感器适用于与开源能源emonTx[7]配合使用。电能质量变量,如功率因数和无功功率,可通过电流的相位变化来确定。在这种情况下,YHDC SCT‐013在完成此类任务中起着重要作用。
2.2. 电能消耗
电能消耗考虑三个主要变量的结果如下:
$$ P = V \times I \times \cos \theta \quad (\text{Watt}) \tag{1} $$
$$ S = V_t \times I \quad (\text{VA}) \tag{2} $$
$$ Q = V_t \times I \times \sin \theta \quad (\text{VAR}) \tag{3} $$
P 是负载实际所需的有功功率(瓦特)。S 是主发电机向用户提供的实际电功率(伏安(VA))。Q 是感性负载产生的无功功率(乏(无功伏安))。负载的有功电能消耗可通过公式(4)获得。
$$ W_a = P \times t \quad (\text{Watt-Hour}) \tag{4} $$
图1展示了正弦波电压(Vm)从时间函数转换为角频率形式(ω)。V(t) = Vm sin ωt。该函数每2π弧度重复一次。假设Vm sin ωt是关于t的函数,且周期为T,则该周期可用度数形式表示为(8),而θ为(ωt + θ)。
$$ f = \frac{1}{T} \tag{5} $$
$$ \omega = 2\pi f \tag{6} $$
$$ V(t) = V_m \sin(\omega t + \theta) \tag{7} $$
一些实验室规模的电能质量测量仪器的研究,例如菊阳KEW 6315和日置328‐20。菊阳 KEW 6315是一种电能质量测量分析仪,测量准确性为±0.2% rdg ±0.2% f.s.(正弦波,40‐70Hz)[9],而日置328‐20的基本准确性为:±1.0% rdg. ±5 dgt[10]。这两种工具均为日本制造的可靠的测量仪器。
3. 相关工作
在本文中,我们采用线性变压器进行[11‐14]所采用的传统电压传感技术。同时,所使用的传感器为已在[14]中使用的YHDC SCT‐013,并[15]。Arduino Uno微控制器和网络扩展板被用作Arduino Uno[16‐17]之间的数据处理和通信接口。系统与服务器之间的通信网络采用3G协议进行传输。
EmonLib库从openenergymonitor.org下载,被用作Arduino中的功率计算算法方法,因为它被认为更直接且更容易[13, 18‐21]。一些研究还介绍了通过使用可直接与微控制器集成的低压传感器(如ZMPT101B)进行电压检测技术[22‐26]。也有研究引入了在同一工具中同时实现电压和电流检测技术的方法,例如PZEM 004模块,相比ZMPT101B更加实用。
本研究旨在对负载在两种条件模式下进行系统测试。第一种条件为离线模式,测试在电源面板上持续进行1小时,随后观察测量结果,并与菊阳KEW 6315和日置328‐20进行比较。第二种条件为在线模式,系统连接互联网持续30天。测试在总功率负载为2200VA的住宅建筑中进行。
图2是系统架构,一种由加列拉(2018)讨论过的基于移动网页技术的完整电能监测架构[27]。在本研究中,我们设计了如图2所示的架构,其中虚线为零线,黑线为单相交流220V线路电压,紫线为低压交流线路。红线为来自主电源的直流5V线路电压和来自备用电源系统的9V供电。黄线为数字数据线,蓝线为USB数据通道,绿线为使用局域网(LAN)的互联网通信路径。
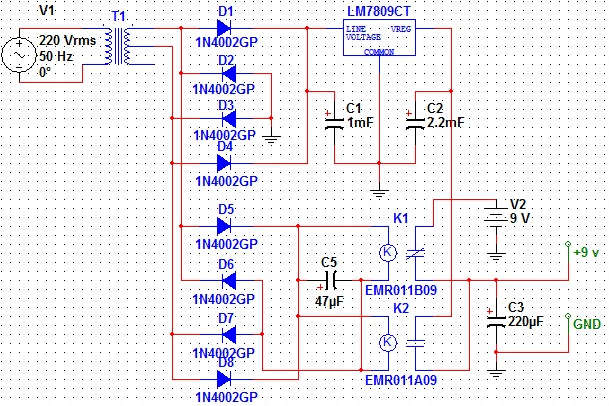
图3是一个备用电源供电方案,其中输入来自220V主电源和9V直流电池。当主电源关闭时,电源会无缝切换到电池供电。
图4是使用来自openeenrgymonitoring.org的降压电流互感器构成的电压传感器的线路图。输入的220VAC电压被降低至18.3VAC。输入到Arduino的交流电压值通过公式(1)确定,范围在0V至5V之间。然后,一个100 μF电容用于减小纹波电压。中点是目标电压动态的中间值,将由Arduino在引脚2进行处理。获取Arduino输入和中点值的分压公式通过公式(1)计算得出,其中电流值连接至Arduino的引脚1。电流传感器同理,采用YHDC SCT‐013传感器作为电流互感器(图5),利用EmonLib库中的calcIrms函数来求取有效值电流[18]。
$$ U_{out} = \frac{R_4}{R_3 + R_4} U_p \tag{8} $$
4. 结果与讨论
测试结果表明,所进行的实验已完成。已经完成的工作是验证先前的研究人员所采用的带变压器的电压传感器和电流传感器[11‐14]。
使用加热元件作为线性负载的测量测试结果,从40W到240W进行,功率因数假设为1,然后与菊阳KEW 6315和日置328‐20(图6)进行比较。基于Arduino的测量系统显示的结果与菊阳KEW 6315和日置328‐20相近。非线性现象的发生可能是由于负载电阻因长时间受热而发生变化所致。
在非线性负载测试中,测试了若干台无功功率从130 Var到780 Var、平均功率因数为0.65的笔记本电脑。基于Arduino的测量系统显示的结果与使用菊阳KEW 6315和日置328‐20进行电能测量的结果相同(图7)。
该系统相对于菊阳KEW 6315的测量误差准确结果为0.5%,相对于日置328‐20为0.26%,见图8。
4.1. 离线系统测试
在电气电源面板(图9)上进行的离线测试中,基于Arduino的功率测量系统工作正常。电流传感器和电压传感器与Arduino之间的通信能够正常运行。表1展示了该系统与其他测量仪器对比后的测量误差值。在电压和电流变量方面,比较器的误差值低于1%,而功率因数和有功功率变量的误差值低于2%。
表1. Arduino为基础的误差测量值与其他测量仪器的比较
| 参数 | Arduino vs 菊阳 (%) | Arduino vs 日置 (%) |
|---|---|---|
| 电压 (V) | 0.24 | 0.17 |
| 电流 (A) | 0.37 | -3.44 |
| 有功功率 (W) | 1.89 | -2.19 |
| 功率因数 | 1.33 | -2.69 |
. 电源面板上测量的测试接线程序)
. 测量结果的比较)
根据图11,本系统与作为验证设备的菊阳KEW 6315和日置328‐20进行了测量结果比较。发现它们在测量上具有相似的特性。Arduino与菊阳在电压测量方面的比较平均误差为0.24%,而与日置相比为0.17%(图12)。基于Arduino的系统与菊阳的测量平均误差为0.37%,而与日置相比为‐3.44%(图12)。Arduino与菊阳在功率因数测量方面的比较平均误差为1.33%,而与日置相比为‐2.69%(图13)。Arduino与菊阳在有功功率测量方面的比较平均误差为1.89%,而与日置相比为‐2.19%(图14)。这些结果清晰地展示了所开发系统的测量性能,表明该系统的性能质量接近菊阳KEW 6315,相较于日置328‐20也具备良好表现。
4.2. 在线系统测试
在线系统测试强烈依赖于互联网网络的可靠性。在Arduino的局域网屏蔽模块与服务器服务之间使用3G通信网络作为通信介质,导致了从传感器到用户显示的数据传输延迟。传感器到服务器的数据通信延迟越大,产生的测量误差也越大。这种情况导致能耗报告不准确,尽管根据离线测试,该测量系统显示出准确的结果。这些结果清楚地展示了所开发系统的测量性能,表明该系统的性能质量接近菊阳KEW 6315型,相较于日置328‐20。依赖互联网服务的电能消耗测量系统应由可靠的网络质量提供支持。换句话说,如果在农村地区实施电能测量系统时,由于互联网网络质量无法保证,可能会发生系统故障,导致整个系统失效。
5. 结论
通过使用成本较低且具有高准确性的Arduino,可以构建监测系统。基于线性变压器的电压传感器的使用效果取决于变压器的质量。本研究表明,采用YHDC SCT‐013电流传感器以及带有线性变压器的电压传感器能够实现良好的性能。同时,研究还表明,可通过Arduino的LAN屏蔽模块实现从传感器到服务器的互联网通信。
由于平均误差低于5%,可以说所构建的基于Arduino的电能测量装置具备适用性,可用于实际应用。电量测量。离线和在线条件下的测试结果均表现出令人满意的效果。只要互联网网络可用,Arduino与服务器之间的通信就能正常运行。尽管测试结果令人满意,但仍需了解该电能监控传感器是否能够在三相电力网络中使用多传感器并连接至单个服务器。
23

被折叠的 条评论
为什么被折叠?



