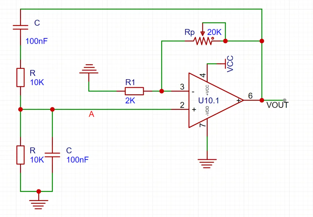
如图所示RC串并联网络接在运放的输出端和同相输入端之间,构成正反馈。R1和RP接在运放的输出端和反向输入端之间,构成负反馈。这种电路也称为文氏电桥电路。 其中下反馈是振荡的必要条件之一,负反馈是用来限制输出电压的。

1. 先看“桥”——文氏桥(Wien Bridge)
由 R1-C1 串联支路 和 R2-C2 并联支路 构成一个“桥”:
R1-C1 串联:像一条“上坡+减速带”的通道,频率越高,电容 C1 越短路,信号越难通过。
R2-C2 并联:像一条“下坡+分流”的通道,频率越高,电容 C2 越短路,信号越被旁路到地。
当信号频率满足:

这里( R1=R2=10 kΩ,C1=C2=0.1 µF,算得 f₀ ≈ 159 Hz)时,这两条路对信号的“衰减”恰好是 1/3,而且相移为 0°,桥就“平衡”了。
2. 再看“环路”——放大器 + 反馈
LM741 运放 接成 同相放大器,提供增益。
2 kΩ(R3) 和 20 kΩ(R4,图上 20 k) 组成负反馈,决定放大倍数。

3. “起振”与“稳幅”
起振条件:环路总增益 ≥ 1
文氏桥在 f₀ 处衰减 1/3,因此只要放大器增益 ≥ 3 就能起振。
这里 A_v = 11,远大于 3,电路一上电就会“嗡”地开始振荡。
稳幅问题:如果没有稳幅措施,增益过大,波形会削顶失真。实际电路里会在 20 kΩ 或 2 kΩ 处并联/串联热敏电阻、二极管或 JFET 做 自动增益控制(AGC),让增益随幅度增大而降低,保持纯正弦。
4. “交通比喻”总结
文氏桥 像一座“频率安检门”,只有 159 Hz 的车辆能 0° 相位、1/3 幅度通过。
LM741 放大器 像一辆“带助推的环线巴士”,把每辆 159 Hz 的车放大 11 倍后重新送回入口。
当“安检门”+“环线巴士”形成闭环,且环线巴士每次补给的能量 ≥ 安检门损耗,车流就会无限循环,形成 持续的正弦波车流——即稳定的正弦波振荡。
应用曲线

(图片来自数据手册)
图 中的波形显示了 LM741 同相放大器电路的输入与输出信号。蓝色波形(上方)为输入信号,红色波形(下方)为输出信号。输入信号峰-峰值为 1.06 V,输出信号峰-峰值为 1.94 V。使用 4.7 kΩ 电阻时,系统的理论增益为 2。考虑到 5% 的电阻容差,计入容差后的系统增益为 1.992。而根据示波器测得的平均幅值计算,实际测得的系统增益为 1.83。
RC桥式正弦波振荡原理解析
5532

被折叠的 条评论
为什么被折叠?



