1 什么是系统移植
嵌入式 Linux 系统移植过程可以从 ST 官方下载 BSP 源码包,根据实验教程一步一步移植出自己的专属 Linux 系统。硬件与软件能够适配。
移植包括:基础模块移植:TF-A、U-Boot、Linux内核移植、文件系统构建。
还包括拓展模块移植:主板外设(wifi、蓝牙、 LCD、摄像头、音频、HDMI、网卡),
资源拓展板外设((LED、蜂鸣器、马达、空气温湿度、ADC、 CAN、RS485)等 20 多种外设驱动的移植介绍。

| 系统移植分析

2 FS-MP1A 开发板介绍
- 开发盒设备介绍

2.1开发板概述
FS-MP1A开发板是基于ST(意法半导体)公司的STM32MP1系列微处理器而设计的开发板, 该系列处理器提供了集成 Arm® Cortex®-A7 和 Cortex®-M4 两种内核的异构架构,在实现高 性能且灵活的多核架构以及图像处理能力基础上,还能保证低功耗的实时控制和高功能集成 度。FS-MP1A 开发板采用该系列中性能与资源最丰富STM32MP157AAA3 芯片,双核 ARM Cortex-A7/@650MHz 处理性能、3D GPU 及 MIPI 接口是区别于该系列其它产品的主要性能 差异,同时该系列处理器 ST 承诺稳定供货 10 年。

FS-MP1A 开发板得益于 STM32 系列生态系统成熟且经过验证的软件、工具和技术支持。 FS-MP1A 开发板运行 OpenSTLinux Distribution 系统。OpenSTLinux Distribution 被 Linux 社区审查并认可,并与 OP-TEE 安全操作系统预先集成。它包含在应用处理器核心上运行软 件所需的所有必要构建模块。华清远见提供基于该操作系统的内核源码、外设驱动、用户手 册、开发工具等相关资料与技术支持,为开发者提供全面稳定的设计参考和完善的软件开发 指导,能够有效提高开发者的项目效率、缩短周期、优化设计、缩短产品的上市时间,提高 产品竞争力。
产品特点:
1. 采用 ST(意法半导体)全新的 STM32MP157AAA3(LFBGA448-18*18)微处理器为主控平台, 该平台具有先进灵活的架构,支持 3D 图形处理单元(3D GPU)。FS-MP1A 开发板接口资 源丰富,可全功能开发 STM32MP157AAA3 外设资源。
2 . 提供 Arm®双核 ARM Cortex A7/ 650MHz 和 Cortex®-M4/ 209MHz 两种内核的异构架构 开发,在复杂的多任务处理与运算同时,兼顾硬实时性。

3 . STM32 系列生态系统成熟,并具备经过验证的软件、工具和技术支持,使用户在该平台 上能够提高开发效率,缩短上市时间 。



4. STM32MP1 微处理器系列芯片稳定供货周期长达 10 年,包含多种封装与型号。FS-MP1A 开发板既可以作为开发平台进行学习,也可作为产品控制核心,免除因技术迭代更新, 而造成技术过时或断货情况。

5. FS-MP1A 开发板作为一款工控平台,硬件设计之初考虑到电磁兼容性,可协助用户在静 电放电、电快速瞬变脉冲群、浪涌、传导骚扰、辐射发射、工频磁场等电磁兼容性测试 项,解决 EMI 与 EMS 相关方面的困扰。我们具备相关测试认证整改经验,并已协助多个 客户完成产品的相关国内外产品认证(GB 9706.1-2007、YY0505-2012、IEC60601-1- 2:2014)。

6. FS-MP1A 开发板配件功能齐全,包含 5 寸 MIPI 电容屏、7 寸 RGB 电容屏、300 万摄像 头、500 万摄像头、SWD 仿真器(调试 Cortex-A7/Cortex-M4 内核)、外设扩展板等多种 配件,帮助用户快速实现平台开发与项目验证。
2.2开发板板载资源介绍
FS-MP1A 采用 STM32MP157A 处理器。STM32MP157A 是基于 Cortex-A7 32bit RISC 核心加 CortexM4 32bit RISC 核心的高性能双核心处理器,是华清远见研发中心专门为个人学习和工业控制量身定制 的一套开发平台。最高工作频率为 800MHz。Cortex-A7 处理器为每个 CPU 内置一个 32 kbyte L1 指令 缓存,一个 32 kbyte L1 数据缓存为每个 CPU 内置一个 256 kbyte 2 级缓存。同时 Cortex-A7 处理器是一 个低功耗的应用处理器,旨在为高端可穿戴设备以及其他低功耗嵌入式和消费应用提供丰富的性能。它 提供了比 Cortex-A5 多 20%的单线程性能。 Cortex-A7 集成了高性能 Cortex-A15 和 Cortex-A17 处理器的所有特性,包括硬件虚拟化支持、NEON ™和 128 位 AMBA4 AXI 总线接口。 STM32MP157A 处理器还嵌入 Cortex-M4 32bit RISC 核心,最高可工作在 209 MHz 频率。CortexM4 核心具有浮点单元(FPU)单精度,支持单精度数据处理指令和数据类型。Cortex-M4 支持一套完整的 DSP 指令和一个增强应用安全性的内存保护单元(MPU)。
FS-MP1A 开发板默认配置 8GB eMMC flash,512MB DDR3 内存。板载 AP6212 WiFi 蓝牙一体芯 片、千兆自适应以太网卡、可支持 RGB LCD 与 MIPI DSI 显示模组、具有高清 HDMI 接口、1 路 DVP 摄像头接口可以支持 500W 高清摄像头的接入、4 路 USB HOST 接口,其中 2 路在开发板背部以插针 方式引出,可支持 USB 接口的鼠标键盘和 U 盘的接入等,FS-MP1A 开发板同时还预留一组 IO 扩展口, 可以扩展出串口,CAN 总线接口、ADC 接口等。


2.2.1 主板硬件资源






2.2.2 拓展板资源介绍
同时为了满足学习和项目的需要,FS-MP1A 主板还配套了一块资源扩展板。该扩展板 I2C 总线挂 载了空气温湿度传感器、心率血氧传感器、环境光\接近传感器,SPI 总线挂载了数码管驱动芯片,基于 ADC 的电流、电压检测电路,基于 PWM 脉冲调制的风扇、震动马达,还有常用的 3 颗用户自定义的 LED 指示灯,3 路用户自定义按键,人体红外传感器,光电开关、火焰检测传感器,此外还对外引出了 CAN 总线和 RS485 总线。

2.2.3 软件资源

2.3 开发板应用范围
本产品主要应用于特定的嵌入式设计来管理较高的处理负载和具有丰富人机界面(HMI) 的复杂应用,以保持低功耗和实时性能。例如工业、消费、智能家居、医疗、保健等智能化 产品方面需求。

- 综合项目案例://框架。

2.4 接口电路介绍 //分析电路
2.4.1 电源输入
FS-MP1A 开发板主电源通过 J301 端口(5.5mm*2.5mm)供给,输入范围 4.8V~5.2V(超 出该范围将导致主板工作异常或永久损坏,请特别注意该电源输入范围与正负极方向),推
荐使用 5V/2A 直流电源适配器供电(若您的产品对 EMC 测试要求较高,在使用 FS-MP1A 开发板时,J301 主电源端口具备一定的 ESD 防护功能,选择具有 CE 认证的电源适配器,对
于 EMC 测试中 CE、CS、EFT、Surge 等测试项具有较好的改善作用),电路设计如下所示:

2.4.2 功能按键
FS-MP1A 开发板配置 2 路按键,1 路为系统复位按键,用于 MPU 复位与外设复位; 另外 1 路用户自定义功能按键,可用于系统从睡眠模式或待机模式唤醒。电路设计如下图
所示:


2.4.3 Micro SD
FS-MP1A 开发板配备 1 路 4bit Micro SD 卡接口,采用主处理器的 SDMMC1 控制器, 该接口可用于扩展外部存储,同时也支持处理器从此接口启动(启动配置详见 4.10 启动配 置章节),用于更新 eMMC 程序,该接口具备一定的 ESD 防护功能,电路设计如下所示:
注意:Micro SD 卡接口(绿框)实物图中的数字代表实际接口引脚号顺序。

2.4.4 调试串口
FS-MP1A 开发板通过 J1401 端口(XH2.54-3P 弯针接插件)为用户提供 1 路调试串口, 终端用于系统调试。该调试串口采用 UART4 控制器,端口兼容 5V 和 3.3V 电平。用户可选 择 USB 转串口模块或 FS-MP1A 开发板仿真器用于该调试串口。

注意:调试串口(绿框)实物图中的数字代表实际接口引脚号顺序,该调试端口具备 一定 ESD 防护功能。
2.4.5 仿真接口
FS-MP1A 开发板配有 1 路 JTAG/SWD 调试接口,可用于处理器 Cortex-A7 与 Cortex-M4 内核的裸机仿真调试,连接器采用 2x5 Pin 1.27mm 间距简易牛角插座,电路设计如下所示:

注意:仿真接口(绿框)实物图中的数字代表实际接口引脚号顺序。 FS-MP1A 开发板可选配仿真器模组用于系统的仿真与调试,该仿真器采用 USB MINI 接 口,调试端口包含 1 路调试串口、1 路间距 1.27mm 的 JTAG/SWD 仿真器接口、1 路间距 2.54mm 的 JTAG/SWD 仿真器接口,如下图所示:

2.4.6 MIPI-DSI
FS-MP1A 开发板配备 1 路 MIPI-DSI 接口,接口采用 22Pin 间距 0.5mm 的翻盖式 FPC 连 接器,该接口支持 2 Lane 接口,预留 I2C 接口、PWM 控制、中断检测等接口,用于触摸屏 与背光亮度调节,电路设计如下所示:

注意:MIPI-DSI 接口(绿框)实物图中的数字代表实际接口引脚号顺序。
FS-MP1A 开发板可选配 5 寸全贴合 MIPI 电容触摸屏,屏幕分辨率为 480(RGB) x 854,支持 5 点触摸,支持背光可调,如下图所示:

2.4.7 DCMI 接口
FS-MP1A 开发板配备 1 路 DCMI 接口,接口采用 24Pin 间距 0.5mm 的翻盖式 FPC 连接 器,提供 8bit 并行数据接口,板载 24M 有源时钟,提供 1.5V 与 2.8V 摄像头电源,电路设计
如下所示:


注意:DCMI 接口(绿框)实物图中的数字代表实际接口引脚号顺序。 FS-MP1A 开发板可选配 OV5640 摄像头模组,该模组为 500 万像素,具备自动对焦功 能,如下图所示:
2.4.8 预留端口
FS-MP1A 开发板配备 1 路扩展接口,连接器采用 2x17 Pin 2.0mm 间距简易牛角连接 器,该扩展接口包含 I2C、SPI、SAI、Quad-SPI、TIM、CAN、UART、DFSDM、A/D 等通用资源, 用于外部设备互联控制,电路设计如下所示:


2.4.9 WiFi/BLE 模组
FS-MP1A 开发板板载 AP6212 模块,该模块是正基推出的 2.4G WiFi+ BT4.1 模块, 主 要应用于 VoIP、互联网应用、手持设备等产品上。AP6212 兼容 IEEE 802.11b/g/n 等标 准。在 802.11n 标准下可实现 72.2Mbps 的传输速率,在 802.11g 标准下可实现 54Mbps 的 传输速率,以及 11Mbps 的速率在 802.11b 标准下。
AP6212 的功能特征:
◆ 符合 802.11b/g/n 标准;
◆ 蓝牙集成有一个 1.5PA 功放,并支持 BLE;
◆ 可支持单天线进行 BT/WLAN 的接收;
◆ WLAN 主设备接口:通过一个可达 50MHz 的 SDIO2.0 通讯;
◆ BT 主设备接口:通过一个可达 4Mbps 的 UART 接口通讯;
◆ 集成有 IEEE 的 WIFI+BT 共存技术;

FS-MP1A 开发板的 AP6212 模块采用外置天线,天线接口采用 IPEX 1 代(¢2 镀金, 3*3.1*1.25,0.5 内芯)射频连接器,天线采用 4dB 全向 PCB 板天线,电路设计如下所示:

2.4.10 启动配置
STM32MP1 系列 MPU 内部固化 Boot ROM 程序,支持配置处理器从不同的外设或者接口启 动,处理器启动时会首先执行 Boot ROM 程序,该程序会检测 BOOT[2:0]引脚电平,根据引 脚电平配置为不同启动方式。BOOT[2:0]引脚内置下拉电阻,FS-MP1A 开发板将 BOOT[2:0]管 脚串联一个 3 位拨码开关后,通过 1k 电阻连接到 3.3V 电源。电路设计如下所示:


2.4.11 LCD-TFT
FS-MP1A 开发板配备 1 路 RGB LCD 接口,接口采用 40Pin 间距 0.5mm 的翻盖式 FPC 连 接器,该接口具备以下特性:
◆ 最高支持 WXGA (1366x768) @ 60fps。
◆ 支持 2 个显示层及可编程色彩,支持无内置 RAM 的显示器。
◆ 24 Bit RGB 接口,兼容 16 Bit/18bit。
◆ I2C 接口,用于电容触摸屏。
◆ PWM 输出,用于背光调节。
此接口兼容华清远见的 7.0 寸电容触摸屏模组。电路设计如下所示:



2.4.12 状态指示灯
FS-MP1A 开发板提供 3 路状态指示灯以及 1 路电源指示灯。3 路状态指示灯为用户自 定义功能灯,连接到 PZ5/PZ6/PZ7 管脚,默认固件将 D35 指示灯定义为心跳灯,用户也可自 行更改程序,改变其功能。电路设计如下所示:



2.4.13 HDMI 接口
FS-MP1A 开发板配备 1 路 HDMI 接口,STM32MP1 系列 MPU 配有 HDMI-CEC 控制器,HDMI 数据则需要通过并行 RGB 和 I2S 数据接口转换,转换芯片采用 SII9022ACNU,该接口支持音 频与图像传输,最大分辨率 1366x768。

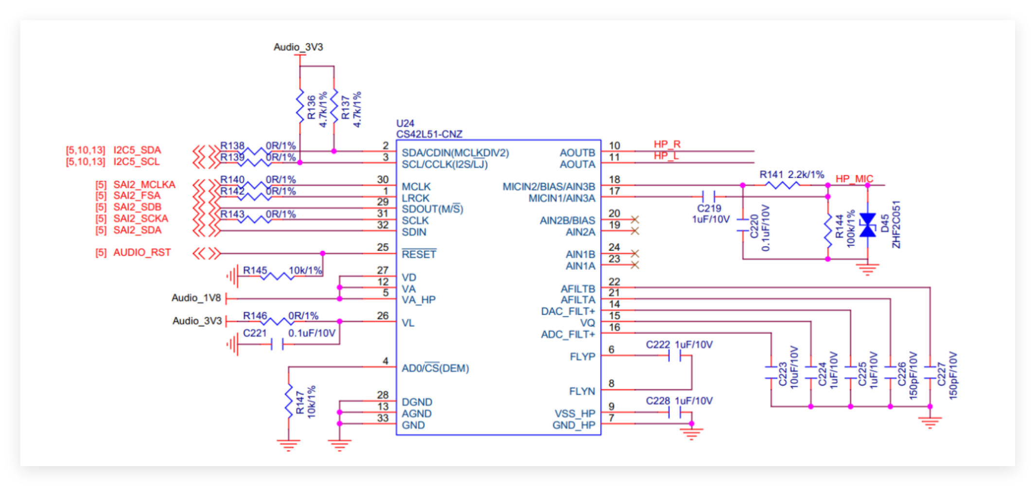
2.4.14 音频接口
FS-MP1A 开发板配备 1 路国际标准(CTIA)3.5mm 四段音频耳机接口,可用于播放立体 声音乐和录制音频文件。该接口音频编解码芯片采用 CS42L51-CNZ,具有优秀的音频性能, 功耗低,可为 16Ω 立体声耳机提供充足的 46 mW 输出功率,带来优美的聆听体验,该芯片 连接至处理器的 SAI2 控制器。电路设计如下所示


2.4.15 千兆以太网
FS-MP1A 开 发 板 配 备 1 路 千 兆 以 太 网 接 口 , STM32MP1 系 列 处 理 器 内 部 集 成 10/100/1000Mbps 以太网 GMAC 控制器,支持 RGMII、GMII、MII、RMII,为实现以太网功能, 需要在处理器外部连接 PHY 收发器。FS-MP1A 开发板配备的千兆以太网接口,采用标准 RJ45 网口座。PHY 收发器通过 RGMII 方式连接到了 STM32MP1 处理器的 GMAC 控制器上。电路设 计如下所示:


2.4.16 USB HOST
STM32MP1 系列处理器内部集成 2 路高速 USB2.0 控制器,分别为 1 路 USB Host 和 1 路 USB OTG,FS-MP1A 开发板将 USB OTG 通过 mini USB 座直接引出,可用于 Device 使用。另 外 1 路 USB Host 通过 USB HUB 芯片(GL850G)扩展出 4 路 USB HOST 端口,2 路采用 USB TypeA 双层连接器引出。2 路采用间距 1.25mm-4P 接插件预留,可用于与外部 USB 设备通讯, 电路设计如下所示:

2.4.17 USB OTG
FS-MP1A 开发板将 USB OTG 通过 mini USB 座直接引出,可用于 Device 使用。该端口可 用于系统镜像升级,也可用于主板供电,需要注意当采用 PC 机的 USB 端口供电时,需要考 虑 PC 机 USB 端口电流限制(一般限制为 500mA),该限制会造成大功率外设使用异常或造成 主板异常。电路设计如下所示:

2.4.18 时钟与 RTC
FS-MP1A 开发板根据应用需求,包含 24MHz 有源 CPU 主时钟、32.768kHz CPU RTC 无源 时钟、25MHz PHY 无源时钟、12MHz USB HUB 无源时钟、26MHz WiFi/BLE 无源时钟、24MHz DVP 有源时钟。为了 RTC 外设掉电可以继续运行,需要给处理器 VBAT 引脚接上锂电池,FSMP1A 开发板配有可充电锂电池 ML414H,用于 FS-MP1A 开发板断电后 RTC 外设供电使用
2.5 电气参数

974

被折叠的 条评论
为什么被折叠?



