前言
方法论的重要性,不言而喻。
对方法论的提炼,就是个人不断成长过程。
方法论有别于方法,方法论往往道理浅显,但是灵活运用非常难,并且是做事中能够解决一列问题的指导原则,而方法是如何做完成一件或类似相对较为具体的任务。
方法论,在精而不在多。
下面,就是我自己最受用的4个方法论:
大圈小圈:指导职场晋升的方法论
721原则 :指导个人发展的方法论
人无完人:自我驱动的方法论
抽象问题具体化,具体问题抽象化:解决实际问题的方法论
大圈小圈
在工作中,我经常碰到两种极端人:
“我觉得我做的很好了,我很负责任的把我负责的系统做得不错了;而且我觉得别人也差不多,为什么绩效会比别人差?”
“我不想做这种琐碎的工作,我想做技术含量更高的任务!”
第一种典型的就是:踏实型,一般性格是偏闷骚型。
第二种典型的就是:抱怨型,一般是刚毕业优秀同学,对自己预期很高,并且总有种“怀才不遇”的感觉。
那么大圈小圈方法论,就是可以用来指导避免让自己陷入这两种困境。
那么下来介绍,大小圈:

如上图所示,大小圈分别是指:
小圈,即影响圈。
影响圈是指:你当前能够影响到的范围的一个区域范围。
举例而言:作为一个初级开发者,他负责某一个模块开发,那么他所能影响的就是这个模块;因为他可以把这个做的更好,或做的不好。但是他不能,影响到:其它模块开发好坏。
而作为一个小组组长,往往所能影响的是一个大的项目,或者某一个业务方向。但是,他无法对另外一个部门的项目,产生任何影响。
大圈,即关注圈。
关注圈是指:你所能看到的,但是无法影响的,或者影响微乎其微可以忽略的范围。
举例而言:此处举一个不太恰当的例子:作为研发者而言,产品设计好坏你是无法左右的。因为这个是产品设计师的职责,你一般的很难影响。当然,你也可以在某些产品设计细节方面,吐槽、提出自己的想法或建议;但是你很难左右产品的发展方向。
在工作中,简单说:影响圈即是自己的本质职责;关注圈即是非自己本质工作之外的。因此一般的,影响圈的大小,反应了个人的能力的大小。

上图中,我们可以看到:影响圈扩大,是向关注圈范围扩展。那么这里揭示关注圈扩大的两个步骤:
影响圈的扩大前提是,把当下的关注圈做的最好,打好基础
当影响圈做好后,才会尝试去将自己能够够得着的关注圈范围(往往围绕自己的影响圈的关注圈部分),扩展为自己的影响圈,从而实现影响圈的扩大。
影响圈是自己本质,是基础;关注圈是扩展区域,是下一步发展;只有把影响圈做好才能进一步扩大影响圈;虽然关注圈对你当下的绩效产出往往没有很明显的价值,但是只有提前关注关注圈,你才有机会,也才有可能扩大影响圈。
所以,当你抱怨“自己怀才不遇”的时候,请首先反思的问题是:我当下的“影响圈”做到极致了吗?
那么实际工作中,这两个圈的时间投入比是多少呢?我们先看两个极端的情况:

100%时间投入到影响圈:把自己的所负责的事情做的很好了,但是也仅限于此,对于其它事情都一概不考虑,只从自己的角度思考。也就是文初提到的第一个典型情况。

100%时间投入到关注圈,即文初提到的第二个典型情况。
那么这里给一个时间配比建议:
721原则
721原则方法论是:
技能获得:70%是由实践获得,20%是学习获得,10%是培训(被指导)获得。
此处:学习是指狭隘学习,仅仅只从书本、互联网等方式主动获取到的知识点。而实践,简单我认为是指:自己运用所学来的知识,解决某个实际问题或任务的过程。
721原则方法,看上去很简单,但是作用却很大;这个方法论不断指导我如何快速学习,以及在重大决策判断上起到了至关重要的作用。
看看有这个方法论,我个人认为觉得很有用的的两个推论:
推论一:最快学习路径是:优先选择学习,能够立刻或者即将实践的知识或技能
这个推论看似简单,但是周围,往往有很多人都没有注意到这一点;比如他们往往更注重于:更前沿知识(专刊、博客),而忽略了那些能够直接在工作中实践的知识点。
一个人的从小白成为某项领域的专家,所需要学习的知识会非常多;如果你规划好整体学习知识点后,其实如何让自己快速的成长,就是一个路径选择问题。
但是,如果再把“机会”因素考虑进来,最优路径的选择往往并不是一个非常简单的事情。但是这个不影响“推论一”,为一个很好的指导原则。
推论二:请不要尝试,只通过学习或者培训方式,能够掌握某项技能或者成为某方面的专家
如果你想尽快真正的成为某方面的专家,这个方法告诉你的是:最重要的首先要考虑如何实践或者哪儿可以找到实践机会。
人无完人
人无完人,是我自己总结的;用于不断自我驱动的一条方法论。
“人无完人”道理很简单:没有一个人是十全十美的。它的另一个推论,就是:“每个人都有问题”。
引用一次实际工作中的对话,引出这个方法论的逻辑:有一次和一个自驱力,能力很强的同学进行one one沟通,谈到他自己的一个困惑:
ASK:“我有一个困惑:我每天晚上完成了任务之后,有时候不知道自己选择该做什么或者学习什么?所以想问下你,看看你每天晚上一般都做什么?”
我 :“我每天晚上、地铁上最多做的是不断思考问题;当然有时候是在学习。”
ASK:“你每天在思考什么问题?”
我 :“比如,半年前,我再思考xx、xx问题,最近我在思考xx、xx、xx问题。”
ASK:“你要是问题解决完了,那怎么办?”
我 :“那说明我处境现在很危险了,需要立马思考:**为什么我没有问题**?”
我 :“至于如何解决“为什么我没问题”这个问题就是另一个层次问题。这并不是重点,暂不细聊,简单说解决方案有:向上、横向、向下沟通问题收集;横向对比,和高阶同学对比思考差距在那里;思考学习哪些知识来开拓自己的当前面临的视野局限问题等等,。。。。。。”
1234567891011
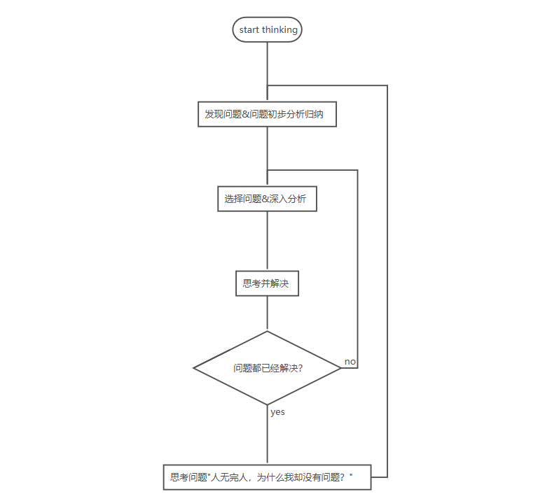
用流程图画出逻辑如下:

ps:学习也是一种问题解决方法。
从图中可以看到,一旦你进入思考,其实是一个死循环,是永远没有结束。我相信大部分的人,当有问题的时候,都会做到中间第一个循环。但是当所有问题解决差不多的时候,就会开始出现“我觉得我做到极致了,我没有太多问题需要解决了。”。其实这就表明,你忽略了第二层循环。

有很多人都能感受到,能力提升的过程有点儿像:洋葱圈,是一层一层的;并且由一个层次提升到上一个层次,不是简简单单的学习问题,难度最大,往往需要突破的是一个瓶颈(而这时高工指导的话:往往发出“一句话胜读十年书”的感叹)。所以,如果用洋葱圈比如的话,那么上图中:
第一层循环:在层次内,提升的过程
第二层循环:是突破层次的瓶颈,达到上一个层次的过程
所以我认为,第二层循环往往比第一层更为重要,而且更难!但是两层循环是相辅相成的,只有通过第一层,是自己提升到当前层次内最高点后,然后通过第二层循环思考,才有可能突破到下一个层次内起点。
具体问题抽象化,抽象问题具体化
这条方法论,是我从他人身上学习和借鉴的。但是至今仍然还没有完全消化,达到灵活运用的地步。所以在此仍然是谈谈自己的看法和认为。
这条方法论,至少在技术、管理两个方面起到不可忽视的作用。
具体问题抽象化
具体问题抽象化,主要是为达到举一反三的目的。未来的问题我们无法预料,但是已经发生的同类事情是不允许发生第三次的。那么具体问题抽象化,即是从问题出发,找到问题本质,从根上解决问题。网上也可以找到此类问题的解决方法,但是这里我讲一下我个人的方法。
具体问题抽象化,在我的方法中分为以下几个步骤:
问题收集=》问题归类=》问题分析=》问题提炼抽象
问题收集和问题归类,我往往是在脑子里完成。并不是我脑子很好使,而是有一套方法。
问题收集:问题收集的关键在于渠道,比如包括:邮件、QQ、微信、BUG反馈渠道、用户反馈渠道等;自下而上反馈渠道、横向交流、跨团队调研、向上沟通等;朋友圈等。
问题归类:对于大量渠道的话,每天可能收集到的问题非常多;所以此时,对如何抓住重点问题&以及问题本质,难度较高。最土的办法就是把问题全部记录下来,然后最后汇总分析。但是我个人方法不是这样,目前很少会用比记录,除非特殊情况。
这得益于方法:“3 Why”。具体讲就是:每当一个问题反馈后,我会针对这个问题,进行连续追问3个为什么,从而初步找到问题的类别A;于是在脑海中建立一个映射,类别A问题发生了一次xxx事情。这样同样类别A的第二个问题发生时,同样“3 Why”分析后,就找到了似曾相识的感觉。而这时,就会开始警觉起来,接着就是对这个重复出现的两个问题进一步,深入分析。
“3 why”方法,举一个浅显易懂的例子:
比如“一个新同学上线的项目回滚了。”,那么我就会问:
1、为什么项目回滚了?
answer:新同学不仔细,测试不全,导致了上线后,回归发现问题,赶紧回滚。
2、是发现了,但是没测试?还是根本就没发现?
answer:是根本没有发现。
3、为什么新同学,没有发现修改的代码,可能会影响另外一个功能?
answer:模块A和模块B是耦合在一起的,导致新同学没注意到忽略了这个点。
OK,到此为止。一般的我发现大部分的情况 3 why,基本能够找到问题本质。比如这个问题,可能的确有新人疏忽、测试流程问题等情况,但是最后我们抓到的问题一个点:模块A和模块B耦合问题。
虽然通过“3 why”找到的问题,这不一定是个比较大的问题,因为很有可能就是新人问题或者测试流程问题;但是这个不要紧,我只需要在脑海里建立这个映射:模块AB由于耦合问题=》发生了一次新人回滚。
当下次由于“开发延期现象”,挖掘到同样“模块A和B耦合的问题”时,那么就此时就会,徒然思考:发生了两次了,那么“模块A和B耦合的问题”可能性很大。因此有必要深入细分析下这个问题。
问题深入分析和提炼抽象,就没有特别要说的,只有注意两点:
1、在问题分析时多从全局观进行思考,而不是局限在问题本身。
2、问题最后抽象到的最后只有两类:技术问题 or 管理问题(流程)。切忌把一切问题都归到“人的问题”上。
抽象问题具体化
通常通过“具体问题抽象化”后,找到一个高大上的解决方案,或者会考虑一个看似很完美的解决方案。是不是就是就一定对了?实际经验告诉我们,当我们抽象化之后,往往会过少考虑一些现实因素,或者忽略最初本身问题,或者忽略了新方案可能对其它方面造成的影响(比如:管理);如果只是第一步,往往会出现很多问题。
所以,第二个方法论,是判断方案可行性,是否解决问题本身来看,是很至关重要的。
抽象问题具体化的方法,就是“演绎”。
如何“演绎”的更全面、具体就是需要不断锻炼的本事;此外这个和看问题的角度有较大关系;“演绎”是需要一个实操的过程,很难给出一个非常具体的方法;演绎过程中,越具体越好;但是这里也要提到,在“演绎”中,需要重点关注验证的两个方向:
1、是否最佳的解决了我们最初提到的几个问题,并且是最首要的?
2、是否会产生:技术(开发、测试、上线、运维) or 管理上(项目管理、团队配合、职责划分)新的问题
1395

被折叠的 条评论
为什么被折叠?



