引言
我们将 RAG 系统主要分为问题理解、检索召回以及答案生成这三个模块,因此对 RAG 系统的评估也是围绕问题(Question)、检索到的上下文(Retrieved Context)、实际答案(Actual Answer)、参考答案(Reference Answer) 这四个维度开展,通过衡量这四个维度之间的相关性来评估 RAG 系统的有效性。

下面我们对每个指标一一展开讲解。
评估指标
上下文召回率(Context Recall)
衡量检索到的上下文是否覆盖参考答案所需的所有关键信息,避免遗漏关键信息。
取值在 0 到 1 之间,数值越高表示检索到的上下文覆盖越全面。
计算公式:上下文召回率 = 上下文覆盖的关键信息数量 / 参考答案中关键信息总数量。
例如,参考答案需要 5 个关键信息,若检索到的上下文覆盖其中 4 个关键信息,则上下文召回率为 0.8。
提升方法:
-
- 问题优化与扩展:
-
- 通过 LLM 对原问题进行改写或扩写,生成多个相关问题扩大检索范围;
-
- 应用 HyDE(假设性文档嵌入)生成假设性答案作为查询向量,提升上下文召回率。
-
- 分块策略优化:
-
- 根据文档类型调整分块大小和相邻分块的重叠大小;
-
- 为每个文本块添加显式标题或背景,提升语义检索准确性;
-
- 结构化文档,如将 PDF 文件先转为 Markdown 文件再进行分块;
-
- 使用 LLM 生成主题连贯的文本块,替代传统递归分割,减少上下文断裂问题。
-
- 检索策略改进:
-
- 混合检索,结合稠密检索(向量搜索)与稀疏检索(如BM25),通过加权融合(如 60% 稠密 + 40% 稀疏)兼顾语义关联与关键词匹配,提升上下文召回率;
-
- 动态调整 Top-K 候选文档数量,根据查询复杂度优化检索策略。
上下文相关性(Context Relevance)
衡量检索到的上下文与问题之间的相关性,避免包含无关冗余内容。
取值在 0 到 1 之间,数值越高表示检索到的上下文相关性越高。
计算公式:上下文相关性 = 上下文中与问题相关的片段数量 / 上下文中片段总数量。
例如,检索到的上下文总共有 5 个片段,与问题相关的片段有 4 个,则上下文相关性为 0.8。
提升方法:
-
- 问题优化与扩展:
-
- 通过 LLM 对原问题进行改写或扩写,生成多个相关问题,覆盖用户意图的不同表达形式;
-
- 应用 HyDE(假设性文档嵌入)生成假设性答案作为查询向量,增强问题与上下文的匹配度。
-
- 分块策略优化:
-
- 根据文档类型调整分块大小和相邻分块的重叠大小;
-
- 为每个文本块添加显式标题或背景,提升语义检索准确性;
-
- 结构化文档,如将 PDF 文件先转为 Markdown 文件再进行分块;
-
- 使用 LLM 生成主题连贯的文本块,替代传统递归分割,减少上下文断裂问题。
-
- Embedding 模型优化:
-
- 采用更高性能的 Embedding 模型;
-
- 通过领域知识库微调 Embedding 模型。
-
- 检索策略改进:
-
- 混合检索,结合稠密检索(向量搜索)与稀疏检索(如BM25),通过加权融合(如 60% 稠密 + 40% 稀疏)兼顾语义关联与关键词匹配,提升上下文相关性;
-
- 检索与重排序结合,先扩大检索范围(如Top 100)实现最大化召回,然后使用重排序模型筛选 Top 5-10,兼顾效率与相关性;
-
- 引入知识图谱(Knowledge Graph)增强检索,通过实体链接和路径扩展挖掘深层语义关系,解决传统 RAG 对复杂关系推理的不足。
答案忠实度(Faithfulness)
衡量实际答案是否严格基于检索到的上下文,避免幻觉。
取值在 0 到 1 之间,数值越高表示实际答案越严格基于检索到的上下文。
计算公式:答案忠实度 = 上下文能够推断出事实的数量 / 答案拆解出的事实总数量。
例如,实际答案拆解出 5 个事实,若检索到的上下文覆盖其中 4 个事实,则答案忠实度为 0.8。
提升方法:
-
- 优化检索阶段的精准性,提高上下文召相关性;
-
- 生成阶段通过 Prompt 设计约束 LLM 严格按上下文生成答案。
答案相关性(Answer Relevance)
衡量实际答案是否直接完整回答用户问题,排除冗余或跑题。
取值在 0 到 1 之间,数值越高表示实际答案更直接完整回答用户问题。
计算公式:答案相关性 = 与实际问题相关的模拟问题数量 / 实际答案推导出的模拟问题总数量。
例如,实际答案推导出 5 个模拟问题,若其中 4 个与实际问题相关,则答案相关性为 0.8。
提升方法:
-
- 优化检索阶段的精准性与全面性,提高上下文召回率和相关性;
-
- 生成阶段通过 Prompt 设计约束 LLM 直接完整回答用户问题。
答案正确性(Answer Correctness)
衡量实际答案的准确性,需与参考答案对比。
取值在 0 到 1 之间,数值越高表示实际答案与参考答案匹配度越高,准确性也就越高。
计算公式:答案准确性 = 实际答案覆盖的关键信息数量 / 参考答案中关键信息总数量。
例如,参考答案需要 5 个关键信息,若实际答案覆盖其中 4 个关键信息,则答案正确性为 0.8。
提升方法:
-
- 优化检索阶段的精准性与全面性,提高上下文召回率和相关性;
-
- 生成阶段通过 Prompt 设计约束 LLM 直接完整回答用户问题。
评估系统
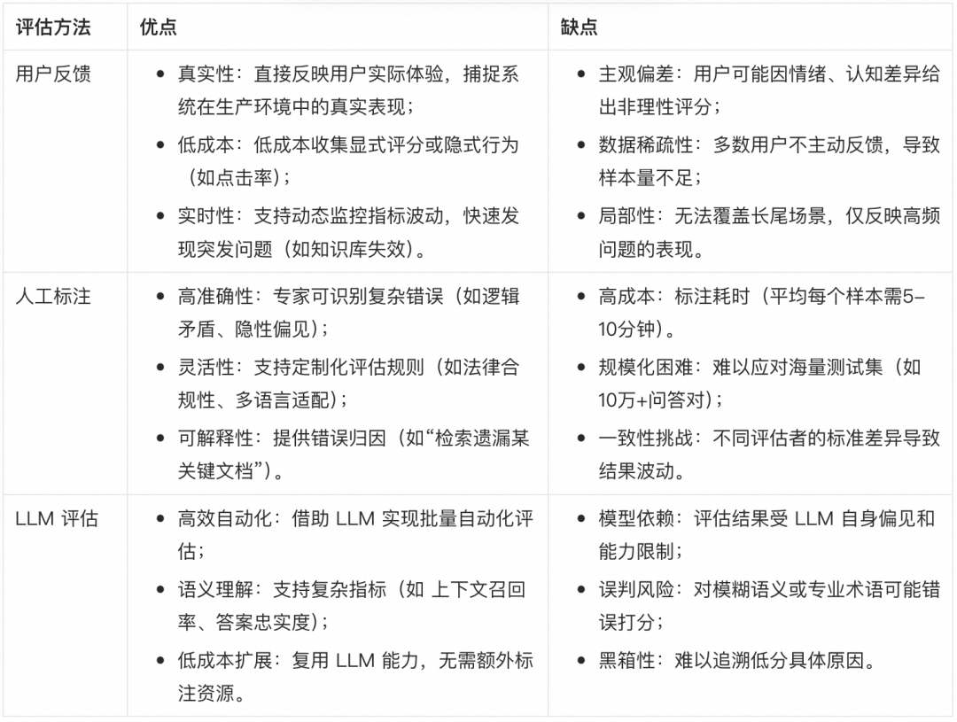
RAG 系统评估方法主要有用户反馈(User Feedback)、人工标注(Human Annotations)、LLM 评估(LLM-as-judge)。

鉴于用户反馈需要生产环境以及人工评估耗时耗力等原因,通过 LLM 来对 RAG 系统进行评估是目前的主流和发展方向。
目前主流的 RAG 评估系统有:RAGAS[1]、Trulens[2]、LangSmith[3]、LlamaIndex[4]等,其核心原理还是使用标注良好的数据集和 LLM 来完成自动化评估,大家可根据自己的需求选用。
- •RAGAS:
- •**定位:**专注 RAG 系统评估,提供自动化、无参考标签的评估框架,评估指标覆盖全面;
- •**覆盖指标:**上下文相关性、上下文召回率、答案忠实度、答案相关性、答案正确性等;
- •**支持开发语言:**Python。
- •Trulens
- •**定位:**提供 RAG Triad 评估模型(检索质量、生成准确性、对齐度),但指标较 RAGAS 粗略,属于 RAGAS 的子集;
- •**覆盖指标:**上下文相关性、答案忠实度、答案相关性等;
- •**支持开发语言:**Python。
- •LangSmith:
- •**定位:**LangChain 生态的核心监控与调试工具,覆盖 LLM 应用全生命周期,也可与 RAGAS 联合评估 RAG 系统;
- •**覆盖指标:**上下文相关性、答案忠实度、答案相关性、答案正确性等;
- •**支持开发语言:**Python、TypeScript。
- •LlamaIndex:
- •定位: 一个专注于构建 RAG 应用的框架,提供数据索引、检索与生成的完整流程支持。支持部分指标评估,也可与 RAGAS 联合评估 RAG 系统;
- •覆盖指标: 答案忠实度、答案相关性、答案正确性等;
- •支持开发语言: Python、TypeScript。
结语
通过本文我们了解了 RAG 系统的评估指标、评估方法以及主流的评估系统,后面我们将基于 LLM-as-judge 自己实现一套自动化评估系统,然后通过该评估系统评估我们搭建好的基础版 RAG 系统,然后以此为基准,学习不同的优化方法以及优化后的基础版 RAG 系统的提升效果。
大模型算是目前当之无愧最火的一个方向了,算是新时代的风口!有小伙伴觉得,作为新领域、新方向人才需求必然相当大,与之相应的人才缺乏、人才竞争自然也会更少,那转行去做大模型是不是一个更好的选择呢?是不是更好就业呢?是不是就暂时能抵抗35岁中年危机呢?
答案当然是这样,大模型必然是新风口!
那如何学习大模型 ?
由于新岗位的生产效率,要优于被取代岗位的生产效率,所以实际上整个社会的生产效率是提升的。但是具体到个人,只能说是:
最先掌握AI的人,将会比较晚掌握AI的人有竞争优势。
这句话,放在计算机、互联网、移动互联网的开局时期,都是一样的道理。
但现在很多想入行大模型的人苦于现在网上的大模型老课程老教材,学也不是不学也不是,基于此我用做产品的心态来打磨这份大模型教程,深挖痛点并持续修改了近100余次后,终于把整个AI大模型的学习路线完善出来!

在这个版本当中:
您只需要听我讲,跟着我做即可,为了让学习的道路变得更简单,这份大模型路线+学习教程已经给大家整理并打包分享出来, 😝有需要的小伙伴,可以 扫描下方二维码领取🆓↓↓↓

一、大模型经典书籍(免费分享)
AI大模型已经成为了当今科技领域的一大热点,那以下这些大模型书籍就是非常不错的学习资源。

二、640套大模型报告(免费分享)
这套包含640份报告的合集,涵盖了大模型的理论研究、技术实现、行业应用等多个方面。无论您是科研人员、工程师,还是对AI大模型感兴趣的爱好者,这套报告合集都将为您提供宝贵的信息和启示。(几乎涵盖所有行业)

三、大模型系列视频教程(免费分享)

四、2025最新大模型学习路线(免费分享)
我们把学习路线分成L1到L4四个阶段,一步步带你从入门到进阶,从理论到实战。

L1阶段:启航篇丨极速破界AI新时代
L1阶段:了解大模型的基础知识,以及大模型在各个行业的应用和分析,学习理解大模型的核心原理、关键技术以及大模型应用场景。

L2阶段:攻坚篇丨RAG开发实战工坊
L2阶段:AI大模型RAG应用开发工程,主要学习RAG检索增强生成:包括Naive RAG、Advanced-RAG以及RAG性能评估,还有GraphRAG在内的多个RAG热门项目的分析。

L3阶段:跃迁篇丨Agent智能体架构设计
L3阶段:大模型Agent应用架构进阶实现,主要学习LangChain、 LIamaIndex框架,也会学习到AutoGPT、 MetaGPT等多Agent系统,打造Agent智能体。

L4阶段:精进篇丨模型微调与私有化部署
L4阶段:大模型的微调和私有化部署,更加深入的探讨Transformer架构,学习大模型的微调技术,利用DeepSpeed、Lamam Factory等工具快速进行模型微调,并通过Ollama、vLLM等推理部署框架,实现模型的快速部署。

L5阶段:专题集丨特训篇 【录播课】

全套的AI大模型学习资源已经整理打包,有需要的小伙伴可以微信扫描下方二维码,免费领取

6383

被折叠的 条评论
为什么被折叠?



