1月9日,第一期易创课堂在杭州开讲。此次易创课堂由网易云信携手独角兽孵化器联合举办,网易云信CTO阙杭宁、七鱼云商服CTO段毓铮、宗布科技联合创始人林峰、聚募网技术合伙人廖夏明四位资深专家,现场为开发者、创业者们排查创业路上的“开发陷阱”。

第一期易启课堂组委会及嘉宾合影
四位技术专家分享填坑经验
移动IM开发填坑经验分享——阙杭宁

在线客服开发填坑经验分享——段毓铮

产品快速迭代中你所遭遇的坑——林峰

初创团队如何避免开发陷阱——廖夏明

开发者向CTO们现场“挖坑”

四位CTO现场为开发者“填坑”

精彩回顾
再简单的技术节点,一旦解决不好,都会变成灾难,如何避免这些“坑”显得尤为重要。
沙龙上,网易云信CTO阙杭宁围绕即时通讯(IM)模块开发的服务端架构、通信协议、移动端优化进行了详细的分享,提出了很多行之有效的解决方案。对于开发者最为关心的高并发下的节点承载问题,阙杭宁也给出了非常实用的建议。

“从刚创业开始,一个小的项目不会一上来就是个庞大的服务器群,我们都会把业务的模型先支持起来,不过一旦业务开展起来,从早期几千个用户到几万个甚至几十万并发的时候,这就会有一个单点到分布式集群的演变,这时候我们就需要进行服务拆分和采取其他更复杂的解决方案,比如选择BGP机房等。”
通常情况下,解决高并发问题对于经验不足的互联网团队来说,靠一己之力是很难完成的,这其中有很多不可预知的风险。阙杭宁指出,“网易云信早在内测的时候,就已经把开发者可能踩到的坑都踩了一遍。像网易云信这样的第三方云服务平台,除了为开发者提供功能模块的植入,更为重要的是,它能为开发者规避很多业务拓展过程中的“不可预知”的风险。”

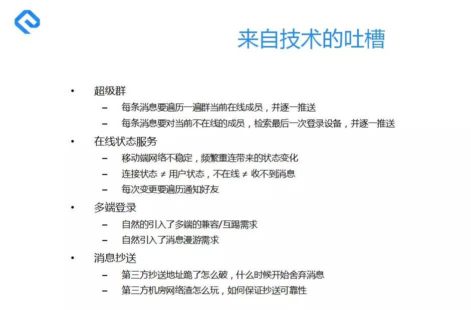
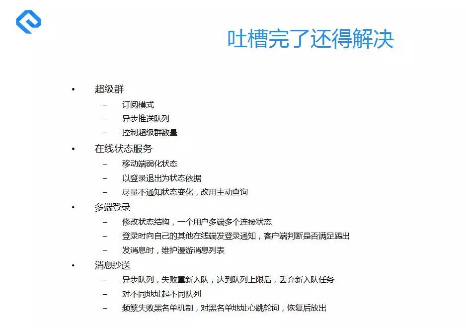
其实,在IM模块开发中,超级群、在线状态服务、多端登陆和消息抄送方面也是经常被开发者吐槽的,阙杭宁解释道,“比如,第三方抄送地址跪了怎么破,什么时候开始舍弃消息?或者,第三方机房网络渣怎么玩,如何保证抄送可靠性?又或者,移动端网络不稳定,频繁重连带来的状态变化等等。“针对这些问题,阙杭宁也给出了很多自己多年主导IM模块开发的经验之谈。

对于初创的开发团队来说,实现某种能力有无数种方式。但在开发和迭代过程中,将会面对不少无法预测的事件,“黑天鹅”如影随形,有的“陷阱”一定躲不掉。
以IM模块开发为例,移动互联网普及下的今天,所有的应用都会基于场景来构建,而这些场景下的用户必然会有沟通的需求,于是IM模块开发成为开发者绕不开的一环。IM模块虽然不是核心功能,但却对用户体验起到至关重要的作用,假使用户沟通过程中,经常发生消息丢失、延迟、连接不上或者弱网环境下无法收发消息的问题,肯定会有部分用户流失。看似不起眼的IM模块,开发起来并不简单,尤其是用户量达到一定规模,高并发之下,IM功能的稳定性将会面对前所未有的考验。
欲获取牛人精彩PPT,
微信回复“邮箱+姓名+我要干货”向小编索取哦!

易创课堂是什么?

易创课堂是易启计划旗下的活动品牌。易创课堂由网易内部资深专家组织知识分享沙龙,为开发者、创业者分享“产品、技术、运营、精神”等方面的内容,实现知识分享、技术输出、优势互补。
易启计划是围绕知识分享、技术输出、优势互补构建一个面向开发者、创业者的公益服务计划。意在促进行业交流,通过极具针对性的扶持帮助计划,为开发者、创业者提供最具适用度的方案,帮助项目“易”键“启”动,“易启”成长。(易启计划伙伴招募中,回复后台咨询,赶快加入我们吧)
END
想了解更多易创课堂沙龙信息
果断关注网易云信官方微信吧
网易云信∣真正稳定的IM云服务


ID:neteaseim 长按识别,关注有惊喜哦
184

被折叠的 条评论
为什么被折叠?



