简易声光双控电路的设计与实现
摘要
本文提出了一种由电源电路、声控电路、电控电路和延时电路四部分组成的简单光控电路。主芯片采用 CD4011,内部包含四个与非门,用于实现声控或电路、电控及延时逻辑电路。白天时,无论行人声音多大,灯泡始终不亮。夜晚时,只要电路中的麦克风检测到噪声,灯泡便会自动点亮,为行人照明,数分钟后自动熄灭,实现有效节能。文中给出了电路原理图、适用范围、工作原理及器件参数选择,节电效果明显,同时大大减少了维护工作量,节省资金,使用效果良好。
关键词
Cross-Coupled 和门放大器、光电二极管、控制 lable 切换,延迟电路。
引言
本文设计的是一种用于声光传感器开关的简单延时电路。这是一种声光双控照明,可广泛应用于走廊、楼梯、仓库等场合。该设计基于集成电路,实现了一种数字式声光双控灯,电路主要由电源电路、声控部分、光控部分以及延时处理电路的单稳态电路组成。在白天,当周围环境足够明亮时,无论行人发出的噪音多大,都无法使灯泡点亮;在夜间,当声音处理器检测到突发声音时,电路会自动点亮灯泡供行人使用,几分钟后灯泡自动关闭,从而实现节能目标。声光传感器开关具有体积小、易于制作、外观美观、运行可靠等优点,在许多领域中已变得不可替代。声光传感器开关的使用在节省资金方面给众多企业和组织带来了益处,同时在使用上也免去了人们的诸多麻烦,我们不再需要频繁按压传统开关按钮,声光传感器开关的延时开关功能简化了操作。
设计方案
方案一
原理分析 :当有声音信号时,驻极体麦克风接收到声音信号,经过VT1放大信号后,再通过整流电路转换为电压信号。当光照射到光敏电阻RGM上时,其电阻值会变小,导致直流控制电压衰减较大,从而使由 VT2、VT3和R7、VD3组成的电子开关截止。同时由于C4无电荷,这将使单向晶闸管MCR保持在截止状态,灯泡不亮。
方案二
原理分析 :声光传感器开关电路的电路图如图2所示。该电路主要采用数字集成电路CD4011,其中包含四个独立的与门D1~ D4,使得整体电路结构控制简单,工作可靠性高。
二极管VD1~ VD4将220V交流电转换为直流脉冲,再通过电阻R1降压、电容C2滤波后,成为电路的直流电源,为BM、VT、IC芯片供电。
方案比较
上述两种方案的原理基本相同,但方案二具有更高的灵敏度,且元件相对容易制作。经过比较,本文设计选择采用第二种设计方案。
声光双控节能灯设计
整流电路
整流电路将220V交流电转换为9V直流电源电路。在多项课程设计中,大多数整流电路都采用变压器、整流主电路和滤波器等组件。这是一个单向桥式整流电路,由电源变压器T和4个二极管IN4007(VD1‐VD4)组成。
声控电路
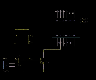
当开关两端出现220V电压升高时,驻极体麦克风BM采集声音信号,并将声音信号转换为电路中的电信号。如图3所示,声控电路由驻极体麦克风BM、R4、晶体管VT9013、电容C1和CD4011中的D1组成。
工作原理
驻极体麦克风将声音信号转换为负电信号,但接收到的微弱信号经C2滤波后,由晶体管VT构成的放大电路进行放大。集电极输出的正电信号被送至CD4011的2脚,同时通过电阻R4向基极提供导通电压。
光控电路
在光控电路部分,核心元件是光敏电阻,也称为光阻,是利用半导体光电效应制成的一种电阻值随入射光强度变化的电阻;当入射光强时,电阻值减小,当入射光弱时,电阻值增大。
光敏电阻通常用于光控、光测量和光电转换(将光的变化转换为电的变化)。
当环境较暗时,光敏电阻处于高阻状态;当环境较亮时,光敏电阻处于低阻状态,光敏电阻在直流或低频状态下能正常工作。光控电路部分由光敏电阻RG、CD4011中的D1以及电阻R5组成。
PCB电路图
使用Protel 99 SE软件绘制原理图电路后,进行布线得到PCB电路图。请注意,在焊接时,电阻元件中的无极性电阻需先安装,电阻采用卧式安装方式,电容则采用立式安装,且紧贴电路板。
焊接有极性元件(如电解电容、麦克风、整流二极管、三极管、单向晶闸管等)时务必格外小心:切勿反装,注意极性匹配,否则电路将无法工作,甚至烧毁元件。本图中D1‐D4整流部分的作用是将220V市电转换为直流电。BM声传感器采集声音,VT晶体管对声信号进行放大,经CD4011处理后,将声音信号转化为电路图的有效控制信号。通过光敏电阻采集光信号,再通过CD4011与非门电路实现对脉冲的有效控制,从而达到控制光照环境的目的。声控部分和光控部分处理后的信号送入CD4011进行非门处理,再由晶闸管100‐6对声信号和光信号进行综合判断,确定外部开关环境,最终决定灯的开关,并在一定时间后使灯熄灭。
整个电路图实现了声光双控电路的效果,通过电源、声控、光控和延时部分的协调配合完成控制功能。
摘要
整个电路图通过电源、声控、光控和延时的协调配合,实现了声光双控电路的效果。本工作得到以下基金的支持:
2016年广西高校青年教师基础能力提升项目:“基于语义技术的农产品电子商务平台设计与开发”(编号:KY2016YB455)。
2015年大学生创新创业训练计划项目:“基于移动终端的‘民族民俗旅游’增值旅游体验应用研究”(编号201511838070);&& “基于Android的河源通校园手机APP设计与开发”(编号201511838034)。
贺州市科研与科技开发项目:“基于语义技术的农产品电子商务平台设计与实现”(编号,Hekeneng 1506006)
5092

被折叠的 条评论
为什么被折叠?



