基于新一代无线通信技术的智能交通系统设计
摘要
智能交通系统(ITS)的发展将进入一个与新一代无线通信技术相结合、满足各种新需求的更高层次发展阶段。本文在现有智能交通架构基础上,采用面向过程的结构化系统分析方法,建立基于新一代无线通信技术的智能交通系统,并从用户、功能、信息、连接和通信的角度进行深入分析,探讨网络、服务及应用支持所需的额外能力。为全面理解新一代智能交通系统的技术特征与发展提供基础,为其技术实施奠定基础。
关键词 :通信通信架构,智能交通系统,多角度,无线通信
引言
中国的智能交通正在蓬勃发展,并在电子不停车收费系统(ETC)、道路网络监控系统、交通诱导系统、交通节点监控系统和出行服务系统等多种应用中取得了显著成果。这些系统的覆盖范围和技术手段也在持续改进。然而,所有这些快速发展的系统都旨在解决某些突出问题,系统间的互联互通、多系统的集成以及共享平台的应用尚未实现,严重制约了智能交通的未来发展。国内外学者普遍认为,基于现有的道路网络规模,只能通过现代技术与通信技术来提高交通效率。目前,新一代无线通信技术的科技水平、发展速度和发展方向将对交通服务模式、交通运行模式以及智能交通系统(ITS)的结构和架构带来重大变革(Wang,2012a;Zhang,2011;Wang,2012b)。
本研究主要根据智能交通发展的需求,依托各种公共通信网络和专用交通网络,建立由新一代无线通信技术支持的智能交通系统(ITS)。研究深入分析并构建了系统的用户、功能和组成部分,确保各子系统之间的信息交互以及系统通信接口,使新一代无线通信技术在统一架构下发展,在产业化实施过程中,基于多项关键技术的研究建立人‐车‐路‐环境的协调关系。这也构建了一个全方位、立体化、实时化的综合交通网络。
理论与方法 智能交通系统架构的结构化方法原理
国际上存在两种基本的智能交通系统架构开发方法:结构化分析方法和面向对象分析方法(《国家智能交通系统架构》,2001)。这两种方法各有特点,无优劣之分。结构化分析方法简单、清晰且相对成熟,已形成一套完整的规范与标准。结构化方法的过程导向分析思路相对符合人们的思维习惯,易于理解和接受。因此,在新一代无线通信技术支撑的智能交通系统研究中采用了结构化分析方法(Jiang & Yang, 1999;ITS America, 1994)。
结构化分析方法的基本思想可以概括为层次分析、功能模块化和关联性。该方法的核心是从上到下逐层分解和抽象。分析过程包括三个阶段:需求分析、系统模型和物理模型。
系统分析与构建的过程通过这三个阶段逐步描述(Wang, Qi, & Cai, 2004;Architecture Development Team, 2002;IBI Group, 2002;Bossom, 2000;System Architecture for ITS in Japan, 1999)。这三个阶段分别对应于国家智能交通系统架构中的用户服务定义、逻辑架构和物理架构,如图1所示。
通信架构
图2展示了一个传统的分层通信模型,表明了交通层与通信层之间的关联。图中所有数据用户均为交通层上的实体(例如参与信息交换的信息服务供给子系统和个人车辆子系统),这些实体可以忽略信息传输层的特性(Wang 等,2004年;Architecture Development Team,2002;IBI Group,2002;Bossom,2000;日本智能交通系统架构,1999;Ren 等,2001)。智能交通系统通信层在图中可被视为信息传输通道。
如图2所示,传统的分层通信模型是根据开放系统互连(OSI)模型设计的。OSI模型通过组织一个高度结构化的通信网络来降低网络设计的复杂性。该通信模型由七层组成,每一层都有两个功能:为上层提供服务;以及与系统另一端的对应层进行通信。因此,高层(例如智能交通系统应用进程)可以完全忽略通信服务的实际执行细节。各种网络的分层结构可能与OSI模型的不同。
欧洲电信标准协会与电气与电子工程师学会的通信架构标准
图3展示了欧洲电信标准协会标准(ETSI EN,2010)提供的智能交通系统站点通信架构,而图 4展示了电气与电子工程师学会标准(IEEE,2013)提供的智能交通系统站点通信架构。
根据图3和图4中的描述,可以看出智能交通系统通信架构的欧洲电信标准协会和电气与电子工程师学会标准均遵循OSI模型的分层通信协议原则,并扩展以包含智能交通系统应用。接下来的架构设计也将采用同样的方法进行通信架构设计。此外,我们还将增加其他视角来分解和抽象智能交通系统站点。
架构设计
智能交通系统提供的服务范围扩展到广泛使用的无线通信技术。为了充分利用新一代无线通信技术和智能交通系统,并提高基础设施的利用率,有必要分析交通系统可提供的不同用户和服务类别的各项需求(Wang 等,2004年;Architecture Development Team,2002;IBI Group,2002;博索姆,2000年;日本智能交通系统架构,1999;Ren 等,2001)。根据现有智能交通系统架构与通信架构之间的交互关系,由新一代无线通信技术支撑的智能交通系统架构如图5所示:
-
网络通信支持 :它是新一代无线通信技术在智能交通中应用的基础,也是数据传输的支持层。它能够以高效、安全且可访问的方式传输感知到的信息。新一代无线通信支持技术基于多种网络的互补与协作进行信息传输,包括覆盖范围大的宽带移动通信、专用于短距离快速、安全且稳定传输的专用短程网络、具有高传输速率的无线局域网和广播网络,以及具备定位与通信功能的卫星通信和专用交通集群网络。采用多网络协同模式,将采集到的交通信息传送到各类应用,并为控制信息、调度信息和交通信息分发提供下行链路。目前,大多数基于此类网络基础设施的应用仍处于网络分离状态,但随着应用需求的持续发展,这些网络设施将朝着集成化的方向发展;
-
信息支持 :它是新一代无线通信技术在智能交通中应用的基础层。它为上层提供高效的运行控制和业务管理信息交互,并收集和提供来自整个交通系统交通环境的物理事件和数据。信息支持内容聚焦于系统所使用的信息,主要分为三部分:交通及关联采集数据、交通数据处理与信息分发、应用(软件)间互联信息,其中交通采集数据主要涵盖各种交通物理量、标识信息、音频数据和视频数据;交通数据处理与信息分发表示从海量交通采集数据中分析和挖掘所需信息及规律,并基于现有经验和数学模型生成高层决策支持信息,从而获得所有分析与评估数据的过程;应用(软件)间互联信息表示互联互通所有智能交通应用,整合信息资源并开展信息交换与共享,以实现高效、安全且具有良好可扩展性和可行性的系统;
-
功能支持 :它是基于新一代无线通信与智能交通系统需求分析建立的服务功能模型。该模型的核心功能主要涵盖交通数据采集、交通数据分发与处理以及交通管理与服务。经过汇总、处理和分发后,所采集的海量数据通过适当的系统接口快速、准确地传输到相应的交通系统中,并用于各种交通管理和应用;
-
应用支持 :它建立在网络通信支持和信息支持基础之上。通过无线网络将所有交通数据资源和信息引入智能交通系统平台,并基于统一的数据标准为所有智能交通子系统建立应用规范。它用于支撑平台和应用服务,以支持各应用和系统之间的信息协调、共享与交换。
在新一代无线通信数据的支持下,智能交通系统主要应用于集成道路网络管理、交通安全、出行信息服务、公共交通车辆管理以及综合电子支付。
综上所述,由新一代无线通信技术支撑的智能交通系统架构设计主要具有两个特点。
一方面,该设计侧重于大量静态和动态交通信息的采集,以及所有信息的集成、汇总、融合与共享;另一方面,该设计充分利用各种无线网络资源,在多网络协同下以可访问、高效且安全的方式传输信息,并强调人、车辆、道路及其他交通要素之间的互联互通,实现人、道路、车辆及系统管理的综合性协同运作。
多角度分析
由新一代无线通信技术支撑的智能交通系统架构可采用分层通信模型的建模思想。底层协议和媒体主要映射到架构中的通信网络,而上层协议主要映射到功能模块和在模块之间传递的信息流。因此,通过结构化分析方法,可以从用户、功能、信息和通信的角度,对底层和上层协议中的信息进行分析和提取,深入分析架构,研究并分析所有系统的构成、各系统的功能模块以及模块之间的接口和通信协议,并为未来系统的建立提供指导(Passmann, Brenzel, & Meschenmoser, 2002;实现愿景:从第七卷到智能驱动政策白皮书,2008;Ashwin, 2009;美国各州公路和运输官员协会联网车辆基础设施部署分析——最终,2011)。顶层将在后续阶段进行更详细的讨论。底层将根据顶层的分解结果进一步分解,进而提供逐层接口和信息的完整描述。
用户视图
从用户视角的分析主要描述了由新一代无线通信技术支撑的智能交通系统中所包含的基本交通要素实体及其相互关系,定义了所有基本实体及实体间的关系,为系统功能、信息管理和通信系统等视角的分析提供了依据(Passmann et al., 2002)。
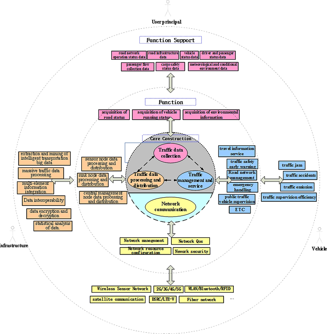
由新一代无线通信技术支撑的智能交通系统基于动态收集、处理和提供信息的交通信息系统。因此,该系统真正实现了出行者、车辆、交通设施和交通环境等智能交通系统各组成部分之间的有机连接(见图6),并从根本上提高了交通系统的安全性和交通效率,其中:
-
用户主体:道路用户(包括驾驶员、乘客、使用非机动车辆出行的人员、行人和服务请求者),传统交通服务运营的管理者(包括交通管理部门、公交运营商、货运车辆运营商、公安部门、环境管理机构、政府机构及相关组织),智能交通系统服务提供商,以及其他提供支持服务的资源和组织;
-
基础设施:Road基础设施, 通信 基础设施 and其他public 基础设施;
-
车辆:汽车、公共汽车、长途客车、卡车和其他交通工具。
功能视图
从功能视角的分析主要描述了用户服务及功能间数据交互所需的逻辑功能。基于智能交通系统对新一代无线通信技术的分析,根据不同用户需求确定了多种功能和应用,并从应用场景中提取出多个具有不同功能的应用系统。尽管这些系统的功能不同,但它们的组成结构及相互关系相似。这些应用系统相互连接,且系统之间存在数据流。通过根据智能交通系统的位置和功能提取数据,可获得具有代表性的智能交通子系统功能模型。所有子系统基于不同的通信网络建立数据连接,以交互方式形成一个覆盖全部应用的集成化智能交通系统(Ashwin, 2009;美国各州公路和运输官员协会 车辆通信基础设施部署分析–最终, 2011;美国交通部, 2008)。图7展示了顶层功能视图。
核心功能架构包括交通数据采集、交通数据处理与分发,以及交通管理与服务,并由网络通信提供支持:
-
交通数据采集 :主要包括道路状态的采集、车辆运行的状态、环境信息采集及其他功能。该功能主要用于收集和感知与交通相关的数据,例如道路网络运行状态 数据、道路基础设施数据、车辆状态数据、驾驶员和乘客状态数据、乘客 流收集数据、货物安全状态数据、施工区域数据以及气象 和条件环境数据;
-
交通数据处理与分发 :主要 包括 三个层级 as data 处理 传感器节点、汇聚节点和中央管理节点的部署与分布。该功能主要用于智能交通大数据的提取与挖掘、海量交通数据处理、多源信息集成、数据加解密以及数据统计分析;
-
交通管理与服务 :This 主要 包括 road 网络 管理, 紧急情况 处理,交通安全早 期预警,出行信息服 务,公共交 车辆监管 和电子不停车收费系统服 务。该功能用于解决交通拥堵,交通事故,交通排放, 交通监管效率及其他问题,并可用于所有应用需求 和场景,面向道路的智能交通系统无线物联网;
-
网络通信 :主要 表示 the 功能 of 提供 信息 for 用户、传统交通管理者和运营商,以及基于计算机服务网络在多种通信模式下的智能交通系统服务提供商,并维持服务对象与应用服务之间的通信,包括网络管理、网络资源配置、网络QoS和网络安全。
信息视图
从信息视角进行的分析描述了智能交通系统各子系统与系统用户之间传输的数据对象。这些数据对象可以包含不同的元素、结构、语义、关系和规则。交通信息视角用于解决数据架构和系统的定义问题,定义了通过接口向所有系统用户、外部节点设备传输的各种信息,以及系统之间的信息交换。新一代无线通信技术支持的智能交通系统所涉及的交通信息对象主要分为八类:交通数据采集对象、交通数据处理对象、交通数据分发对象、网络服务对象、系统监控对象以及信息安全管理对象(Ashwin, 2009;美国各州公路和运输官员协会互联车辆基础设施部署分析——最终,2011;美国交通部,2008)。
交通信息视图从两个信息视角进行分析,即外部对象和内部对象。外部对象用于解决来自系统用户主体的接收和传输的信息。内部对象用于解决子系统之间的信息传递,即子系统与子系统对象之间的数据交互。
外部对象顶层信息视图
由新一代无线通信技术支撑的智能交通系统的外部对象主要包括道路用户、传统交通服务运营管理者、智能交通系统服务提供商、提供支持服务的其他资源和组织以及其他用户主体。
图8显示了交通信息视图——顶层对象。该图描述了通过外部接口对外部对象的信息采集、处理、交换、发送和接收。
智能道路运输系统在无线和物联网环境下的接口:
- 交通数据采集对象 主要指从系统外部对象接收到的各种数据信息,包括道路网络运行状态数据、车辆状态数据、驾驶员和乘客状态数据、客流采集数据、气象和环境条件数据、施工区域数据、基础设施数据以及货物安全状态数据;
- 交通数据处理对象 主要包括对从系统外部对象接收到的数据进行处理、应用数据接管、数据恢复、数据存储备份,以及来自系统外部对象的其他请求信息,并根据各类请求信息向系统外部对象传输相应的处理信息,包括传感器节点、汇聚节点和中央管理节点的处理信息、存储备份数据、恢复数据、冲突处理信息以及应用数据接管信息;
- 交通数据分发对象 主要包括对从系统外部对象接收到的数据提供、定制、转发及其他请求信息,并根据各类请求信息向系统外部对象传输响应分发信息,包括请求数据信息、有序数据信息、数据传输信息、数据打包信息以及数据加密解密信息;
- 网络服务对象 主要包括来自系统外部对象的网络服务请求、网络资源配置请求、系统数据、用户数据及其他信息,以及通过网络服务向系统外部对象传输的网络资源配置、网络服务质量、网络安全和网络管理信息;
- 系统监控对象 主要包括来自系统外部对象的服务状态请求、交通用户状态注册及其他信息,以及向系统外部对象传输的设备配置、系统配置、交通用户状态、系统状态监控和设备状态监控信息;
- 信息安全管理系统对象 主要包括来自系统外部对象的证书请求、证书撤销列表请求、用户权限请求、系统权限请求、用户违规报告及其他信息,以及向系统外部对象传输的相关证书、证书撤销列表、用户权限、系统权限和用户违规信息。
内部对象的顶层信息视图
智能交通系统中由新一代无线通信技术支撑的交通信息视图内部对象旨在解决子系统之间的信息传输,即子系统之间以及子系统对象之间的数据交互。
图9是顶层(子系统和子系统对象)的交通信息视图——内部对象视图,表示在所有子系统之间交互的信息对象:
- 交通数据采集对象与其他子系统之间交互的信息包括来自网络服务对象的网络资源配置信息和网络安全信息、恢复数据以及来自交通数据处理对象的存储备份数据,以及来自交通数据分发对象的数据加密和解密信息;
- 交通数据处理对象与其他子系统之间交互的信息包括来自交通数据采集对象的全部数据、来自网络服务对象的网络资源配置信息、来自系统监控对象的系统状态和设备状态监控信息、来自信息安全管理对象的用户权限数据和系统权限数据,以及来自交通数据分发对象的数据加密和解密信息;
- 交通数据分发对象与其他子系统之间交互的信息包括:来自交通数据处理对象的传感器节点处理信息、汇聚节点处理信息、中央管理节点处理信息、恢复数据和存储备份数据,来自网络服务对象的网络资源配置信息,以及来自信息安全管理对象的用户权限数据和系统权限数据;
- 网络服务对象与其他子系统之间交互的信息包括:来自交通数据处理对象的传感器节点处理信息、汇聚节点处理信息、中央管理节点处理信息、恢复数据和存储备份数据;来自信息安全管理系统对象的用户权限数据和系统权限数据;以及来自交通数据分发对象的数据加密和解密信息;
- 系统监控对象与其他子系统之间交互的信息包括:来自交通数据处理对象的恢复数据和系统冲突处理信息、来自网络服务对象的网络安全信息、来自信息安全管理系统对象的用户权限数据和系统权限数据,以及来自交通数据分发对象的数据加密和解密信息;
- 信息安全管理对象与其他子系统之间交互的信息包括来自系统监控对象的交通用户状态信息、来自交通数据处理对象的恢复数据以及存储和备份数据、来自网络服务对象的网络安全信息,以及来自交通数据分发对象的数据加密和解密信息。
节点交互的顶层信息视图
-
由新一代无线通信技术支撑的智能交通系统的服务组件节点是服务提供者,并通过服务路由器将所有通信流量传输给系统用户。所有信息仅通过服务路由器到达服务组件节点。
服务组件的顶层视图主要包括采集的交通数据、传感器节点处理信息、汇聚节点处理信息、中央管理节点处理信息、恢复数据以及存储备份数据。交通数据分发对象提供请求数据信息、有序数据信息、数据传输信息、数据封装信息以及数据加密和解密信息。系统监控对象提供系统配置信息、系统状态监控信息、设备配置信息和设备状态监控信息。信息安全管理对象提供证书信息、证书撤销列表、用户权限数据和系统权限数据(见图10); -
中央解码器用于实现本地加密,以保护服务组件与中央解码器之间的密钥。中央解码器需要用于分析的数据和信息包括系统配置信息、系统状态监控和设备状态监控信息、用户权限数据和系统权限数据、数据加密和解密信息;
-
服务路由器维护着对节点所有已加载服务的理解,主要包括每个节点的进程运行情况以及每个流的容量。路由器从路径节点获取数据,并提交给相应的服务组件节点。顶级服务路由器所加载的信息主要包括网络管理信息、系统状态监控信息和设备状态监控信息;
-
中央接入节点是支持新一代无线通信技术的智能交通系统的网关。除了连接功能外,中央接入节点主要包含入侵防御系统、防火墙和路由器。所有信息均通过中央接入节点到达中央系统,并通过相应的接口连接至互联网和交通专用网络。中央接入节点顶层加载的信息主要包括网络管理信息、网络资源配置信息、网络安全信息、系统状态监控信息以及设备状态监控信息;
-
该系统包括两个交换机。其中一个提供中心接入节点、服务路由器和服务组件节点之间的连接,另一个提供中心解码器与服务组件节点之间的连接。在同一局域网中,服务组件节点、服务路由器和中心接入节点之间的连接为物理网络连接。服务组件节点与中心解码器之间的连接通过独立的局域网实现。
通信视图
智能交通的所有子系统相互连接以维持智能交通的通信,这是由新一代无线通信技术支撑的智能交通系统架构的关键研究与分析内容。国际上对智能交通通信架构的定义值得参考(美国交通部门,2008;2009;2011a;2011b)。
智能交通通信架构模型是一种在此基础上参照国际标准化组织(ISO)的开放系统互连(OSI)模型建立的通信模型。OSI模型由七层组成,包括应用层、表示层、会话层、传输层、网络层、数据链路层和物理层。根据上述对智能交通系统通信关系的分析,智能交通通信的重要要素包括多种通信方式的接入、传输以及对应用的支持。OSI模型中的应用层、表示层和会话层与智能交通系统应用密切相关;而传输层、网络层、数据链路层和物理层则对应智能交通通信。对智能交通系统间通信架构模型的分析以及网络架构与物联网的比较表明,智能交通通信架构
该模型仅表示物联网架构中网络层的信息传输部分,在系统间可靠的数据传输中发挥作用。
这种通信架构无法涵盖前端数据采集和后端数据处理与应用。面向新一代无线通信技术支撑的智能交通通信架构设计,智能交通通信模型应作为整体的重要组成部分并发挥关键作用(智能交通系统,2010;智能交通系统‐通信,空中接口,长距离和中距离;智能交通系统‐通信,土地移动设备接入)。
上述对欧洲电信标准协会和国际标准化组织标准中定义的智能交通框架的分析与参考,提出了由新一代无线通信技术支撑的智能交通系统通信框架(如图11所示)。
讨论
根据由新一代无线通信技术支撑的智能交通系统,我们提出的架构应更多地体现无线通信的处理机制。
首先,在设定用户服务主体时,应充分考虑国内外实践和技术趋势,并优先满足公众需求。这将实现用户生成内容(UGC),并实现个性化的交通信息服务。其次,信息是新一代无线通信技术支撑的智能交通系统的基本要素。随着UGC模式的发展,必将推动新一代无线通信技术为泛在交通信息服务提供支持。因此,在原有架构基础上,新提出的架构将增加并改进数据处理与分发、信息安全保护机制等。
此外,在无线通信环境中,大量交通数据由传感器节点、汇聚节点和中央处理节点进行处理和传输。与原始的独立应用系统相比,新设计更加强调系统间的互联互通。
因此,我们增加了信息视图,用于描述系统内部以及系统之间的接口。
然而,本文提出的新设计仅描述了顶层结构,并给出了各视图的分析方法。详细的分解工作以及对所提出设计的评估应在将来完成。
结论
基于中国智能交通系统的发展情况,文章充分考虑了先进无线通信技术所提供的设备和能力,采用面向过程的结构化系统分析方法,研究了由新一代无线通信技术支撑的智能交通系统架构,从用户、功能、信息和通信等多个角度对系统架构进行了深入分析,旨在建立一种能够实现所有交通要素和所有交通系统之间全面感知、互联互通和智能决策的智能交通系统架构,并提出了未来交通行业信息化和智能化发展的应用需求。
尽管当前研究目标已经实现,但仍需进一步的研究和改进。可以围绕系统架构的通用性和一致性,采用系统的开发与设计方法,并探讨如何基于通用系统架构和实际情况设计本地框架的辅助开发工具,这对未来中国智能交通系统的开发与建设具有积极意义。
1429

被折叠的 条评论
为什么被折叠?



