作者简介:热爱科研的Matlab仿真开发者,擅长数据处理、建模仿真、程序设计、完整代码获取、论文复现及科研仿真。
🍎 往期回顾关注个人主页:Matlab科研工作室
🍊个人信条:格物致知,完整Matlab代码及仿真咨询内容私信。
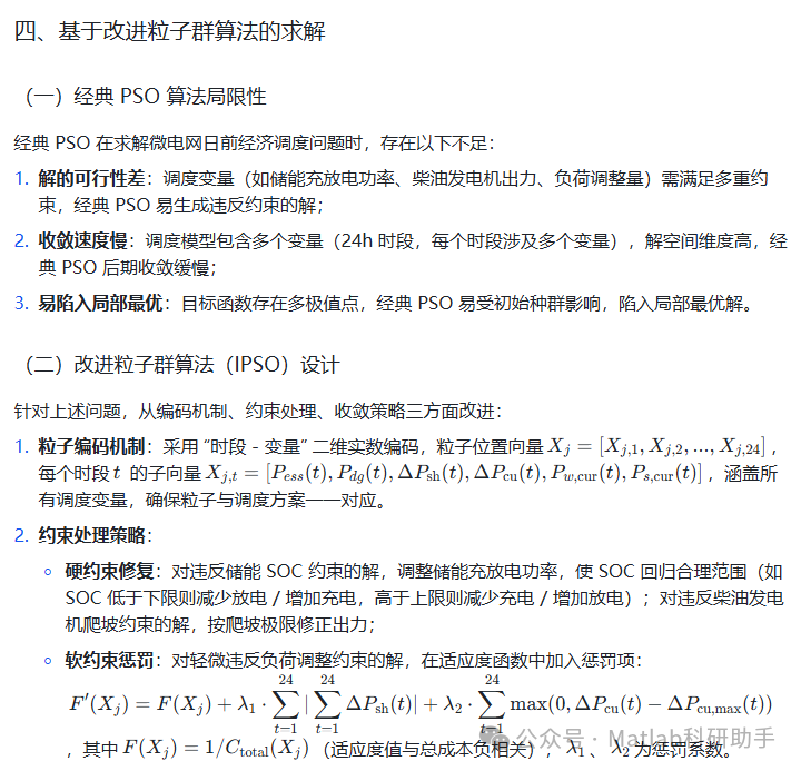
🔥 内容介绍
一、研究背景与意义
在 “双碳” 目标推动下,以风能、太阳能为代表的可再生能源在微电网中的渗透率持续提升。然而,风光出力具有随机性、波动性与间歇性,易导致微电网功率供需失衡,影响供电稳定性;同时,传统微电网经济调度多侧重电源侧优化,忽视用户侧需求响应(Demand Response, DR)的调节潜力,造成资源配置效率低下与运行成本偏高。
计及需求响应的风光储能微电网日前经济调度,通过提前 1 天制定调度计划,在考虑风光出力预测误差、储能充放电约束的基础上,引导用户根据电价或激励信号调整用电行为(如转移高电价时段负荷、削减峰时用电),实现 “电源 - 储能 - 负荷” 协同优化。该调度模式既能平抑风光出力波动、提升微电网运行稳定性,又能降低整体运行成本、提高可再生能源消纳率。
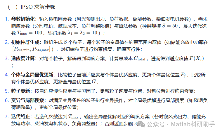
粒子群优化算法(Particle Swarm Optimization, PSO)因原理简单、收敛速度快、鲁棒性强,在处理多约束、非线性的经济调度问题中具有天然优势。将其应用于计及需求响应的风光储能微电网日前经济调度,可高效求解复杂调度模型,为微电网运营商提供科学的日前调度方案。因此,开展本研究对推动微电网智能化、经济化运行,助力新型电力系统构建具有重要的理论价值与工程意义。
二、微电网系统组成与需求响应机制







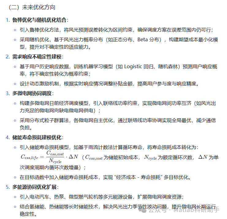
五、关键挑战与未来优化方向
(一)关键挑战
- 风光预测误差影响:实验基于理想预测数据,实际中风光出力预测存在 5%-20% 误差,易导致调度方案与实际工况脱节,引发功率失衡;
- 需求响应不确定性:用户参与需求响应的意愿受价格敏感度、用电习惯影响,存在 “响应不足” 或 “过度响应” 风险,增加调度难度;
- 多微电网协同调度缺失:当前模型仅针对单微电网,未考虑多微电网互联场景下的功率互济与协同优化,难以发挥集群优势;
- 储能寿命损耗未充分计及:现有成本模型简化了储能运行成本,未考虑充放电深度、循环次数对储能寿命的影响,长期运行可能导致成本估算偏差。

六、研究总结与展望
本研究构建了计及需求响应的风光储能微电网日前经济调度模型,提出改进粒子群算法(IPSO)求解,通过编码机制优化、约束处理与收敛策略改进,IPSO 在经济性、效率性、稳定性上均优于经典算法。实验表明,IPSO 能有效降低微电网运行总成本(最低 11980 元 / 天),提升可再生能源消纳率(最高 95.2%),同时通过需求响应实现 “用户 - 微电网” 双赢。
未来,随着微电网规模化、多元化发展,需进一步突破不确定性建模、多微电网协同、储能寿命优化等关键技术,结合大数据、人工智能提升调度智能化水平。最终,通过持续优化日前经济调度方案,推动微电网从 “被动适应” 向 “主动优化” 转型,为新型电力系统中可再生能源高效利用提供有力支撑。
⛳️ 运行结果




🔗 参考文献
[1] 周浩,吴秋轩,李峰峰,等.基于Python语言的微电网监控软件设计与开发[C]//第27届中国控制与决策会议.0[2025-12-09].
[2] 李宁,董阿龙,田丽.微电网的日前调度[J].新余学院学报, 2019, 24(4):4.DOI:10.3969/j.issn.2095-3054.2019.04.009.
[3] 王若瑾.风光储直流微电网直流线路在线故障检测和定位方法研究[D].沈阳工业大学,2022.
📣 部分代码
🎈 部分理论引用网络文献,若有侵权联系博主删除
👇 关注我领取海量matlab电子书和数学建模资料
🏆团队擅长辅导定制多种科研领域MATLAB仿真,助力科研梦:
🌈 各类智能优化算法改进及应用
生产调度、经济调度、装配线调度、充电优化、车间调度、发车优化、水库调度、三维装箱、物流选址、货位优化、公交排班优化、充电桩布局优化、车间布局优化、集装箱船配载优化、水泵组合优化、解医疗资源分配优化、设施布局优化、可视域基站和无人机选址优化、背包问题、 风电场布局、时隙分配优化、 最佳分布式发电单元分配、多阶段管道维修、 工厂-中心-需求点三级选址问题、 应急生活物质配送中心选址、 基站选址、 道路灯柱布置、 枢纽节点部署、 输电线路台风监测装置、 集装箱调度、 机组优化、 投资优化组合、云服务器组合优化、 天线线性阵列分布优化、CVRP问题、VRPPD问题、多中心VRP问题、多层网络的VRP问题、多中心多车型的VRP问题、 动态VRP问题、双层车辆路径规划(2E-VRP)、充电车辆路径规划(EVRP)、油电混合车辆路径规划、混合流水车间问题、 订单拆分调度问题、 公交车的调度排班优化问题、航班摆渡车辆调度问题、选址路径规划问题、港口调度、港口岸桥调度、停机位分配、机场航班调度、泄漏源定位
🌈 机器学习和深度学习时序、回归、分类、聚类和降维
2.1 bp时序、回归预测和分类
2.2 ENS声神经网络时序、回归预测和分类
2.3 SVM/CNN-SVM/LSSVM/RVM支持向量机系列时序、回归预测和分类
2.4 CNN|TCN|GCN卷积神经网络系列时序、回归预测和分类
2.5 ELM/KELM/RELM/DELM极限学习机系列时序、回归预测和分类
2.6 GRU/Bi-GRU/CNN-GRU/CNN-BiGRU门控神经网络时序、回归预测和分类
2.7 ELMAN递归神经网络时序、回归\预测和分类
2.8 LSTM/BiLSTM/CNN-LSTM/CNN-BiLSTM/长短记忆神经网络系列时序、回归预测和分类
2.9 RBF径向基神经网络时序、回归预测和分类
2.10 DBN深度置信网络时序、回归预测和分类
2.11 FNN模糊神经网络时序、回归预测
2.12 RF随机森林时序、回归预测和分类
2.13 BLS宽度学习时序、回归预测和分类
2.14 PNN脉冲神经网络分类
2.15 模糊小波神经网络预测和分类
2.16 时序、回归预测和分类
2.17 时序、回归预测预测和分类
2.18 XGBOOST集成学习时序、回归预测预测和分类
2.19 Transform各类组合时序、回归预测预测和分类
方向涵盖风电预测、光伏预测、电池寿命预测、辐射源识别、交通流预测、负荷预测、股价预测、PM2.5浓度预测、电池健康状态预测、用电量预测、水体光学参数反演、NLOS信号识别、地铁停车精准预测、变压器故障诊断
🌈图像处理方面
图像识别、图像分割、图像检测、图像隐藏、图像配准、图像拼接、图像融合、图像增强、图像压缩感知
🌈 路径规划方面
旅行商问题(TSP)、车辆路径问题(VRP、MVRP、CVRP、VRPTW等)、无人机三维路径规划、无人机协同、无人机编队、机器人路径规划、栅格地图路径规划、多式联运运输问题、 充电车辆路径规划(EVRP)、 双层车辆路径规划(2E-VRP)、 油电混合车辆路径规划、 船舶航迹规划、 全路径规划规划、 仓储巡逻
🌈 无人机应用方面
无人机路径规划、无人机控制、无人机编队、无人机协同、无人机任务分配、无人机安全通信轨迹在线优化、车辆协同无人机路径规划
🌈 通信方面
传感器部署优化、通信协议优化、路由优化、目标定位优化、Dv-Hop定位优化、Leach协议优化、WSN覆盖优化、组播优化、RSSI定位优化、水声通信、通信上传下载分配
🌈 信号处理方面
信号识别、信号加密、信号去噪、信号增强、雷达信号处理、信号水印嵌入提取、肌电信号、脑电信号、信号配时优化、心电信号、DOA估计、编码译码、变分模态分解、管道泄漏、滤波器、数字信号处理+传输+分析+去噪、数字信号调制、误码率、信号估计、DTMF、信号检测
🌈电力系统方面
微电网优化、无功优化、配电网重构、储能配置、有序充电、MPPT优化、家庭用电
🌈 元胞自动机方面
交通流 人群疏散 病毒扩散 晶体生长 金属腐蚀
🌈 雷达方面
卡尔曼滤波跟踪、航迹关联、航迹融合、SOC估计、阵列优化、NLOS识别
🌈 车间调度
零等待流水车间调度问题NWFSP 、 置换流水车间调度问题PFSP、 混合流水车间调度问题HFSP 、零空闲流水车间调度问题NIFSP、分布式置换流水车间调度问题 DPFSP、阻塞流水车间调度问题BFSP
👇
2174

被折叠的 条评论
为什么被折叠?



