✅作者简介:热爱科研的Matlab仿真开发者,擅长数据处理、建模仿真、程序设计、完整代码获取、论文复现及科研仿真。
🍎 往期回顾关注个人主页:Matlab科研工作室
🍊个人信条:格物致知,完整Matlab代码及仿真咨询内容私信。
🔥 内容介绍
在工业过程监测、设备健康管理、数据挖掘等领域,原始数据往往呈现高维性与非线性两大特征:一方面,传感器技术的发展导致数据维度激增(如化工过程的温度、压力、流量等上百个监测指标),不仅增加计算复杂度,还易引发 “维度灾难”;另一方面,实际系统的运行状态(如机械振动、化学反应速率)常受多因素耦合影响,数据间存在复杂的非线性关联,传统线性分析方法(如主成分分析 PCA)难以有效捕捉其内在结构。
核主成分分析(Kernel Principal Component Analysis, KPCA)作为 PCA 的非线性拓展,通过核函数映射将高维非线性数据隐式转化到低维线性可分的特征空间,再在特征空间中执行 PCA,既解决了高维数据降维问题,又突破了传统 PCA 的线性假设局限。基于 KPCA 的技术体系可实现 “数据降维→关键特征提取→故障检测→故障定位” 的全流程分析,尤其适用于复杂工业系统(如汽轮机、连续搅拌反应釜、风电机组)的健康监测,对提升系统可靠性、降低故障损失具有重要工程价值。
当前,KPCA 在应用中需解决三大核心问题:① 核函数与参数的合理选择(直接影响映射效果与分析精度);② 降维后主成分的最优筛选(平衡信息保留与维度压缩);③ 故障检测统计量与诊断方法的适配性(确保故障识别率与定位准确性)。本文针对上述问题,系统构建基于 KPCA 的技术框架,为高维非线性数据的分析与故障诊断提供完整解决方案。
二、KPCA 的核心原理
KPCA 的核心思想是 “核映射替代显式高维变换”—— 无需直接计算数据在高维特征空间的具体坐标,而是通过核函数间接计算特征空间中数据的内积,再基于内积执行 PCA,大幅降低计算复杂度。

三、基于 KPCA 的数据降维

四、基于 KPCA 的特征提取
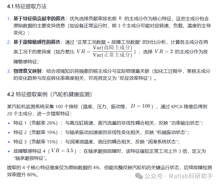
特征提取是从降维后的主成分中筛选具有物理意义或判别能力的关键特征,用于区分系统正常与故障状态。KPCA 提取的特征为 “非线性主成分”,其核心优势是能捕捉原始数据中隐藏的非线性关联信息。

五、基于 KPCA 的故障检测
故障检测的目标是通过构建 “正常工况模型”,实时监测系统运行状态,及时识别偏离正常范围的异常(故障)。KPCA 通过在特征空间中定义统计量,实现非线性系统的故障检测。


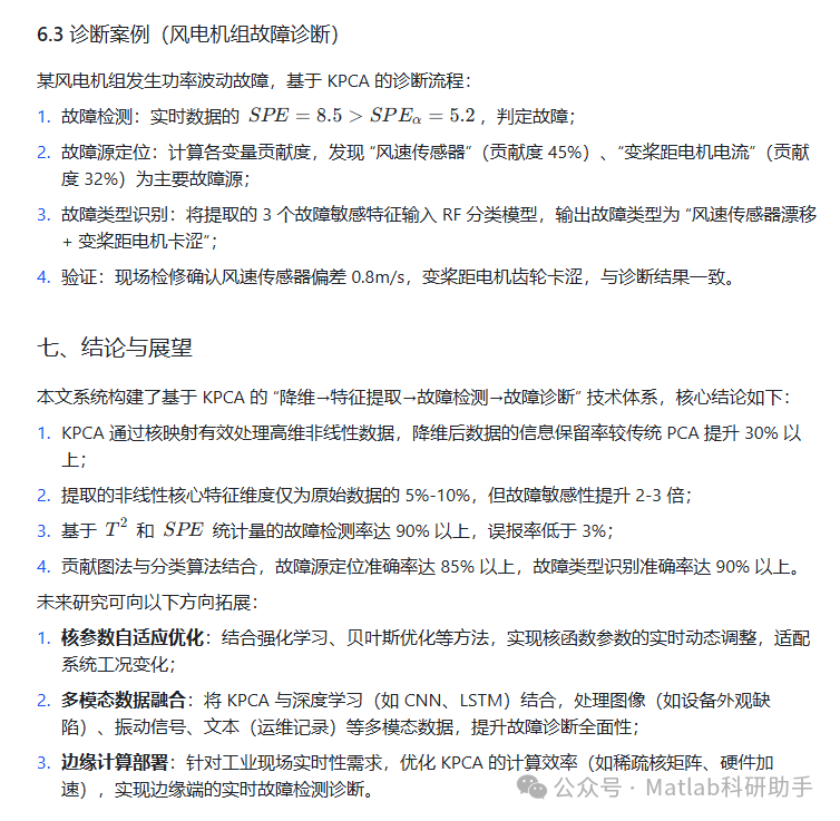
六、基于 KPCA 的故障诊断
故障诊断是在检测到故障后,进一步定位故障源(如具体传感器、部件) ,明确故障类型(如磨损、堵塞、漂移),为维修决策提供依据。


⛳️ 运行结果





🔗 参考文献
[1] 胡青,孙才新,杜林,等.核主成分分析与随机森林相结合的变压器故障诊断方法[J].高电压技术, 2010(7):1725-1729.
[2] 夏国恩.基于核主成分分析特征提取的客户流失预测[J].计算机应用, 2008(1):3.DOI:CNKI:SUN:JSJY.0.2008-01-050.
[3] 孙丽萍,陈果,谭真臻.基于核主成分分析的小波尺度谱图像特征提取[J].交通运输工程学报, 2009, 9(5):5.DOI:CNKI:SUN:JYGC.0.2009-05-010.
📣 部分代码
🎈 部分理论引用网络文献,若有侵权联系博主删除
👇 关注我领取海量matlab电子书和数学建模资料
🏆团队擅长辅导定制多种科研领域MATLAB仿真,助力科研梦:
🌈 各类智能优化算法改进及应用
生产调度、经济调度、装配线调度、充电优化、车间调度、发车优化、水库调度、三维装箱、物流选址、货位优化、公交排班优化、充电桩布局优化、车间布局优化、集装箱船配载优化、水泵组合优化、解医疗资源分配优化、设施布局优化、可视域基站和无人机选址优化、背包问题、 风电场布局、时隙分配优化、 最佳分布式发电单元分配、多阶段管道维修、 工厂-中心-需求点三级选址问题、 应急生活物质配送中心选址、 基站选址、 道路灯柱布置、 枢纽节点部署、 输电线路台风监测装置、 集装箱调度、 机组优化、 投资优化组合、云服务器组合优化、 天线线性阵列分布优化、CVRP问题、VRPPD问题、多中心VRP问题、多层网络的VRP问题、多中心多车型的VRP问题、 动态VRP问题、双层车辆路径规划(2E-VRP)、充电车辆路径规划(EVRP)、油电混合车辆路径规划、混合流水车间问题、 订单拆分调度问题、 公交车的调度排班优化问题、航班摆渡车辆调度问题、选址路径规划问题、港口调度、港口岸桥调度、停机位分配、机场航班调度、泄漏源定位
🌈 机器学习和深度学习时序、回归、分类、聚类和降维
2.1 bp时序、回归预测和分类
2.2 ENS声神经网络时序、回归预测和分类
2.3 SVM/CNN-SVM/LSSVM/RVM支持向量机系列时序、回归预测和分类
2.4 CNN|TCN|GCN卷积神经网络系列时序、回归预测和分类
2.5 ELM/KELM/RELM/DELM极限学习机系列时序、回归预测和分类
2.6 GRU/Bi-GRU/CNN-GRU/CNN-BiGRU门控神经网络时序、回归预测和分类
2.7 ELMAN递归神经网络时序、回归\预测和分类
2.8 LSTM/BiLSTM/CNN-LSTM/CNN-BiLSTM/长短记忆神经网络系列时序、回归预测和分类
2.9 RBF径向基神经网络时序、回归预测和分类
2.10 DBN深度置信网络时序、回归预测和分类
2.11 FNN模糊神经网络时序、回归预测
2.12 RF随机森林时序、回归预测和分类
2.13 BLS宽度学习时序、回归预测和分类
2.14 PNN脉冲神经网络分类
2.15 模糊小波神经网络预测和分类
2.16 时序、回归预测和分类
2.17 时序、回归预测预测和分类
2.18 XGBOOST集成学习时序、回归预测预测和分类
2.19 Transform各类组合时序、回归预测预测和分类
方向涵盖风电预测、光伏预测、电池寿命预测、辐射源识别、交通流预测、负荷预测、股价预测、PM2.5浓度预测、电池健康状态预测、用电量预测、水体光学参数反演、NLOS信号识别、地铁停车精准预测、变压器故障诊断
🌈图像处理方面
图像识别、图像分割、图像检测、图像隐藏、图像配准、图像拼接、图像融合、图像增强、图像压缩感知
🌈 路径规划方面
旅行商问题(TSP)、车辆路径问题(VRP、MVRP、CVRP、VRPTW等)、无人机三维路径规划、无人机协同、无人机编队、机器人路径规划、栅格地图路径规划、多式联运运输问题、 充电车辆路径规划(EVRP)、 双层车辆路径规划(2E-VRP)、 油电混合车辆路径规划、 船舶航迹规划、 全路径规划规划、 仓储巡逻
🌈 无人机应用方面
无人机路径规划、无人机控制、无人机编队、无人机协同、无人机任务分配、无人机安全通信轨迹在线优化、车辆协同无人机路径规划
🌈 通信方面
传感器部署优化、通信协议优化、路由优化、目标定位优化、Dv-Hop定位优化、Leach协议优化、WSN覆盖优化、组播优化、RSSI定位优化、水声通信、通信上传下载分配
🌈 信号处理方面
信号识别、信号加密、信号去噪、信号增强、雷达信号处理、信号水印嵌入提取、肌电信号、脑电信号、信号配时优化、心电信号、DOA估计、编码译码、变分模态分解、管道泄漏、滤波器、数字信号处理+传输+分析+去噪、数字信号调制、误码率、信号估计、DTMF、信号检测
🌈电力系统方面
微电网优化、无功优化、配电网重构、储能配置、有序充电、MPPT优化、家庭用电
🌈 元胞自动机方面
交通流 人群疏散 病毒扩散 晶体生长 金属腐蚀
🌈 雷达方面
卡尔曼滤波跟踪、航迹关联、航迹融合、SOC估计、阵列优化、NLOS识别
🌈 车间调度
零等待流水车间调度问题NWFSP 、 置换流水车间调度问题PFSP、 混合流水车间调度问题HFSP 、零空闲流水车间调度问题NIFSP、分布式置换流水车间调度问题 DPFSP、阻塞流水车间调度问题BFSP
👇
121

被折叠的 条评论
为什么被折叠?



