✅作者简介:热爱科研的Matlab仿真开发者,擅长数据处理、建模仿真、程序设计、完整代码获取、论文复现及科研仿真。
🍎 往期回顾关注个人主页:Matlab科研工作室
🍊个人信条:格物致知,完整Matlab代码及仿真咨询内容私信。
🔥 内容介绍




二、均值漂移聚类


(三)关键参数
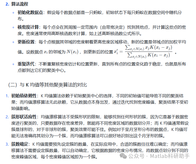
- 带宽(Bandwidth):带宽是控制核函数搜索范围的参数,直接影响簇的数量和形状。带宽越大,每个点考虑的邻域就越大,这通常会导致簇的数量减少,因为较大的邻域可能会将原本属于不同簇的数据点合并到一起;反之,带宽越小,簇的数量通常会增加,因为较小的邻域能够更细致地划分数据的密度区域。例如在对图像像素点进行聚类时,若带宽设置过大,可能会使图像分割后的区域过于粗糙,丢失一些细节信息;若带宽设置过小,可能会使图像分割后的区域过于细碎,出现过多的小区域。带宽的选择对算法的表现至关重要,一个不合适的带宽可能导致聚类的数量偏多或偏少,因此通常需要通过实验或使用自动估计方法来确定合适的带宽。在 Python 的 scikit-learn 库中,可以使用 estimate_bandwidth 函数来估计适合的带宽。
- 核函数(Kernel Function):常用的核函数是高斯核,它根据距离对每个点加权。高斯核让距离近的点权重更大,而距离远的点权重更小,从而实现密度的逐渐衰减。这种加权方式符合实际情况,因为在大多数数据分布中,距离较近的数据点更有可能属于同一类。除了高斯核函数外,还有其他类型的核函数,如 Epanechnikov 核函数、均匀核函数等,但高斯核函数因其良好的性质在实际应用中最为广泛。
- 收敛准则(Convergence Criterion):均值漂移通过迭代来不断更新数据点的位置,直到它们移动的距离小于设定的阈值时停止。这意味着所有点都已经到达各自的聚类中心。在实际应用中,这个阈值的设置需要根据数据的特点和应用场景来确定。如果阈值设置过大,可能会导致算法过早收敛,数据点没有充分移动到密度峰值区域;如果阈值设置过小,会增加算法的迭代次数,降低算法效率。例如在对大规模数据集进行聚类时,可以适当增大阈值,以提高算法效率,同时保证聚类结果的质量在可接受范围内。
(四)优缺点分析
- 优点
- 不需要指定簇的数量:与 K 均值不同,均值漂移不需要提前知道簇的数量,能够根据数据的内在结构自动确定簇的数量,这在实际应用中非常方便,尤其是当我们对数据的分布情况了解较少时。
- 适应任意形状的簇:均值漂移可以处理任意形状和密度的簇,不需要假设簇的几何形状,能够准确地识别出具有复杂形状的簇,对于非球形、不规则形状的数据分布具有很好的聚类效果。
- 鲁棒性:算法对噪声数据的敏感性较低,因为它主要关注数据密度的高峰区域,噪声点通常处于低密度区域,不会对聚类结果产生显著影响。例如在一组包含噪声的数据点中,均值漂移算法能够有效地将噪声点与真实的数据簇区分开,准确地找到数据的聚类结构。
- 缺点
- 计算复杂度高:均值漂移需要多次计算数据点之间的距离,计算复杂度相对较高,尤其在数据量大的时候。在每次迭代中,都需要对每个数据点计算其邻域内其他数据点的密度以及更新位置,随着数据量的增加,计算量会呈指数级增长。例如在处理百万级别的数据集时,均值漂移算法的运行时间可能会很长,需要消耗大量的计算资源。
- 对带宽敏感:带宽的选择至关重要,带宽过大或过小都会影响聚类结果,需要调参找到最优值。合适的带宽能够使算法准确地划分数据簇,而不合适的带宽可能导致聚类结果出现偏差,如簇的数量过多或过少,簇的形状不准确等。在实际应用中,通常需要通过多次实验来尝试不同的带宽值,以找到最佳的聚类效果,这增加了算法的使用难度和时间成本。
(五)应用场景
- 图像分割:均值漂移可以用于图像分割,将像素点聚类成不同的区域,例如检测物体区域或识别边界。在一幅自然图像中,不同物体的像素点具有不同的颜色和空间分布特征,均值漂移算法可以根据这些特征将图像中的像素点划分到不同的簇中,每个簇对应图像中的一个区域,从而实现图像分割。例如在对一张包含人物和背景的图像进行分割时,均值漂移算法可以将人物部分的像素点聚为一个簇,背景部分的像素点聚为另一个簇,准确地将人物从背景中分离出来。
- 目标跟踪:在视频分析中,均值漂移常用于目标跟踪。通过在每一帧中寻找颜色密度的高峰,均值漂移能够较为准确地跟踪目标物体的位置。在视频的每一帧图像中,目标物体的颜色分布具有一定的特征,均值漂移算法可以根据这些特征在当前帧中找到与上一帧中目标物体颜色密度最相似的区域,从而确定目标物体在当前帧中的位置,实现目标的跟踪。例如在监控视频中,对运动的车辆进行跟踪时,均值漂移算法可以实时地跟踪车辆的位置变化,即使车辆在运动过程中发生旋转、遮挡等情况,也能在一定程度上准确地跟踪车辆的位置。
- 模式识别:在生物信息学中,均值漂移可以用来识别基因表达数据中的模式,帮助发现不同基因的聚类。基因表达数据通常具有高维度、复杂的特点,均值漂移算法可以根据基因表达数据的密度分布情况,将具有相似表达模式的基因聚为一类,从而发现不同基因之间的关系和潜在的生物学模式。例如在研究某种疾病相关的基因时,通过均值漂移聚类可以将与该疾病相关的基因划分到一个或几个簇中,为进一步研究疾病的发病机制和治疗方法提供线索。
⛳️ 运行结果

🔗 参考文献
[1] 文雄飞.陆地辐射雾遥感动态检测方法研究[D].武汉大学,2010.
[2] 刘青山.人脸跟踪与识别的研究[J].毕业生, 2003.
[3] 段福庆,吴福朝,罗阿理,等.基于均值漂移实现非发射线天体光谱的谱线自动提取[J].光谱学与光谱分析, 2005, 25(11):5.DOI:10.3321/j.issn:1000-0593.2005.11.039.
📣 部分代码
🎈 部分理论引用网络文献,若有侵权联系博主删除
👇 关注我领取海量matlab电子书和数学建模资料
🏆团队擅长辅导定制多种科研领域MATLAB仿真,助力科研梦:
🌈 各类智能优化算法改进及应用
生产调度、经济调度、装配线调度、充电优化、车间调度、发车优化、水库调度、三维装箱、物流选址、货位优化、公交排班优化、充电桩布局优化、车间布局优化、集装箱船配载优化、水泵组合优化、解医疗资源分配优化、设施布局优化、可视域基站和无人机选址优化、背包问题、 风电场布局、时隙分配优化、 最佳分布式发电单元分配、多阶段管道维修、 工厂-中心-需求点三级选址问题、 应急生活物质配送中心选址、 基站选址、 道路灯柱布置、 枢纽节点部署、 输电线路台风监测装置、 集装箱调度、 机组优化、 投资优化组合、云服务器组合优化、 天线线性阵列分布优化、CVRP问题、VRPPD问题、多中心VRP问题、多层网络的VRP问题、多中心多车型的VRP问题、 动态VRP问题、双层车辆路径规划(2E-VRP)、充电车辆路径规划(EVRP)、油电混合车辆路径规划、混合流水车间问题、 订单拆分调度问题、 公交车的调度排班优化问题、航班摆渡车辆调度问题、选址路径规划问题、港口调度、港口岸桥调度、停机位分配、机场航班调度、泄漏源定位
🌈 机器学习和深度学习时序、回归、分类、聚类和降维
2.1 bp时序、回归预测和分类
2.2 ENS声神经网络时序、回归预测和分类
2.3 SVM/CNN-SVM/LSSVM/RVM支持向量机系列时序、回归预测和分类
2.4 CNN|TCN|GCN卷积神经网络系列时序、回归预测和分类
2.5 ELM/KELM/RELM/DELM极限学习机系列时序、回归预测和分类
2.6 GRU/Bi-GRU/CNN-GRU/CNN-BiGRU门控神经网络时序、回归预测和分类
2.7 ELMAN递归神经网络时序、回归\预测和分类
2.8 LSTM/BiLSTM/CNN-LSTM/CNN-BiLSTM/长短记忆神经网络系列时序、回归预测和分类
2.9 RBF径向基神经网络时序、回归预测和分类
2.10 DBN深度置信网络时序、回归预测和分类
2.11 FNN模糊神经网络时序、回归预测
2.12 RF随机森林时序、回归预测和分类
2.13 BLS宽度学习时序、回归预测和分类
2.14 PNN脉冲神经网络分类
2.15 模糊小波神经网络预测和分类
2.16 时序、回归预测和分类
2.17 时序、回归预测预测和分类
2.18 XGBOOST集成学习时序、回归预测预测和分类
2.19 Transform各类组合时序、回归预测预测和分类
方向涵盖风电预测、光伏预测、电池寿命预测、辐射源识别、交通流预测、负荷预测、股价预测、PM2.5浓度预测、电池健康状态预测、用电量预测、水体光学参数反演、NLOS信号识别、地铁停车精准预测、变压器故障诊断
🌈图像处理方面
图像识别、图像分割、图像检测、图像隐藏、图像配准、图像拼接、图像融合、图像增强、图像压缩感知
🌈 路径规划方面
旅行商问题(TSP)、车辆路径问题(VRP、MVRP、CVRP、VRPTW等)、无人机三维路径规划、无人机协同、无人机编队、机器人路径规划、栅格地图路径规划、多式联运运输问题、 充电车辆路径规划(EVRP)、 双层车辆路径规划(2E-VRP)、 油电混合车辆路径规划、 船舶航迹规划、 全路径规划规划、 仓储巡逻
🌈 无人机应用方面
无人机路径规划、无人机控制、无人机编队、无人机协同、无人机任务分配、无人机安全通信轨迹在线优化、车辆协同无人机路径规划
🌈 通信方面
传感器部署优化、通信协议优化、路由优化、目标定位优化、Dv-Hop定位优化、Leach协议优化、WSN覆盖优化、组播优化、RSSI定位优化、水声通信、通信上传下载分配
🌈 信号处理方面
信号识别、信号加密、信号去噪、信号增强、雷达信号处理、信号水印嵌入提取、肌电信号、脑电信号、信号配时优化、心电信号、DOA估计、编码译码、变分模态分解、管道泄漏、滤波器、数字信号处理+传输+分析+去噪、数字信号调制、误码率、信号估计、DTMF、信号检测
🌈电力系统方面
微电网优化、无功优化、配电网重构、储能配置、有序充电、MPPT优化、家庭用电
🌈 元胞自动机方面
交通流 人群疏散 病毒扩散 晶体生长 金属腐蚀
🌈 雷达方面
卡尔曼滤波跟踪、航迹关联、航迹融合、SOC估计、阵列优化、NLOS识别
🌈 车间调度
零等待流水车间调度问题NWFSP 、 置换流水车间调度问题PFSP、 混合流水车间调度问题HFSP 、零空闲流水车间调度问题NIFSP、分布式置换流水车间调度问题 DPFSP、阻塞流水车间调度问题BFSP
👇
900

被折叠的 条评论
为什么被折叠?



