1. 项目概述
随着低空飞行活动的日益增多,低空飞行服务中心的智能化系统设计成为提升飞行安全、效率和用户体验的关键。本项目旨在构建一个集飞行管理、信息服务、监控预警、应急响应于一体的智能化系统,以满足低空飞行服务的多样化需求。系统将采用先进的物联网、大数据分析、人工智能等技术,实现对低空飞行活动的全面监控与管理。
系统设计的主要目标包括:
- 提高低空飞行活动的安全性,减少飞行事故的发生。
- 优化飞行路径规划,提高飞行效率,减少飞行时间和成本。
- 提供实时信息服务,增强飞行员的决策支持能力。
- 实现飞行数据的实时采集与分析,为飞行管理提供科学依据。
- 建立高效的应急响应机制,确保在紧急情况下能够迅速采取措施。
系统将分为以下几个主要模块:
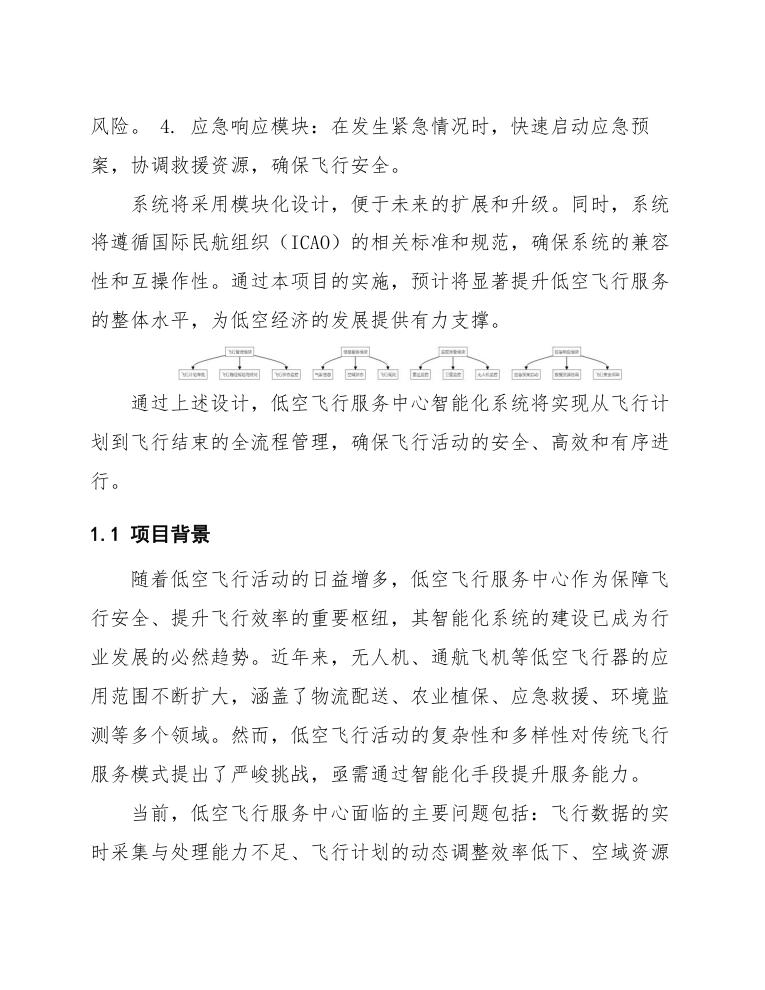
- 飞行管理模块:负责飞行计划的审批、飞行路径的规划与优化、飞行状态的实时监控等。
- 信息服务模块:提供气象信息、空域状态、飞行规则等实时信息,支持飞行员的决策。
- 监控预警模块:通过雷达、卫星、无人机等多种手段,对低空飞行活动进行实时监控,及时发现并预警潜在风险。
- 应急响应模块:在发生紧急情况时,快速启动应急预案,协调救援资源,确保飞行安全。
系统将采用模块化设计,便于未来的扩展和升级。同时,系统将遵循国际民航组织(ICAO)的相关标准和规范,确保系统的兼容性和互操作性。通过本项目的实施,预计将显著提升低空飞行服务的整体水平,为低空经济的发展提供有力支撑。
通过上述设计,低空飞行服务中心智能化系统将实现从飞行计划到飞行结束的全流程管理,确保飞行活动的安全、高效和有序进行。
1.1 项目背景
随着低空飞行活动的日益增多,低空飞行服务中心作为保障飞行安全、提升飞行效率的重要枢纽,其智能化系统的建设已成为行业发展的必然趋势。近年来,无人机、通航飞机等低空飞行器的应用范围不断扩大,涵盖了物流配送、农业植保、应急救援、环境监测等多个领域。然而,低空飞行活动的复杂性和多样性对传统飞行服务模式提出了严峻挑战,亟需通过智能化手段提升服务能力。
当前,低空飞行服务中心面临的主要问题包括:飞行数据的实时采集与处理能力不足、飞行计划的动态调整效率低下、空域资源的优化配置难度大、飞行安全监控的精准度有待提升等。这些问题不仅影响了低空飞行活动的安全性和效率,也制约了低空经济的进一步发展。因此,构建一套高效、智能的低空飞行服务中心系统,成为解决上述问题的关键。
根据相关统计数据显示,2022年我国低空飞行器数量已突破50万架,预计到2025年将突破100万架。与此同时,低空飞行活动的频次也在快速增长,年均增长率超过20%。在此背景下,低空飞行服务中心的智能化系统建设不仅需要满足当前需求,还需具备良好的可扩展性和适应性,以应对未来低空飞行活动的爆发式增长。
- 飞行数据实时采集与处理能力不足
- 飞行计划动态调整效率低下
- 空域资源优化配置难度大
- 飞行安全监控精准度有待提升
此外,低空飞行服务中心的智能化系统还需充分考虑与现有航空管理系统的兼容性,确保数据的高效共享与协同。通过引入人工智能、大数据、云计算等先进技术,构建一个集飞行计划管理、空域资源调度、飞行安全监控、应急响应等功能于一体的智能化平台,将显著提升低空飞行服务中心的服务水平,为低空飞行活动的安全、高效开展提供有力保障。
综上所述,低空飞行服务中心智能化系统的建设不仅是行业发展的迫切需求,也是推动低空经济高质量发展的重要举措。通过科学规划和系统设计,确保项目的可行性和实用性,将为低空飞行活动的安全、高效开展提供坚实的技术支撑。
1.2 项目目标
本项目旨在构建一个高效、智能的低空飞行服务中心系统,以提升低空飞行管理的自动化水平和安全性。系统将集成先进的传感器技术、数据处理算法和通信网络,实现对低空飞行器的实时监控、路径规划、风险评估及应急响应。具体目标包括:
-
实时监控与数据采集:通过部署高精度传感器网络,实时采集低空飞行器的位置、速度、高度等关键数据,确保飞行状态的全面监控。
-
智能路径规划:利用机器学习算法,根据实时气象数据、空域使用情况和飞行器性能,自动生成最优飞行路径,减少飞行冲突和延误。
-
风险评估与管理:建立风险评估模型,对飞行过程中的潜在风险进行预测和评估,提供风险缓解策略,确保飞行安全。
-
应急响应机制:设计快速响应机制,一旦检测到异常情况,系统能够自动启动应急预案,协调相关资源进行紧急处理。
-
用户界面与交互:开发直观的用户界面,提供飞行状态的可视化展示,支持操作人员与系统的有效交互,提升操作效率和用户体验。
-
系统集成与扩展性:确保系统具有良好的集成性和扩展性,能够与其他航空管理系统无缝对接,支持未来功能的扩展和升级。
通过上述目标的实现,本系统将显著提升低空飞行管理的智能化水平,为低空飞行提供更加安全、高效的服务支持。
1.3 项目范围
本项目旨在设计和实施一套智能化系统,以支持低空飞行服务中心的高效运营。项目范围涵盖了从需求分析、系统设计、开发实施到测试部署的全过程。具体包括以下几个方面:
-
需求分析:通过与低空飞行服务中心的运营团队、飞行员、地面控制人员等多方沟通,明确系统功能需求、性能需求和安全需求。需求分析将详细记录用户的操作习惯、飞行数据管理需求、通信协议要求等。
-
系统设计:基于需求分析结果,设计系统的整体架构,包括硬件和软件的选型、网络架构设计、数据存储与处理方案等。系统设计将确保高可用性、可扩展性和安全性,同时满足低空飞行服务的特殊需求,如实时数据处理、高精度定位等。
-
开发实施:按照系统设计文档,进行系统的开发与实施。开发过程中将采用模块化设计,确保各功能模块的独立性和可维护性。实施阶段将包括硬件设备的安装、软件的部署、网络配置等。
-
测试部署:在系统开发完成后,进行全面的测试,包括功能测试、性能测试、安全测试等。测试通过后,系统将正式部署到低空飞行服务中心,并进行用户培训和操作手册的编写。
-
运维支持:系统上线后,提供持续的运维支持,包括系统监控、故障排除、性能优化等。运维团队将定期进行系统维护和升级,确保系统的长期稳定运行。
项目范围的具体内容如下:
- 硬件设备:包括服务器、网络设备、传感器、通信设备等,确保系统的物理基础。
- 软件系统:包括飞行数据处理软件、通信协议软件、用户界面软件等,确保系统的功能实现。
- 数据管理:包括飞行数据的采集、存储、处理和分析,确保数据的完整性和安全性。
- 通信协议:包括与飞行器、地面控制站、其他服务中心的通信协议,确保信息的实时传递和准确性。
- 安全措施:包括数据加密、访问控制、系统备份等,确保系统的安全性和可靠性。
通过以上步骤,本项目将确保低空飞行服务中心智能化系统的顺利实施和高效运营,为低空飞行服务提供强有力的技术支持。
1.4 项目重要性
低空飞行服务中心智能化系统设计方案的实施对于提升低空飞行管理效率、保障飞行安全、促进低空经济发展具有重要的战略意义。随着低空飞行活动的日益频繁,传统的管理方式已无法满足现代低空飞行服务的需求,智能化系统的引入将有效解决这一问题。首先,智能化系统能够实现对低空飞行器的实时监控与动态管理,通过高精度传感器和先进的数据处理技术,系统能够快速识别飞行器的位置、速度、高度等关键信息,确保飞行器在低空区域内的安全运行。其次,智能化系统能够优化飞行路径规划,减少飞行冲突,提高空域利用率。通过大数据分析和人工智能算法,系统能够预测飞行器的飞行轨迹,自动调整飞行路径,避免潜在的碰撞风险。此外,智能化系统还能够提供高效的应急响应机制,在飞行器出现故障或突发情况时,系统能够迅速启动应急预案,协调相关部门进行救援,最大限度地减少事故损失。
在经济效益方面,智能化系统的应用将显著降低低空飞行管理的运营成本。传统管理方式依赖于大量的人力资源,而智能化系统通过自动化处理和信息集成,能够大幅减少人力投入,提高管理效率。同时,智能化系统还能够为低空飞行服务提供数据支持,帮助相关部门制定更加科学合理的政策,促进低空经济的健康发展。例如,系统能够收集和分析低空飞行数据,为飞行器的设计、制造、运营等环节提供参考,推动低空飞行产业链的升级。
在安全保障方面,智能化系统通过多层次的监控和预警机制,能够有效降低飞行事故的发生率。系统能够实时监测飞行器的状态,及时发现潜在的安全隐患,并通过预警系统通知相关人员进行处理。此外,智能化系统还能够与地面指挥中心、气象部门、应急救援机构等实现信息共享,形成全方位的安全保障网络,确保低空飞行活动的安全进行。
- 实时监控与动态管理:通过高精度传感器和数据处理技术,实现对飞行器的实时监控。
- 飞行路径优化:利用大数据分析和人工智能算法,优化飞行路径,减少飞行冲突。
- 应急响应机制:在突发情况下,系统能够迅速启动应急预案,协调救援行动。
- 降低运营成本:通过自动化处理和信息集成,减少人力投入,提高管理效率。
- 数据支持与政策制定:为低空飞行服务提供数据支持,帮助制定科学合理的政策。
- 安全保障网络:与地面指挥中心、气象部门、应急救援机构等实现信息共享,形成全方位安全保障。
综上所述,低空飞行服务中心智能化系统设计方案的实施不仅能够提升低空飞行管理的效率和安全水平,还能够为低空经济的发展提供强有力的支持,具有重要的现实意义和长远价值。
2. 需求分析
低空飞行服务中心智能化系统的需求分析主要围绕以下几个方面展开:首先,系统需要具备高效的数据处理能力,以应对低空飞行中产生的大量实时数据。这包括飞行器的位置、速度、高度、气象条件、空域状态等信息。系统应能够快速处理这些数据,并提供实时的监控和预警功能,以确保飞行安全。
其次,系统需要具备高度的集成性,能够与现有的航空管理系统、气象信息系统、通信系统等进行无缝对接。这要求系统具备良好的兼容性和扩展性,能够适应不同来源和格式的数据输入,并能够根据需要进行功能扩展和升级。
此外,系统还需要具备强大的决策支持功能。通过对历史数据和实时数据的分析,系统应能够提供飞行路径优化、风险评估、应急处理等决策支持服务。这需要系统具备先进的算法和模型,能够进行复杂的数据分析和预测。
在用户界面方面,系统应提供直观、易用的操作界面,使得操作人员能够快速掌握系统的使用方法,并进行有效的监控和管理。同时,系统还应具备良好的可维护性,能够方便地进行系统更新和维护,确保系统的长期稳定运行。
为了满足上述需求,系统设计应考虑以下几个方面:
- 数据处理能力:采用高性能的服务器和数据库系统,确保数据处理的实时性和准确性。
- 系统集成:采用标准化的接口和协议,确保系统与其他系统的兼容性和互操作性。
- 决策支持:集成先进的数据分析和机器学习算法,提供科学的决策支持。
- 用户界面:设计简洁、直观的用户界面,提供丰富的可视化工具,方便操作人员进行监控和管理。
- 系统维护:采用模块化设计,便于系统的升级和维护,确保系统的长期稳定运行。
通过以上需求分析,我们可以为低空飞行服务中心智能化系统的设计提供明确的方向和目标,确保系统能够满足实际运营中的各种需求,提高低空飞行的安全性和效率。
2.1 用户需求
低空飞行服务中心的智能化系统设计首先需要深入理解用户需求,以确保系统能够满足实际运营中的多样化需求。用户需求主要分为以下几类:
-
飞行计划管理:用户需要系统能够高效处理飞行计划的提交、审批和跟踪。系统应支持多种飞行计划的格式,包括但不限于文本、电子表格和图形化界面。用户期望系统能够自动检测计划中的潜在冲突,并提供实时更新和通知功能。
-
空域信息获取:用户需要实时获取空域状态信息,包括天气状况、空域限制、临时飞行限制等。系统应能够整合多源数据,提供综合的空域态势图,并支持用户自定义视图和报警设置。
-
通信与协调:系统需要提供高效的通信工具,支持用户与空管、其他飞行服务中心以及飞行器之间的实时通信。用户期望系统能够记录通信内容,并提供历史查询功能。
-
数据分析与报告:用户需要系统能够对飞行数据进行分析,生成统计报告和趋势分析。系统应支持自定义报告模板,并能够导出数据供进一步分析使用。
-
安全与合规性:系统需要确保所有操作符合国家和国际的航空法规。用户期望系统能够提供合规性检查工具,自动提醒用户潜在的法律风险。
-
用户界面与体验:用户界面应简洁直观,易于操作。系统应支持多语言界面,并提供详细的帮助文档和培训材料。
-
系统集成与扩展性:系统需要能够与其他航空管理系统无缝集成,如机场运营系统、航空器维护系统等。用户期望系统具有良好的扩展性,能够根据未来需求进行功能升级和扩展。
为了更清晰地展示用户需求,以下是一个简化的需求列表:
- 飞行计划管理:支持多种格式,自动冲突检测,实时更新。
- 空域信息获取:实时数据整合,综合态势图,自定义视图。
- 通信与协调:实时通信工具,通信记录,历史查询。
- 数据分析与报告:数据分析功能,自定义报告模板,数据导出。
- 安全与合规性:合规性检查工具,法律风险提醒。
- 用户界面与体验:简洁直观,多语言支持,帮助文档。
- 系统集成与扩展性:无缝集成,功能升级,扩展性。
通过上述需求分析,可以确保低空飞行服务中心的智能化系统设计能够满足用户的多样化需求,提升运营效率和安全性。
2.1.1 飞行员需求
飞行员作为低空飞行服务中心智能化系统的直接使用者,其需求主要集中在飞行安全、操作便捷性、信息获取效率以及飞行任务管理等方面。首先,飞行员需要系统能够实时提供高精度的飞行数据,包括但不限于飞行高度、速度、航向、气象条件、空域状态等,以确保飞行安全。系统应具备自动预警功能,能够在检测到潜在危险时及时提醒飞行员,并提供相应的规避建议。
其次,飞行员期望系统操作界面简洁直观,能够快速响应指令,减少操作复杂度。系统应支持语音控制和手势操作,以适应飞行中的高负荷工作环境。此外,系统应具备个性化设置功能,允许飞行员根据个人习惯调整界面布局和功能快捷键。
在信息获取方面,飞行员需要系统能够整合多源数据,如航空情报、气象信息、飞行计划等,并通过智能分析提供决策支持。系统应具备实时更新能力,确保信息的时效性和准确性。同时,系统应支持多终端同步,允许飞行员在不同设备间无缝切换,确保信息的连续性和一致性。
飞行任务管理是飞行员关注的另一个重点。系统应提供全面的任务规划工具,支持从任务创建、执行到评估的全流程管理。系统应能够自动生成飞行计划,并根据实时情况进行动态调整。此外,系统应具备任务记录功能,能够自动保存飞行数据,便于后续分析和总结。
为了满足飞行员的需求,系统设计应考虑以下关键点:
- 实时数据采集与处理:系统应具备高效的数据采集和处理能力,确保飞行数据的实时性和准确性。
- 智能预警与决策支持:系统应集成智能算法,能够自动识别潜在风险并提供决策支持。
- 用户界面优化:系统界面应简洁直观,支持多种操作方式,提升用户体验。
- 多源数据整合:系统应能够整合来自不同来源的数据,提供全面的信息支持。
- 任务管理工具:系统应提供全面的任务管理功能,支持飞行任务的全流程管理。
通过以上设计,低空飞行服务中心智能化系统将能够有效满足飞行员的需求,提升飞行安全和操作效率。
2.1.2 地面控制需求
地面控制需求是低空飞行服务中心智能化系统设计中的关键环节,旨在确保地面控制人员能够高效、准确地监控和管理低空飞行活动。首先,地面控制系统需要具备实时监控功能,能够接收并处理来自飞行器的各类数据,包括位置、速度、高度、航向等关键信息。这些数据应通过高精度的传感器和通信设备实时传输至地面控制中心,确保控制人员能够及时掌握飞行器的动态。
其次,地面控制系统应具备自动化调度功能,能够根据飞行计划、空域状况和气象条件等因素,自动生成最优的飞行路径和调度方案。系统应支持多目标优化算法,能够在复杂环境下快速响应并调整飞行计划,确保飞行安全和效率。此外,系统还应具备冲突检测与避让功能,能够实时识别潜在的飞行冲突,并提供避让建议或自动执行避让操作。
为了提升地面控制人员的工作效率,系统应提供直观的可视化界面,支持多维度数据的展示与分析。控制人员应能够通过图形化界面快速查看飞行器的实时状态、历史轨迹、飞行计划等信息,并能够通过拖拽、缩放等操作进行交互式分析。系统还应支持多屏显示,允许控制人员同时监控多个飞行器或不同区域的飞行活动。
在数据处理方面,地面控制系统应具备强大的数据存储与分析能力。系统应能够实时记录并存储飞行器的各类数据,支持历史数据的查询与回放。同时,系统应提供数据分析工具,支持对飞行数据进行统计、趋势分析、异常检测等操作,帮助控制人员发现潜在问题并采取相应措施。
此外,地面控制系统还应具备高度的可靠性和安全性。系统应采用冗余设计,确保在关键设备或网络出现故障时,仍能保持正常运行。系统应具备完善的权限管理机制,确保只有授权人员能够访问和操作关键功能。同时,系统应具备日志记录功能,能够记录所有操作和事件,便于事后审计和故障排查。
- 实时监控功能:接收并处理飞行器的位置、速度、高度、航向等数据。
- 自动化调度功能:根据飞行计划、空域状况和气象条件生成最优飞行路径。
- 冲突检测与避让功能:实时识别潜在飞行冲突并提供避让建议。
- 可视化界面:提供直观的图形化界面,支持多维度数据展示与分析。
- 数据存储与分析:实时记录并存储飞行数据,支持历史数据查询与回放。
- 可靠性与安全性:采用冗余设计,具备完善的权限管理和日志记录功能。
通过以上设计,地面控制系统能够满足低空飞行服务中心的多样化需求,确保飞行活动的安全、高效和可控。
2.1.3 乘客需求
在低空飞行服务中心智能化系统设计中,乘客需求是核心关注点之一。乘客的需求主要集中在安全性、舒适性、便捷性和个性化服务等方面。首先,安全性是乘客最为关心的因素。系统需要确保飞行过程中的实时监控、紧急情况下的快速响应以及飞行数据的准确记录与分析。为此,系统应集成先进的飞行监控技术,如实时气象数据接入、飞行路径动态优化以及紧急情况下的自动避险功能。
其次,舒适性需求要求系统能够提供平稳的飞行体验。这包括减少飞行中的颠簸、优化舱内环境控制(如温度、湿度和空气质量)以及降低噪音水平。系统应通过智能调节飞行参数和舱内环境设备,确保乘客在飞行过程中能够享受到舒适的体验。
便捷性方面,乘客期望能够通过智能化系统实现快速的值机、安检和登机流程。系统应支持无纸化操作,乘客可以通过移动设备完成所有必要的手续,减少排队等待时间。此外,系统还应提供实时的航班信息更新、行李追踪服务以及目的地相关信息,帮助乘客更好地规划行程。
个性化服务是提升乘客满意度的关键。系统应能够根据乘客的历史飞行记录、偏好和需求,提供定制化的服务推荐。例如,根据乘客的饮食习惯推荐餐食,或根据乘客的出行目的推荐目的地活动。系统还可以通过分析乘客的反馈和行为数据,不断优化服务内容,提升乘客的整体体验。
为了实现上述需求,系统设计应考虑以下关键功能模块:
- 实时飞行监控与安全预警模块
- 舱内环境智能调节模块
- 无纸化值机与登机流程模块
- 个性化服务推荐与反馈分析模块
通过整合这些模块,低空飞行服务中心智能化系统能够有效满足乘客的多方面需求,提升飞行体验,增强乘客的满意度和忠诚度。
2.2 功能需求
低空飞行服务中心智能化系统的功能需求主要围绕提升飞行服务效率、保障飞行安全、优化资源配置以及增强用户体验等方面展开。首先,系统应具备实时监控功能,能够对低空飞行器的位置、速度、高度等关键参数进行实时采集与显示,确保飞行器在低空区域内的动态可被及时掌握。为此,系统需集成高精度的定位与通信模块,支持多源数据融合,确保监控数据的准确性与实时性。
其次,系统需提供智能调度与路径规划功能。基于实时监控数据,系统应能够自动生成最优飞行路径,避免飞行冲突,并支持动态调整。调度算法需考虑多种因素,如气象条件、空域限制、飞行器性能等,以确保调度的科学性与安全性。同时,系统应支持多飞行器协同调度,提升空域资源利用率。
此外,系统应具备飞行风险评估与预警功能。通过集成气象数据、地形数据、飞行器状态等信息,系统能够实时评估飞行风险,并在风险达到预设阈值时发出预警。预警信息应通过多种渠道(如语音、短信、弹窗等)及时传达给相关人员,以便采取应对措施。
系统还需提供飞行数据管理与分析功能。所有飞行数据应被自动记录并存储,支持历史数据查询与统计分析。通过数据分析,系统能够为飞行服务优化提供决策支持,例如识别高频飞行区域、评估空域使用效率、预测未来飞行需求等。
用户管理功能也是系统的重要组成部分。系统应支持多级用户权限管理,确保不同角色的用户能够访问与其职责相关的功能模块。同时,系统应提供友好的用户界面,支持个性化配置,提升用户体验。
最后,系统应具备高可靠性与可扩展性。系统架构设计需考虑容错与冗余机制,确保在部分组件故障时仍能正常运行。同时,系统应支持模块化设计,便于未来功能扩展与升级。
- 实时监控:采集并显示飞行器位置、速度、高度等参数。
- 智能调度:自动生成最优飞行路径,支持动态调整与多飞行器协同调度。
- 风险评估:集成多源数据,实时评估飞行风险并发出预警。
- 数据管理:自动记录飞行数据,支持历史查询与统计分析。
- 用户管理:支持多级权限管理与个性化配置。
- 可靠性:具备容错与冗余机制,支持模块化扩展。
通过以上功能设计,低空飞行服务中心智能化系统能够有效提升飞行服务效率与安全性,为低空飞行活动的顺利开展提供有力支持。
2.2.1 飞行计划管理
飞行计划管理是低空飞行服务中心智能化系统的核心功能之一,旨在为飞行计划的提交、审批、执行和监控提供全流程支持。系统需支持飞行计划的在线提交、自动校验、实时审批、动态调整和事后分析等功能,确保飞行计划的高效管理和安全执行。具体功能需求如下:
-
飞行计划提交与校验
用户可通过系统在线提交飞行计划,系统需自动校验飞行计划的完整性和合规性。校验内容包括但不限于:- 飞行器信息(如机型、注册号、适航状态)
- 飞行任务类型(如训练、运输、救援)
- 飞行区域和时间(如起降点、航线、飞行高度、飞行时段)
- 天气条件与空域限制
- 飞行人员资质与健康状况
系统需支持多语言输入,并提供实时反馈,提示用户修改不符合要求的字段。校验通过后,飞行计划将进入审批流程。
-
飞行计划审批与授权
系统需支持多级审批流程,包括空域管理部门、气象部门、飞行管制部门等的协同审批。审批流程需具备以下特性:- 自动化优先级排序:根据飞行任务的紧急程度和空域资源占用情况,自动分配审批优先级。
- 实时通知与提醒:通过短信、邮件或系统内通知,提醒审批人员及时处理。
- 电子签名与授权:审批通过后,系统自动生成电子授权文件,并同步至相关飞行器和地面控制中心。
-
飞行计划动态调整与监控
在飞行计划执行过程中,系统需支持实时监控和动态调整功能。具体包括:- 实时位置跟踪:通过ADS-B、雷达等数据源,实时监控飞行器的位置、高度和速度。
- 异常情况预警:如飞行器偏离航线、天气突变或空域冲突,系统需自动发出预警,并提供调整建议。
- 动态调整支持:用户可通过系统提交飞行计划调整申请,系统自动评估调整的可行性并快速响应。
-
飞行计划事后分析与报告
飞行任务完成后,系统需自动生成飞行计划执行报告,内容包括:- 飞行轨迹与关键事件记录
- 飞行时间与油耗统计
- 异常事件与处理结果
- 飞行任务完成率与效率分析
报告可通过图表形式直观展示,并支持导出为PDF或Excel格式,便于用户存档和分析。
-
数据管理与接口集成
系统需具备强大的数据管理能力,支持飞行计划数据的存储、查询和统计分析。同时,系统需与外部系统(如气象系统、空域管理系统、飞行器监控系统)实现无缝集成,确保数据的实时同步和共享。
通过以上功能设计,飞行计划管理模块将显著提升低空飞行服务中心的运营效率和安全水平,为飞行任务的顺利执行提供有力保障。
2.2.2 实时监控
实时监控是低空飞行服务中心智能化系统的核心功能之一,旨在通过多源数据融合和智能分析,实现对低空飞行器、空域状态及环境条件的全面、动态监测。系统需具备高精度、低延迟的数据采集与处理能力,确保对飞行器位置、速度、高度、航向等关键参数的实时跟踪。通过集成雷达、ADS-B、北斗/GPS等多源传感器数据,系统能够构建三维空域态势图,实时显示飞行器的动态分布和空域占用情况。
为实现高效的实时监控,系统需支持以下功能:
- 飞行器状态监测:实时获取飞行器的位置、速度、高度、航向、姿态等数据,并通过可视化界面展示。
- 空域态势感知:基于多源数据融合,动态生成空域态势图,识别潜在冲突区域和危险空域。
- 异常行为检测:通过预设规则和机器学习算法,自动识别飞行器的异常行为,如偏离航线、超速、低空闯入等。
- 环境监测:集成气象数据、地形数据等,实时评估飞行环境的安全性,提供气象预警和地形避障建议。
- 告警与响应:当检测到异常情况时,系统需立即触发告警,并通过多种渠道(如声光报警、短信通知等)通知相关人员,同时提供应急响应建议。
为提升监控效率,系统需采用分布式架构,支持多节点并行处理和数据缓存机制,确保在高并发场景下的稳定运行。同时,系统需具备良好的扩展性,能够根据业务需求灵活接入新的数据源或功能模块。
以下是一个实时监控数据处理流程的示例:
在数据采集阶段,系统需支持多种数据源的接入,包括但不限于雷达数据、ADS-B数据、北斗/GPS数据、气象数据等。数据预处理阶段需对原始数据进行清洗、去噪和格式转换,确保数据的准确性和一致性。数据融合阶段通过多源数据关联和时空对齐,生成统一的空域态势信息。态势分析阶段基于融合数据,评估空域状态和飞行器行为,识别潜在风险。异常检测阶段通过规则引擎和机器学习模型,自动识别异常行为并触发告警。告警与响应阶段需提供多种告警方式和应急响应建议,确保问题能够及时处理。最后,系统通过可视化界面将监控结果直观展示给用户,支持多维度数据查询和历史数据回溯。
通过以上功能设计,实时监控模块能够为低空飞行服务中心提供全面、精准的态势感知能力,有效提升空域管理的安全性和效率。
2.2.3 通信系统
通信系统作为低空飞行服务中心智能化系统的核心组成部分,需满足高可靠性、低延迟、广覆盖和多业务支持的需求。系统设计应确保飞行器与地面控制中心、飞行器之间以及地面控制中心与其他相关机构之间的高效通信。通信系统的主要功能需求包括以下几个方面:
-
多频段通信支持:系统需支持多种通信频段,包括但不限于VHF(甚高频)、UHF(超高频)和L波段,以适应不同飞行器的通信需求。VHF频段主要用于短距离通信,UHF频段适用于中短距离通信,而L波段则用于长距离通信和数据传输。系统应具备自动频段切换功能,以确保在不同飞行阶段和环境下通信的连续性。
-
低延迟数据传输:通信系统需确保数据传输的低延迟性,特别是在飞行器与地面控制中心之间的实时数据传输中。延迟应控制在毫秒级别,以满足飞行器实时监控和指挥调度的需求。系统应采用高效的编码和调制技术,如QPSK(四相相移键控)和OFDM(正交频分复用),以提高数据传输效率。
-
广域覆盖与无缝切换:系统需具备广域覆盖能力,确保在低空飞行区域内无通信盲区。同时,系统应支持飞行器在不同基站之间的无缝切换,避免通信中断。为实现这一目标,系统应采用多基站协同工作技术,并结合卫星通信作为补充,确保在复杂地形和偏远地区的通信覆盖。
-
多业务支持:通信系统需支持多种业务类型,包括语音通信、数据通信和视频传输。语音通信应具备高清晰度和抗干扰能力,数据通信需支持高速率和大容量传输,视频传输则应满足实时性和高分辨率的要求。系统应具备动态带宽分配功能,根据不同业务需求自动调整带宽资源。
-
安全性与抗干扰能力:通信系统需具备高安全性和抗干扰能力,确保通信数据的机密性、完整性和可用性。系统应采用加密技术,如AES(高级加密标准)和RSA(非对称加密算法),对通信数据进行加密传输。同时,系统应具备抗干扰能力,能够有效应对电磁干扰和恶意攻击。
-
故障检测与自愈能力:系统需具备故障检测和自愈能力,能够在通信链路出现故障时自动切换到备用链路,确保通信的连续性。系统应实时监控通信链路状态,并在检测到故障时自动触发切换机制。同时,系统应具备日志记录功能,便于故障排查和分析。
-
兼容性与扩展性:通信系统需具备良好的兼容性和扩展性,能够与现有通信设备和系统无缝集成,并支持未来技术的升级和扩展。系统应采用模块化设计,便于功能扩展和维护。同时,系统应支持多种通信协议,如TCP/IP、UDP和SIP,以确保与不同设备和系统的兼容性。
为实现上述功能需求,通信系统的硬件和软件设计需满足以下技术要求:
-
硬件要求:
- 高性能通信处理器,支持多频段和多业务处理。
- 高灵敏度天线,确保广域覆盖和信号接收质量。
- 冗余设计,确保系统的高可靠性和容错能力。
-
软件要求:
- 实时操作系统,确保通信处理的低延迟性。
- 高效的通信协议栈,支持多种通信协议和数据传输模式。
- 智能调度算法,优化带宽资源和通信链路管理。
通过以上设计,通信系统将能够满足低空飞行服务中心智能化系统的高效、可靠和安全通信需求,为飞行器的实时监控、指挥调度和数据传输提供强有力的支持。
2.3 非功能需求
在低空飞行服务中心智能化系统设计方案中,非功能需求是确保系统能够高效、稳定、安全运行的关键要素。以下是非功能需求的具体内容:
-
系统性能需求
系统应具备高并发处理能力,能够同时支持至少1000个用户在线操作,且响应时间不超过2秒。对于关键业务操作(如飞行计划提交、实时监控等),响应时间应控制在1秒以内。系统应具备良好的扩展性,能够根据业务增长动态调整资源,确保性能不因用户量增加而显著下降。 -
系统可用性与可靠性
系统全年可用性应达到99.9%,即每年不可用时间不超过8.76小时。为实现这一目标,系统需采用分布式架构,支持多节点部署和负载均衡,避免单点故障。同时,系统应具备自动故障检测与恢复能力,能够在硬件或软件故障发生时,自动切换到备用节点,确保业务连续性。 -
数据安全与隐私保护
系统需符合国家信息安全等级保护三级要求,确保数据的机密性、完整性和可用性。具体措施包括:- 数据传输采用SSL/TLS加密协议,防止数据在传输过程中被窃取或篡改。
- 数据存储采用加密技术,敏感信息(如用户身份信息、飞行计划等)需进行加密存储。
- 系统应具备完善的权限管理机制,确保不同角色用户只能访问其权限范围内的数据和功能。
- 定期进行安全审计和漏洞扫描,及时发现并修复潜在的安全隐患。
-
系统可维护性与可扩展性
系统应具备良好的可维护性,支持模块化设计和开发,便于后续功能升级和问题修复。同时,系统应具备良好的可扩展性,能够通过增加硬件资源或调整配置,快速适应业务规模的变化。系统应提供详细的日志记录和监控功能,便于运维人员快速定位和解决问题。 -
用户界面与用户体验
系统界面设计应简洁直观,符合用户操作习惯,减少用户学习成本。界面响应速度应快,避免用户因等待时间过长而产生不良体验。系统应支持多终端访问(如PC、平板、手机等),并确保在不同设备上的显示效果一致。此外,系统应提供多语言支持,满足不同地区用户的需求。 -
环境适应性
系统应能够在多种环境下稳定运行,包括但不限于:- 支持在Windows、Linux等主流操作系统上部署。
- 支持在云环境(如阿里云、腾讯云等)和本地服务器上运行。
- 能够适应不同的网络环境,包括高延迟、低带宽等复杂网络条件。
-
合规性与标准化
系统设计需符合国家相关法律法规和行业标准,如《民用航空法》、《低空空域管理使用规定》等。同时,系统应支持与现有航空管理系统(如空管系统、飞行服务站系统等)的无缝对接,确保数据交互的标准化和一致性。 -
能耗与环保要求
系统应尽可能降低能耗,采用高效的硬件设备和优化的软件算法,减少资源浪费。同时,系统设计应考虑环保因素,优先选择符合环保标准的硬件和材料,减少对环境的影响。
%%{
init: {
"theme": "base",
"themeVariables": {
"background": "#FFFFFF",
"primaryColor": "#FFFFFF",
"primaryBorderColor": "#000000",
"primaryTextColor": "#000000",
"lineColor": "#000000",
"secondaryColor": "#FFFFFF",
"tertiaryColor": "#FFFFFF"
}
}
}%%
graph TD
A[系统性能需求] --> B[高并发处理能力]
A --> C[响应时间控制]
B --> D[支持1000用户并发]
C --> E[关键操作响应时间≤1秒]
F[系统可用性与可靠性] --> G[可用性≥99.9%]
F --> H[分布式架构]
G --> I[自动故障检测与恢复]
H --> J[多节点部署]
通过以上非功能需求的详细设计,低空飞行服务中心智能化系统能够在性能、安全、可用性等方面满足实际业务需求,为低空飞行服务提供强有力的技术支撑。
2.3.1 系统可靠性
系统可靠性是低空飞行服务中心智能化系统设计的核心要求之一,必须确保系统在各种复杂环境下能够稳定运行,避免因系统故障导致的飞行安全隐患或服务中断。首先,系统应具备高可用性,全年无故障运行时间(MTBF)应达到99.99%以上,确保在极端天气、高负载或突发情况下仍能正常运行。为实现这一目标,系统应采用分布式架构设计,通过多节点冗余部署和负载均衡技术,避免单点故障。同时,关键模块如飞行数据处理、通信链路管理和用户服务接口应采用双机热备或集群部署,确保在主节点故障时能够无缝切换至备用节点,切换时间应控制在毫秒级。
其次,系统应具备强大的容错能力。在硬件层面,关键设备如服务器、存储设备和网络设备应采用工业级标准,支持热插拔和自动故障检测功能。在软件层面,系统应具备异常检测和自动恢复机制,能够实时监控系统状态,识别潜在故障并采取预防措施。例如,当检测到数据包丢失或通信延迟时,系统应自动切换到备用通信链路,并记录故障日志以供后续分析。此外,系统应支持数据校验和纠错功能,确保飞行数据和用户信息的完整性和准确性。
为了进一步提升系统的可靠性,还需建立完善的监控和预警机制。系统应集成实时监控模块,对硬件资源(如CPU、内存、磁盘使用率)、网络状态(如延迟、丢包率)和关键业务流程(如飞行计划处理、通信链路状态)进行全方位监控。监控数据应通过可视化界面展示,并支持自定义阈值告警功能。当系统资源使用率超过预设阈值或检测到异常行为时,系统应立即触发告警,并通过短信、邮件或系统通知等方式通知运维人员。同时,系统应支持历史数据分析和趋势预测功能,帮助运维团队提前发现潜在问题并采取预防措施。
在数据存储和备份方面,系统应采用多副本存储策略,确保数据的高可用性和持久性。飞行数据、用户信息和系统日志等重要数据应实时同步至异地备份中心,并定期进行全量备份和增量备份。备份数据应加密存储,并支持快速恢复功能,确保在数据丢失或损坏时能够迅速恢复至最近一次备份状态。此外,系统应支持数据一致性检查功能,定期验证主备数据的一致性,避免因数据同步延迟或错误导致的数据不一致问题。
最后,系统应通过严格的测试和验证流程,确保其在不同场景下的可靠性。测试内容包括但不限于:
- 高负载压力测试:模拟高并发用户访问和大规模飞行数据处理场景,验证系统的性能和稳定性。
- 故障恢复测试:模拟硬件故障、网络中断和软件异常等场景,验证系统的容错能力和恢复速度。
- 长时间运行测试:通过连续运行测试,验证系统在长时间运行过程中是否存在内存泄漏、资源耗尽等问题。
通过以上措施,低空飞行服务中心智能化系统能够在复杂多变的环境中保持高可靠性,为低空飞行安全和服务质量提供坚实保障。
2.3.2 系统安全性
系统安全性是低空飞行服务中心智能化系统设计的核心需求之一,旨在确保系统在运行过程中能够有效抵御各类安全威胁,保障数据的完整性、保密性和可用性。首先,系统需具备多层次的安全防护机制,包括但不限于网络层、应用层和数据层的安全措施。网络层应采用防火墙、入侵检测系统(IDS)和入侵防御系统(IPS)等技术,防止未经授权的访问和恶意攻击。应用层需通过身份认证、权限管理和数据加密等手段,确保只有经过授权的用户才能访问系统资源。数据层则需采用加密存储、数据备份和灾难恢复等技术,防止数据泄露或丢失。
其次,系统应具备实时监控和日志记录功能,能够对系统的运行状态、用户行为和异常事件进行实时监控和记录。通过日志分析,可以及时发现潜在的安全威胁,并采取相应的应对措施。此外,系统还应支持安全审计功能,定期对系统的安全性进行评估和审查,确保系统的安全策略和措施得到有效执行。
在数据安全方面,系统需采用先进的加密算法,如AES、RSA等,对敏感数据进行加密存储和传输。同时,系统应支持数据备份和恢复功能,确保在发生数据丢失或损坏时能够快速恢复。为了进一步提高数据的安全性,系统还应支持多因素认证(MFA),如指纹识别、面部识别等生物特征认证技术,增强用户身份验证的安全性。
在系统架构设计上,应采用分布式架构和微服务架构,将系统功能模块化,降低单点故障的风险。同时,系统应支持高可用性和容错性,确保在部分组件发生故障时,系统仍能正常运行。此外,系统还应具备自动更新和补丁管理功能,及时修复已知的安全漏洞,防止被恶意利用。
为了应对日益复杂的网络安全威胁,系统应具备智能化的威胁检测和响应能力。通过引入人工智能和机器学习技术,系统能够自动识别和应对新型攻击手段,如零日攻击、APT攻击等。同时,系统应支持安全态势感知功能,实时监控和分析系统的安全状态,提供可视化的安全报告,帮助管理人员及时了解系统的安全状况。
最后,系统应遵循国家和行业的相关安全标准和规范,如《信息安全技术 信息系统安全等级保护基本要求》(GB/T 22239-2019)等,确保系统的设计和实施符合法律法规的要求。同时,系统应定期进行安全测试和渗透测试,发现并修复潜在的安全漏洞,确保系统的安全性得到持续改进和提升。
综上所述,系统安全性设计应从多个层面入手,结合先进的技术手段和管理措施,构建一个全方位、多层次的安全防护体系,确保低空飞行服务中心智能化系统在复杂多变的网络环境中安全稳定运行。
2.3.3 系统可扩展性
系统可扩展性是低空飞行服务中心智能化系统设计中的关键需求之一,旨在确保系统能够随着业务规模的扩大、技术的发展和用户需求的变化而灵活扩展。首先,系统应采用模块化架构设计,各功能模块之间通过标准化的接口进行通信,确保在新增功能或升级现有功能时,不会对系统的整体运行造成影响。例如,飞行数据处理模块、用户管理模块和监控预警模块应独立开发,便于未来根据需求进行单独扩展或替换。
其次,系统应支持水平扩展和垂直扩展两种方式。水平扩展通过增加服务器节点或分布式计算资源来提升系统的处理能力,适用于用户量或数据量激增的场景;垂直扩展则通过提升单台服务器的硬件配置(如CPU、内存、存储等)来增强系统性能,适用于对单点性能要求较高的场景。为了支持水平扩展,系统应采用分布式架构,并支持动态负载均衡,确保新增节点能够无缝接入系统并分担负载。
在数据存储方面,系统应支持多种数据库类型(如关系型数据库和非关系型数据库)的混合使用,以满足不同类型数据的存储需求。同时,数据库设计应具备良好的可扩展性,例如采用分库分表技术,以应对数据量的快速增长。此外,系统应提供数据迁移工具,确保在扩展过程中数据的完整性和一致性。
为了便于未来的功能扩展,系统应提供开放的API接口,支持第三方系统或设备的接入。例如,未来可能需要接入新型的飞行器监控设备或气象数据源,系统应能够通过API快速实现数据对接和功能集成。同时,系统应支持插件化开发模式,允许开发人员通过插件的方式快速添加新功能,而无需修改系统核心代码。
在性能扩展方面,系统应具备弹性伸缩能力,能够根据实时负载动态调整资源分配。例如,在飞行高峰期,系统可以自动增加计算资源以应对高并发请求;在低峰期,则可以释放多余资源以降低成本。为实现这一目标,系统应集成自动化运维工具,支持资源的实时监控和动态调度。
最后,系统应具备良好的兼容性,能够支持不同操作系统、硬件平台和网络环境。例如,系统应能够在Windows、Linux等主流操作系统上运行,并支持x86和ARM架构的硬件平台。同时,系统应具备跨平台部署能力,支持云端、边缘端和本地端的混合部署模式,以满足不同场景下的扩展需求。
综上所述,系统可扩展性的设计应围绕模块化架构、分布式扩展、数据存储优化、开放API接口、弹性伸缩能力和跨平台兼容性等方面展开,确保系统能够灵活应对未来的业务增长和技术变革。
3. 系统架构设计
低空飞行服务中心智能化系统设计方案的系统架构设计采用分层架构,确保系统的模块化、可扩展性和高效性。系统架构主要分为数据采集层、数据处理层、业务逻辑层和应用层,各层之间通过标准化的接口进行通信,确保系统的灵活性和可维护性。
数据采集层负责从各类传感器、雷达、ADS-B(自动相关监视广播)设备、气象站等数据源实时获取飞行器位置、气象信息、空域状态等数据。数据采集层通过高带宽、低延迟的网络连接,确保数据的实时性和准确性。采集到的数据经过初步过滤和格式化后,传输至数据处理层进行进一步分析。
数据处理层是系统的核心,负责对采集到的海量数据进行实时处理和分析。该层采用分布式计算架构,利用大数据处理技术(如Hadoop、Spark)和流处理框架(如Kafka、Flink)对数据进行清洗、聚合和存储。数据处理层还集成了机器学习算法,用于预测飞行器轨迹、识别异常行为以及优化空域资源分配。处理后的数据以结构化形式存储在高性能数据库中,供业务逻辑层调用。
业务逻辑层负责实现系统的核心功能模块,包括飞行计划管理、空域动态调配、冲突检测与避让、气象预警、应急响应等。该层采用微服务架构,每个功能模块独立部署,通过RESTful API或消息队列进行通信。业务逻辑层还集成了规则引擎,用于实现复杂的业务规则和决策逻辑,确保系统能够根据实时数据做出智能化决策。
应用层为用户提供友好的交互界面,支持多种终端设备(如PC、平板、移动设备)访问。应用层采用响应式设计,确保在不同设备上均能提供一致的用户体验。用户可以通过应用层查看实时飞行态势、提交飞行计划、接收预警信息、查询历史数据等。应用层还支持多角色权限管理,确保不同用户(如飞行员、空管人员、管理人员)能够访问与其权限相符的功能和数据。
为确保系统的高可用性和容错性,系统架构设计中还引入了冗余设计和负载均衡机制。关键组件(如数据库、消息队列、计算节点)均采用主备模式部署,确保在单点故障时系统仍能正常运行。负载均衡器根据系统负载动态分配请求,避免单点过载。
系统架构设计中还考虑了数据安全性和隐私保护。数据传输采用加密协议(如TLS/SSL),确保数据在传输过程中不被窃取或篡改。数据存储采用多层次加密机制,确保敏感数据在存储和访问过程中的安全性。系统还集成了身份认证和访问控制机制,确保只有授权用户能够访问系统资源。
以下为系统架构设计的关键技术指标:
- 数据采集延迟:≤100ms
- 数据处理吞吐量:≥10万条/秒
- 系统响应时间:≤1秒
- 系统可用性:≥99.99%
- 数据存储容量:≥1PB
通过以上设计,低空飞行服务中心智能化系统能够高效、可靠地支持低空飞行活动的管理和服务,为低空飞行安全提供有力保障。
3.1 总体架构
低空飞行服务中心智能化系统的总体架构设计旨在实现高效、安全、智能化的飞行服务管理。系统采用分层架构,主要包括数据采集层、数据处理层、应用服务层和用户交互层。数据采集层负责从各类传感器、雷达、气象设备、飞行器通信系统等获取实时数据,确保数据的全面性和准确性。数据处理层通过大数据分析、人工智能算法和云计算技术对采集的数据进行清洗、整合和分析,生成可供决策支持的信息。应用服务层提供飞行计划管理、空域动态监控、飞行态势感知、应急响应等核心功能,支持多用户并发访问和高可用性。用户交互层通过图形化界面、移动应用和语音交互等方式,为飞行员、空管人员、地面服务人员等提供直观、便捷的操作体验。
系统架构的核心是模块化设计,各模块之间通过标准化的接口进行通信,确保系统的可扩展性和灵活性。具体模块包括:
- 数据采集模块:集成多种数据源,支持实时数据流处理和批量数据导入。
- 数据处理模块:采用分布式计算框架,支持海量数据的快速处理和分析。
- 智能决策模块:基于机器学习和规则引擎,提供飞行路径优化、风险评估、冲突预警等功能。
- 用户管理模块:实现用户权限管理、角色分配和操作日志记录,确保系统安全。
- 可视化模块:通过三维地图、动态图表等方式展示飞行态势和空域状态,支持多维度数据展示。
系统架构设计中还考虑了高可用性和容错性,采用主备服务器架构和分布式存储技术,确保在硬件故障或网络中断情况下系统仍能正常运行。此外,系统支持多级安全防护机制,包括数据加密、访问控制、入侵检测等,保障数据安全和系统稳定。
为满足不同用户的需求,系统支持多种部署方式,包括本地部署、云部署和混合部署。云部署方案采用弹性计算资源,能够根据业务需求动态调整系统性能,降低运维成本。本地部署方案则适用于对数据安全性要求较高的场景,确保数据完全自主可控。
系统架构设计还充分考虑了未来的扩展需求,预留了接口和扩展点,支持新功能的快速集成和现有功能的升级优化。通过模块化设计和标准化接口,系统能够灵活适应低空飞行服务领域的快速发展和技术变革。
3.1.1 硬件架构
低空飞行服务中心智能化系统的硬件架构设计旨在确保系统的高效性、可靠性和可扩展性。硬件架构主要包括以下几个核心组件:数据处理服务器、存储设备、网络设备、传感器设备以及用户终端设备。
数据处理服务器是整个系统的核心,负责实时处理来自各类传感器和用户终端的数据。服务器采用高性能的多核处理器和大容量内存,以确保能够快速处理大量并发任务。服务器集群采用分布式架构,通过负载均衡技术实现高可用性和容错能力。服务器之间通过高速光纤网络连接,确保数据传输的低延迟和高带宽。
存储设备采用分布式存储系统,支持海量数据的存储和快速检索。存储系统包括高性能的固态硬盘(SSD)和机械硬盘(HDD),通过RAID技术实现数据冗余和故障恢复。存储设备与数据处理服务器之间通过高速网络连接,确保数据的实时同步和备份。
网络设备包括核心交换机、路由器和防火墙,确保系统内部和外部的安全通信。核心交换机采用多层交换技术,支持高吞吐量和低延迟的数据传输。路由器配置动态路由协议,确保网络的高可用性和灵活性。防火墙采用深度包检测技术,防止外部攻击和未经授权的访问。
传感器设备包括气象传感器、雷达设备、GPS接收器等,用于实时采集低空飞行环境的数据。气象传感器用于监测风速、温度、湿度等气象参数,雷达设备用于探测飞行器的位置和速度,GPS接收器用于精确定位。传感器设备通过无线或有线网络与数据处理服务器连接,确保数据的实时传输和处理。
用户终端设备包括飞行员的飞行控制终端、地面操作人员的工作站以及移动设备。飞行控制终端采用高分辨率触摸屏和专用控制面板,支持飞行计划的制定和实时监控。地面操作人员的工作站配备大屏幕显示器和专用软件,支持飞行数据的分析和决策支持。移动设备通过无线网络与系统连接,支持远程监控和操作。
- 数据处理服务器:高性能多核处理器,大容量内存,分布式架构,负载均衡
- 存储设备:分布式存储系统,SSD和HDD,RAID技术,高速网络连接
- 网络设备:核心交换机,路由器,防火墙,多层交换技术,动态路由协议,深度包检测
- 传感器设备:气象传感器,雷达设备,GPS接收器,无线/有线网络连接
- 用户终端设备:飞行控制终端,地面操作人员工作站,移动设备,高分辨率触摸屏,专用控制面板,大屏幕显示器,专用软件,无线网络连接
硬件架构的设计充分考虑了系统的性能、可靠性和扩展性,确保低空飞行服务中心智能化系统能够高效、稳定地运行。
3.1.2 软件架构
在低空飞行服务中心智能化系统的软件架构设计中,采用分层架构模式,以确保系统的可扩展性、可维护性和高效性。软件架构主要分为四层:用户界面层、业务逻辑层、数据访问层和基础设施层。
用户界面层负责与用户进行交互,提供直观的操作界面和实时数据展示。该层采用响应式设计,支持多终端访问,包括PC端、移动端和平板设备。用户界面层通过RESTful API与业务逻辑层进行通信,确保数据传输的高效性和安全性。
业务逻辑层是系统的核心,负责处理所有业务逻辑和规则。该层采用微服务架构,将不同的功能模块拆分为独立的服务,如飞行计划管理、空域监控、气象数据处理等。每个微服务通过轻量级的通信协议(如gRPC或HTTP/2)进行交互,确保系统的高可用性和低延迟。业务逻辑层还集成了人工智能算法,用于飞行路径优化、风险评估和异常检测。
数据访问层负责与数据库和其他数据存储系统进行交互。该层采用ORM(对象关系映射)技术,简化数据库操作,提高开发效率。数据访问层支持多种数据库类型,包括关系型数据库(如MySQL、PostgreSQL)和非关系型数据库(如MongoDB、Redis),以满足不同数据存储需求。数据访问层还实现了数据缓存机制,通过Redis等缓存系统提高数据读取速度。
基础设施层为整个系统提供基础支持,包括服务器管理、网络通信、安全认证和日志记录等。该层采用容器化技术(如Docker)和容器编排工具(如Kubernetes),实现系统的自动化部署和弹性扩展。基础设施层还集成了监控和告警系统,实时监控系统运行状态,及时发现和处理异常情况。
为了确保系统的安全性,软件架构中引入了多层次的安全机制。用户界面层和业务逻辑层之间通过OAuth 2.0进行身份验证和授权,确保只有合法用户才能访问系统。数据访问层采用加密技术(如TLS/SSL)保护数据传输过程中的安全性。基础设施层还集成了防火墙和入侵检测系统,防止外部攻击。
通过以上软件架构设计,低空飞行服务中心智能化系统能够实现高效、安全、可靠的运行,满足低空飞行服务的多样化需求。
3.2 模块划分
在低空飞行服务中心智能化系统的设计中,模块划分是确保系统高效运行和功能实现的关键步骤。系统主要划分为以下几个核心模块:飞行数据处理模块、用户管理模块、飞行计划管理模块、实时监控模块、通信模块、以及系统管理模块。每个模块都有其特定的功能和职责,确保整个系统的协调运作。
首先,飞行数据处理模块负责接收、解析和存储来自各种传感器的飞行数据。该模块需要具备高效的数据处理能力,以应对高频率的数据输入,并确保数据的准确性和实时性。数据处理流程包括数据清洗、格式转换、以及数据存储,确保后续模块能够获取到高质量的数据。
用户管理模块则负责系统的用户权限管理和身份验证。该模块需要支持多级权限设置,确保不同角色的用户能够访问其权限范围内的功能和数据。用户管理模块还应包括用户行为日志记录功能,以便于系统管理员进行审计和监控。
飞行计划管理模块是系统的核心之一,负责飞行计划的创建、审批、修改和取消。该模块需要与飞行数据处理模块和实时监控模块紧密协作,确保飞行计划的准确执行。飞行计划管理模块还应支持多种飞行计划的模板,以便用户快速创建和修改飞行计划。
实时监控模块负责对飞行器的实时状态进行监控,包括位置、速度、高度等信息。该模块需要具备高精度的定位和数据处理能力,以确保监控数据的准确性。实时监控模块还应支持多种报警机制,如偏离航线、低电量等,以便及时采取应对措施。
通信模块负责系统内部各模块之间的通信,以及与外部系统的数据交换。该模块需要支持多种通信协议,如TCP/IP、UDP、HTTP等,以确保数据的可靠传输。通信模块还应具备数据加密功能,确保数据在传输过程中的安全性。
最后,系统管理模块负责系统的配置、维护和监控。该模块需要提供友好的用户界面,以便系统管理员进行系统配置和故障排查。系统管理模块还应包括系统性能监控功能,以便及时发现和解决系统性能瓶颈。
为了更清晰地展示各模块之间的关系,以下是一个简单的模块关系图:
通过上述模块划分,低空飞行服务中心智能化系统能够实现高效、稳定、安全的运行,满足低空飞行服务的各项需求。
3.2.1 数据采集模块
数据采集模块是低空飞行服务中心智能化系统的核心组成部分,负责从多种数据源中实时获取、处理和传输飞行相关数据。该模块的主要功能包括飞行器状态数据采集、气象数据采集、空域动态信息采集以及地面设备状态监控等。为确保数据的高效性和准确性,数据采集模块采用分布式架构设计,支持多源异构数据的集成与处理。
首先,飞行器状态数据采集主要通过机载传感器和地面雷达系统实现。机载传感器包括GPS、惯性导航系统(INS)、气压高度计等,用于实时获取飞行器的位置、速度、高度、姿态等关键参数。地面雷达系统则通过二次雷达(SSR)和一次雷达(PSR)对飞行器进行跟踪和监视,提供补充数据以增强系统的冗余性和可靠性。采集到的数据通过高速数据链路传输至数据处理中心,确保数据的实时性和完整性。
其次,气象数据采集模块通过与气象卫星、地面气象站和气象雷达等设备对接,获取实时的气象信息,包括风速、风向、温度、湿度、气压、能见度等。这些数据对于飞行安全至关重要,尤其是在低空飞行环境中,气象条件变化迅速且复杂。气象数据采集模块还支持历史数据的存储与分析,为飞行路径规划和风险评估提供数据支持。
空域动态信息采集模块通过与空管系统(ATC)和飞行情报区(FIR)的接口,实时获取空域的动态信息,包括飞行计划、空域限制、临时禁飞区等。这些信息对于低空飞行服务中心的调度和决策具有重要意义。该模块还支持与其他低空飞行服务中心的数据共享,确保空域信息的全局一致性。
地面设备状态监控模块负责对地面设备(如通信基站、导航设备、气象站等)的运行状态进行实时监控。通过传感器和远程监控系统,采集设备的运行参数(如电压、电流、温度等)和故障信息,及时发现并处理设备异常,确保地面设备的正常运行。该模块还支持设备的远程控制和维护,减少人工干预,提高系统的自动化水平。
为确保数据采集模块的高效运行,系统采用以下技术方案:
- 数据压缩与加密:对采集到的数据进行压缩和加密处理,减少数据传输带宽占用,同时确保数据的安全性。
- 多源数据融合:通过数据融合算法,将来自不同数据源的信息进行整合,消除冗余和冲突,提高数据的准确性和一致性。
- 实时数据流处理:采用流处理技术(如Apache Kafka、Apache Flink)对实时数据进行处理和分析,确保数据的低延迟和高吞吐量。
- 容错与冗余设计:通过分布式存储和冗余备份机制,确保数据采集模块在部分节点故障时仍能正常运行,提高系统的可靠性。
数据采集模块的性能指标如下表所示:
| 指标名称 | 目标值 | 备注 |
|---|---|---|
| 数据采集延迟 | ≤100ms | 从数据源到数据处理中心的延迟 |
| 数据完整性 | ≥99.9% | 数据丢失率不超过0.1% |
| 系统可用性 | ≥99.99% | 全年停机时间不超过52分钟 |
| 数据吞吐量 | ≥1Gbps | 单节点最大数据吞吐量 |
| 数据存储容量 | ≥100TB | 支持历史数据的长期存储 |
通过上述设计,数据采集模块能够为低空飞行服务中心提供高质量、实时的数据支持,为后续的数据处理、分析和决策提供坚实的基础。
3.2.2 数据处理模块
数据处理模块是低空飞行服务中心智能化系统的核心组成部分,主要负责对各类飞行数据的采集、清洗、存储、分析和可视化处理。该模块的设计旨在确保数据的完整性、准确性和实时性,为飞行管理、调度决策和安全监控提供可靠的数据支持。
首先,数据采集层通过多种接口与外部系统对接,包括雷达数据、ADS-B数据、气象数据、飞行计划数据等。采集到的原始数据经过初步校验后,进入数据清洗层。数据清洗层采用基于规则和机器学习的混合方法,对异常数据、重复数据和缺失数据进行处理。例如,通过时间戳校验、数据范围校验和格式校验,剔除无效数据;通过插值算法或历史数据填充,修复缺失数据。
清洗后的数据进入数据存储层,采用分布式数据库和时序数据库相结合的方式存储。分布式数据库用于存储结构化数据,如飞行计划、飞行轨迹等;时序数据库则用于存储高频数据,如雷达点迹、气象变化等。数据存储层还设计了数据分区和冷热数据分离机制,以提高查询效率并降低存储成本。
在数据分析层,系统集成了多种分析算法和模型,包括飞行态势预测、冲突检测、风险评估等。例如,基于历史飞行数据和实时气象数据,采用时间序列分析算法预测未来飞行态势;基于飞行轨迹和空域结构,采用几何算法检测潜在的飞行冲突。分析结果以结构化数据的形式存储,并实时推送到数据可视化层。
数据可视化层通过图表、热力图、三维地图等多种形式,将分析结果直观展示给用户。例如,飞行轨迹以动态轨迹线的形式展示在三维地图上,冲突区域以高亮区域的形式标注,气象变化以热力图的形式叠加显示。可视化层还支持用户自定义视图和交互操作,如缩放、旋转、筛选等,以满足不同场景下的需求。
为确保数据处理模块的高效运行,系统还设计了数据监控和告警机制。通过实时监控数据采集、清洗、存储和分析各环节的状态,及时发现并处理异常情况。例如,当数据采集延迟超过阈值时,系统自动触发告警并启动备用数据源;当数据分析结果异常时,系统自动推送告警信息并启动复核流程。
数据处理模块的性能优化是设计中的重要考虑因素。通过以下措施提升系统性能:
- 采用分布式计算框架,如Spark或Flink,实现数据处理的并行化和流水线化;
- 引入缓存机制,如Redis或Memcached,减少高频数据的重复计算;
- 优化数据库索引和查询语句,提高数据检索效率;
- 定期清理过期数据,释放存储空间。
最后,数据处理模块的安全性设计包括数据加密、访问控制和审计日志。所有传输和存储的数据均采用AES-256加密算法进行加密;访问控制基于角色和权限管理,确保只有授权用户才能访问敏感数据;审计日志记录所有数据操作,便于事后追溯和分析。
通过以上设计,数据处理模块能够高效、可靠地支持低空飞行服务中心的智能化运营,为飞行安全和管理决策提供坚实的数据基础。
3.2.3 用户界面模块
用户界面模块是低空飞行服务中心智能化系统的核心组成部分,旨在为用户提供直观、高效的操作体验。该模块的设计需充分考虑用户需求,确保界面简洁、功能明确、操作便捷,同时具备良好的可扩展性和兼容性。用户界面模块主要包括以下几个关键功能:
-
用户登录与权限管理
用户界面模块首先提供用户登录功能,支持多角色登录(如管理员、操作员、飞行员等),并根据用户角色动态分配权限。登录界面需集成身份验证机制,如密码验证、指纹识别或人脸识别,确保系统安全性。权限管理功能允许管理员对不同角色的用户进行权限配置,确保数据访问和操作的安全性。 -
飞行计划管理界面
飞行计划管理界面是用户界面模块的核心功能之一,用户可通过该界面提交、修改、查询和审批飞行计划。界面设计需支持多维度查询功能,如按时间、区域、飞行器类型等条件筛选飞行计划。同时,界面需实时显示飞行计划的审批状态,并提供一键式审批功能,提升操作效率。 -
实时监控与告警界面
实时监控界面用于展示低空飞行器的实时位置、飞行轨迹、高度、速度等信息。界面需集成地图显示功能,支持多图层叠加(如气象信息、空域限制等),并提供告警功能。当飞行器偏离预定航线或进入限制区域时,系统自动触发告警,并在界面上以醒目的方式提示用户。 -
数据分析与报表生成
用户界面模块需提供数据分析功能,支持用户对历史飞行数据进行多维度分析,如飞行时长、飞行区域分布、飞行器使用频率等。界面需集成报表生成功能,用户可根据需求自定义报表格式,并支持导出为PDF、Excel等格式。 -
系统设置与维护界面
系统设置界面允许管理员对系统参数进行配置,如用户权限、告警阈值、数据存储周期等。维护界面提供系统日志查询功能,支持按时间、操作类型等条件筛选日志记录,便于系统故障排查和性能优化。 -
用户帮助与反馈功能
用户界面模块需集成帮助文档和在线客服功能,帮助用户快速熟悉系统操作。同时,界面需提供用户反馈入口,用户可通过该功能提交系统使用中的问题或建议,便于系统持续优化。
用户界面模块的设计需遵循以下原则:
- 简洁性:界面布局清晰,功能模块划分合理,避免冗余信息干扰用户操作。
- 一致性:界面风格统一,操作逻辑一致,降低用户学习成本。
- 响应性:界面需具备良好的响应速度,确保用户操作的流畅性。
- 可扩展性:界面设计需预留扩展接口,便于后续功能升级和集成。
通过以上设计,用户界面模块能够有效提升低空飞行服务中心智能化系统的用户体验,确保系统的高效运行和安全管理。
3.3 接口设计
在低空飞行服务中心智能化系统的接口设计中,我们采用了模块化、标准化的设计理念,以确保系统的高效性、可扩展性和易维护性。接口设计主要分为内部接口和外部接口两部分,分别用于系统内部模块之间的通信以及系统与外部设备或系统的交互。
内部接口设计方面,系统采用基于RESTful API的通信方式,确保各模块之间的数据交换高效且灵活。每个模块通过定义清晰的API接口,实现数据的输入输出。例如,飞行数据处理模块与飞行计划管理模块之间的接口设计如下:
- 请求方式:POST
- 请求URL:/api/flight-data/process
- 请求参数:
flight_id:飞行任务唯一标识符data_type:数据类型(如气象数据、雷达数据等)data_content:数据内容(JSON格式)
- 响应参数:
status:处理状态(成功/失败)processed_data:处理后的数据(JSON格式)
外部接口设计则主要面向与外部系统的集成,如与空管系统、气象数据服务、飞行器通信系统等的对接。外部接口采用标准化的数据格式和通信协议,确保兼容性和安全性。以与气象数据服务的接口为例:
- 通信协议:HTTPS
- 数据格式:JSON
- 接口功能:实时获取气象数据
- 请求方式:GET
- 请求URL:/api/weather-data
- 请求参数:
latitude:纬度longitude:经度altitude:高度
- 响应参数:
temperature:温度wind_speed:风速visibility:能见度weather_condition:天气状况
为了确保接口的高效性和安全性,系统还引入了以下设计策略:
- 数据加密:所有外部接口通信均采用TLS加密,确保数据传输的安全性。
- 限流与熔断:通过限流机制防止接口过载,并通过熔断机制在外部服务不可用时自动降级,保障系统的稳定性。
- 日志与监控:所有接口调用均记录详细的日志信息,并实时监控接口性能,便于故障排查与性能优化。
此外,系统还设计了统一的错误处理机制,所有接口在发生错误时返回标准化的错误码和错误信息,便于客户端快速定位问题。例如:
- 错误码:400
- 错误信息:Invalid request parameters
- 解决方案:检查请求参数是否符合接口规范
通过上述接口设计,低空飞行服务中心智能化系统能够实现高效、安全、可靠的数据交互,为低空飞行服务提供强有力的技术支撑。
3.3.1 内部接口
在低空飞行服务中心智能化系统的设计中,内部接口的设计是确保系统各模块之间高效、稳定通信的关键。内部接口主要包括数据接口、控制接口和通信接口三大类,每类接口的设计都需遵循高内聚、低耦合的原则,以确保系统的可维护性和扩展性。
- 数据接口
数据接口主要用于系统内部各模块之间的数据交换,包括飞行数据、气象数据、设备状态数据等。数据接口的设计需考虑数据的实时性、完整性和一致性。
- 飞行数据接口:负责飞行计划、飞行轨迹、飞行状态等数据的传输。采用JSON格式进行数据封装,确保数据的可读性和跨平台兼容性。
- 气象数据接口:用于传输实时气象信息,包括风速、风向、温度、湿度等。采用二进制格式以提高传输效率,同时通过CRC校验确保数据的准确性。
- 设备状态接口:用于传输设备运行状态信息,如雷达、通信设备、导航设备等。采用XML格式,便于后续的数据解析和处理。
- 控制接口
控制接口用于系统内部各模块之间的指令传递,包括飞行控制指令、设备控制指令等。控制接口的设计需确保指令的及时性和可靠性。
- 飞行控制接口:负责传输飞行控制指令,如起飞、降落、航线调整等。采用TCP协议进行传输,确保指令的可靠到达。
- 设备控制接口:用于传输设备控制指令,如雷达开关、通信频率调整等。采用UDP协议以提高传输效率,同时通过重传机制确保指令的可靠性。
- 通信接口
通信接口用于系统内部各模块之间的通信,包括消息传递、状态同步等。通信接口的设计需考虑通信的实时性和稳定性。
- 消息传递接口:负责系统内部各模块之间的消息传递,如告警信息、状态更新等。采用MQTT协议,支持发布/订阅模式,确保消息的实时性和可靠性。
- 状态同步接口:用于系统内部各模块之间的状态同步,如飞行状态同步、设备状态同步等。采用WebSocket协议,支持双向通信,确保状态的实时同步。
通过以上设计,系统内部各模块之间的接口能够高效、稳定地运行,确保低空飞行服务中心智能化系统的整体性能和可靠性。
3.3.2 外部接口
外部接口设计是低空飞行服务中心智能化系统与外部系统或设备进行数据交换和通信的关键部分。为确保系统的高效运行和数据的一致性,外部接口设计需遵循标准化、模块化和可扩展性原则。以下是外部接口设计的详细内容:
-
与空管系统的接口
低空飞行服务中心智能化系统需要与空管系统进行实时数据交换,以确保飞行计划的协调和飞行安全的监控。接口设计采用基于TCP/IP协议的Socket通信方式,数据格式遵循国际民航组织(ICAO)的ARINC 424标准。主要交换的数据包括:- 飞行计划信息(如起飞时间、航线、高度等)
- 实时飞行状态(如位置、速度、高度等)
- 空域限制和临时飞行限制(TFR)信息
数据交换频率为每秒一次,以确保实时性。接口设计支持双向通信,系统可向空管系统发送飞行请求,并接收空管系统的批复信息。
-
与气象数据提供商的接口
气象数据对低空飞行至关重要,系统需与气象数据提供商建立接口以获取实时气象信息。接口采用RESTful API设计,数据格式为JSON,支持HTTP/HTTPS协议。主要获取的数据包括:- 实时天气状况(如风速、风向、温度、能见度等)
- 天气预报信息(如未来6小时、12小时、24小时的天气预测)
- 气象警报(如雷暴、大风、低能见度等)
数据更新频率为每5分钟一次,系统可根据气象数据动态调整飞行计划。
-
与无人机管理平台的接口
为支持无人机飞行管理,系统需与无人机管理平台进行数据交互。接口设计采用MQTT协议,支持轻量级、低延迟的数据传输。主要交换的数据包括:- 无人机注册信息(如无人机ID、型号、所有者等)
- 无人机飞行计划(如起飞点、航线、高度等)
- 无人机实时状态(如位置、速度、电池状态等)
数据交换频率为每秒一次,系统可实时监控无人机飞行状态,并在必要时发送控制指令。
-
与地面监控设备的接口
地面监控设备(如雷达、ADS-B接收机等)是低空飞行监控的重要组成部分。接口设计采用串行通信(RS-232/RS-485)或以太网通信,数据格式为二进制或ASCII码。主要获取的数据包括:- 飞行器位置信息(如经度、纬度、高度等)
- 飞行器速度信息(如水平速度、垂直速度等)
- 飞行器识别信息(如航班号、呼号等)
数据更新频率为每秒一次,系统可实时处理并显示飞行器信息。
-
与用户终端的接口
用户终端(如飞行员的移动设备、地面操作员的控制台等)需与系统进行交互。接口设计采用WebSocket协议,支持实时双向通信。主要交换的数据包括:- 飞行计划提交与批复
- 实时飞行状态查询
- 警报与通知推送
数据交换频率根据用户操作需求动态调整,系统需确保低延迟和高可靠性。
-
与第三方服务提供商的接口
系统可能需要与第三方服务提供商(如地图服务、导航服务等)进行数据交互。接口设计采用RESTful API或SOAP协议,数据格式为JSON或XML。主要获取的数据包括:- 地理信息数据(如地形、建筑物、障碍物等)
- 导航数据(如航线规划、航点信息等)
- 其他增值服务数据(如飞行数据分析、历史记录查询等)
数据更新频率根据服务需求而定,系统需支持异步调用和批量数据处理。
通过上述外部接口设计,低空飞行服务中心智能化系统能够与外部系统高效、可靠地进行数据交换,确保飞行安全和运营效率。
4. 数据管理
在低空飞行服务中心智能化系统的设计中,数据管理是核心环节之一,旨在确保数据的完整性、安全性和高效利用。系统将采用分布式数据存储架构,结合云计算和边缘计算技术,以满足大规模数据处理和实时响应的需求。数据管理模块主要包括数据采集、存储、处理、分析和共享五个部分。
首先,数据采集通过多源异构传感器网络实现,包括雷达、ADS-B、气象传感器等设备,确保飞行数据的全面性和实时性。采集的数据经过预处理后,通过高速网络传输至数据中心。数据存储采用分层存储策略,热数据存储在高速SSD中,冷数据则存储在低成本高容量的HDD或云存储中。同时,系统支持数据压缩和去重技术,以优化存储资源利用率。
数据处理模块基于流式计算框架(如Apache Flink)和批处理框架(如Apache Spark),实现对实时数据和历史数据的高效处理。实时数据处理用于飞行态势监控和异常检测,批处理则用于飞行数据分析、统计和预测。数据分析模块集成了机器学习算法,支持飞行轨迹预测、风险评估和资源优化等功能。分析结果以可视化形式呈现,辅助决策制定。
数据共享模块通过标准化的API接口,实现与外部系统(如空管系统、气象系统)的数据交互。为确保数据安全,系统采用多层次的安全防护措施,包括数据加密、访问控制、审计日志和灾备机制。具体措施如下:
- 数据加密:采用AES-256算法对敏感数据进行加密,确保数据传输和存储的安全性。
- 访问控制:基于角色的访问控制(RBAC)和动态权限管理,确保只有授权用户才能访问特定数据。
- 审计日志:记录所有数据操作日志,支持事后追溯和合规性检查。
- 灾备机制:建立异地容灾中心,确保在极端情况下数据的可恢复性。
为提升数据管理效率,系统还引入了自动化运维工具,支持数据存储资源的动态分配和故障自愈。此外,系统支持数据生命周期管理,根据数据的时效性和重要性自动调整存储策略。例如,飞行记录数据在保存一定期限后自动归档或删除,以释放存储空间。
通过上述设计,低空飞行服务中心智能化系统的数据管理模块能够高效、安全地支持飞行服务的各项业务需求,为低空飞行安全和管理提供坚实的数据基础。
4.1 数据采集
在低空飞行服务中心智能化系统的设计中,数据采集是整个系统的基础环节,直接决定了后续数据处理和分析的准确性与效率。数据采集的主要目标是从多个来源实时获取飞行相关的数据,包括飞行器状态、气象信息、空域动态、地面设施状态等,确保数据的完整性、实时性和可靠性。
首先,飞行器状态数据的采集主要通过机载传感器和地面雷达系统实现。机载传感器能够实时监测飞行器的位置、速度、高度、航向等关键参数,并通过数据链将信息传输至地面站。地面雷达系统则通过主动扫描和被动接收的方式,获取飞行器的位置和运动轨迹。为了确保数据的实时性,系统采用高速数据传输协议,如ADS-B(自动相关监视广播)和MLAT(多点定位技术),确保飞行器状态数据能够以毫秒级延迟传输至数据中心。
其次,气象数据的采集是保障飞行安全的重要环节。系统通过部署在机场、航路和关键区域的气象站,实时采集温度、湿度、风速、风向、气压等气象参数。此外,系统还集成了卫星气象数据和气象雷达数据,以获取更大范围内的气象信息。为了应对复杂的气象变化,系统采用多源数据融合技术,将来自不同气象站和卫星的数据进行整合,生成高精度的气象预报模型。
空域动态数据的采集主要通过空管系统和飞行计划管理系统实现。空管系统实时监控空域内的飞行器分布和飞行状态,确保空域资源的合理分配和飞行安全。飞行计划管理系统则负责采集飞行器的飞行计划、航线信息、起降时间等数据,并与空管系统进行实时同步。为了应对突发情况,系统还集成了应急响应模块,能够在飞行器偏离航线或出现异常时,及时采集相关数据并触发预警机制。
地面设施状态数据的采集主要通过物联网技术实现。系统在机场跑道、停机坪、导航设备等关键设施上部署传感器,实时监测设施的工作状态和运行参数。例如,跑道传感器能够实时采集跑道的摩擦系数、温度、湿度等数据,确保跑道处于安全状态;导航设备传感器则能够监测设备的信号强度、工作频率等参数,确保导航系统的正常运行。为了确保数据的可靠性,系统采用冗余设计和数据校验机制,防止因传感器故障或数据传输中断导致的数据丢失。
在数据采集过程中,系统还采用了数据预处理技术,对原始数据进行清洗、去噪和格式转换,确保数据的质量和一致性。例如,对于飞行器状态数据,系统会过滤掉异常值和噪声数据,确保数据的准确性;对于气象数据,系统会对不同来源的数据进行时间同步和空间对齐,确保数据的一致性。
为了进一步提高数据采集的效率,系统还引入了边缘计算技术。通过在数据采集节点部署边缘计算设备,系统能够在数据采集的同时进行初步处理和分析,减少数据传输的带宽需求和延迟。例如,在气象站部署的边缘计算设备能够实时分析气象数据,生成局部气象预报,并将结果传输至数据中心,减少数据传输量。
数据采集系统的架构设计如下:
以下为方案原文截图










1125

被折叠的 条评论
为什么被折叠?



