1. 项目概述
随着低空飞行活动的日益增多,低空飞行服务平台指挥调度中心的建设成为保障飞行安全、提升管理效率的关键举措。本项目旨在构建一个高效、智能、安全的低空飞行指挥调度中心,通过整合先进的信息技术、通信技术和数据分析能力,实现对低空飞行活动的全面监控、实时调度和应急响应。该中心将作为低空飞行管理的核心枢纽,为各类低空飞行器(如无人机、轻型飞机、直升机等)提供全方位的服务支持,包括飞行计划审批、空域管理、飞行监控、通信导航、气象服务、应急救援等。
项目的主要建设内容包括以下几个方面:
- 基础设施建设:包括指挥调度中心的物理场所建设,配备高性能的服务器、网络设备、显示系统、通信设备等硬件设施,确保系统的稳定运行和数据的高效处理。
- 信息系统开发:开发集飞行计划管理、空域管理、飞行监控、数据分析等功能于一体的综合信息平台,支持多源数据的实时接入和处理,提供可视化的操作界面和智能化的决策支持。
- 通信网络建设:构建覆盖广泛的低空通信网络,支持飞行器与地面指挥中心之间的实时通信,确保飞行数据的及时传输和指令的快速下达。
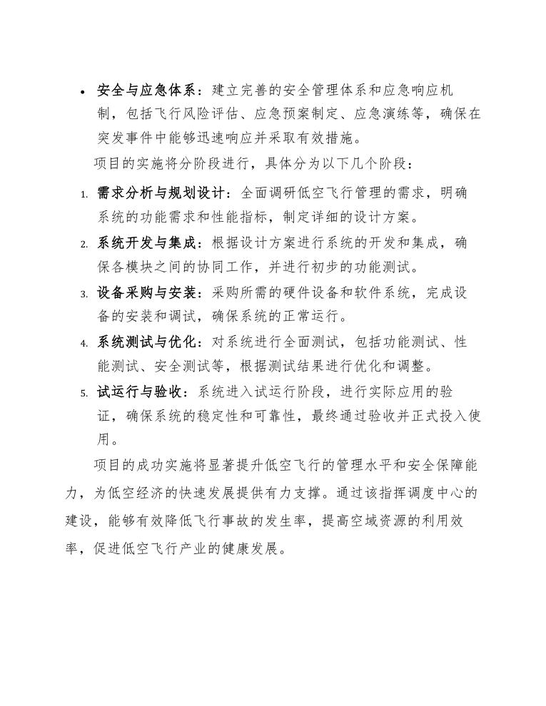
- 安全与应急体系:建立完善的安全管理体系和应急响应机制,包括飞行风险评估、应急预案制定、应急演练等,确保在突发事件中能够迅速响应并采取有效措施。
项目的实施将分阶段进行,具体分为以下几个阶段:
- 需求分析与规划设计:全面调研低空飞行管理的需求,明确系统的功能需求和性能指标,制定详细的设计方案。
- 系统开发与集成:根据设计方案进行系统的开发和集成,确保各模块之间的协同工作,并进行初步的功能测试。
- 设备采购与安装:采购所需的硬件设备和软件系统,完成设备的安装和调试,确保系统的正常运行。
- 系统测试与优化:对系统进行全面测试,包括功能测试、性能测试、安全测试等,根据测试结果进行优化和调整。
- 试运行与验收:系统进入试运行阶段,进行实际应用的验证,确保系统的稳定性和可靠性,最终通过验收并正式投入使用。
项目的成功实施将显著提升低空飞行的管理水平和安全保障能力,为低空经济的快速发展提供有力支撑。通过该指挥调度中心的建设,能够有效降低飞行事故的发生率,提高空域资源的利用效率,促进低空飞行产业的健康发展。
1.1 项目背景
随着低空飞行活动的日益频繁,包括无人机、轻型飞机、直升机等在内的低空飞行器在农业、物流、测绘、应急救援等多个领域的应用不断扩大,低空飞行安全管理与高效调度成为亟待解决的问题。传统的空中交通管理系统主要针对高空飞行器设计,难以满足低空飞行器多样化、高密度的需求。因此,建设一个专门针对低空飞行服务的指挥调度中心,成为保障低空飞行安全、提升运营效率的关键举措。
近年来,国家政策对低空经济的大力支持为低空飞行服务平台的构建提供了良好的政策环境。2021年发布的《国家综合立体交通网规划纲要》明确提出要推动低空空域管理改革,促进低空经济发展。同时,无人机产业的快速发展也为低空飞行服务平台的建设提供了技术基础。据统计,2022年我国无人机市场规模已突破1000亿元,预计到2025年将达到2000亿元。然而,低空飞行器的无序运行、空域冲突、监管盲区等问题日益凸显,亟需通过技术手段和管理创新加以解决。
低空飞行服务平台指挥调度中心的建设旨在通过整合空域资源、优化飞行路径、实时监控飞行状态、协调多方需求,构建一个高效、智能、安全的低空飞行管理体系。该平台将依托先进的通信技术、大数据分析、人工智能算法和地理信息系统(GIS),实现对低空飞行器的全流程管理,包括飞行计划申报、空域动态分配、实时监控、应急响应等功能。通过该平台的建设,可以有效降低低空飞行事故率,提升空域资源利用率,促进低空经济的健康发展。
以下是低空飞行服务平台指挥调度中心建设的主要驱动力:
- 政策支持:国家及地方政府对低空经济的政策扶持力度不断加大,为平台建设提供了政策保障。
- 市场需求:无人机、轻型飞机等低空飞行器的广泛应用,催生了高效调度和安全管理的迫切需求。
- 技术进步:5G通信、人工智能、大数据等技术的成熟为平台建设提供了技术支撑。
- 安全需求:低空飞行事故频发,亟需通过技术手段提升安全管理水平。
通过以上分析可以看出,低空飞行服务平台指挥调度中心的建设不仅是技术发展的必然趋势,也是政策支持和市场需求的共同推动结果。该平台的建设将为低空飞行活动提供强有力的支撑,推动低空经济的高质量发展。
1.2 项目目标
本项目旨在构建一个高效、智能的低空飞行服务平台指挥调度中心,通过整合先进的通信技术、数据处理技术和自动化调度系统,实现对低空飞行器的实时监控、调度和管理。项目的主要目标包括:
-
提升调度效率:通过引入自动化调度算法和实时数据处理技术,显著提高低空飞行器的调度效率,减少人工干预,降低调度错误率。
-
增强安全性:建立全面的飞行安全监控系统,包括飞行器状态监控、飞行路径规划和异常情况预警,确保飞行安全。
-
优化资源配置:通过数据分析,优化飞行器的使用和调度,减少资源浪费,提高整体运营效率。
-
支持多类型飞行器:设计兼容多种低空飞行器的调度系统,包括无人机、轻型飞机等,满足不同用户的需求。
-
实现数据共享与协同:建立数据共享平台,实现与相关部门和机构的数据互通,提升协同作业能力。
-
用户友好性:开发直观易用的用户界面,确保操作人员能够快速上手,减少培训成本。
-
可扩展性与维护性:设计模块化的系统架构,便于未来功能的扩展和系统的维护。
为实现上述目标,项目将采用以下关键技术和方法:
- 实时数据处理技术:利用大数据和云计算技术,实时处理和分析飞行数据,提供决策支持。
- 自动化调度算法:开发基于机器学习的调度算法,自动优化飞行路径和调度计划。
- 网络安全保障:实施多层次的安全措施,保护系统免受网络攻击和数据泄露。
通过本项目的实施,预期将大幅提升低空飞行服务的整体水平,为相关行业的发展提供强有力的技术支持。
1.3 项目范围
本项目旨在构建一个高效、智能的低空飞行服务平台指挥调度中心,覆盖从飞行计划申报、实时监控、应急响应到数据分析的全流程管理。项目范围主要包括以下几个方面:
-
系统架构设计与开发:构建一个模块化、可扩展的系统架构,包括飞行计划管理、实时监控、通信调度、应急响应、数据分析等核心模块。系统需支持多终端接入,包括PC端、移动端及专用设备,确保指挥调度中心能够全天候、全方位地监控和管理低空飞行活动。
-
飞行计划管理模块:实现飞行计划的在线申报、审批、修改和撤销功能。系统需支持多级审批流程,确保飞行计划符合相关法规和空域管理要求。同时,系统应具备自动冲突检测功能,能够识别并提示潜在的飞行冲突,确保飞行安全。
-
实时监控与通信调度模块:通过集成雷达、ADS-B、北斗等监控设备,实现对低空飞行器的实时位置、速度、高度等信息的监控。系统需支持多源数据融合,确保监控数据的准确性和实时性。通信调度模块需支持语音、数据、视频等多种通信方式,确保指挥调度中心与飞行器、地面站之间的高效沟通。
-
应急响应与处置模块:建立完善的应急响应机制,包括应急预案管理、应急资源调度、应急指挥等功能。系统需支持一键启动应急预案,自动调度相关资源,确保在突发事件发生时能够迅速响应并有效处置。
-
数据分析与决策支持模块:通过大数据分析技术,对飞行数据、监控数据、应急响应数据等进行深度挖掘和分析,生成各类统计报表和趋势预测,为指挥调度中心的决策提供科学依据。系统需支持自定义报表生成和可视化展示,便于管理人员快速掌握低空飞行活动的整体情况。
-
系统集成与接口开发:实现与现有空管系统、气象系统、地理信息系统(GIS)等外部系统的无缝集成,确保数据的互通共享。系统需提供标准化的API接口,便于第三方系统的接入和扩展。
-
安全与可靠性保障:系统需具备高可用性和容错能力,确保在极端情况下仍能正常运行。同时,系统需采用多层次的安全防护措施,包括数据加密、身份认证、访问控制等,确保系统的安全性和数据的保密性。
-
培训与运维支持:为指挥调度中心的操作人员提供全面的培训,确保其能够熟练使用系统各项功能。同时,建立完善的运维支持体系,包括系统维护、故障排查、性能优化等,确保系统的长期稳定运行。
通过以上范围的实施,本项目将构建一个功能完善、性能优越的低空飞行服务平台指挥调度中心,为低空飞行活动的安全、高效管理提供强有力的技术支撑。
1.4 项目重要性
低空飞行服务平台指挥调度中心的建设对于提升低空飞行管理效率、保障飞行安全、促进低空经济发展具有重要的战略意义。随着低空飞行活动的日益增多,传统的管理方式已无法满足现代低空飞行服务的需求。通过建设指挥调度中心,可以实现对低空飞行活动的实时监控、动态调度和应急响应,从而有效降低飞行事故率,提升飞行效率。
首先,指挥调度中心的建设将显著提升低空飞行的安全性。通过集成先进的监控设备和数据处理系统,中心能够实时获取飞行器的位置、速度、高度等信息,及时发现并预警潜在的安全隐患。此外,中心还可以与气象、空管等部门协同工作,提供精准的气象预报和空域使用建议,进一步降低飞行风险。
其次,指挥调度中心的建设将极大提高低空飞行的管理效率。通过自动化调度系统和智能算法,中心能够快速响应飞行需求,优化飞行路径,减少飞行冲突,提高空域利用率。这不仅能够缩短飞行等待时间,还能降低飞行成本,为低空飞行服务提供更加便捷和高效的支持。
此外,指挥调度中心的建设还将促进低空经济的发展。低空飞行服务在物流、农业、旅游等领域的应用日益广泛,指挥调度中心作为低空飞行服务的核心枢纽,将为这些行业提供强有力的支持。通过提供高效、安全的飞行服务,中心将推动低空经济的快速发展,创造更多的就业机会和经济效益。
- 提升飞行安全性:实时监控、动态调度、应急响应
- 提高管理效率:自动化调度、智能算法、优化飞行路径
- 促进低空经济发展:支持物流、农业、旅游等行业,创造就业机会
%%{
init: {
"theme": "base",
"themeVariables": {
"background": "#FFFFFF",
"primaryColor": "#FFFFFF",
"primaryBorderColor": "#000000",
"primaryTextColor": "#000000",
"lineColor": "#000000",
"secondaryColor": "#FFFFFF",
"tertiaryColor": "#FFFFFF"
}
}
}%%
graph TD
A[低空飞行服务平台指挥调度中心] --> B[实时监控]
A --> C[动态调度]
A --> D[应急响应]
B --> E[飞行器位置、速度、高度信息]
C --> F[优化飞行路径]
D --> G[降低飞行事故率]
A --> H[促进低空经济发展]
H --> I[物流]
H --> J[农业]
H --> K[旅游]
综上所述,低空飞行服务平台指挥调度中心的建设不仅是提升低空飞行管理水平的必要举措,也是推动低空经济发展的重要支撑。通过该项目的实施,将有效提升低空飞行的安全性和效率,为低空经济的可持续发展奠定坚实基础。
1.5 项目预期成果
项目预期成果将围绕低空飞行服务平台指挥调度中心的核心功能展开,旨在实现高效、安全、智能化的低空飞行管理。首先,指挥调度中心将建成一套完整的低空飞行服务管理系统,涵盖飞行计划申报、空域动态管理、飞行监控、应急响应等功能模块。该系统将实现与民航、军方、气象等多部门的数据互联互通,确保信息的实时共享与协同处理。
其次,项目将构建一个高精度的低空飞行监控网络,通过部署多源传感器(如雷达、ADS-B、光学设备等)和人工智能算法,实现对低空飞行器的全天候、全覆盖监控。监控精度将达到水平误差小于10米,垂直误差小于5米,确保飞行安全。同时,系统将支持对无人机、直升机、轻型飞机等多种低空飞行器的分类识别与跟踪。
在应急响应方面,指挥调度中心将建立快速反应机制,能够在飞行器偏离航线、遭遇恶劣天气或发生故障时,迅速启动应急预案并提供实时指导。系统将支持多级预警机制,根据风险等级自动触发相应的处置流程,确保事故处理的高效性与准确性。
此外,项目将开发一套智能化的飞行计划优化系统,基于实时气象数据、空域使用情况和飞行器性能参数,自动生成最优飞行路径和调度方案。该系统将显著提升低空空域的使用效率,减少飞行冲突和延误,预计可将空域利用率提高20%以上。
为支持决策分析,指挥调度中心还将建设一个大数据分析平台,整合历史飞行数据、气象数据、空域使用数据等多维度信息,通过数据挖掘和机器学习技术,生成空域使用趋势分析、风险预测报告等,为管理部门提供科学决策依据。
最后,项目将形成一套标准化的低空飞行服务管理规范,涵盖飞行计划审批流程、监控技术标准、应急响应机制等内容,为全国范围内的低空飞行管理提供可复制的经验与模板。
通过以上成果,低空飞行服务平台指挥调度中心将成为国内领先的低空飞行管理枢纽,为低空经济的快速发展提供强有力的技术支撑与保障。
2. 需求分析
低空飞行服务平台指挥调度中心的建设需求分析主要基于当前低空飞行活动的快速增长以及相关管理需求的日益复杂化。随着无人机、轻型飞机等低空飞行器的普及,传统的空中交通管理方式已无法满足高效、安全的调度需求。因此,建设一个集成化、智能化的指挥调度中心成为当务之急。
首先,从功能需求来看,指挥调度中心需要具备实时监控、飞行计划管理、应急响应、数据分析与决策支持等核心功能。实时监控功能要求能够对低空飞行器进行全天候、全方位的跟踪与监控,确保飞行安全。飞行计划管理功能则需要支持飞行计划的提交、审核、调整与执行,确保飞行活动的有序进行。应急响应功能要求能够在突发事件发生时迅速启动应急预案,协调各方资源进行处置。数据分析与决策支持功能则需要通过对大量飞行数据的分析,为管理层提供科学决策依据。
其次,从技术需求来看,指挥调度中心需要采用先进的通信技术、数据处理技术和人工智能技术。通信技术方面,需要建立稳定、高速的数据传输网络,确保指挥调度中心与各飞行器、地面站之间的实时通信。数据处理技术方面,需要具备强大的数据存储与处理能力,能够对海量飞行数据进行快速处理与分析。人工智能技术方面,需要引入机器学习、深度学习等算法,提升指挥调度中心的智能化水平,实现自动化调度与决策。
再次,从安全需求来看,指挥调度中心需要具备高度的安全性与可靠性。安全性方面,需要建立完善的安全防护体系,包括网络安全、数据安全、系统安全等多个层面,确保指挥调度中心不受外部攻击与干扰。可靠性方面,需要采用冗余设计、备份系统等技术手段,确保指挥调度中心在极端情况下仍能正常运行。
最后,从管理需求来看,指挥调度中心需要建立科学的管理体系与运行机制。管理体系方面,需要明确各部门的职责与权限,建立高效的协同工作机制。运行机制方面,需要制定详细的运行流程与操作规范,确保指挥调度中心的日常运行有序、高效。
综上所述,低空飞行服务平台指挥调度中心的建设需求涵盖了功能、技术、安全和管理等多个方面。通过科学的需求分析与合理的方案设计,可以确保指挥调度中心的高效运行,为低空飞行活动的安全、有序开展提供有力保障。
2.1 业务需求
低空飞行服务平台指挥调度中心的建设,首先需要明确其核心业务需求。该平台的主要目标是实现对低空飞行器的实时监控、调度指挥、飞行计划管理、空域资源分配以及应急响应等功能。具体业务需求如下:
-
实时监控与态势感知
指挥调度中心需要具备对低空飞行器的实时监控能力,能够通过雷达、ADS-B(广播式自动相关监视系统)、北斗定位等多种技术手段,获取飞行器的位置、高度、速度、航向等关键信息。同时,平台应具备态势感知功能,能够对飞行器的飞行状态、空域使用情况、气象条件等进行综合分析,为调度决策提供数据支持。 -
飞行计划管理与审批
平台需支持飞行计划的在线提交、审批与管理。飞行计划应包括起飞时间、降落时间、飞行路线、飞行高度、飞行目的等信息。平台应具备自动化的审批流程,能够根据空域资源使用情况、气象条件、飞行器性能等因素,快速完成飞行计划的审核与批复。 -
空域资源动态分配
低空空域资源有限,平台需具备动态分配空域资源的能力。通过实时监控空域使用情况,平台能够根据飞行需求、空域容量、气象条件等因素,动态调整空域资源的分配方案,确保飞行安全与效率。同时,平台应支持多用户、多任务的协同调度,避免空域冲突。 -
应急响应与事件处理
平台需具备应急响应能力,能够在飞行器出现异常情况(如偏离航线、通信中断、紧急迫降等)时,快速启动应急预案。平台应支持事件上报、任务指派、资源调配等功能,确保在最短时间内完成应急响应。同时,平台应具备事件记录与分析功能,能够对历史事件进行回溯与分析,为后续改进提供依据。 -
数据管理与分析
平台需具备强大的数据管理与分析能力,能够对飞行数据、空域使用数据、气象数据等进行存储、处理与分析。通过数据分析,平台能够为调度决策提供科学依据,同时为低空飞行管理政策的制定提供数据支持。平台应支持数据可视化功能,能够以图表、地图等形式直观展示数据分析结果。 -
用户管理与权限控制
平台需支持多级用户管理与权限控制,确保不同用户(如飞行器运营商、空域管理部门、应急响应部门等)能够根据其职责范围访问相应的功能模块。平台应具备严格的权限控制机制,确保数据安全与系统稳定。 -
系统集成与扩展性
平台需具备良好的系统集成能力,能够与现有的空管系统、气象系统、通信系统等进行无缝对接。同时,平台应具备良好的扩展性,能够根据业务需求的变化,灵活增加新的功能模块或调整现有功能。 -
用户体验与操作便捷性
平台的设计应注重用户体验,确保操作界面简洁、直观,功能布局合理。平台应支持多终端访问(如PC端、移动端),确保用户能够随时随地访问平台功能。同时,平台应具备良好的响应速度与稳定性,确保在高并发情况下仍能正常运行。
通过以上业务需求的详细分析,低空飞行服务平台指挥调度中心的建设将能够满足低空飞行管理的实际需求,提升低空飞行的安全性与效率,为低空经济的快速发展提供有力支撑。
2.1.1 飞行服务需求
低空飞行服务平台指挥调度中心的飞行服务需求主要围绕提升飞行效率、确保飞行安全、优化资源配置以及提供实时监控和应急响应能力。首先,平台需要支持多种飞行器的调度,包括无人机、轻型飞机等,确保各类飞行器能够在同一平台上实现高效协同作业。为此,平台应具备强大的数据处理能力,能够实时接收、处理和分析来自不同飞行器的飞行数据,包括位置、速度、高度、航向等关键信息。
其次,飞行服务需求还包括对飞行路径的智能规划和动态调整功能。平台应能够根据实时气象数据、空域使用情况、飞行任务紧急程度等因素,自动生成最优飞行路径,并在飞行过程中根据实际情况进行动态调整。这要求平台具备高精度的地理信息系统(GIS)和先进的算法支持,以确保飞行路径的安全性和效率。
此外,飞行服务需求还涉及到飞行监控和应急响应。平台需要提供实时的飞行监控功能,包括飞行器的实时位置跟踪、飞行状态监控、异常情况预警等。同时,平台应具备快速响应机制,一旦发生飞行异常或紧急情况,能够立即启动应急预案,协调相关资源进行快速处置。
为了满足上述需求,平台应具备以下关键功能模块:
- 飞行数据采集与处理模块:负责实时采集和处理各类飞行器的飞行数据,确保数据的准确性和实时性。
- 飞行路径规划与调整模块:基于实时数据和预设算法,自动生成和调整飞行路径,确保飞行安全和效率。
- 飞行监控与预警模块:提供实时的飞行监控功能,包括位置跟踪、状态监控、异常预警等。
- 应急响应与协调模块:在发生紧急情况时,快速启动应急预案,协调相关资源进行处置。
通过上述功能模块的集成和优化,低空飞行服务平台指挥调度中心将能够有效满足各类飞行服务需求,提升飞行效率和安全性,为低空飞行活动提供强有力的支持。
2.1.2 调度管理需求
调度管理需求是低空飞行服务平台指挥调度中心建设的核心环节之一,旨在实现飞行任务的科学规划、实时监控和高效执行。首先,调度管理需要支持多源数据的集成与处理,包括飞行计划、气象信息、空域状态、设备状态等。通过数据融合与分析,调度系统能够为飞行任务提供最优的路径规划和资源配置方案。例如,系统应能够根据实时气象数据和空域使用情况,动态调整飞行计划,确保飞行安全与效率。
其次,调度管理需求要求系统具备高效的资源分配能力。指挥调度中心需要管理包括无人机、有人机、地面设备等多种资源,确保各类资源在任务执行过程中得到合理利用。具体功能包括:
- 资源状态实时监控:通过传感器和通信设备,实时获取各类资源的状态信息,如电池电量、设备健康状态等。
- 任务优先级管理:根据任务的紧急程度和重要性,动态调整资源分配策略,确保高优先级任务优先执行。
- 资源调度优化:通过算法优化,减少资源闲置时间,提高整体资源利用率。
此外,调度管理需求还强调系统的协同与应急响应能力。指挥调度中心需要与空管部门、气象部门、地面保障单位等多方协同工作,确保飞行任务的全流程可控。在应急情况下,系统应能够快速响应,提供应急预案并自动调整调度策略。例如,当某架无人机出现故障时,系统应能够迅速调度备用无人机接替任务,并重新规划飞行路径,确保任务顺利完成。
最后,调度管理需求还包括对历史数据的分析与挖掘功能。通过对历史飞行任务数据的分析,系统能够识别出任务执行中的瓶颈和优化点,为未来的调度决策提供数据支持。例如,系统可以通过分析历史气象数据,预测未来可能影响飞行的天气变化,提前调整调度计划。
综上所述,调度管理需求涵盖了数据集成、资源分配、协同响应和数据分析等多个方面,旨在通过科学化、智能化的调度管理,提升低空飞行服务平台的整体运行效率与安全性。
2.1.3 安全保障需求
在低空飞行服务平台指挥调度中心的建设中,安全保障需求是核心环节之一,直接关系到飞行任务的顺利执行和人员、设备的安全。首先,平台需要具备实时监控和预警能力,能够对低空飞行器进行全天候、全方位的动态跟踪,确保飞行器在指定空域内安全运行。为此,系统需集成高精度雷达、ADS-B(广播式自动相关监视)和北斗定位等技术,实现对飞行器的实时位置、速度、高度等数据的精确采集和分析。
其次,平台应具备风险评估和应急响应机制。通过建立飞行风险评估模型,系统能够根据气象条件、空域拥堵情况、飞行器性能等因素,动态评估飞行任务的安全风险,并提供优化建议。同时,应急响应机制需包括快速报警、紧急避让、飞行器故障处理等功能,确保在突发情况下能够迅速采取有效措施,避免事故发生。
此外,平台还需满足数据安全与隐私保护的需求。飞行数据和调度信息涉及敏感信息,必须通过加密传输、访问控制、数据备份等技术手段,确保数据的完整性和保密性。系统应支持多级权限管理,不同角色的用户只能访问与其职责相关的数据和功能,防止信息泄露和滥用。
在网络安全方面,平台需部署防火墙、入侵检测系统(IDS)和入侵防御系统(IPS)等安全设备,防止外部攻击和恶意入侵。同时,定期进行安全漏洞扫描和渗透测试,及时发现并修复潜在的安全隐患。
最后,平台应具备完善的日志记录和审计功能。所有操作和事件均需记录在案,包括用户登录、数据访问、系统配置变更等,以便在发生安全事件时能够快速追溯原因并采取相应措施。审计功能应支持自动化分析和报告生成,帮助管理人员及时发现异常行为并采取预防措施。
综上所述,安全保障需求是低空飞行服务平台指挥调度中心建设的关键环节,需从实时监控、风险评估、数据安全、网络安全和日志审计等多个维度进行全面规划和实施,确保平台的安全性和可靠性。
2.2 技术需求
在低空飞行服务平台指挥调度中心的建设中,技术需求是确保系统高效、稳定运行的核心。首先,系统需要具备高并发处理能力,以应对大规模飞行器的实时数据接入和调度需求。根据初步估算,系统需支持每秒至少1000条飞行数据的实时处理,并能够在毫秒级响应调度指令。为此,系统架构应采用分布式计算和微服务架构,确保各模块之间的解耦和高可用性。
其次,数据存储与处理能力是技术需求中的关键环节。系统需支持海量数据的存储与快速检索,建议采用分布式数据库(如HBase或Cassandra)结合时序数据库(如InfluxDB)的方案,以满足飞行数据的实时写入和历史数据的高效查询需求。同时,数据压缩与加密技术需贯穿整个数据处理流程,确保数据的安全性和传输效率。
在通信技术方面,系统需支持多种通信协议(如TCP/IP、UDP、MQTT等),以适应不同飞行器的通信需求。此外,低延迟、高可靠性的通信链路是保障调度指令及时传达的关键。建议采用5G网络或专用低空通信网络,确保通信延迟控制在50ms以内。
系统还需具备高精度的定位与导航能力,结合北斗、GPS等多源定位技术,实现飞行器的厘米级定位精度。同时,需集成气象数据、空域信息等多源数据,为飞行调度提供全面的环境支持。为此,系统需具备强大的数据融合与处理能力,能够实时分析并生成最优调度方案。
在可视化与用户交互方面,系统需提供直观、易用的指挥调度界面,支持三维地图展示、实时飞行轨迹跟踪、预警信息推送等功能。建议采用WebGL技术实现高性能的三维渲染,并结合AI算法实现智能化的调度辅助决策。
为确保系统的可扩展性与兼容性,技术架构应遵循模块化设计原则,支持未来功能的灵活扩展。同时,系统需提供标准化的API接口,便于与第三方系统(如空管系统、气象系统等)进行无缝对接。
以下是系统技术需求的关键指标总结:
- 数据处理能力:每秒处理1000条飞行数据,响应时间≤10ms
- 数据存储:支持PB级数据存储,查询延迟≤100ms
- 通信延迟:≤50ms
- 定位精度:≤10cm
- 系统可用性:≥99.99%
最后,系统的安全性与稳定性是技术需求中的重中之重。需采用多层次的安全防护机制,包括但不限于身份认证、数据加密、访问控制、入侵检测等,确保系统在复杂网络环境下的安全运行。同时,系统需具备高容错能力,能够在硬件故障或网络异常情况下自动切换并恢复服务,保障指挥调度工作的连续性。
2.2.1 系统集成需求
在低空飞行服务平台指挥调度中心的建设中,系统集成需求是确保各子系统能够高效协同工作的关键。首先,系统集成需要支持多种通信协议和数据格式的兼容性,以确保不同厂商的设备和服务能够无缝对接。这包括但不限于TCP/IP、UDP、HTTP、WebSocket等通信协议,以及JSON、XML、CSV等数据格式。
其次,系统集成应具备高可用性和容错能力,确保在部分子系统或设备出现故障时,整体系统仍能正常运行。为此,需要采用分布式架构和负载均衡技术,确保系统的高可用性和可扩展性。同时,系统应具备自动故障检测和恢复机制,能够在故障发生时迅速切换到备用系统或设备,减少停机时间。
此外,系统集成还需要支持实时数据处理和分析能力。低空飞行服务涉及大量的实时数据,包括飞行器位置、速度、高度、气象信息等。系统需要能够实时接收、处理和分析这些数据,并根据分析结果进行快速决策和调度。为此,系统应具备高性能的数据处理引擎和实时分析算法,确保数据的及时性和准确性。
在数据存储方面,系统集成需要支持大规模数据的高效存储和检索。考虑到低空飞行服务的数据量巨大,系统应采用分布式数据库和云存储技术,确保数据的高效存储和快速检索。同时,系统应具备数据备份和恢复机制,确保数据的安全性和可靠性。
最后,系统集成还需要支持多用户并发访问和权限管理。指挥调度中心通常需要多个用户同时访问系统,进行飞行调度、监控和管理。系统应具备高并发处理能力,确保多个用户能够同时访问系统而不影响性能。同时,系统应具备完善的权限管理机制,确保不同用户只能访问其权限范围内的数据和功能。
- 支持多种通信协议和数据格式的兼容性
- 具备高可用性和容错能力
- 支持实时数据处理和分析
- 支持大规模数据的高效存储和检索
- 支持多用户并发访问和权限管理
通过以上系统集成需求的实现,低空飞行服务平台指挥调度中心将能够高效、稳定地运行,确保低空飞行服务的安全和顺畅。
2.2.2 数据处理需求
在低空飞行服务平台指挥调度中心的建设中,数据处理需求是核心环节之一。为了确保平台的高效运行和决策的准确性,数据处理系统需要具备强大的数据采集、存储、处理和分析能力。首先,系统需要支持多源异构数据的实时采集,包括但不限于飞行器状态数据、气象数据、空域信息、用户请求数据等。这些数据可能来自不同的传感器、通信设备和外部系统,因此需要具备高效的数据接入和预处理能力,确保数据的完整性和一致性。
其次,数据处理系统需要具备高吞吐量和低延迟的特性,以满足实时调度的需求。飞行器的状态数据和空域信息需要以毫秒级的延迟进行处理和分析,以便及时响应突发情况并做出调度决策。为此,系统应采用分布式计算架构,利用并行处理技术提升数据处理效率。同时,系统应支持数据的实时流处理,确保在数据到达时能够立即进行处理和分析,避免因数据积压导致的延迟。
在数据存储方面,系统需要支持海量数据的长期存储和快速检索。飞行器状态数据、历史调度记录、气象数据等需要以结构化和非结构化的形式进行存储,并支持高效的查询和分析。为此,系统应采用分布式存储技术,结合关系型数据库和非关系型数据库,以满足不同类型数据的存储需求。此外,系统应具备数据压缩和归档功能,以优化存储资源的利用率。
数据处理系统还需要具备强大的数据分析能力,以支持调度决策的智能化。系统应集成机器学习算法和数据分析模型,能够对历史数据进行深度挖掘,识别飞行器运行规律、空域使用模式和潜在风险。通过实时数据分析,系统能够预测飞行器的状态变化、空域拥堵情况和气象变化趋势,从而为调度决策提供科学依据。此外,系统应支持可视化分析,将复杂的数据分析结果以图表、热力图等形式直观展示,便于调度人员快速理解和决策。
为了确保数据的安全性和可靠性,系统需要具备完善的数据备份和容灾机制。所有关键数据应定期备份,并存储在多个地理位置的冗余服务器上,以防止数据丢失。同时,系统应具备自动故障检测和恢复功能,能够在硬件故障或网络中断的情况下快速恢复数据处理能力。此外,系统应支持数据加密和访问控制,确保敏感数据在传输和存储过程中的安全性。
在数据处理流程中,系统还需要支持数据的标准化和规范化处理。由于数据来源多样,格式和标准可能不一致,系统应具备数据清洗和转换功能,将不同来源的数据统一为平台内部的标准格式。这不仅可以提高数据处理的效率,还能减少因数据格式不一致导致的错误和偏差。
最后,系统应具备良好的扩展性和兼容性,以适应未来业务的发展和技术的更新。随着低空飞行服务平台的业务规模扩大,数据处理需求将不断增加,系统应支持横向扩展,能够通过增加计算和存储资源来提升处理能力。同时,系统应兼容多种数据接口和协议,便于与外部系统进行数据交换和集成。
综上所述,低空飞行服务平台指挥调度中心的数据处理需求涵盖了数据采集、存储、处理、分析和安全等多个方面。通过构建高效、可靠、智能的数据处理系统,平台能够实现对飞行器运行状态的实时监控和调度决策的优化,从而提升低空飞行服务的安全性和效率。
2.2.3 通信需求
在低空飞行服务平台指挥调度中心的建设中,通信需求是确保系统高效运行的核心要素之一。通信系统需要满足实时性、可靠性和安全性要求,以支持飞行器与地面指挥中心之间的无缝数据传输和指令交互。首先,通信系统应具备多频段、多模式的通信能力,以适应不同飞行器的通信需求。例如,无人机、直升机等飞行器可能采用不同的通信协议和频段,系统需支持L波段、C波段、Ku波段等多种频段的通信,并兼容4G/5G、卫星通信、VHF/UHF等多种通信模式。
其次,通信系统需要具备高带宽和低延迟的特性,以确保飞行数据的实时传输和指挥指令的快速响应。根据实际需求,系统应支持至少100Mbps的传输速率,端到端延迟不超过200ms。为实现这一目标,可采用光纤通信、微波通信和卫星通信相结合的方式,构建多层次、冗余的通信网络。例如,在关键区域部署光纤骨干网,结合微波中继站和卫星通信链路,确保通信的连续性和稳定性。
此外,通信系统需具备抗干扰和加密能力,以应对复杂电磁环境和潜在的安全威胁。系统应采用先进的抗干扰技术,如跳频通信、扩频通信等,并结合AES-256等加密算法,确保数据传输的安全性。同时,系统应支持动态频谱管理,能够根据实时频谱状况自动调整通信频段和参数,避免频谱冲突和干扰。
在通信协议方面,系统需支持多种标准协议,如MAVLink、ASTM F3411、STANAG 4586等,以满足不同飞行器和设备的互联互通需求。同时,系统应具备协议转换功能,能够将不同协议的数据统一转换为标准格式,便于指挥中心进行集中处理和分析。
为满足大规模并发通信需求,系统需支持分布式架构和负载均衡技术。通过部署多个通信节点和服务器,系统能够动态分配通信资源,避免单点故障和通信拥塞。例如,可采用基于Kubernetes的容器化部署方案,结合边缘计算技术,将部分通信处理任务下放到边缘节点,减轻中心服务器的负担。
最后,通信系统需具备完善的监控和故障诊断功能。通过部署网络监控系统和故障诊断工具,实时监测通信链路的状态和性能指标,如信号强度、误码率、丢包率等,及时发现并处理通信故障。同时,系统应支持自动切换和冗余备份功能,在主通信链路故障时,能够快速切换到备用链路,确保通信的连续性。
综上所述,低空飞行服务平台指挥调度中心的通信需求涵盖了多频段多模式通信、高带宽低延迟传输、抗干扰加密能力、多协议支持、分布式架构和监控诊断功能等多个方面。通过合理设计和部署通信系统,能够有效满足低空飞行服务的通信需求,为指挥调度中心的高效运行提供坚实的技术保障。
2.3 用户需求
低空飞行服务平台指挥调度中心的用户需求主要来源于多个关键利益相关者,包括但不限于飞行服务提供商、空中交通管理部门、飞行器运营商、应急响应机构以及终端用户。这些用户的需求直接决定了指挥调度中心的功能设计和技术实现。
首先,飞行服务提供商需要指挥调度中心具备高效的飞行计划管理能力,能够实时监控飞行器的状态和位置,确保飞行安全。这包括飞行计划的提交、审批、修改和取消等功能,以及飞行器实时位置的跟踪和历史轨迹的回放。此外,飞行服务提供商还要求系统能够自动生成飞行报告,提供飞行数据的统计和分析,以便优化运营效率。
其次,空中交通管理部门对指挥调度中心的需求主要集中在空域管理和冲突预警方面。系统需要能够实时监控空域内的飞行器,自动识别潜在的飞行冲突,并提供预警信息。同时,系统还应支持空域的动态调整,以适应不同时间段和天气条件下的飞行需求。空中交通管理部门还要求系统具备高可靠性和稳定性,确保在任何情况下都能正常运行。
飞行器运营商则关注指挥调度中心的飞行器管理和维护功能。系统需要能够实时监控飞行器的健康状况,提供故障预警和维护建议。此外,飞行器运营商还要求系统能够支持多类型飞行器的管理,包括无人机、直升机和小型固定翼飞机等。系统还应提供飞行器的调度和任务分配功能,以提高运营效率。
应急响应机构对指挥调度中心的需求主要集中在快速响应和协同作战方面。系统需要能够实时监控突发事件,自动生成应急响应方案,并协调各相关部门的行动。应急响应机构还要求系统具备高可用性和容错能力,确保在紧急情况下能够快速启动和运行。
终端用户,包括乘客和货物托运人,对指挥调度中心的需求主要集中在飞行安全和准时性方面。系统需要能够实时监控飞行器的状态,提供飞行安全和准时性的保障。终端用户还要求系统能够提供便捷的飞行信息查询和预订服务,以提高用户体验。
为了满足上述用户需求,指挥调度中心需要具备以下核心功能:
- 飞行计划管理:支持飞行计划的提交、审批、修改和取消,实时监控飞行器状态和位置。
- 空域管理:实时监控空域内的飞行器,自动识别潜在的飞行冲突,支持空域的动态调整。
- 飞行器管理:实时监控飞行器的健康状况,提供故障预警和维护建议,支持多类型飞行器的管理。
- 应急响应:实时监控突发事件,自动生成应急响应方案,协调各相关部门的行动。
- 用户服务:提供便捷的飞行信息查询和预订服务,保障飞行安全和准时性。
通过以上功能的实现,指挥调度中心将能够有效满足各用户的需求,提升低空飞行服务的整体效率和安全性。
2.3.1 操作人员需求
操作人员需求是低空飞行服务平台指挥调度中心建设中的关键环节,直接关系到系统的可用性和效率。操作人员主要包括飞行调度员、监控员、数据分析员和系统维护人员等。他们的需求主要集中在以下几个方面:
首先,操作人员需要一个直观、易用的用户界面。由于低空飞行服务平台涉及大量实时数据的处理和展示,界面设计应简洁明了,减少操作复杂度。例如,飞行调度员需要快速查看飞行器的实时位置、飞行状态和航线信息,因此界面应支持地图视图、飞行器状态面板和航线规划工具的一体化展示。
其次,操作人员对系统的响应速度和稳定性有较高要求。低空飞行服务平台的指挥调度中心需要处理大量的实时数据,包括飞行器的位置、速度、高度等信息。系统应能够在毫秒级内完成数据处理和展示,确保操作人员能够及时做出决策。此外,系统应具备高可用性,避免因系统故障导致的服务中断。
- 实时数据处理能力:系统应支持每秒处理至少1000条飞行器数据。
- 系统稳定性:系统全年可用性应达到99.99%,故障恢复时间不超过5分钟。
第三,操作人员需要强大的数据分析和决策支持工具。数据分析员需要能够对历史飞行数据进行分析,生成飞行报告和趋势预测。系统应提供多种数据分析工具,如数据可视化、统计分析和机器学习模型,帮助操作人员更好地理解飞行数据并做出科学决策。
第四,系统维护人员需要便捷的系统管理和监控工具。系统应提供全面的监控功能,包括硬件状态、网络状态和系统性能的实时监控。此外,系统应支持自动化运维,如自动备份、故障检测和修复,减少人工干预。
最后,操作人员还需要系统的可扩展性和灵活性。随着低空飞行服务平台的不断发展,系统应能够支持更多的飞行器和更复杂的飞行任务。系统应具备良好的扩展性,能够通过模块化设计快速增加新功能。同时,系统应支持多种飞行器的接入,包括无人机、直升机等,确保平台的广泛适用性。
综上所述,操作人员需求的核心在于系统的易用性、响应速度、数据分析能力、管理工具和扩展性。通过满足这些需求,低空飞行服务平台指挥调度中心能够为操作人员提供高效、可靠的工作环境,从而提升整体服务质量和安全性。
2.3.2 管理人员需求
管理人员在低空飞行服务平台指挥调度中心的建设和运营过程中扮演着关键角色,其需求主要集中在高效管理、实时监控、决策支持和系统维护等方面。首先,管理人员需要一套完整的指挥调度系统,能够实时监控低空飞行器的运行状态、飞行轨迹、气象条件以及空域使用情况。系统应具备高可靠性和稳定性,确保在复杂环境下仍能提供准确的数据支持。
其次,管理人员需要系统具备强大的数据分析能力,能够对历史飞行数据、飞行器性能数据、空域使用效率等进行深度分析,生成可视化报告,帮助管理人员优化飞行调度策略,提高空域利用效率。系统应支持多维度数据分析,包括但不限于飞行器类型、飞行任务、空域容量、气象条件等。
此外,管理人员需要系统具备灵活的调度功能,能够根据实时情况快速调整飞行计划,支持手动和自动调度模式的切换。系统应提供多种调度算法,如优先级调度、最短路径调度、动态资源分配等,以满足不同场景下的调度需求。
在系统维护方面,管理人员需要系统具备良好的可扩展性和可维护性,能够随着业务需求的增长进行功能扩展和性能优化。系统应提供详细的日志记录和故障诊断功能,帮助管理人员快速定位和解决问题。同时,系统应支持远程维护和升级,减少现场维护的工作量。
为了满足管理人员的需求,系统应提供友好的用户界面和操作流程,降低使用门槛。管理人员可以通过图形化界面直观地查看飞行器状态、空域使用情况、调度计划等信息,并通过简单的操作完成调度任务。系统还应提供多语言支持,方便不同地区管理人员的使用。
最后,管理人员需要系统具备高度的安全性,确保数据的保密性、完整性和可用性。系统应采用多层次的安全防护措施,包括身份认证、访问控制、数据加密、防火墙等,防止未经授权的访问和数据泄露。同时,系统应具备灾备和恢复能力,确保在突发事件发生时能够快速恢复运行。
综上所述,管理人员对低空飞行服务平台指挥调度中心的需求主要集中在实时监控、数据分析、灵活调度、系统维护、用户界面和安全性等方面。通过满足这些需求,可以有效提升管理效率,保障低空飞行服务的安全和顺畅运行。
2.3.3 外部用户需求
外部用户需求主要涉及与低空飞行服务平台指挥调度中心直接或间接交互的各类外部实体,包括但不限于航空运营商、飞行器制造商、政府部门、应急救援机构以及公众用户。这些用户的需求直接影响平台的功能设计和服务提供。
首先,航空运营商作为平台的主要用户之一,其需求集中在飞行计划的提交、审批、实时监控以及飞行数据的获取与分析。他们需要一个高效、可靠的系统来确保飞行任务的安全与准时执行。例如,系统应支持飞行计划的在线提交与自动审批流程,减少人工干预,提高效率。
其次,飞行器制造商关注的是飞行器的性能数据监控与故障预警。他们希望通过平台获取飞行器的实时运行数据,以便进行性能优化和故障预防。为此,平台需要提供数据接口,支持飞行器数据的实时上传与分析。
政府部门的需求则主要集中在飞行活动的监管与合规性检查。他们需要一个能够实时监控低空飞行活动、自动识别违规行为并生成报告的系统。此外,系统还应支持飞行数据的长期存储与回溯,以便进行事后分析与审计。
应急救援机构对平台的需求主要体现在紧急情况下的快速响应与资源调度。他们需要一个能够快速定位飞行器位置、评估紧急情况并协调救援资源的系统。为此,平台应具备高效的通信与协调机制,确保在紧急情况下能够迅速响应。
公众用户的需求则相对简单,主要集中在飞行信息的透明化与可访问性。他们希望通过平台获取飞行器的实时位置、飞行路线等信息,以便了解飞行活动对自身生活的影响。为此,平台应提供用户友好的界面,支持飞行信息的实时查询与展示。
为了满足上述需求,平台需要具备以下功能模块:
- 飞行计划管理模块:支持飞行计划的在线提交、审批与监控。
- 飞行数据监控模块:实时采集、存储与分析飞行数据,支持飞行器性能监控与故障预警。
- 监管与合规性检查模块:实时监控飞行活动,自动识别违规行为并生成报告。
- 紧急响应与资源调度模块:支持紧急情况下的快速响应与资源调度。
- 公众信息展示模块:提供飞行信息的实时查询与展示,支持用户友好的界面设计。
通过上述功能模块的设计与实现,平台能够有效满足外部用户的多样化需求,确保低空飞行活动的安全、高效与透明。
3. 系统架构设计
低空飞行服务平台指挥调度中心的系统架构设计采用分层架构,确保系统的可扩展性、稳定性和高效性。整体架构分为数据采集层、数据处理层、业务逻辑层、应用服务层和用户交互层,各层之间通过标准化的接口进行通信,确保系统的模块化和灵活性。
数据采集层负责从各类传感器、雷达、无人机、飞行器及其他外部系统中实时获取飞行数据、气象数据、空域状态等信息。数据采集层采用分布式架构,支持多源异构数据的接入,确保数据的实时性和完整性。数据采集设备通过标准通信协议(如TCP/IP、UDP、MQTT等)与系统进行数据交互,并通过数据预处理模块对原始数据进行清洗和格式化,确保后续处理的准确性。
数据处理层是系统的核心,负责对采集到的数据进行实时处理、分析和存储。该层采用高性能计算集群和分布式存储技术,支持海量数据的快速处理。数据处理层主要包括以下模块:
- 实时数据流处理模块:基于流式计算框架(如Apache Flink或Apache Kafka Streams),对飞行数据进行实时监控和分析,识别异常情况并触发告警。
- 数据存储模块:采用分布式数据库(如HBase或Cassandra)和时序数据库(如InfluxDB)相结合的方式,存储历史数据和实时数据,支持快速查询和分析。
- 数据分析模块:利用机器学习算法和大数据分析技术,对飞行数据进行深度挖掘,生成飞行趋势预测、空域拥堵分析等高级分析结果。
业务逻辑层负责实现系统的核心功能,包括飞行计划管理、空域资源调度、飞行监控、应急响应等。该层采用微服务架构,将各个功能模块拆分为独立的服务,通过RESTful API或gRPC进行通信。主要功能模块包括:
- 飞行计划管理模块:支持飞行计划的提交、审批、修改和取消,确保飞行计划的合规性和可执行性。
- 空域资源调度模块:基于实时空域状态和飞行需求,动态分配空域资源,优化飞行路径,减少空域拥堵。
- 飞行监控模块:实时监控飞行器的位置、速度、高度等信息,提供可视化界面和告警功能。
- 应急响应模块:在发生突发事件时,快速生成应急方案,协调相关资源进行处置。
应用服务层为上层应用提供统一的接口和服务,支持多种终端设备的接入。该层采用容器化技术(如Docker和Kubernetes),确保服务的高可用性和弹性扩展。应用服务层主要包括以下服务:
- 用户认证与授权服务:基于OAuth 2.0协议,实现用户身份验证和权限管理。
- 数据查询服务:提供标准化的API接口,支持用户查询飞行数据、空域状态等信息。
- 通知服务:通过短信、邮件、APP推送等方式,向用户发送飞行状态更新、告警信息等。
用户交互层是系统与用户之间的桥梁,提供直观、易用的操作界面。该层采用响应式设计,支持PC端、移动端等多种设备的访问。用户交互层主要包括以下功能:
- 飞行监控大屏:实时显示飞行器位置、空域状态、气象信息等,支持多维度数据可视化。
- 飞行计划管理界面:提供飞行计划的提交、审批、修改等功能,支持批量操作和自动化审批流程。
- 数据分析报告:生成飞行数据分析报告,支持自定义查询和导出功能。
系统架构设计中,各层之间通过标准化的接口进行通信,确保系统的灵活性和可扩展性。同时,系统采用高可用架构设计,通过负载均衡、故障转移等技术,确保系统的高可用性和容错能力。以下是系统架构的简要示意图:
通过以上架构设计,低空飞行服务平台指挥调度中心能够实现对低空飞行活动的全面监控和高效调度,确保飞行安全和空域资源的高效利用。
3.1 总体架构
低空飞行服务平台指挥调度中心的总体架构设计旨在构建一个高效、稳定、可扩展的系统,以满足低空飞行服务的多样化需求。该架构采用分层设计理念,分为数据采集层、数据处理层、业务应用层和用户交互层,各层之间通过标准化的接口进行通信,确保系统的灵活性和可维护性。
数据采集层负责从各类传感器、飞行器、气象设备等数据源实时采集数据,包括飞行器状态、气象信息、空域状态等。采集到的数据通过高速网络传输至数据处理层,确保数据的实时性和完整性。数据处理层对采集到的数据进行清洗、融合和分析,生成可供业务应用层使用的结构化数据。该层采用分布式计算框架,支持海量数据的并行处理,确保系统在高负载情况下的稳定性。
业务应用层是系统的核心,包含飞行计划管理、空域资源调度、飞行监控、应急响应等模块。飞行计划管理模块支持飞行计划的申报、审批和优化,确保飞行任务的有序执行。空域资源调度模块通过智能算法对空域资源进行动态分配,最大化空域利用率。飞行监控模块实时跟踪飞行器的位置和状态,提供可视化监控界面,支持异常情况的快速响应。应急响应模块集成应急预案和处置流程,确保在突发事件中能够迅速启动应急机制。
用户交互层为各类用户提供友好的操作界面,包括指挥调度人员、飞行器操作员、空域管理部门等。该层支持多终端访问,包括桌面端、移动端和Web端,确保用户能够随时随地访问系统功能。用户交互层还集成了权限管理功能,确保不同用户只能访问其权限范围内的数据和功能,保障系统的安全性。
为确保系统的高可用性和可扩展性,总体架构采用微服务架构设计,各功能模块以独立的服务形式运行,通过API网关进行统一管理和调度。系统支持横向扩展,能够根据业务需求动态增加或减少服务实例,确保系统在高并发情况下的性能稳定。此外,系统还集成了日志管理、监控告警和故障自愈机制,确保系统的可维护性和可靠性。
在数据存储方面,系统采用混合存储方案,结构化数据存储在关系型数据库中,非结构化数据存储在分布式文件系统中。通过数据缓存和索引优化技术,确保数据的高效访问和查询。系统还支持数据备份和恢复机制,确保数据的安全性和可靠性。
总体架构设计中还考虑了系统的安全性和合规性。系统采用多层次的安全防护机制,包括网络隔离、数据加密、身份认证和访问控制等,确保系统在复杂网络环境下的安全性。系统还遵循国家和行业的合规要求,确保数据的合法使用和存储。
通过以上设计,低空飞行服务平台指挥调度中心的总体架构能够满足低空飞行服务的多样化需求,确保系统的高效性、稳定性和可扩展性,为低空飞行服务的安全运行提供有力保障。
3.1.1 硬件架构
低空飞行服务平台指挥调度中心的硬件架构设计旨在确保系统的高效性、可靠性和可扩展性。硬件架构主要包括核心服务器集群、网络基础设施、存储系统、终端设备以及安全防护设备等关键组件。
核心服务器集群是系统的计算中枢,采用分布式架构设计,确保高可用性和负载均衡。服务器集群包括应用服务器、数据库服务器和消息队列服务器。应用服务器负责业务逻辑处理,数据库服务器用于存储飞行数据、用户信息及调度记录,消息队列服务器则用于异步任务处理和系统间通信。服务器集群采用双机热备和负载均衡技术,确保单点故障不会影响系统运行。
网络基础设施是硬件架构的重要组成部分,采用冗余设计,确保数据传输的稳定性和安全性。网络架构包括核心交换机、汇聚交换机和接入交换机,支持万兆以太网和光纤通信。核心交换机采用双机热备,汇聚交换机和接入交换机通过链路聚合技术提高带宽利用率。同时,网络架构支持虚拟局域网(VLAN)划分,确保不同业务模块之间的隔离性和安全性。
存储系统采用分布式存储架构,支持海量数据的快速读写和高效管理。存储系统包括高性能固态硬盘(SSD)和大容量机械硬盘(HDD),通过存储区域网络(SAN)和网络附加存储(NAS)相结合的方式,满足不同业务场景的需求。数据备份采用增量备份和全量备份相结合的策略,确保数据的安全性和可恢复性。
终端设备包括指挥调度工作站、移动终端和监控大屏。指挥调度工作站配备高性能处理器和大容量内存,支持多屏显示和实时数据处理。移动终端采用定制化设计,支持离线操作和数据同步功能。监控大屏采用高分辨率显示屏,支持多画面分割和实时监控,为指挥调度人员提供直观的操作界面。
安全防护设备是硬件架构中不可或缺的部分,包括防火墙、入侵检测系统(IDS)和数据加密设备。防火墙采用下一代防火墙(NGFW)技术,支持深度包检测和应用层防护。入侵检测系统实时监控网络流量,及时发现并阻断潜在威胁。数据加密设备采用硬件加密技术,确保数据传输和存储的安全性。
以下是硬件架构的关键组件及其功能概述:
- 核心服务器集群:分布式架构,支持高可用性和负载均衡。
- 网络基础设施:冗余设计,支持万兆以太网和光纤通信。
- 存储系统:分布式存储架构,支持海量数据管理。
- 终端设备:高性能工作站、移动终端和监控大屏。
- 安全防护设备:防火墙、入侵检测系统和数据加密设备。
通过以上硬件架构设计,低空飞行服务平台指挥调度中心能够满足高效、可靠和安全的运行需求,为低空飞行服务提供强有力的技术支撑。
3.1.2 软件架构
低空飞行服务平台指挥调度中心的软件架构设计采用分层架构模式,确保系统的高内聚、低耦合特性,同时满足可扩展性、可维护性和高性能的要求。整体架构分为四层:数据层、服务层、应用层和展示层。每一层均具备独立的功能模块,并通过标准化的接口进行交互,确保系统的灵活性和稳定性。
数据层是系统的核心基础,负责数据的存储、管理和处理。采用分布式数据库技术,支持海量数据的实时存储与高效查询。数据层主要包括飞行数据管理模块、用户信息管理模块、设备状态管理模块和日志管理模块。飞行数据管理模块负责存储飞行计划、实时飞行状态、气象数据等关键信息;用户信息管理模块用于管理用户权限、角色分配及认证信息;设备状态管理模块实时监控地面设备及无人机的运行状态;日志管理模块记录系统操作日志和异常日志,便于故障排查与审计。
服务层是系统的业务逻辑处理核心,提供各类基础服务和业务服务。基础服务包括数据访问服务、消息队列服务、缓存服务和任务调度服务。数据访问服务通过统一的接口为上层应用提供数据访问能力;消息队列服务用于异步处理高并发任务,确保系统的响应速度;缓存服务通过分布式缓存技术提升数据读取效率;任务调度服务负责任务的分配与执行,支持动态优先级调整。业务服务包括飞行计划管理服务、实时监控服务、调度决策服务和应急处理服务。飞行计划管理服务支持飞行计划的创建、审批与执行;实时监控服务提供飞行器状态、气象条件及空域信息的实时监控;调度决策服务基于人工智能算法,优化飞行任务的分配与调度;应急处理服务在突发情况下提供快速响应与处置方案。
应用层是系统的功能实现层,基于服务层提供的接口,实现具体的业务功能。主要包括飞行指挥调度系统、用户管理系统、设备管理系统和数据分析系统。飞行指挥调度系统是核心模块,支持飞行任务的规划、执行与监控;用户管理系统负责用户权限管理、角色分配及操作审计;设备管理系统用于地面设备及无人机的状态监控与维护;数据分析系统提供多维度的数据统计与分析功能,支持决策优化。
展示层是系统的用户交互界面,提供直观、友好的操作体验。采用响应式设计,支持多终端访问,包括PC端、移动端和大屏展示端。展示层主要包括飞行指挥调度界面、实时监控界面、数据分析界面和系统管理界面。飞行指挥调度界面提供飞行任务的创建、审批与执行功能;实时监控界面展示飞行器状态、气象信息及空域动态;数据分析界面以图表形式展示飞行数据、设备状态及用户行为分析结果;系统管理界面用于系统配置、用户管理及日志查询。
为确保系统的安全性和稳定性,软件架构设计中还引入了多层次的安全防护机制。包括身份认证与授权机制、数据加密传输机制、访问控制机制和异常检测机制。身份认证与授权机制通过多因素认证确保用户身份的真实性;数据加密传输机制采用SSL/TLS协议,保障数据传输的安全性;访问控制机制基于角色权限模型,限制用户的操作范围;异常检测机制通过实时监控系统运行状态,及时发现并处理潜在风险。
系统架构设计中还充分考虑了未来的扩展需求。通过模块化设计,支持功能的快速迭代与扩展。同时,采用微服务架构,将系统功能拆分为多个独立的服务单元,便于分布式部署与动态扩展。此外,系统还支持与第三方平台的集成,通过标准化的API接口,实现数据的共享与交互。
综上所述,低空飞行服务平台指挥调度中心的软件架构设计以分层架构为基础,结合分布式技术、微服务架构及多层次安全防护机制,确保系统的高效性、可靠性与可扩展性,为低空飞行服务的智能化管理提供强有力的技术支撑。
3.2 子系统设计
低空飞行服务平台指挥调度中心的子系统设计是整个系统架构的核心部分,旨在实现高效、安全、可靠的飞行指挥与调度功能。子系统设计主要包括飞行数据管理子系统、飞行调度子系统、通信与导航子系统、监控与预警子系统以及用户管理子系统。每个子系统均需具备高可用性、可扩展性和安全性,以满足低空飞行服务的多样化需求。
飞行数据管理子系统负责采集、存储和处理飞行相关的数据,包括飞行计划、实时飞行状态、气象信息、空域信息等。该子系统采用分布式数据库技术,确保数据的高效存储与快速检索。数据采集模块通过多种接口与外部系统对接,如ADS-B、雷达系统、气象站等,确保数据的实时性和准确性。数据处理模块则通过数据清洗、融合和分析,生成可供其他子系统使用的标准化数据。
飞行调度子系统是核心业务模块,负责飞行计划的制定、调整和执行。该子系统采用智能调度算法,结合实时飞行数据和空域状态,自动生成最优飞行路径和调度方案。调度算法需考虑多种因素,如飞行优先级、空域容量、气象条件等,以确保调度的合理性和安全性。调度结果通过可视化界面展示,供指挥人员实时监控和调整。
通信与导航子系统是实现飞行指挥与调度的重要保障。该子系统采用多模通信技术,包括VHF、UHF、卫星通信等,确保飞行器与地面指挥中心之间的实时通信。导航模块则集成多种导航手段,如GPS、北斗、惯性导航等,提供高精度的定位和导航服务。通信与导航子系统还需具备抗干扰和容错能力,以应对复杂环境下的通信和导航需求。
监控与预警子系统负责对飞行器、空域和气象等要素进行实时监控,并及时发出预警信息。该子系统通过集成多种传感器和数据源,实现对飞行状态的全面监控。预警模块采用机器学习算法,对异常情况进行智能识别和预警,如飞行器偏离航线、气象突变等。预警信息通过多种渠道(如短信、邮件、系统弹窗等)及时通知相关人员,确保快速响应和处理。
用户管理子系统负责系统的用户权限管理、日志记录和审计功能。该子系统采用基于角色的访问控制(RBAC)模型,确保不同用户只能访问其权限范围内的功能和数据。日志记录模块详细记录用户操作和系统事件,便于事后审计和故障排查。审计模块则通过定期检查和异常检测,确保系统的安全性和合规性。
各子系统之间通过标准化的接口进行数据交换和功能调用,确保系统的高效协同。系统架构采用微服务设计,各子系统可独立部署和扩展,便于后续的功能升级和维护。同时,系统需具备高可用性和容灾能力,通过负载均衡、数据备份和故障切换等技术,确保系统在异常情况下的稳定运行。
通过以上子系统的协同工作,低空飞行服务平台指挥调度中心能够实现对低空飞行活动的全面管理和高效调度,确保飞行安全和运营效率。
3.2.1 飞行监控子系统
飞行监控子系统是低空飞行服务平台指挥调度中心的核心组成部分,主要负责对低空飞行器的实时监控、状态跟踪、异常预警及数据分析。该子系统通过集成多源数据采集、处理与可视化技术,实现对飞行器的全方位监控,确保飞行安全与调度效率。
首先,飞行监控子系统通过部署在关键区域的雷达、ADS-B(自动相关监视广播)接收设备、光学摄像头及气象传感器等硬件设备,实时采集飞行器的位置、高度、速度、航向等动态数据,以及气象条件、空域状态等环境信息。这些数据通过高速通信网络传输至指挥调度中心,进行集中处理与分析。
其次,子系统采用分布式数据处理架构,利用高性能计算集群对海量数据进行实时处理。数据处理模块包括数据清洗、融合、关联分析等功能,确保数据的准确性与一致性。通过数据融合技术,将来自不同传感器的数据进行整合,生成统一的飞行态势图,为指挥调度提供决策支持。
在异常检测与预警方面,子系统内置了基于机器学习的智能算法,能够实时分析飞行器的行为模式,识别潜在的异常情况,如偏离航线、高度异常、速度异常等。一旦检测到异常,系统会立即触发预警机制,通过声光报警、短信通知等方式提醒相关人员,并自动生成应急预案,辅助指挥人员快速响应。
此外,飞行监控子系统还具备强大的数据存储与回溯功能。所有采集到的数据均会存储在分布式数据库中,支持长期保存与快速检索。通过数据可视化技术,系统能够生成历史飞行轨迹、事件分析报告等,为事故调查、飞行优化提供数据支持。
为确保系统的可靠性与扩展性,飞行监控子系统采用模块化设计,支持灵活的功能扩展与硬件升级。系统还具备高可用性架构,通过冗余部署与故障自动切换机制,确保在硬件故障或网络中断情况下仍能正常运行。
- 实时数据采集:雷达、ADS-B、光学摄像头、气象传感器等多源数据采集。
- 数据处理:分布式计算集群,数据清洗、融合、关联分析。
- 异常检测:基于机器学习的智能算法,实时识别飞行异常。
- 预警机制:声光报警、短信通知,自动生成应急预案。
- 数据存储:分布式数据库,支持长期保存与快速检索。
- 可视化:历史飞行轨迹、事件分析报告生成。
- 系统架构:模块化设计,高可用性架构,支持冗余部署与故障切换。
通过以上设计,飞行监控子系统能够有效提升低空飞行器的监控能力,为指挥调度中心提供全面、实时的飞行态势感知,确保低空飞行活动的安全与高效。
3.2.2 调度管理子系统
调度管理子系统是低空飞行服务平台指挥调度中心的核心组成部分,主要负责飞行任务的调度、资源分配、实时监控以及应急处理等功能。该子系统通过集成先进的算法和数据处理技术,确保飞行任务的高效执行和资源的合理利用。
首先,调度管理子系统需要具备任务接收与解析功能。系统能够接收来自不同渠道的飞行任务请求,包括但不限于用户提交的飞行计划、紧急救援请求以及特殊任务指令。系统会对这些任务进行自动解析,提取关键信息如飞行时间、地点、任务类型等,并将其转化为系统可处理的格式。
其次,系统需实现智能调度算法。基于解析后的任务信息,系统将运用优化算法进行任务调度,考虑因素包括飞行器的可用性、飞行路径的最优化、天气条件、空域限制等。系统应能够实时更新调度方案,以应对突发情况或任务变更。
- 飞行器状态监控:实时监控所有飞行器的状态,包括位置、速度、高度、电池电量等。
- 任务优先级管理:根据任务的紧急程度和重要性,动态调整任务执行的优先级。
- 资源优化分配:确保飞行器、人员和其他资源的最优配置,提高整体运营效率。
此外,调度管理子系统还需具备强大的实时监控与反馈机制。系统应能够实时跟踪飞行任务的执行情况,及时发现并处理异常情况。同时,系统应提供实时的数据反馈,包括飞行器的实时位置、任务完成进度等,以便指挥中心进行决策支持。
最后,系统应设计有完善的应急处理模块。在遇到紧急情况时,如飞行器故障、天气突变等,系统能够迅速启动应急预案,重新调度资源,确保飞行安全。
通过上述设计,调度管理子系统能够有效支持低空飞行服务平台的日常运营,提高任务执行的效率和安全性,为用户提供高质量的服务体验。
3.2.3 通信子系统
通信子系统是低空飞行服务平台指挥调度中心的核心组成部分,负责实现平台与飞行器、地面站、其他相关系统之间的实时数据传输与通信。该子系统的设计需确保通信的高可靠性、低延迟和强抗干扰能力,以支持低空飞行任务的顺利执行。
通信子系统采用分层架构设计,主要包括物理层、传输层和应用层。物理层负责信号的调制解调、编码解码以及无线信号的传输与接收。传输层则负责数据的封装、路由选择、流量控制和差错恢复。应用层提供具体的通信服务接口,支持飞行器状态监控、指令下发、数据采集等功能。
在物理层设计中,系统采用多频段、多制式的通信技术,包括但不限于4G/5G、卫星通信、VHF/UHF频段通信以及专用低空通信频段。通过多频段切换和动态频谱管理,确保在不同环境下的通信质量。同时,系统支持MIMO(多输入多输出)技术,以提高通信链路的可靠性和吞吐量。
传输层设计采用TCP/IP协议栈,结合UDP协议实现高效的数据传输。对于关键指令和状态信息,系统采用TCP协议以确保数据的可靠传输;而对于实时性要求较高的数据流(如视频流),则采用UDP协议以减少传输延迟。此外,系统还集成了QoS(服务质量)机制,根据数据优先级动态分配带宽资源,确保关键数据的传输质量。
应用层设计提供标准化的API接口,支持与飞行器、地面站及其他系统的无缝对接。系统支持多种通信协议,包括MAVLink、DDS(数据分发服务)等,以满足不同飞行器和设备的通信需求。同时,系统还集成了加密和认证机制,确保通信数据的安全性和完整性。
为提升系统的抗干扰能力,通信子系统采用了以下措施:
- 动态频率选择(DFS):根据环境干扰情况自动切换通信频段。
- 前向纠错(FEC):在数据传输过程中加入冗余信息,以提高抗干扰能力。
- 多路径传输:通过多条通信链路同时传输数据,确保在部分链路中断时仍能保持通信。
通信子系统的性能指标如下表所示:
| 指标名称 | 目标值 | 备注 |
|---|---|---|
| 通信延迟 | ≤100ms | 关键指令传输延迟 |
| 通信带宽 | ≥10Mbps | 单链路峰值带宽 |
| 丢包率 | ≤0.1% | 在正常环境下的丢包率 |
| 抗干扰能力 | 支持-90dBm以下信号接收 | 在强干扰环境下仍能保持通信 |
| 加密强度 | AES-256 | 数据加密标准 |
通信子系统的部署采用分布式架构,支持多节点协同工作。系统通过中心节点与边缘节点的协同,实现通信资源的动态分配和负载均衡。中心节点负责全局通信策略的制定与调度,而边缘节点则负责本地通信任务的执行与优化。
通过上述设计,通信子系统能够有效支持低空飞行服务平台指挥调度中心的各项功能需求,确保飞行任务的顺利执行和飞行安全。
3.2.4 数据处理子系统
数据处理子系统是整个低空飞行服务平台指挥调度中心的核心组成部分,负责对各类飞行数据、气象数据、设备状态数据等进行高效、可靠的处理与分析。该子系统的主要功能包括数据采集、数据清洗、数据存储、数据分析和数据分发。通过多层次的数据处理流程,确保数据的完整性、准确性和实时性,为指挥调度决策提供强有力的数据支撑。
首先,数据采集模块通过多种接口与外部系统对接,实时获取飞行器的位置信息、飞行状态、气象数据、空域状态等多源异构数据。数据采集模块支持多种通信协议,如TCP/IP、UDP、HTTP等,确保与不同数据源的兼容性。采集到的数据经过初步校验后,进入数据清洗模块。数据清洗模块采用规则引擎和机器学习算法,对数据进行去重、补全、纠错等操作,确保数据的质量。清洗后的数据将被分类存储到不同的数据库中,包括关系型数据库(如MySQL、PostgreSQL)和非关系型数据库(如MongoDB、Redis),以满足不同类型数据的存储需求。
在数据存储方面,系统采用分布式存储架构,确保数据的高可用性和可扩展性。对于实时性要求较高的数据,如飞行器位置信息,系统采用内存数据库(如Redis)进行缓存,以提高数据访问速度。对于历史数据,系统采用分布式文件系统(如HDFS)进行存储,支持大规模数据的长期保存和快速检索。同时,系统还设计了数据备份和恢复机制,确保数据的安全性和可靠性。
数据分析模块是数据处理子系统的核心,负责对存储的数据进行深度挖掘和分析。系统内置多种分析算法,包括飞行轨迹预测、空域冲突检测、气象影响评估等。通过实时分析,系统能够及时发现潜在的飞行风险,并向指挥调度中心发出预警。此外,数据分析模块还支持离线分析,用户可以通过可视化工具对历史数据进行多维度的统计分析,生成各类报表和图表,为决策提供数据支持。
数据分发模块负责将处理后的数据分发给其他子系统或外部系统。系统采用消息队列(如Kafka、RabbitMQ)实现数据的异步分发,确保数据的高效传输和系统的解耦。分发模块支持多种数据格式(如JSON、XML、Protobuf),并提供了灵活的API接口,方便外部系统进行数据集成。
为了确保数据处理子系统的高效运行,系统还设计了性能监控和故障处理机制。通过实时监控系统的运行状态,及时发现并处理异常情况。系统还支持自动扩展和负载均衡,能够根据数据量的变化动态调整资源分配,确保系统的高可用性和高性能。
数据处理子系统的设计充分考虑了系统的可扩展性和灵活性,能够适应未来业务需求的增长和技术的发展。通过模块化设计和标准化接口,系统可以方便地进行功能扩展和升级,确保系统的长期稳定运行。
3.3 接口设计
在低空飞行服务平台指挥调度中心的系统架构设计中,接口设计是确保各子系统之间高效、稳定通信的关键环节。接口设计的主要目标是实现数据的无缝传输、命令的准确执行以及系统间的协同工作。以下是接口设计的详细内容:
-
接口类型与功能定义
系统接口主要分为内部接口和外部接口两大类。内部接口用于指挥调度中心内部各模块之间的通信,外部接口则用于与外部系统(如空管系统、气象系统、飞行器通信系统等)的交互。- 内部接口:包括数据采集接口、数据处理接口、任务调度接口、监控接口等。
- 外部接口:包括空管数据接口、气象数据接口、飞行器状态接口、应急响应接口等。
-
接口协议与标准
为确保接口的兼容性和稳定性,采用国际通用的通信协议和标准。- 通信协议:主要采用TCP/IP协议,确保数据传输的可靠性和实时性。
- 数据格式:采用JSON或XML格式进行数据交换,确保数据的可读性和可扩展性。
- 安全标准:遵循ISO 27001信息安全标准,采用SSL/TLS加密技术,确保数据传输的安全性。
-
接口数据流设计
接口数据流设计需明确数据的来源、传输路径和目的地。以下是一个典型的数据流示例:- 数据采集:通过传感器或外部系统获取飞行器状态、气象数据等信息。
- 数据处理:将采集到的数据进行清洗、转换和存储。
- 任务调度:根据处理后的数据生成任务指令,并通过接口发送至飞行器或相关系统。
- 监控与反馈:实时监控任务执行情况,并通过接口反馈至指挥调度中心。
-
接口性能要求
为确保系统的高效运行,接口设计需满足以下性能要求:- 实时性:数据传输延迟不超过100ms。
- 吞吐量:单接口最大支持1000条并发请求。
- 可靠性:接口可用性达到99.99%。
- 扩展性:支持动态扩展,以适应未来业务增长需求。
-
接口测试与验证
接口设计完成后,需进行严格的测试与验证,确保其功能、性能和安全性符合设计要求。- 功能测试:验证接口是否能够正确传输和处理数据。
- 性能测试:测试接口在高并发情况下的响应时间和吞吐量。
- 安全测试:验证接口是否能够抵御常见的网络攻击,如DDoS、SQL注入等。
-
接口维护与升级
接口设计需考虑后续的维护与升级需求。- 版本管理:采用版本控制机制,确保接口的兼容性和可追溯性。
- 日志记录:记录接口的调用情况和错误信息,便于问题排查和性能优化。
- 自动化部署:采用CI/CD工具,实现接口的自动化部署和升级。
以下是一个接口数据流的Mermaid图示例:
通过以上设计,低空飞行服务平台指挥调度中心的接口将能够实现高效、稳定、安全的通信,为系统的整体运行提供有力支持。
3.3.1 内部接口
在低空飞行服务平台指挥调度中心的系统架构设计中,内部接口的设计是确保各子系统之间高效、稳定通信的关键。内部接口主要涉及指挥调度中心内部各模块之间的数据交互和功能调用,包括但不限于飞行数据处理模块、任务调度模块、通信管理模块、监控预警模块以及数据存储与分析模块等。
首先,飞行数据处理模块与任务调度模块之间的接口设计需支持实时飞行数据的传输与解析。飞行数据处理模块负责接收来自飞行器的原始数据,包括位置、速度、高度、航向等信息,并将其转换为标准化的数据结构。任务调度模块则根据这些数据生成飞行任务指令,并通过接口将指令传递给飞行器。接口设计需确保数据传输的低延迟和高可靠性,同时支持数据格式的灵活扩展。
其次,通信管理模块与监控预警模块之间的接口设计需实现双向通信。通信管理模块负责与飞行器、地面站以及其他外部系统进行通信,监控预警模块则负责实时监控飞行状态并发出预警信息。接口设计需支持多种通信协议(如TCP/IP、UDP、MQTT等),并具备数据加密和身份验证功能,以确保通信的安全性和隐私性。
此外,数据存储与分析模块与其他模块之间的接口设计需支持大规模数据的存储与查询。数据存储与分析模块负责存储飞行数据、任务记录、预警信息等,并提供数据查询、统计和分析功能。接口设计需支持高效的数据写入和读取操作,同时提供灵活的数据查询接口,以满足不同模块的数据需求。
为了确保接口设计的可行性和高效性,以下是一些关键的技术要求:
- 接口协议:采用RESTful API或gRPC等轻量级、高效的通信协议,确保接口的易用性和扩展性。
- 数据格式:使用JSON或Protobuf等轻量级数据格式,确保数据传输的高效性和兼容性。
- 安全性:采用TLS/SSL加密通信,确保数据传输的安全性;同时,接口需支持身份验证和权限控制,防止未授权访问。
- 性能优化:接口设计需考虑高并发场景下的性能优化,采用异步通信、缓存机制等技术手段,确保系统的高效运行。
以下是一个内部接口设计的示例表格,展示了各模块之间的接口功能和技术要求:
| 模块名称 | 接口功能描述 | 通信协议 | 数据格式 | 安全性要求 | 性能优化措施 |
|---|---|---|---|---|---|
| 飞行数据处理模块 | 接收并解析飞行数据 | TCP/IP | JSON | TLS加密 | 异步通信 |
| 任务调度模块 | 生成并发送飞行任务指令 | gRPC | Protobuf | 身份验证 | 缓存机制 |
| 通信管理模块 | 与飞行器、地面站通信 | MQTT | JSON | TLS加密、身份验证 | 异步通信 |
| 监控预警模块 | 实时监控飞行状态并发出预警 | WebSocket | JSON | TLS加密 | 高并发处理 |
| 数据存储与分析模块 | 存储与查询飞行数据、任务记录等 | RESTful API | JSON | 身份验证、权限控制 | 分布式存储、索引优化 |
通过以上设计,内部接口能够有效支持低空飞行服务平台指挥调度中心各模块之间的协同工作,确保系统的高效、稳定运行。
3.3.2 外部接口
外部接口设计是低空飞行服务平台指挥调度中心与外部系统进行数据交换和业务协同的关键部分。为确保系统的高效运行和数据的一致性,外部接口的设计需遵循标准化、模块化和可扩展性原则。首先,系统需与空管系统(ATC)进行实时数据交互,包括飞行计划、飞行状态、空域动态等信息。接口采用基于SOAP或RESTful的Web服务协议,确保数据传输的安全性和可靠性。数据格式采用XML或JSON,便于解析和扩展。
其次,与气象服务系统的接口设计需支持实时气象数据的获取,包括风速、能见度、温度等关键参数。接口采用异步消息队列(如Kafka或RabbitMQ)实现数据的实时推送,确保气象数据的及时性和准确性。数据格式采用标准的气象数据编码(如BUFR或GRIB),便于与其他气象系统兼容。
此外,系统还需与飞行器制造商和运营商的系统进行对接,获取飞行器的实时状态、维护记录、飞行日志等信息。接口设计采用OAuth2.0进行身份认证,确保数据访问的安全性。数据格式采用行业标准的飞行器数据模型(如ARINC 429或ARINC 664),便于数据的集成和分析。
为支持多源数据的融合,系统还需与地理信息系统(GIS)进行接口设计,获取空域地图、地形数据、障碍物信息等。接口采用WMS(Web Map Service)或WFS(Web Feature Service)协议,支持地图数据的动态加载和渲染。数据格式采用标准的GIS数据格式(如Shapefile或GeoJSON),便于与其他GIS系统进行数据交换。
最后,系统需与应急响应系统进行接口设计,支持紧急事件的实时通知和协同处理。接口采用基于HTTP/HTTPS的RESTful API,确保数据传输的高效性和安全性。数据格式采用标准的应急事件数据模型(如CAP,Common Alerting Protocol),便于与其他应急系统进行数据共享。
为便于理解,以下为外部接口的主要设计要点:
- 空管系统接口:采用SOAP/RESTful协议,XML/JSON数据格式,支持飞行计划和状态数据的实时交换。
- 气象服务系统接口:采用异步消息队列,BUFR/GRIB数据格式,支持实时气象数据的推送。
- 飞行器制造商/运营商接口:采用OAuth2.0认证,ARINC 429/664数据格式,支持飞行器状态和维护数据的获取。
- 地理信息系统接口:采用WMS/WFS协议,Shapefile/GeoJSON数据格式,支持空域地图和地形数据的动态加载。
- 应急响应系统接口:采用RESTful API,CAP数据格式,支持紧急事件的实时通知和协同处理。
通过上述接口设计,低空飞行服务平台指挥调度中心能够与外部系统实现高效、安全的数据交互,确保系统的整体运行效率和业务协同能力。
4. 功能模块设计
低空飞行服务平台指挥调度中心的功能模块设计旨在实现高效、安全、智能的飞行调度与管理。该中心的核心功能模块包括飞行计划管理、实时监控与预警、资源调度与优化、通信与数据管理、应急响应与处置等。以下对各模块进行详细描述:
飞行计划管理模块负责接收、审核和发布飞行计划。该模块支持飞行计划的在线提交与审批,确保飞行任务符合空域管理规定和安全要求。系统能够自动识别飞行计划的冲突,并提供优化建议。同时,该模块还支持历史飞行数据的查询与分析,便于后续任务的规划与优化。
实时监控与预警模块通过集成多源数据(如雷达、ADS-B、气象信息等),实现对低空飞行器的实时监控。系统能够自动识别异常飞行行为(如偏离航线、超速、低空闯入等),并触发预警机制。预警信息将通过多种渠道(如短信、邮件、指挥中心大屏)及时通知相关人员,确保快速响应。
资源调度与优化模块负责对低空飞行资源(如空域、航线、起降点等)进行动态调度与优化。系统能够根据实时飞行需求和空域使用情况,自动生成最优调度方案,并支持人工干预与调整。该模块还支持多目标优化,如最小化飞行延误、最大化空域利用率等。
通信与数据管理模块是系统的中枢,负责各模块之间的数据交互与通信。该模块支持多种通信协议(如TCP/IP、UDP、HTTP等),确保数据的实时传输与同步。同时,系统还具备数据存储与分析功能,能够对历史飞行数据、预警记录、调度方案等进行深度挖掘,为决策提供支持。
应急响应与处置模块是保障飞行安全的重要环节。该模块支持应急预案的制定与演练,能够在突发事件(如飞行器故障、恶劣天气、空域冲突等)发生时,快速启动应急响应流程。系统能够自动生成应急调度方案,并协调相关部门(如空管、救援、气象等)进行联合处置。
此外,系统还支持以下功能:
- 用户权限管理:根据用户角色(如管理员、调度员、飞行员等)分配不同的操作权限,确保系统的安全性与可控性。
- 日志记录与审计:记录所有用户操作与系统事件,便于事后追溯与分析。
- 可视化展示:通过大屏、移动端等多种方式,实时展示飞行状态、预警信息、调度方案等,提升指挥调度的直观性与效率。
以下是一个示例表格,展示飞行计划管理模块的主要功能:
| 功能名称 | 描述 |
|---|---|
| 飞行计划提交 | 支持在线提交飞行计划,包括起降点、航线、时间等信息。 |
| 飞行计划审核 | 自动审核飞行计划的合规性,支持人工干预与调整。 |
| 冲突检测与优化 | 自动检测飞行计划之间的冲突,并提供优化建议。 |
| 历史数据查询 | 支持历史飞行计划的查询与分析,便于后续任务的规划与优化。 |
通过以上功能模块的设计与实现,低空飞行服务平台指挥调度中心能够有效提升低空飞行的安全性、效率与智能化水平,为低空经济的发展提供有力支撑。
4.1 飞行监控模块
飞行监控模块是低空飞行服务平台指挥调度中心的核心功能之一,旨在实现对低空飞行器的实时监控、状态跟踪和异常预警。该模块通过集成多源数据,包括飞行器的位置、速度、高度、航向、飞行计划等信息,结合地理信息系统(GIS)和气象数据,提供全方位的飞行态势感知和动态管理能力。
首先,飞行监控模块通过接收来自飞行器的实时遥测数据,利用高精度定位技术(如GPS、北斗等)和通信链路(如4G/5G、卫星通信等),实现对飞行器的精确定位和轨迹跟踪。系统能够以秒级更新频率显示飞行器的实时位置,并在地图上动态展示其飞行路径。同时,模块支持多目标监控,能够同时处理数百架飞行器的数据,确保在大规模飞行任务中的高效运行。
其次,飞行监控模块具备飞行状态分析功能。系统能够实时计算飞行器的速度、高度、航向等关键参数,并与飞行计划进行比对,自动检测偏离预定航线或高度的情况。当检测到异常时,系统会立即触发预警机制,向指挥调度人员发出告警信息,并提供相应的处置建议。例如,当飞行器偏离航线超过预设阈值时,系统会提示调度人员采取干预措施,如调整航线或与飞行员进行通信。
此外,飞行监控模块还集成了气象数据,能够实时获取飞行区域的风速、风向、温度、气压等气象信息,并结合飞行器的性能参数,评估飞行环境的安全性。系统能够根据气象条件的变化,自动生成飞行风险评估报告,并为调度人员提供优化飞行路径的建议。例如,在强风或恶劣天气条件下,系统会建议飞行器调整高度或避开危险区域,以确保飞行安全。
为了进一步提升监控效率,飞行监控模块还支持历史数据回放功能。调度人员可以通过选择特定时间段,回放飞行器的历史轨迹和状态数据,便于事后分析和总结。该功能特别适用于事故调查和飞行训练场景,能够帮助指挥调度中心快速定位问题并优化飞行策略。
在数据可视化方面,飞行监控模块提供了丰富的图表和仪表盘,直观展示飞行器的实时状态和关键指标。例如,系统可以生成飞行器的速度-时间曲线、高度-时间曲线等,帮助调度人员快速掌握飞行器的动态变化。同时,模块支持自定义报警规则,调度人员可以根据实际需求设置不同的报警阈值和触发条件,确保系统能够灵活应对各种飞行场景。
最后,飞行监控模块还具备与其他子系统的无缝集成能力。例如,与飞行计划管理模块的集成,能够实现飞行计划的自动加载和实时更新;与通信管理模块的集成,能够实现与飞行器的实时语音和数据通信;与应急管理模块的集成,能够在紧急情况下快速启动应急预案,确保飞行安全。
综上所述,飞行监控模块通过实时数据采集、状态分析、异常预警、气象集成、历史回放和可视化展示等功能,为低空飞行服务平台指挥调度中心提供了强大的飞行态势感知和动态管理能力,有效保障了低空飞行的安全性和高效性。
4.1.1 实时监控功能
实时监控功能是低空飞行服务平台指挥调度中心的核心模块之一,旨在实现对低空飞行器的全方位、多维度监控,确保飞行安全与调度效率。该功能通过集成多种数据源和技术手段,提供高精度、低延迟的飞行状态信息,支持指挥调度人员实时掌握飞行器的位置、速度、高度、航向等关键参数。
首先,实时监控功能依赖于多源数据融合技术,包括但不限于ADS-B(自动相关监视广播)、雷达数据、GPS定位数据以及气象数据。这些数据通过高速通信网络传输至指挥调度中心,经过数据清洗、融合和解析后,生成统一的飞行态势图。飞行态势图以可视化的方式展示所有飞行器的实时状态,支持缩放、旋转和多视角切换,便于指挥调度人员快速定位和分析。
其次,实时监控功能具备异常检测与告警机制。系统通过预设的飞行规则和安全阈值,自动检测飞行器的异常行为,如偏离航线、高度异常、速度异常等。一旦检测到异常,系统会立即触发告警,并通过声光信号、弹窗提示等方式通知指挥调度人员。告警信息包括异常类型、飞行器编号、位置、时间等详细信息,便于快速响应和处理。
此外,实时监控功能还支持历史数据回放与分析。系统会自动存储所有飞行器的历史轨迹数据,支持按时间、区域、飞行器类型等条件进行查询和回放。指挥调度人员可以通过回放功能,复盘飞行过程,分析飞行器的行为模式,优化调度策略。历史数据还可用于事故调查和飞行安全评估,为后续的飞行管理提供数据支持。
为了进一步提升监控效率,系统还引入了智能辅助决策功能。基于机器学习和人工智能技术,系统能够预测飞行器的未来轨迹,识别潜在的冲突风险,并提供优化建议。例如,当系统检测到两架飞行器可能发生航线交叉时,会自动生成避让建议,包括调整高度、速度或航向等方案,供指挥调度人员参考。
最后,实时监控功能还具备高可用性和容错能力。系统采用分布式架构,支持多节点部署和数据冗余,确保在单点故障情况下仍能正常运行。同时,系统还具备自动恢复功能,能够在网络中断或设备故障后快速恢复监控服务,最大限度地减少对飞行安全的影响。
- 多源数据融合:ADS-B、雷达、GPS、气象数据
- 异常检测与告警:偏离航线、高度异常、速度异常
- 历史数据回放:按时间、区域、飞行器类型查询
- 智能辅助决策:轨迹预测、冲突识别、优化建议
- 高可用性与容错:分布式架构、数据冗余、自动恢复
通过以上设计,实时监控功能能够为低空飞行服务平台指挥调度中心提供全面、精准的飞行监控服务,确保飞行安全与调度效率,为低空飞行管理提供强有力的技术支撑。
4.1.2 历史数据查询功能
历史数据查询功能是飞行监控模块的重要组成部分,旨在为指挥调度中心提供对过往飞行数据的快速检索和分析能力。该功能通过高效的数据存储和检索机制,支持用户根据多种条件查询历史飞行记录,包括但不限于飞行时间、飞行器编号、飞行区域、飞行高度、飞行速度等关键参数。用户可以通过图形化界面或API接口进行查询操作,系统将返回符合条件的历史飞行数据,并以表格、图表或地图的形式展示。
为实现高效的数据查询,系统采用分布式数据库技术,确保在大数据量下的查询性能。历史数据按照时间序列进行分区存储,并建立多维索引,以支持复杂查询条件的快速响应。同时,系统支持数据的导出功能,用户可以将查询结果导出为CSV、Excel等格式,便于进一步分析或存档。
-
查询条件:用户可以通过以下条件进行历史数据查询:
- 飞行时间范围(起始时间和结束时间)
- 飞行器编号或注册号
- 飞行区域(经纬度范围或地理围栏)
- 飞行高度范围
- 飞行速度范围
- 飞行状态(如起飞、降落、巡航等)
-
查询结果展示:查询结果将以多种形式展示,包括:
- 表格视图:显示每条飞行记录的详细信息,如时间戳、飞行器编号、经纬度、高度、速度等。
- 图表视图:提供飞行轨迹图、高度变化图、速度变化图等可视化分析工具。
- 地图视图:在地图上展示飞行轨迹,支持缩放、平移等操作,便于用户直观了解飞行路径。
-
数据导出:用户可以选择将查询结果导出为以下格式:
- CSV文件
- Excel文件
- JSON格式
- KML格式(用于地理信息系统)
以下为方案原文截图










3233

被折叠的 条评论
为什么被折叠?



