1. 项目概述
低空试验场建设项目旨在为无人机、飞行器及相关低空设备的研发、测试和验证提供专业化的试验环境。项目选址位于XX省XX市,占地面积约XX平方公里,地理位置优越,周边空域相对空旷,符合低空飞行试验的安全要求。试验场将配备先进的导航、通信、监控和数据处理系统,确保试验过程的高效性和安全性。项目总投资预计为XX亿元,建设周期为XX年,分三期实施。一期工程主要完成基础设施建设和基础设备安装,二期工程重点建设试验场核心功能区域,三期工程则侧重于系统优化和扩展。
试验场的主要功能包括但不限于:
- 无人机飞行性能测试
- 低空飞行器导航与通信系统验证
- 飞行器环境适应性测试
- 飞行器安全性与可靠性评估
试验场将采用模块化设计,便于根据不同试验需求进行灵活调整。主要设施包括:
- 飞行控制中心
- 数据采集与处理中心
- 气象观测站
- 飞行器起降平台
- 试验设备存储与维护区
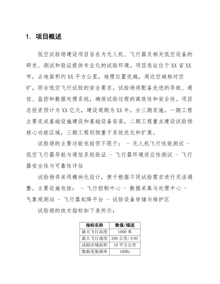
试验场的技术指标如下表所示:
| 指标名称 | 数值/描述 |
|---|---|
| 最大飞行高度 | 1000米 |
| 最大飞行速度 | 200公里/小时 |
| 试验区域面积 | 10平方公里 |
| 数据采集频率 | 100Hz |
| 通信覆盖范围 | 50公里 |
试验场的建设将遵循国家相关法律法规和行业标准,确保试验过程的安全性和合规性。项目建成后,将为国内外科研机构、企业提供专业的低空飞行试验服务,推动低空飞行技术的创新与发展。
试验场的经济效益主要体现在以下几个方面:
- 为无人机和低空飞行器企业提供测试服务,降低研发成本
- 吸引相关产业链企业入驻,促进区域经济发展
- 提升地方科技创新能力,推动产业升级
试验场的社会效益包括:
- 提高低空飞行器的安全性和可靠性,保障公共安全
- 促进低空飞行技术的普及和应用,推动相关产业发展
- 为地方提供就业机会,促进社会稳定
试验场的环境影响评估显示,项目建设和运营对周边环境影响较小,符合国家环保要求。项目将采取一系列环保措施,如噪声控制、废气处理和生态保护等,确保试验场的可持续发展。
试验场的建设方案经过多次论证和优化,具有较高的可行性和可操作性。项目团队由经验丰富的工程师和技术专家组成,确保项目顺利实施。试验场的建成将为我国低空飞行技术的发展提供强有力的支持,具有重要的战略意义。
1.1 项目背景
随着低空经济的快速发展,无人机、电动垂直起降飞行器(eVTOL)等新兴航空器在物流、农业、应急救援等领域的应用日益广泛。根据国际航空运输协会(IATA)的数据,预计到2030年,全球无人机市场规模将达到100010001000亿美元,年均增长率超过20%20\%20%。然而,低空飞行器的安全性和可靠性问题仍然是制约其大规模应用的关键因素。为应对这一挑战,建设低空试验场成为推动低空经济高质量发展的重要基础设施。
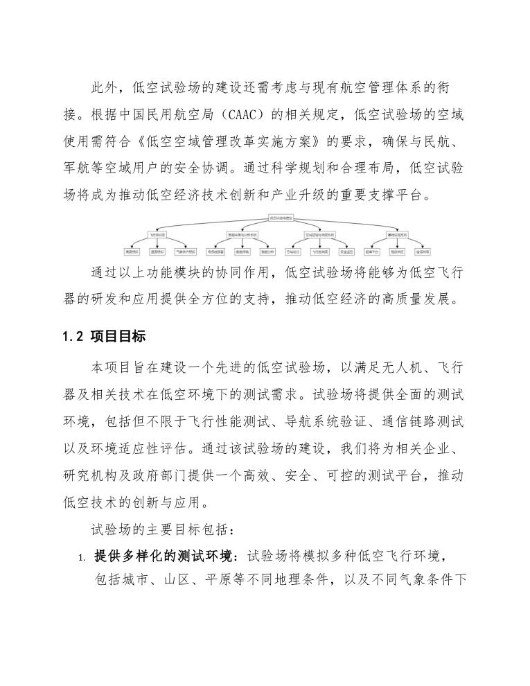
低空试验场的建设旨在为各类低空飞行器提供安全、可控的测试环境,支持技术验证、性能评估和标准制定。通过模拟真实飞行场景,试验场能够有效降低飞行器在实际应用中的风险,同时为相关企业提供技术研发和产品迭代的平台。根据国内外经验,低空试验场的建设通常包括以下几个核心功能模块:
- 飞行测试区:提供不同高度、速度和气象条件下的飞行测试环境,支持多类型飞行器的协同测试。
- 数据采集与分析系统:通过高精度传感器和实时数据传输技术,采集飞行器的运行数据,为性能评估提供科学依据。
- 空域管理与调度系统:实现多飞行器的空域协同管理,确保测试过程的安全性和高效性。
- 基础设施支持:包括起降平台、能源供应、通信网络等,保障试验场的正常运行。
此外,低空试验场的建设还需考虑与现有航空管理体系的衔接。根据中国民用航空局(CAAC)的相关规定,低空试验场的空域使用需符合《低空空域管理改革实施方案》的要求,确保与民航、军航等空域用户的安全协调。通过科学规划和合理布局,低空试验场将成为推动低空经济技术创新和产业升级的重要支撑平台。
以下为方案原文截图,可加入知识星球获取完整文件










欢迎加入方案星知识星球,加入后可阅读下载星球所有方案。

1323

被折叠的 条评论
为什么被折叠?



