响应式编程四Spring WebFlux高阶实战
WebFlux作为核心响应式服务器基础
Spring 框架的整个基础设施都是围绕Servlet API 构建的,它们之间紧密耦合。
因此在开始深入响应式Web 之前,先回顾一下Web 模块的设计,看看它做了什么。

底层Servlet 容器负责处理容器内的所有映射Servlet。
DispatchServlet 作为一个集成点,用于集成灵活且高度可配置的Spring Web基础设施和繁重且复杂的Servlet API。
HandlerMapping将业务逻辑与Servlet API 分离。
Spring MVC的缺点:
- 不允许在整个请求声明周期中出现非阻塞操作。没有开箱即用的非阻塞HTTP客户端。
- WebMVC 抽象不能支持非阻塞 Servlet 3.1 的所有功能。
- 对于非 Servlet 服务器,重用 Spring Web 功能变成模块不灵活。
因此,Spring团队在过去几年中的核心挑战,就是如何构建一个新的解决方案,以在使用基于注解的编程模型的同时,提供异步非阻塞服务的所有优势。
响应式Web内核
Spring 框架的整个基础设施都是围绕Servlet API 构建的,它们之间紧密耦合。
响应式Web内核首先需要使用模拟接口和对请求进行处理的方法替换javax.servlet.Servlet.service 方法更改相关的类和接口增强和定制 Servlet API 对客户端请求和服务器响应的交互方式。
/**
* 请求的封装。
* 获取请求报文体的类型是Flux,表示具备响应式能力。
* DataBuffer是针对字节缓冲区的抽象,便于对特定服务器实现数据交换。
* 除了请求报文体,还有消息头、请求路径、cookie、查询参数等信息,可以在该接口或子接口中提
供。
*/
interface ServerHttpRequest {
// 这个方法在:ReactiveHttpInputMessage中
Flux<DataBuffer> getBody();
// ...
}
/**
* 响应的封装。
* writeWith方法接收的参数是Publisher,提供了响应式,并与特定响应式库解耦。
* 返回值是Mono<Void>,表示向网络发送数据是一个异步的过程。
* 即,只有当订阅Mono时才会执行发送数据的过程。
* 接收服务器可以根据传输协议的流控支持背压。
*/
interface ServerHttpResponse {
// ... 对应父类接口上ReactiveHttpOutputMessage
Mono<Void> writeWith(Publisher<? extends DataBuffer> body);
// ...
}
/**
* HTTP请求-响应的容器。
* 这是高层接口,除了HTTP交互,还可以保存框架相关信息。
* 如请求的已恢复的WebSession信息等。
*
*
*/
interface ServerWebExchange {
// ...
ServerHttpRequest getRequest();
ServerHttpResponse getResponse();
// ...
Mono<WebSession> getSession();
// ...
}
上述三个接口类似于Servlet API 中的接口。
响应式接口旨在从交互模型的角度提供几乎相同的方法,同时提供开箱即用的响应式。
请求的处理程序和过滤器 API:
/**
* 对应于WebMVC中的DispatcherServlet
* 查找请求的处理程序,使用视图解析器渲染视图,因此handle方法不需要返回任何结果。
*
* 返回值Mono<Void>提供了异步处理。
* 如果在指定的时间内没有信号出现,可以取消执行。
*/
interface WebHandler {
Mono<Void> handle(ServerWebExchange exchange);
}
/**
* 过滤器链
*/
interface WebFilterChain {
Mono<Void> filter(ServerWebExchange exchange);
}
/**
* 过滤器
*/
interface WebFilter {
Mono<Void> filter(ServerWebExchange exchange, WebFilterChain chain);
}
以上是响应式Web应该具备的基础API。
还需要为这些接口适配不同的服务器。
即与ServerHttpRequest和ServerHttpResponse进行直接交互的组件。
同时负责ServerWebExchange的构建,特定的会话存储、本地化解析器等信息的保存
public interface HttpHandler {
Mono<Void> handle(ServerHttpRequest request, ServerHttpResponse response);
}
通过该适当的抽象,隐藏了服务器引擎的细节,具体服务器的工作方式对 Spring WebFlux 用户不重要。
响应式Web和MVC框架
Spring Web MVC 模块的关键特性 基于注解。因此,需要为响应式Web 栈提供相同的概念。
重用 WebMVC 的基础设施,用 Flux 、 Mono 和 Publisher 等响应式类型替换同步通信。
保留与 Spring Web MVC 相同的 HandlerMapping 和 HandlerAdapter 链,使用基于 Reactor 的响应式交互替换实时命令:
interface HandlerMapping {
/*
HandlerExecutionChain getHandler(HttpServletRequest request)
*/
Mono<Object> getHandler(ServerWebExchange exchange);
}
interface HandlerAdapter {
boolean supports(Object handler);
/*
ModelAndView handle(HttpServletRequest request, HttpServletResponse response, Object handler);
*/
Mono<HandlerResult> handle(ServerWebExchange exchange, Object handler);
}
响应式 HandlerMapping 中,两个方法整体上类似,
不同之处在于响应式返回Mono 类型支持响应式。
响应式HandlerAdapter 接口中,由于 ServerWebExchange 类同时组合了请求和响应,因此handle 方法的响应式版本更简洁。
该方法返回 HandlerResult 的 Mono 而不是 ModelAndView 。
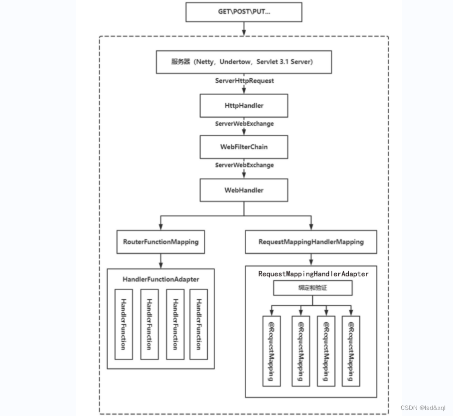
遵循这些步骤,我们将得到一个响应式交互模型,而不会破坏整个执行层次结构,从而可以保留现有设计并能以最小的更改重用现有代码。
最后设计:

- 传入请求,由底层服务器引擎处理。服务器引擎列表不限于基于ServletAPI 的服务器。每个服务器引擎都有自己的响应式适配器,将 HTTP 请求和 HTTP 响应的内部表示映射到ServerHttpRequest 和 ServerHttpResponse 。
- HttpHandler 阶段,该阶段将给定的 ServerHttpRequest 、 ServerHttpResponse 、用户Session 和相关信息组合到 ServerWebExchage 实例中。
- WebFilterChain 阶段,它将定义的 WebFilter 组合到链中。然后, WebFilterChain 会负责执行此链中每个 WebFilter 实例的 WebFilter#filter 方法,以过滤传入的ServerWebExchange 。
- 如果满足所有过滤条件, WebFilterChain 将调用 WebHandler 实例。
- 查找 HandlerMapping 实例并调用第一个合适的实例。可以是RouterFunctionMapping、也可以是RequestMappingHandlerMapping 。RouterFunctionMapping,引入到WebFlux 之中,超越了纯粹的功能请求处理。
- 阶段,与以前功能相同,使用响应式流来构建响应式流。
在WebFlux 模块中,默认服务器引擎是Netty。
Netty 服务器很适合作为默认服务器,因为它广泛用于响应式领域。
该服务器引擎还同时提供客户端和服务器
异步非阻塞交互。
同时,可以灵活地选择服务器引擎。
WebFlux 模块对应了Spring Web MVC 模块的体系结构,很容易理解。
基于WebFlux的纯函数式Web
纯函数式Web主要是函数式路由映射。
通过函数式映射,可以生成轻量级应用。
示例如下:
第一步增加依赖
<?xml version="1.0" encoding="UTF-8"?>
<project xmlns="http://maven.apache.org/POM/4.0.0"
xmlns:xsi="http://www.w3.org/2001/XMLSchema-instance"
xsi:schemaLocation="http://maven.apache.org/POM/4.0.0 http://maven.apache.org/xsd/maven-4.0.0.xsd">
<modelVersion>4.0.0</modelVersion>
<parent>
<artifactId>spring-boot-starter-parent</artifactId>
<groupId>org.springframework.boot</groupId>
<version>2.7.3</version>
<relativePath/>
</parent>
<groupId>com.lsd</groupId>
<artifactId>lsd-webFlux.4.1.3</artifactId>
<version>1.0-SNAPSHOT</version>
<properties>
<maven.compiler.source>8</maven.compiler.source>
<maven.compiler.target>8</maven.compiler.target>
</properties>
<dependencies>
<dependency>
<groupId>org.springframework.boot</groupId>
<artifactId>spring-boot-starter-webflux</artifactId>
</dependency>
<dependency>
<groupId>org.projectlombok</groupId>
<artifactId>lombok</artifactId>
</dependency>
<dependency>
<groupId>org.springframework.security</groupId>
<artifactId>spring-security-crypto</artifactId>
</dependency>
</dependencies>
</project>
创建实体
@Data
@AllArgsConstructor
@NoArgsConstructor
public class Order {
private String id;
}
增加Handler
import org.springframework.stereotype.Service;
import org.springframework.web.reactive.function.server.ServerRequest;
import org.springframework.web.reactive.function.server.ServerResponse;
import reactor.core.publisher.Mono;
import java.net.URI;
import java.util.HashMap;
import java.util.Map;
import java.util.stream.Collectors;
@Service
public class OrderHandler {
//将数据都放在这个Map里面不操作数据库
private Map<String, Order> orderMap = new HashMap<>();
/**
* 创建订单
* @param serverRequest
* @return
*/
public Mono<ServerResponse> create (ServerRequest serverRequest){
//body转化成订单
return serverRequest.bodyToMono(Order.class)
.doOnNext(order ->{
orderMap.put(order.getId(),order);
})
.flatMap(order -> ServerResponse.created(URI.create("/order/" + order.getId())).build());
}
/**
* 获取订单信息
* @param request
* @return
*/
public Mono<ServerResponse> get(ServerRequest request){
String id = request.pathVariable("id");
Order order1 = orderMap.get(id);
return Mono.just(order1)
.flatMap(order -> ServerResponse.ok().syncBody(order)).switchIfEmpty(ServerResponse.notFound().build());
}
/**
* 获取订单列表
* @param request
* @return
*/
public Mono<ServerResponse> list(ServerRequest request){
return Mono.just(orderMap.values().stream().collect(Collectors.toList()))
.flatMap(order -> ServerResponse.ok().syncBody(order))
.switchIfEmpty(ServerResponse.notFound().build());
}
}
配置路由
import org.springframework.boot.SpringApplication;
import org.springframework.boot.autoconfigure.SpringBootApplication;
import org.springframework.context.annotation.Bean;
import org.springframework.http.HttpMethod;
import org.springframework.http.MediaType;
import org.springframework.web.reactive.function.server.RouterFunction;
import org.springframework.web.reactive.function.server.ServerResponse;
import static org.springframework.web.reactive.function.server.RequestPredicates.*;
import static org.springframework.web.reactive.function.server.RouterFunctions.nest;
import static org.springframework.web.reactive.function.server.RouterFunctions.route;
@SpringBootApplication
public class WebFluxApplication {
public static void main(String[] args) {
SpringApplication.run(WebFluxApplication.class);
}
@Bean
public RouterFunction<ServerResponse> routes(OrderHandler orderHandler){
// 包含两个参数: 1、测试条件是否通过 如果通过则路由到第二个参数指定的路由函数
return nest(
// 判断请求路径是否匹配指定的前缀
path("/orders"),
//如果匹配成功,则路由到这个函数
nest(accept(MediaType.APPLICATION_JSON),// 判断请求报文头字段accept是否匹配APPLICATION_JSON
// 如果匹配则路由到下面的路由函数 ,将/orders/{id} 路由到handler的get
route(GET("/{id}"),orderHandler::get))
// 如果get请求 /orders ,则路由到orderhandler.list
.andRoute(method(HttpMethod.GET),orderHandler::list)
// 如果contentType匹配,并路径匹配orders,则路由到这个函数
.andNest(contentType(MediaType.APPLICATION_JSON),
//如果是POST请求/orders,则路由到handler的create方法
route(POST("/"),orderHandler::create)));
}
}
创建订单

获取订单

create 方法接收ServerRequest(函数式路由请求类型)。
ServerRequest可以将请求体手动映射到Mono 或Flux。该API 还可以指定请求体应映射的类。
最后,WebFlux 中的函数式附加功能提供了一个API,使用ServerResponse 类的流式API 构建响应。
我们可以看到,除函数式路由声明的API 之外,我们还有一个用于请求和响应处理的函数式API。
同时,函数式Web 框架允许在不启动整个Spring 基础设施的情况下构建Web 应用程序。
如下案例:
import com.fasterxml.jackson.annotation.JsonProperty;
import lombok.Data;
@Data
public class PassswordDTO {
private String raw;
private String secured;
public PassswordDTO(@JsonProperty("raw") String raw,@JsonProperty("secured") String secured){
this.raw = raw;
this.secured = secured;
}
}
import org.slf4j.Logger;
import org.slf4j.LoggerFactory;
import org.springframework.http.HttpStatus;
import org.springframework.http.server.reactive.HttpHandler;
import org.springframework.http.server.reactive.ReactorHttpHandlerAdapter;
import org.springframework.security.crypto.bcrypt.BCryptPasswordEncoder;
import org.springframework.web.reactive.function.server.RouterFunction;
import org.springframework.web.reactive.function.server.RouterFunctions;
import org.springframework.web.reactive.function.server.ServerResponse;
import reactor.netty.DisposableServer;
import reactor.netty.http.server.HttpServer;
import static org.springframework.web.reactive.function.server.RequestPredicates.POST;
import static org.springframework.web.reactive.function.server.RouterFunctions.route;
public class StandaloneApplication {
static Logger LOGGER = LoggerFactory.getLogger(StandaloneApplication.class);
public static void main(String[] args) {
long start = System.currentTimeMillis();
// 调用Routes方法,然后将RouteFunction转化为HttpHandler
HttpHandler handler = RouterFunctions.toHttpHandler(routes(
// BCryt算法进行18次散列, 这里需要耗时几秒
new BCryptPasswordEncoder(18)
));
// 内置HttpHandler适配器
ReactorHttpHandlerAdapter reactorAdapter = new ReactorHttpHandlerAdapter(handler);
// 创建HTTPServer实例,它是ReatorNettyAPI一部分
DisposableServer server = HttpServer.create()
.host("localhost")
.port(8080) // 配置端口
.handle(reactorAdapter) // 指定handler
.bindNow();// 调用bindNow 启动服务
LOGGER.info("started in" + (System.currentTimeMillis() - start) + "ms");
// 为了是使应用程序保持活动状态,阻塞Thread,并监听服务器处理事件
server.onDispose().block();
}
private static RouterFunction<?> routes(BCryptPasswordEncoder passwordEncoder) {
return
//匹配请求POST 并且路径是password
route(POST("password"),
reqeust -> reqeust
.bodyToMono(PassswordDTO.class)
.doOnNext(System.out::println)
// BCryptPasswordEncoder检查已加密的原始密码,加密密码
.map(p -> passwordEncoder.matches(p.getRaw(),p.getSecured()))
// 如果秘密匹配成功过 则OK
// 否则EXPECTATION_FAILED
.flatMap(isMatched -> isMatched ? ServerResponse.ok().build():
ServerResponse.status(HttpStatus.EXPECTATION_FAILED).build()));
}
}
通过切换到函数式路由声明,
- 可以在一个位置维护所有路由配置,并使用响应式方法对传入请求进行处理。
- 在访问传入的请求参数、路径变量和请求的其他重要组件方面,函数式路由的灵活性与基于注解的常规方法几乎相同。
- 函数式路由不但能避免运行整个Spring 框架基础设施,并且在路由设置方面同样灵活,让应用程序的启动更快。
基于WebClient的非阻塞跨服务通讯
从本质上讲, WebClient 是旧 RestTemplate 的响应式替代品。
WebClient 中有一个函数式API,并提供内置的到 Project Reactor 类型(如 Flux 或 Mono )的映射。
以下示例:
// 创建的时候指定基础URI
WebClient.create("http://localhost/api")
// 指定请求方法:GET
.get()
// 指定相对URI,并对URI变量进行扩展
// 还可以指定消息头、cookie 和请求主体。
.uri("/users/{id}", userId)
// 指定结果的处理方式
.retrieve()
// 将响应体进行反序列化
.bodyToMono(User.class)
// 进行其他操作
.map(...)
// 订阅触发异步执行,发起远程调用。这里只使用了订阅的副作用。
.subscribe();
构建一个对密码检查服务的调用,并使用WebClient API以自定义方式处理响应状态:
首先创建一个密码校验的接口
import reactor.core.publisher.Mono;
public interface PasswordVerificationService {
Mono<Void> check(String raw,String encode);
}
import org.springframework.http.HttpStatus;
import org.springframework.http.ResponseEntity;
import org.springframework.security.authentication.BadCredentialsException;
import org.springframework.web.reactive.function.BodyInserters;
import org.springframework.web.reactive.function.client.WebClient;
import reactor.core.publisher.Mono;
public class DefaultPasswordVerificationService implements PasswordVerificationService{
WebClient webClient;
public DefaultPasswordVerificationService(WebClient.Builder webBulder) {
this.webClient = webBulder.baseUrl("http://localhost:8080").build();
}
@Override
public Mono<Void> check(String raw, String encode) {
// webClient.post()
return WebClient.create("http://localhost:8080").post()
.uri("/password")
.body(BodyInserters.fromPublisher(
Mono.just(new PasswordDTO(raw,encode)),
PasswordDTO.class))
//指定结果的处理方式
.retrieve()
.toEntityFlux(ResponseEntity.class)
.flatMap(response ->{
if(response.getStatusCode().is2xxSuccessful()){
return Mono.empty();
}else if(response.getStatusCode() == HttpStatus.EXPECTATION_FAILED){
return Mono.error(new BadCredentialsException("Invalid credentials"));
}
return Mono.error(new IllegalStateException("非法参数"));
});
}
}
import org.junit.jupiter.api.Test;
import org.springframework.security.crypto.bcrypt.BCryptPasswordEncoder;
import org.springframework.web.reactive.function.client.WebClient;
import reactor.test.StepVerifier;
import java.time.Duration;
public class StandaloneTest {
@Test
public void checkApplicationRunning(){
BCryptPasswordEncoder encoder = new BCryptPasswordEncoder(18);
DefaultPasswordVerificationService service = new DefaultPasswordVerificationService(WebClient.builder());
StepVerifier.create(service.check("test",encoder.encode("test1")))
.expectSubscription()
.expectComplete()
.verify(Duration.ofSeconds(30));
}
}
Spring Web Flux 和Spring Web MVC对比
使用Spring MVC还是WebFlux?
Spring MVC和Spring WebFlux并不是分立的。它们都扩展了开发的可用选项。
两者设计的目标就是彼此的连续性和一致性,可以一起使用,发挥各自优势。
下图展示了两者的联系和区别:

具体如何使用,考虑如下:
- 如果现存的项目是基于Spring MVC的并且没有问题,就别更改了。命令式编程开发、阅读、debug都是最简单的。同时可选择的库也很多,只不过大多数都是阻塞式的。
- 如果项目的技术栈是非阻塞的,则使用WebFlux可以使用与环境相同的模型来执行,WebFlux也提供了服务器的选项(Netty、Tomcat、Jetty、Undertow以及Servlet 3.1及以上的容器),提供了编程模型的选项(基于注解的控制器和函数式web端点),以及响应式库的选项(Reactor、RxJava以及其他的)。
- 如果希望发挥java8 lambda或Kotlin的优势,使用轻量级、函数式的web框架,则可以使用Spring WebFlux函数式web端点的编程模型。Spring WebFlux非常适合小型的应用或没有复杂需求的微服务。
- 在微服务架构中,可以同时使用Spring WebFlux和Spring MVC,或者将Spring WebFlux作为函数式端点来使用。由于它们基于相同的注解编程模型,可以很方便的做到在正确的场合使用正确的工具。
- 一个简单的评估应用的方式是检查应用的依赖。如果使用的是阻塞式的持久化API(JPA,JDBC)或者阻塞式的网络API,Spring MVC基本上是最好的选择。技术上Reactor和RxJava也可以使用分立的线程支持阻塞式的操作,但无法发挥非阻塞web技术栈的全部优势。
- 如果Spring MVC应用需要调用远程服务,可以使用响应式的 WebClient 。可以让Spring MVC控制器的方法直接返回响应式类型(Reactor、RxJava或其他的)数据。每个远程调用的延迟越大,各个远程调用之间的依赖越大,响应式模型的优势发挥的越明显。当然,Spring MVC的控制器也可以调用其他响应式组件。
- 如果开发团队很大,就要考虑到转向非阻塞、函数式、声明式编程模型的陡峭的学习曲线。最佳实践是先使用响应式 WebClient 做部分转向。然后在小的模块中使用并评估响应式模型带来的优势。一般对于整个项目,没必要全部转向响应式模型。如果不确定响应式编程带来的优势,可以先学习一下非阻塞I/O的工作流程(例如单线程Node.js的并发)以及效果。
WebFlux的应用
基于微服务的系统
WebFlux 的第一个应用是微服务系统。
微服务系统最显著的特点是大量的I/O 通信。
I/O 的存在,尤其是阻塞式I/O,会降低整体系统延迟和吞吐量。
Spring Cloud Gateway
Spring Cloud Gateway 是 Spring 官方基于 Spring 5.0,Spring Boot 2.0 和 Project Reactor 等技术开发的网关,Spring Cloud Gateway 旨在为微服务架构提供一种简单而有效的统一的 API 路由管理方式。
Spring Cloud Gateway 作为 Spring Cloud 生态系中的网关,目标是替代 Netflix ZUUL,其不仅提供统一的路由方
式,并且基于 Filter 链的方式提供了网关基本的功能,例如:安全,监控/埋点,和限流等。
Spring Cloud Gateway 功能特征
- 基于 Spring Framework 5,Project Reactor 和 Spring Boot 2.0
- 动态路由
- Predicates 和 Filters 作用于特定路由
- 集成 Hystrix 断路器
- 集成 Spring Cloud DiscoveryClient
- 易于编写的 Predicates 和 Filters
- 限流
- 路径重写

客户端向 Spring Cloud Gateway 发出请求。然后在 Gateway Handler Mapping 中找到与请求相匹配的路由,将其发送到 Gateway Web Handler。Handler 再通过指定的过滤器链来将请求发送到实际服务执行业务逻辑,然后返回。
大文件上传
引入依赖:
<dependency>
<groupId>org.springframework.boot</groupId>
<artifactId>spring-boot-starter-webflux</artifactId>
</dependency>
src/main/resources/static/index.html:
<!DOCTYPE html>
<html lang="en">
<head>
<meta charset="UTF-8">
<title>文件上传</title>
</head>
<body>
<form action="/single" method="post" enctype="multipart/form-data">
<input type="file" name="file">
<input type="submit" value="上传单个文件">
</form>
<hr>
<form action="/multi" method="post" enctype="multipart/form-data">
<input type="file" name="file">
<input type="file" name="file">
<input type="file" name="file">
<input type="file" name="file">
<input type="submit" value="上传多个文件">
</form>
</body>
</html>
@RestController
public class FileController {
@RequestMapping("/single")
public Mono<String> singleFile(@RequestPart("file")Mono<FilePart> file){
return file.map(filePart -> {
Path tempFile = null;
try {
tempFile = Files.createTempFile("file-", filePart.filename());
} catch (IOException e) {
e.printStackTrace();
}
System.out.println("文件路径:" + tempFile.toAbsolutePath());
//异步文件channel
AsynchronousFileChannel channel = null;
try {
//打开指定文件写操作channel
channel = AsynchronousFileChannel.open(tempFile, StandardOpenOption.WRITE);
} catch (IOException e) {
e.printStackTrace();
}
DataBufferUtils.write(filePart.content(),channel,0)
.doOnNext(System.out::println)
.doOnComplete(()->{
System.out.println("文件拷贝完成");
}).subscribe();
// 封装了我们的文件信息
return tempFile;
}).map(tmp -> tmp.toFile())
.flatMap(fileSingle -> file.map(FilePart::filename));
}
@RequestMapping("/multi")
public Mono<List<String>> multiFiles(@RequestPart("file") Flux<FilePart> filePartFlux){
return filePartFlux.map(filePart -> {
Path tempFile = null;
try {
tempFile = Files.createTempFile("mfile-", filePart.filename());
} catch (IOException e) {
e.printStackTrace();
}
System.out.println("文件路径:" + tempFile.toAbsolutePath());
// 底层用的是一个零拷贝
filePart.transferTo(tempFile.toFile());
return tempFile;
}).map(file -> file.toFile())
.flatMap(fileSingle ->filePartFlux.map(FilePart::filename)).collectList();
}
}
Spring WebFlux数据库访问
响应式关系型数据库连接(Reactive Relational Database Connectivity,R2DBC)是一项探索完全响应式数据库 API 的倡议。
Spring Data 团队领导 R2DBC 倡议,并使用它在响应式应用程序内的响应式数据访问环境中探测和验证想法。
R2DBC 在 Spring OnePlatform 2018 会议上被公开,其目标是定义具有背压支持的响应式数据库访问API。Spring Data 团队在响应式 NoSQL 持久化方面获得了一些先进经验,因此决定提出对真正响应式语言级数据访问 API的愿景。
R2DBC 项目包括以下部分。
- R2DBC 服务提供程序接口(Service Provider Interface,SPI)定义了实现驱动程序的简约API,便于彻底减少驱动程序实现者必须遵守的 API。SPI 不适合在应用程序代码中直接使用,需要专用的客户端库。
- R2DBC 客户端提供了人性化的 API 和帮助类,可将用户请求转换为 SPI 级别。R2DBC 客户端对R2DBC SPI 的作用与 Jdbi 库对 JDBC 的作用相同。
集成Mysql
引入依赖
<dependency>
<groupId>org.springframework.boot</groupId>
<artifactId>spring-boot-starter-data-r2dbc</artifactId>
</dependency>
<dependency>
<groupId>org.springframework.boot</groupId>
<artifactId>spring-boot-starter-webflux</artifactId>
</dependency>
<dependency>
<groupId>dev.miku</groupId>
<artifactId>r2dbc-mysql</artifactId>
<scope>runtime</scope>
</dependency>
<dependency>
<groupId>mysql</groupId>
<artifactId>mysql-connector-java</artifactId>
<scope>runtime</scope>
</dependency>
<dependency>
<groupId>org.projectlombok</groupId>
<artifactId>lombok</artifactId>
<optional>true</optional>
</dependency>
创建数据库spring_r2dbc,执行如下SQL:
CREATE DATABASE `spring_r2dbc`;
CREATE TABLE `student` (
`id` int(11) AUTO_INCREMENT,
`code` varchar(50) NOT NULL,
`name` varchar(50) NOT NULL,
`gender` char(1) NOT NULL,
`birthday` date NOT NULL,
`address` varchar(300) NULL,
`remark` varchar(1000) NULL,
`active` tinyint NOT NULL DEFAULT 1,
`createdAt` datetime(0) NOT NULL DEFAULT CURRENT_TIMESTAMP(0),
`createdBy` varchar(50) NOT NULL,
`updatedAt` datetime(0) NOT NULL DEFAULT CURRENT_TIMESTAMP(0) ON UPDATE
CURRENT_TIMESTAMP(0),
`updatedBy` varchar(50) NOT NULL,
PRIMARY KEY (`id`),
UNIQUE INDEX `idx_main`(`code`)
);
INSERT INTO student ( CODE, NAME, gender, birthday, address, createdBy, updatedBy )
VALUES
( 'S0001', 'Tom', 'M', '2022-03-05', NULL, 'TEST', 'TEST' ),
( 'S0002', 'Ted', 'M', '2022-06-12', NULL, 'TEST', 'TEST' ),
( 'S0003', 'Mary', 'F', '2022--9-12', 'Chicago', 'TEST', 'TEST' );
修改配置文件 application.yml,加入以下配置:
spring:
r2dbc:
url: r2dbc:mysql://xxx:3306/spring_r2dbc?serverTimezone=Asia/Shanghai
username: root
password: xxx
@RestController
@RequestMapping("/api/students")
public class StudentController {
private final StudentRepository studentRepository;
public StudentController(StudentRepository studentRepository) {
this.studentRepository = studentRepository;
}
@GetMapping
public Flux<Student> index() {
return studentRepository.findAll();
}
}
@Data
public class Student {
@Id
private Long id;
private String code;
private String name;
private String gender;
private LocalDate birthday;
private String address;
private String remark;
private boolean active;
private LocalDateTime createdAt;
private String createdBy;
private LocalDateTime updatedAt;
private String updatedBy;
}
创建仓库类
Spring Data R2DBC 基本沿用了Spring Data JPA的概念,但是功能上没有 JPA 那么强大。
代码如下:
@Repository
public interface StudentRepository extends ReactiveCrudRepository<Student, Long> {
}

集成Redis
引入依赖
<dependency>
<groupId>org.springframework.boot</groupId>
<artifactId>spring-boot-starter-data-redis-reactive</artifactId>
</dependency>
<dependency>
<groupId>org.springframework.boot</groupId>
<artifactId>spring-boot-starter-webflux</artifactId>
</dependency>
<dependency>
<groupId>org.projectlombok</groupId>
<artifactId>lombok</artifactId>
<optional>true</optional>
</dependency>
yml配置
spring:
redis:
host: xxx
port: 6379
timeout: 5000
config配置
@Configuration
@EnableCaching
public class MyRedisConfig extends CachingConfigurerSupport {
@Bean
public ReactiveRedisTemplate<String, Object> reactiveRedisTemplate(ReactiveRedisConnectionFactory factory) {
RedisSerializer serializer = new StringRedisSerializer();
GenericJackson2JsonRedisSerializer valueSerializer = new GenericJackson2JsonRedisSerializer();
RedisSerializationContext<String, Object> context = RedisSerializationContext.newSerializationContext()
.key(serializer)
.value(valueSerializer)
.hashKey(serializer)
.hashValue(valueSerializer).build();
ReactiveRedisTemplate<String, Object> reactiveRedisTemplate = new ReactiveRedisTemplate<String, Object>(factory, context);
return reactiveRedisTemplate;
}
}
实体:
@Data
public class City implements Serializable {
private static final long serialVersionUID = -1L;
// 城市编号
@Id
private Long id;
// 省份编号
private Long provinceId;
// 城市名称
private String cityName;
// 描述
private String description;
}
controller
@RestController
@RequestMapping("/city")
public class ReactiveCityController {
@Autowired
private ReactiveRedisTemplate reactiveRedisTemplate;
@GetMapping(value = "/{id}")
public Mono<City> findCityById(@PathVariable("id") Long id) {
String key = "city_" + id;
ReactiveValueOperations<String, City> operations = reactiveRedisTemplate.opsForValue();
Mono<City> city = operations.get(key);
return city;
}
@PostMapping
public Mono<City> saveCity(@RequestBody City city) {
return reactiveRedisTemplate.opsForValue()
.getAndSet("city_" + city.getId(), city);
}
@DeleteMapping(value = "/{id}")
public Mono<Long> deleteCity(@PathVariable("id") Long id) {
String key = "city_" + id;
return reactiveRedisTemplate.delete(key);
}
}
1116

被折叠的 条评论
为什么被折叠?



