最近在做运动控制卡的项目,调试样机的过程中,需要验证CAN总线通讯功能的正确性。以前只限于理论上认识CAN总线,使用的CANbus的通讯卡也是有上位机例程,基本上简单地配置上位机软件就可以正常工作了。这次调试需要深入测试CAN接口的通讯过程,正好把之前的对CAN的认识再复习深化一下。

之所以采用CAN总线,是因为它只需要两根双绞线就可以连接多个通讯节点,并且可以传输相对远的距离,在工业现场抗干扰能力也很强。下图是我按照CAN总线的要求做的一条双绞线,黄色和绿色分别是CAN_High线和CAN_Low线。要求绞距20mm,不绞合的距离不超过50mm。

规定的双绞线传输距离与CAN总线的传输速率的关系如下表。我们的传输距离很短,所以可以采用很高的传输速率。即便是采用最高的传输速率,以OSC802示波器的25M带宽,也是足够调试用的。

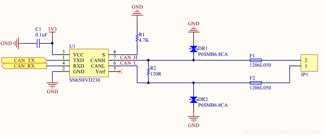
下图是我设计驱动控制板的CAN通讯接口部分的原理图,使用SN65HVD230收发器:

打样后的运动控制板是这样的:

本文介绍了在运动控制卡项目中验证CAN总线通讯功能的过程。通过使用SN65HVD230收发器设计CAN接口,并利用LOTO USB示波器OSC802捕获并解析CAN信号,详细解释了CAN电平逻辑、传输协议以及数据解码方法,最终成功调试了CAN接口。
最低0.47元/天 解锁文章
3755





