点击下方图片查看HappyChart专业绘图软件

networkx是python的一个包,它是用来复杂网络结构的创建、操作和学习。官网上给它设定的目标为:
- tools for the study of the structure and dynamics of social, biological, and infrastructure networks,
- a standard programming interface and graph implementation that is suitable for many applications,
- a rapid development environment for collaborative, multidisciplinary projects,
an interface to existing numerical algorithms and code written in C, C++, and FORTRAN,- the ability to painlessly slurp in large nonstandard data sets.
##构建图
简单图的构建比较简单,首先载入包:
import networkx as nx
构建一个简单图:
nodes = [0,1,2,3,4]
edges = [(0,1),(0,2),(1,2),(1,3),(2,3),(0,4)]
nodes为一个图的顶点,而edges为顶点之间的边,其用一个列表元组表示。
构建一个无向图:
G = nx.Graph()
G.add_nodes_from(nodes)
G.add_edges_from(edges)
构建一个有向图:
DG = nx.DiGraph()
DG.add_nodes_from(nodes)
DG.add_edges_from(edges)
有向图和无向图构建时的行为相似,构建无向图时是nx.Graph, 而构建有向图时是nx.DiGraph,添加结点和边时用的同样的方法。
构建出的有向图和无向图可以绘出:
import matplotlib.pyplot as plt
#绘制无向图
nx.draw(G, with_labels=True, font_weight='bold')
plt.show()
#绘制有向图
nx.draw(DG, with_labels=True, font_weight='bold')
plt.show()


从中可以看出,构建有向图时,元组的第一个元素为起始点,也就是弧尾,第二个元素为结束点,也就是弧头。
##图的遍历
深度优先遍历
深度优先遍历有两种方法,一个是dfs_edges,另一个是edge_dfs,两种方法有所不同,首先看代码
以有向图为例:
list(nx.dfs_edges(DG,0)) #1
list(nx.edge_dfs(DG,0)) #2
结果:
[(0, 1), (1, 2), (2, 3), (0, 4)] #1
[(0, 1), (1, 2), (2, 3), (1, 3), (0, 2), (0, 4)]#2
dfs_edges和edge_dfs都是深度遍历方法,其第一个参数为图,第二个参数为一个源结点,返回的都是一个生成器。**对于dfs_edges来说,一旦它遍历了源结点所能到达的所有结点它就停止了,而edge_dfs是直到源结点遍历完所有它能到达的边才停止。**对比着结果看上面两张图就明白了。另一个与dfs_edges相对应的是广度优先遍历bfs_edges。
找到源结点的所有可达结点:
有两种方法,dfs_preorder_nodes和dfs_postorder_nodes,第一个参数是构建的图,第二个参数为源结点, 它们返回的都是一个生成器
list(nx.dfs_preorder_nodes(DG,1))#1
list(nx.dfs_postorder_nodes(DG,1))#2
结果:
[1, 2, 3]#1
[3, 2, 1]#2
##获取路径
获取两结点间所有简单路径:
使用的方法为all_simple_paths,第一个参数为图,第二个和第三个参数分别是源结点和目标结点,第四个参数为截断长度cutoff,默认为None,返回的是一个生成器。
list(nx.all_simple_paths(DG,0,3)#1
list(nx.all_simple_paths(DG,0,3,cutoff=3)#2
list(nx.all_simple_paths(DG,0,3,cutoff=2)#3
[[0, 1, 2, 3], [0, 1, 3], [0, 2, 3]]#1
[[0, 1, 2, 3], [0, 1, 3], [0, 2, 3]]#2
[[0, 1, 3], [0, 2, 3]]#3
all_simple_paths默认返回所有从源结点到目标结点的路径,而cutoff参数设置的截断长度不包括源结点。
最短路径:
shortest_path(G[, source, target, weight])返回最短路径,如果没有设定source和target,返回一个字典,得到的结果为path[source][target]=[list of nodes in path]
nx.shortest_path(DG)
{0: {0: [0], 1: [0, 1], 2: [0, 2], 3: [0, 1, 3], 4: [0, 4]},
1: {1: [1], 2: [1, 2], 3: [1, 3]},
2: {2: [2], 3: [2, 3]},
3: {3: [3]},
4: {4: [4]}}
一般使用时都是设定源结点和目标结点,所以返回一个最短路径列表:
nx.shortest_path(DG, 0,3)
[0, 1, 3]
DG有多个最短路径,看起来它只返回一个最短路径。
all_shortest_paths返回所有的最短路径,返回一个生成器,但要设定source和target。
list(nx.all_shortest_paths(DG, 0,3))
[[0, 1, 3], [0, 2, 3]]
has_path返回布尔值,即是否有从source到target的路径:
nx.has_path(DG,0,3)
True
dijkstra最短路径:
dijkstra_path(G, source, target, weight='weight')返回一个最短路径列表:
nx.dijkstra_path(DG, 0,3)
[0, 1, 3]
它也是返回一条路径。
dijkstra_path_length(G, source, target, weight='weight')返回最短路径长度,长度不包括源结点:
nx.dijkstra_path_length(DG, 0,3)
2
##绘制图模型
前面介绍了一种绘制方法:
nx.draw(DG, with_labels=True, font_weight='bold')
plt.show()
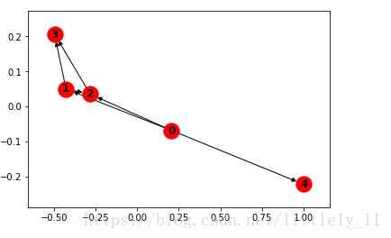
带坐标的一种:
nx.draw_networkx(DG, with_labels=True, font_weight='bold')
plt.show()

按照圆形布局:
nx.draw_circular(DG, with_labels=True, font_weight='bold')

随机布局:
nx.draw_random(DG, with_labels=True, font_weight='bold')

还有一些其他的布局或自定义布局等。
先到这吧。

本文介绍了Python的networkx包,用于创建、操作和学习复杂网络结构。内容涵盖有向图、无向图的构建,深度优先遍历、广度优先遍历,获取最短路径的方法,以及图的绘制。networkx提供了丰富的功能,如构建无向图、有向图,深度优先搜索、广度优先搜索,求最短路径,以及多种图的布局展示。
2704





