
作者:graykode
编辑:机器之心
机器学习开发者需要了解的 12 种概率分布,这些你都了解吗?
机器学习有其独特的数学基础,我们用微积分来处理变化无限小的函数,并计算它们的变化;我们使用线性代数来处理计算过程;我们还用概率论与统计学建模不确定性。在这其中,概率论有其独特的地位,模型的预测结果、学习过程、学习目标都可以通过概率的角度来理解。
与此同时,从更细的角度来说,随机变量的概率分布也是我们必须理解的内容。在这篇文章中,项目作者介绍了所有你需要了解的统计分布,他还提供了每一种分布的实现代码。
项目地址:https://github.com/graykode/distribution-is-all-you-need

下面让我们先看看总体上概率分布都有什么吧:

非常有意思的是,上图每一种分布都是有联系的。比如说伯努利分布,它重复几次就是二项分布,如果再扩展到多类别,就成为了多项式分布。注意,其中共轭(conjugate)表示的是互为共轭的概率分布;Multi-Class 表示随机变量多于 2 个;N Times 表示我们还会考虑先验分布 P(X)。
在贝叶斯概念理论中,如果后验分布 p(θ | x) 与先验分布 p(θ) 是相同的概率分布族,那么后验分布可以称为共轭分布,先验分布可以称为似然函数的共轭先验。
为了学习概率分布,项目作者建议我们查看 Bishop 的模式识别与机器学习。当然,你要是准备再过一遍《概率论与数理统计》,那也是极好的。
概率分布与特性
1. 均匀分布(连续型)
均匀分布是指闭区间 [a, b] 内的随机变量,且每一个变量出现的概率是相同的。

2. 伯努利分布(离散型)
伯努利分布并不考虑先验概率 P(X),它是单个二值随机变量的分布。它由单个参数φ∈ [0, 1] 控制,φ 给出了随机变量等于 1 的概率。我们使用二元交叉熵函数实现二元分类,它的形式与对伯努利分布取负对数是一致的。

3. 二项分布(离散型)
二项分布是由伯努利提出的概念,指的是重复 n 次独立的伯努利试验。在每次试验中只有两种可能的结果,而且两种结果发生与否互相对立。

4.Multi-Bernoulli 分布(离散型)
Multi-Bernoulli 分布又称为范畴分布(Categorical distribution),它的类别超过 2,交叉熵的形式与该分布的负对数形式是一致的。

5. 多项式分布(离散型)
范畴分布是多项式分布(Multinomial distribution)的一个特例,它与范畴分布的关系就像伯努利分布与二项分布之间的关系。

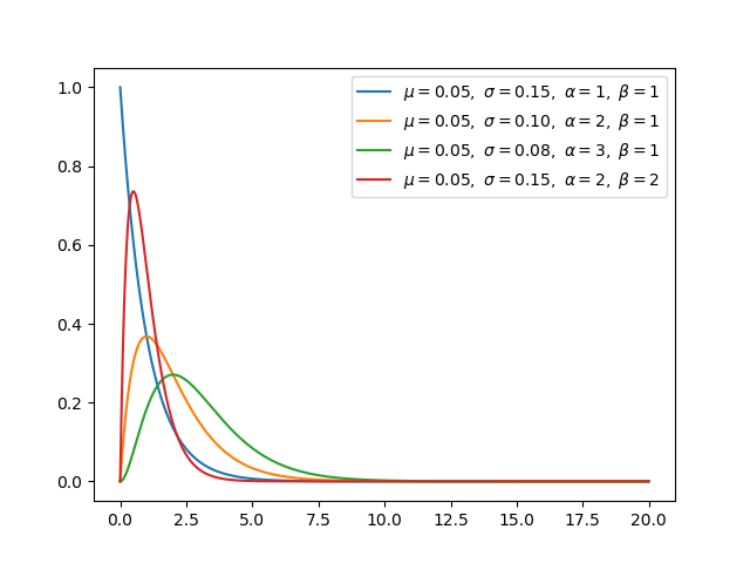
6.Beta 分布(连续型)
贝塔分布(Beta Distribution) 是一个作为伯努利分布和二项式分布的共轭先验分布的密度函数,它指一组定义在 (0,1) 区间的连续概率分布。均匀分布是 Beta 分布的一个特例,即在 alpha=1、 beta=1 的分布。

7. 狄利克雷分布(连续型)
狄利克雷分布(Dirichlet distribution)是一类在实数域以正单纯形(standard simplex)为支撑集(support)的高维连续概率分布,是 Beta 分布在高维情形的推广。在贝叶斯推断中,狄利克雷分布作为多项式分布的共轭先验得到应用,在机器学习中被用于构建狄利克雷混合模型。

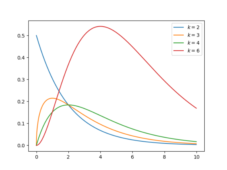
8.Gamma 分布(连续型)
Gamma 分布是统计学中的常见连续型分布,指数分布、卡方分布和 Erlang 分布都是它的特例。如果 Gamma(a,1) / Gamma(a,1) + Gamma(b,1),那么 Gamma 分布就等价于 Beta(a, b) 分布。

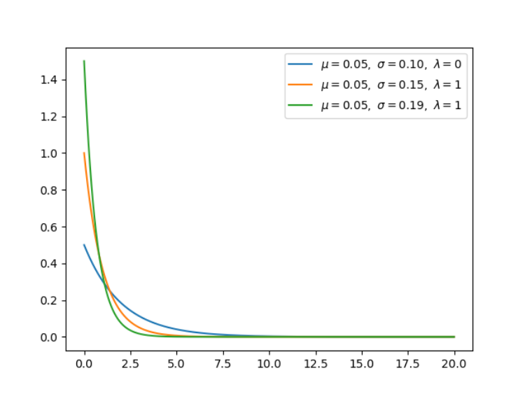
9. 指数分布(连续型)
指数分布可以用来表示独立随机事件发生的时间间隔,比如旅客进入机场的时间间隔、打进客服中心电话的时间间隔等等。当 alpha 等于 1 时,指数分布就是 Gamma 分布的特例。

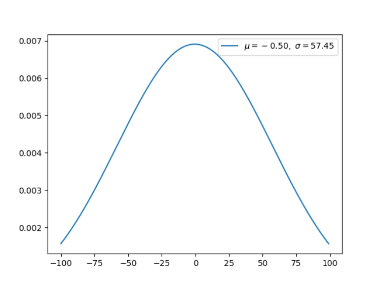
10. 高斯分布(连续型)
高斯分布或正态分布是最为重要的分布之一,它广泛应用于整个机器学习的模型中。例如,我们的权重用高斯分布初始化、我们的隐藏向量用高斯分布进行归一化等等。

当正态分布的均值为 0、方差为 1 的时候,它就是标准正态分布,这也是我们最常用的分布。
11. 卡方分布(连续型)
简单而言,卡方分布(Chi-squared)可以理解为,k 个独立的标准正态分布变量的平方和服从自由度为 k 的卡方分布。卡方分布是一种特殊的伽玛分布,是统计推断中应用最为广泛的概率分布之一,例如假设检验和置信区间的计算。

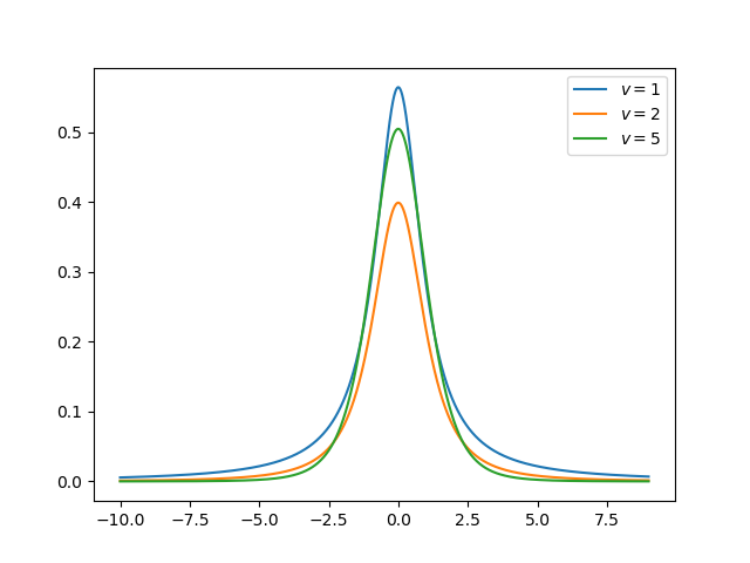
12. 学生 t-分布
学生 t-分布(Student t-distribution)用于根据小样本来估计呈正态分布且变异数未知的总体,其平均值是多少。t 分布也是对称的倒钟型分布,就如同正态分布一样,但它的长尾占比更多,这意味着 t 分布更容易产生远离均值的样本。

分布的代码实现
上面多种分布的 NumPy 构建方式以及制图方式都提供了对应的代码,读者可在原项目中查阅。如下所示展示了指数分布的构建的制图方式,我们可以直接定义概率密度函数,再打印出来就好了。
import numpy as np
from matplotlib import pyplot as plt
def exponential(x, lamb):
y = lamb * np.exp(-lamb * x)
return x, y, np.mean(y), np.std(y)
for lamb in [0.5, 1, 1.5]:
x = np.arange(0, 20, 0.01, dtype=np.float)
x, y, u, s = exponential(x, lamb=lamb)
plt.plot(x, y, label=r'$mu=%.2f, sigma=%.2f,'
r' lambda=%d$' % (u, s, lamb))
plt.legend()
plt.savefig('graph/exponential.png')
plt.show()---------End---------
顺便给大家推荐下我的微信视频号「Python数据之道」,欢迎扫码关注。觉得还不错就给我一个小小的鼓励吧!
本文介绍了机器学习中常见的12种概率分布,包括均匀分布、伯努利分布、二项分布等,并探讨了它们之间的联系。文中还提供了每种分布的Python代码实现,帮助开发者更好地理解和应用这些概率分布。
5万+

被折叠的 条评论
为什么被折叠?



