文盘rust 好久没有更新了。这段时间笔者用rust写了个小东西,跟各位分享一下
背景
随着业务的发展,文件数量和文件大小会急剧增加,文件迁移的数量和难度不断攀升。oss_pipe 是rust编写的文件迁移工具,旨在支撑大规模的文件迁移场景。
编写 oss_pipe 的初衷
•同类产品面临的问题
•rust 语言带来的技术红利
•oss_pipe 的基本功能
常见的 oss 迁移工具
•ossimport 阿里出品,java语言编写,支持存量增量同步,支持大部分云场的oss数据源
•ossutil 阿里出品,go语言编写,迁移只是辅助功能,主要是阿里对象存储的管理客户端
•COS Migration 腾讯出品,java语言编写 文档中未见增量迁移部分
| 出品方 | 开发语言 | 可执行文件size | |
|---|---|---|---|
| ossimport | 阿里 | java | 单机版16MB |
| COS Migration | 腾讯 | java | 31MB |
| Kodoimport | 七牛 | golang | 31MB |
| oss_pipe | 京东 | rust | 12MB |
同类产品面临的问题
•编程语言方面,java golang 这些带vm的语言容易产生OOM
•功能相对齐全的工具,如ossimport需要部署java runtime环境,安装步骤繁琐
•运行期间不仅需要条件本身参数还需要,复杂场景下还需要对jvm进行调优,对现场工程师要求较高
rust 语言带来的技术红利
•内存安全性:通过所有权、借用和生命周期机制,Rust 在编译时确保内存安全,无需垃圾回收。
•性能:接近 C/C++ 的性能,无额外运行时开销,适合系统级编程。
•并发处理:所有权模型简化并发编程,减少数据共享和复杂性。
•可靠性和生产力:强类型系统、模式匹配和丰富的工具链提高代码质量和开发效率。
•多平台支持:支持多种操作系统和硬件平台,便于跨环境部署。
•现代语言特性:结合函数式和泛型编程,同时保持与传统系统编程语言的兼容性。
•社区和生态系统:活跃的社区和成熟的生态系统,支持快速的语言发展和项目构建。
oss_pipe 的基本功能
•主要功能全量迁移存量迁移增量迁移断点续传大文件拆分上传正则表达式过滤线程数与上传快大小组合控制带宽
•存储适配及支持列表京东云对象存储阿里云对象存储腾讯云对象存储华为云对象存储AWS对象存储Minio本地
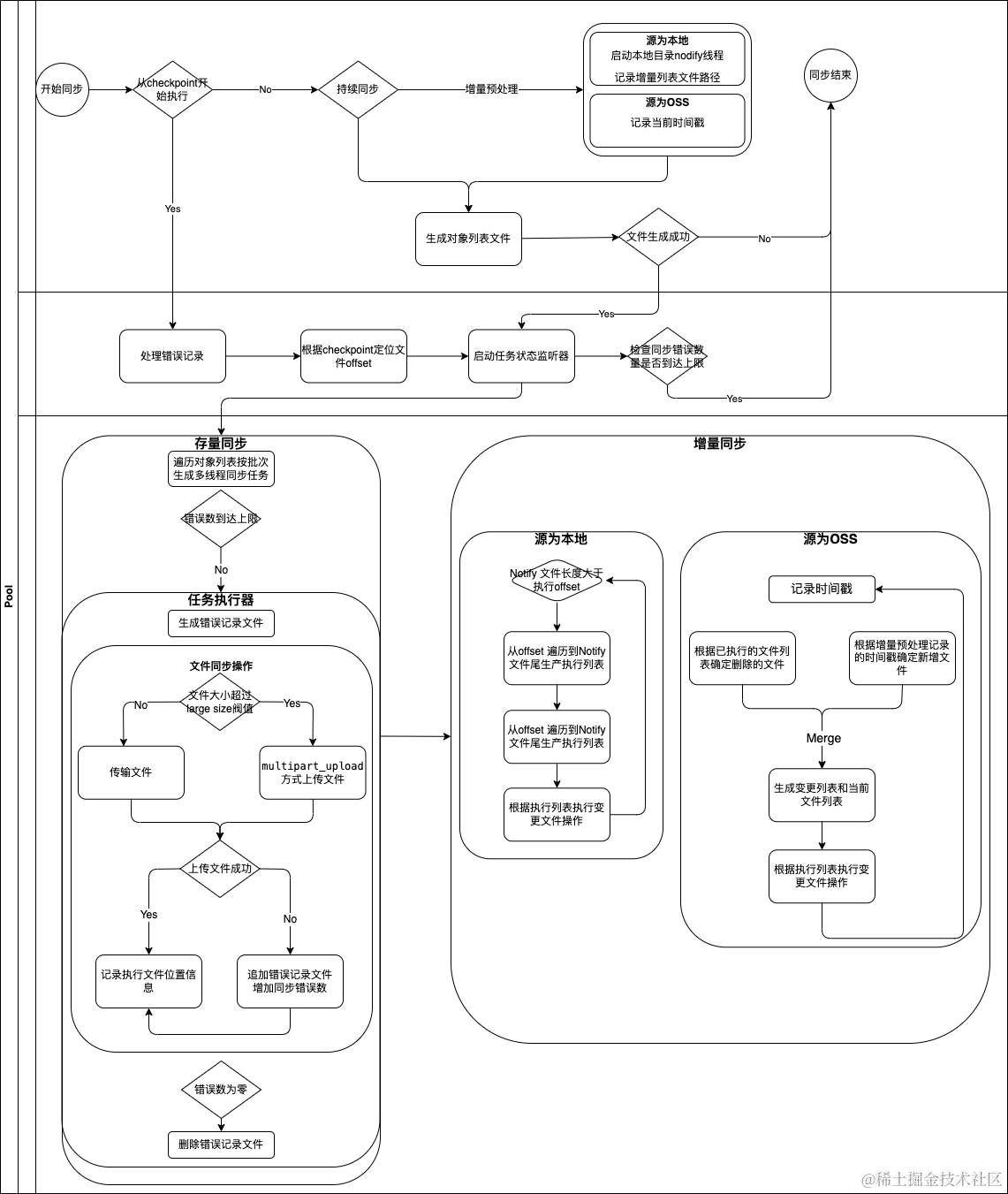
实现机制

性能测试
•文件上传 为了不让io拖后腿选择了京东云增强型ssd 任务配置
task_id: '7171391438628982785'
name: transfer local to oss
task_desc:
type: transfer
source: /mnt/ext/t_upload
target:
provider: JD
access_key_id: JDC_xxxxxxx
secret_access_key: xxxxx61xxx
endpoint: http://s3-internal.cn-north-1.jdcloud-oss.com
region: cn-north-1
bucket: jsw-bucket
attributes:
#bach_size: 1
objects_per_batch: 1
task_parallelism: 8
max_errors: 1
meta_dir: /tmp/meta_dir
target_exists_skip: false
start_from_checkpoint: false
large_file_size: 500m
multi_part_chunk_size: 100m
multi_part_chunk_per_batch: 20
multi_part_parallelism: 24
transfer_type: stock

从监控上课,传输网络最高峰值超过1G,磁盘io基本满载,1.3T数据最好成绩1689秒
•oss 间同步
任务配置
task_id: '7178591798162493441'
name: transfer oss to oss
task_desc:
type: transfer
source:
provider: JD
access_key_id: JDC_xxxxxx
secret_access_key: 53A1D2xxxx
endpoint: http://s3-internal.cn-north-1.jdcloud-oss.com
region: cn-north-1
bucket: jsw-bucket
target:
provider: JD
access_key_id: JDC_xxxxx
secret_access_key: 53Axxxxxxx
endpoint: http://s3-internal.cn-north-1.jdcloud-oss.com
region: cn-north-1
bucket: jsw-bucket-1
attributes:
objects_per_batch: 1
task_parallelism: 4
max_errors: 1
meta_dir: /tmp/meta_dir
target_exists_skip: false
start_from_checkpoint: false
large_file_size: 500m
multi_part_chunk_size: 100m
multi_part_chunks_per_batch: 10
multi_part_parallelism: 24
transfer_type: stock

1.3T 内网间传输 2110秒 完成
写在最后 oss pipe还在开发阶段,我们也愿意和有需求的小伙伴功能成长。由于oss 签名的限制,大量的cpu消耗在计算前面上面,为了解决这个问题我们魔改了aws s3 rust 版本的sdk,有在迁移场景有需求的同学可以私信找我。
作者:京东科技 贾世闻
来源:京东云开发者社区
556






