
一、风险概念
1、概念
(1)风险是一种不确定的事件或条件,一旦发生,就会产生积极或消极的影响,有些风险是必然要发生的,但何时发生确是不确定性的;
(2)风险管理不是一蹴而就的,不能简单地认为管理好一个风险就能达到目标;风险并不能完全消除;
2、分类

3、性质

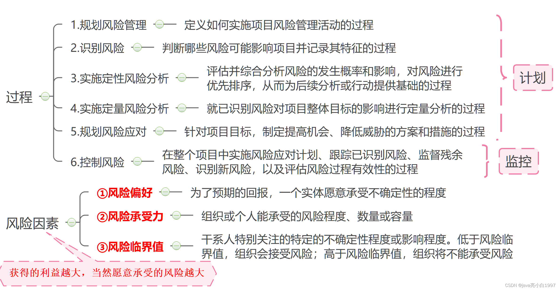
4、过程及风险因素

二、规划风险管理
1、规划风险管理是定义如何实施项目风险管理活动的过程。
2、本过程的主要作用是确保风险管理的程度、类型和可见度与风险及项目对组织的重要性相匹配。
3、风险管理计划包括内容:①方法论;②角色与职责;③预算;④时间安排;⑤风险类别;⑥风险概率和影响的定义;⑦概率和影响矩阵;⑧修订的干系人承受力;⑨报告格式;⑩跟踪。

三、识别风险
1、识别风险是判断哪些风险可能影响项目并记录其特征的过程。
2、本过程的主要作用是,把识别出的风险记录在案,并为项目团队预测未来事件积累知识和技能。
3、项目经理应鼓励全体项目人员参与潜在风险的识别工作。
4、风险识别的原则包括:
(1)由粗及细,由细及粗。
(2)严格界定风险内涵并考虑风险因素之间的相关性。
(3)先怀疑,后排除。
(4)排除与确认并重。
(5)必要时,可作实验论证。
5、在项目生命周期中,随着项目的进展,新的风险可能产生或为人所知,所以,识别风险是一个反复进行的过程。



四、实施定性风险分析
1.实施定性风险分析是评估并综合分析风险的概率和影响,对风险进行优先排序,从而为后续分析或行动提供基础的过程。
本过程的主要作用是,使项目经理能够降低项目的不确定性级别,并重点关注高优先级的风险。
2.实施定性风险分析根据风险发生的概率或可能性、风险发生后对项目目标的相应影响及其他因素(如应对时间要求,与项目成本、进度、范围和质量等制约因素相关的组织风险承受力),来评估已识别风险的优先级。
3.实施定性风险分析通常可以快速且经济有效地为制订风险应对措施建立优先级,可以为实施定量风险分析(如果需要的话)奠定基础。
4.风险值=风险发生的概率*风险发生后的后果
5.风险数据质量评估是评估风险数据对风险管理的有用程度的一种技术,用来考察人们对风险的理解程度,以及考察风险数据的准确性、质量、可靠性和完整性。



五、实施定量风险分析
1、概况


2、定量风险分析和建模技术

3、蒙特卡洛技术
拟通常采用蒙特卡洛技术。在模拟中,要利用项目模型进行多次(反复)计算。每次计算时,都从这些变量的概率分布中随机抽取数值(如成本估算或活动持续时间)作为输入。通过多次计算,得出一个概率分布直方图
(如总成本或完成日期)。

(1)建模和模拟(是单变量反复模拟)--模拟通常采用蒙特卡洛技术(建模和仿真技术、随机模拟法)
(2)蒙特卡洛模拟不需要专家参与。
六、预期货币价值分析、决策树—会计算



七、规划风险应对


八、控制风险
控制风险是整个项目中实施风险应对计划、跟踪已识别风险、监督残余风险、识别新风险、以及评估风险过程有效的过程。本过程的主要作用是,在整个生命周期中提高应对风险的效率,不断优化风险应对措施。


练一练
【例1-17上】项目面临的各种风险中,(D)对客户的影响最为深远。
A.范围风险 B.进度风险 C.成本风险 D.质量风险
【例2-17上】风险预测从两个方面来评估风险,即(D)和风险发生可能带来的后果。
A.风险原因分析 B.风险发生的时间 C.风险应对措施 D.风险发生的可能性
【例3-17上】某项目承包者预计该项目有0.5的概率获利200000美元,0.3的概率亏损50000美元,还有0.2的概率维持平衡.该项目的期望货币价值为(B)美元。
A.200000 B.85000 C.50000 D.180000
【例4-17下】识别风险过程的主要输出就是风险登记册,风险登记册始于识别风险过程,在项目实施过程中供其他风险管理过程和项目管理过程使用,风险登记册中的(B)内容是识别风险过程中产生的。
A.风险紧迫性或风险分类 B.已识别的风险清单 C.商定的应对策略 D.风险责任人及其职责
【例5-17下】项目经理张工在项目风险管理过程中,使用如下公式进行风险评估:风险值=风险发生的概率*风险发生后的后果 该项目分析管理处于(B)阶段。
A.识别风险 B.实施定性风险分析 C.实施定量风险分析 D.规划风险应对
【例6-17下】风险相关的项目文件随着定量风险分析产生的信息而更新,(A)不是在定量风险分析过程中产生的。【重点】
A.风险评级和分值 B.量化风险优先级清单
C.项目的概率分析 D.实现成本和时间目标的概率
【例7-18上】人们对风险事件都有一定的承受能力,当(B)时,人们愿意承担的风险越大。
A.项目活动投入的越多
B.项目的收益越大
C.个人、组织拥有的资源越少
D.组织中高级别管理人员相对较少
【例8-18上】风险识别的输出是(B)
A.风险因素 B.已识别风险清单 C.风险概率 D.风险损失
【例9-18上】在进行项目风险定性分析时,可能会涉及到(A)
A.建立概率及影响矩阵 B.决策树分析 C.敏感性分析 D.建模和模拟
【例10-18上】(D)是检查并记录风险应对措施在处理已识别风险及其根源方面的有效性,以及风险管理过程的有效性。
A.风险再评估 B.技术绩效测量 C.偏差和趋势分析 D.风险审计
【例11-18下】(C)不是风险识别的原则。
A.由粗及细,由细及粗 B.先怀疑,后排除 C.对客户保密 D.排除与确认并重
【例12-18下】(D)属于定量风险分析的工具和技术。【重点】
A.概率和影响矩阵 B.风险数据质量评估 C.风险概率和影响评估 D.敏感性分析
【例13-18下】有关控制风险的描述,不正确的是(D)。
A.控制风险时,需要参考已经发生的成本
B.风险分类是控制风险过程所采用的工具和技术
C.可使用挣值分析法对项目总体绩效进行监控
D.控制风险过程中需要更新风险登记册
【例14-19上】 (B)不属于项目风险的特性。
A.可变性 B.必然性 C.相对性 D.不确定性
【例15-19上】风险应对策略中,( D)可用于应对积极风险。
A.规避 B.转移 C.减轻 D.分享
【例16-19下】关于风险识别的描述,不正确的是(B)。
A.风险识别的原则包括:先怀疑,后排除
B.识别风险活动仅在项目启动时进行
C.风险识别技术包括文档审查,假设分析与SWOT分析
D.风险登记册包括己识别清单和潜在应对措施清单
【例17-19下】 (B)不属于风险定性分析的输出。【重点】
A.风险评级和分值 B.实现项目目标的概率 C.风险紧迫性 D.风险分类
【例18-19下】某项目发生一个已知风险,尽管团队之前针对该风险做过减轻措施,但是并不成功,接下项目经理应该通过(C)控制该风险。【重点】
A.重新进行风险识别
B.使用管理储备
C.更新风险管理计划
D.评估应急储备,并更新风险登记册
【例19-20下】关于风险识别的描述,不正确的是(C)。
A.风险识别的原则包括:先怀疑,后排除
B.风险识别技术包括文档审查、假设分析与SWOT分析
C.识别风险活动需在项目启动时全部完成
D.风险登记册包括已识别风险清单和潜在应对措施清单
【例20-20下】 (A)不属于定性风险分析的输出。
A.项目按时完成的概率 B.风险评级和分值 C.风险紧迫性 D.风险分类
【例21-20下】某项目发生一个已知风险,尽管团队之前针对该风险做过减轻措施,但是并不成功,项目经理接下来应该(C)。
A.重新进行风险识别 B.评估应急储备 C.更新风险管理计划 D.使用管理储备
【例22-21上】风险性质会因时空各种因素变化而有所变化,这体现了风险的(B)。【重点】
A.客观性 B.相对性 C.偶尔性 D.不确定性
【例23-21上】关于风险分析的描述,不正确的是(D)。【重点】 【重点】
A.风险概率评估旨在调查风险对项自目标的潜在影响
B.风险数据质量评估要考察风险数据的准确性、可靠性和完整性
C.实施定量风险分析一般在实施定性风险分析过程之后开展
D.在没有足够的数据建立模型时,定量风险分析可能无法实施
【例24-21上】某系统集成项目在进展到一半的时候识别到一个己知风险,项目经理启用应急储备来应对该风险,则(C)。【重点】
A.进度基准改变,成本基准不变 B.进度基准不变,成本基准改变
C.进度和成本基准都不改变 D.进度和成本基准都应改变
【例25-21上】 (D)有防于确定那些风险对项目具有最大的潜在影响。【重点】
A.专家判断 B.预期货币价值分析 C.建模和模拟 D.敏感性分析

【例26-21下】由于信息的不对称,未来风险事件发生与否难以预测,指的是风险的(A)。
A.不确定性 B.社会性 C.客观性 D.偶然性
【例27-21下】关于识别风险的工具与技术的描述,正确的是(B)。
A.核对单简单易用且可以穷尽所有事项
B.SWOT分析可用于考察组织优势能够抵消威胁的程度
C.文档审查是对项目进行安全性、规范化审查
D.拥有类似项目或业务领域经验的专家不可以直接识别风险
【例28-21下】在规划风险应对措施时,(B)策略通常适用于高影响的、严重的消极风险。
A.规避和转移 B.规避和减轻 C.转移和接受 D.专家判断


本文详细探讨了项目风险管理的各个方面,包括风险的概念、分类、规划过程、风险识别原则、定性与定量风险分析技术、预期货币价值分析和决策树的应用,以及风险应对、控制和识别工具的使用。重点介绍了如何通过各种分析方法评估和管理项目中的不确定性因素。
1万+

被折叠的 条评论
为什么被折叠?



