
一、 项目合同
1、合同定义
平等主体的自然人、法人、其他组织之间设立、变更、终止民事权利义务关系的协议。但不包括婚姻、收养、监护等有关身份关系的协议。
2、无效合同【违法】
(1)一方以欺诈、胁遗的手段订立合同;
(2)恶意串通,损害国家、集体或者第三人利益
(3)以合法形式掩盖非法目的
(4)损害社会公共利益
(5)违反法律、行政法规的强制性规定
二、 项目分类
1、范围划分
1、总承包合同
(1)也称交钥匙承包,发包人把信息系统工程建设从开始立项、论证、施工到竣工的全部任务,一并发包给一个具备资质的承包人;
(2)有利于充分发挥那些在工程建设方面具有较强的技术力量、丰富的经验和组织管理能力的大承包商的专业优势,保证工程的质量和进度,提高投资效益,发包人和承包人要签订总承包合同;
2、单项项目承包合同
发包人将信息系统工程建设的不同工作任务,分别发包给不同的承包人;
3、分包合同
总承建单位将其承包的某一部分或某几部分项目,再发包给子承建单位。指工程总承包人、勘察承包人、设计承包人、施工承包人承包建设工程以后,将其承包的某部分或某几部分工程,再发包给其他承包人,与其签订承包合同项下的分包合同
条件: 1.承包人只能将自己承包的部分工程分包给具有相应资质条件的分包人2.分包工程必须经过发包人同意。另外,还有只能将非关键、非主体部分进行分包,而且不可以进行二次分包
2、付款方式划分
| 付款方式划分 | 描述 |
|---|---|
| 总价合同 | ①称固定价格合同,是指在合同中确定一个完成项目的总价,承包人据此完成项目全部合同;②适用于工程量不太大且能精确计算、工期较短、技术不太复杂、风险不大的项目,同时要求发包人必须准备详细全面的设计图纸和各项说明,使承包人能准确计算工程量 |
| 成本补偿合同 | 由发包人向承包人支付工程项目的实际成本,并且按照事先约定的某一种方式支付酬金的合同类型。适用于:①需立即开展工作的项目;②对项目内容及技术经济指标未确定的项目;③风险大的项目 |
| 工料合同 | ①指承包人在投标时,以招标文件就项目所列出的工作量表确定各部分项目工程费用的合同类型;②适用于范围比较宽,其风险可以得到合理的分摊,并且能鼓励承包人通过提高工效等手段从成本节约中提高利润 |
三、 合同签订
1、合同的内容
当事人各自权利、义务、项目费用及工程款的支付方式、项目变更约定喝好违约责任
2、费用及工程款支付方式内容
(1)支付货款的条件;(2)结算支付的方式;(3)拒付货款的条件。发包方有权部分或全部拒付货款
3、变更约定
合同生效后,当事人不得因姓名、名称的表更或者法定代表人、责任人、承办人的变动而不履行合同义务
4、4种违约责任
(1)继续履行;(2)采取补救措施;(3)赔偿损失;(4)支付约定违约金或定金
5、合同签订注意事项
1.当事人的法律资格: 民事权力能力
2.质量验收标准: 验收是否合格
3.验收时间:什么时候验收
4.技术支持服务:明确技术支持,后续服务
5.损害赔偿
6.保密约定:当事人在订立合同过程中知悉的商业秘密,无论合同是否成立,不得泄露或者不正当地使用
7.知识产权约定: 合同生效后,当事人就质量价款或者报酬、履行地点等内容没有约定或者约定不明确的,可以协议补充: 不能达成补充协议的,按照合同有关条款或者交易习惯确定
8.合同附件:法律公证


四、 合同管理
1、合同签订
(1)签订合同的前期调查
(2)合同谈判和合同签署①要制定切合实际的谈判目标;②要抓住实质问题;③营造一个平等协商的氛围
2、合同履行
合同纠纷处理方式:①对于缺乏诚信的欺诈,一定要义正词严地予以反击;②对于合同诈骗,尽早报案是维护权利的关键;③对于能补救的纠纷,要采取积极的应对措施;④变更合同、终止合同都是法律予合同当事人的权利
3、合同变更
4、合同档案管理
(1)整个合同管理的基础
(2)合同文本管理还包括正本和副本管理、合同文件格式等内容
(3)在文本格式上,为了限制执行人员随意修改合同,一般要求采用计算机打印文本,手写的旁注和修改等不具有法律效力
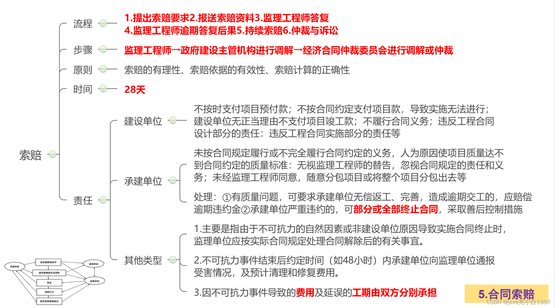
五、 合同索赔

1、索赔定义
(1)在工程承包合同履行中,当事人一方由于另一方未履行合同所规定的义务而遭受损失时,向另一方提出赔偿要求的行为
(2)索赔是双向的,建设单位和承建单位都可能提出索赔要求
(3)指承建单位在合同实施过程中,对非自身原因造成的工程延期.费用增加而要求建设单位给予补偿损失的一种权利要求
2、索赔性质:属于经济补偿行为,而不是惩罚
3、索赔分类
1.按索赔的目的分类可分为工期索赔和费用索赔
2.按索赔的依据分类可分为合同规定的索赔和非合同规定的索赔
3.按索赔的业务性质分类可分为工程索赔和商务索赔
4.按索赔的处理方式分类可分为单项索赔和总索赔
4、索赔成立
(1)合同索赔的重要前提条件是合同一方或双方存在违约行为和事实,并且由此造成了损失,责任应由对方承担
(2)对提出的合同索赔,凡属于客观原因造成的延期、属于业主也无法预见到的情况,如特殊反常天气,达到合同中特殊反常天气的约定条件,承包商可能得到延长工期,但得不到费用补偿
(3)对于属于业主方面的原因造成拖延工期,不仅应给承包商延长工期,还应给予费用补偿
5、索赔依据
1.国家有关的法律如《合同法》、法规和地方法规
2.国家、部门和地方有关信息系统工程的标准、规范和文件
3.本项目的实施合同文件,包括招标文件、合同文本及附件
4.有关的凭证,包括来往文件、签证及更改通知,会议纪要,进度表,产品采购等
5.其他相关文件,包括市场行情记录、各种会计核算资料等

练一练
【例1-18上】 (C)类合同的适用范围比较宽,风险可以得到合理的分摊,但在履行中需要注意双方对实际工作量的确认。
A.总价 B.成本补偿 C.工料 D.分包
【例2-18上】合同变更处理的首要原则是 (A)
A.公平合理B.经济利益优先C.安全环保D.甲方优先
【例3-18下】 关于项目合同的分类,正确的是 (D)
A.信息系统工程项目合同通常按照信息系统范围和项目总价划分
B.需要立即开展工作的项目不适宜采用成本补偿合同
C.工程量大、工期较长、技术复杂的项目宜采用总价合后
D.工料合同兼有成本补偿合同和总价合同的特点,适用范围较宽
【例4-18下】合同变更的处理由 (B) 来完成
A.配置管理系统 B.变更控制系统 C.发布管理系统D.知识管理系统
【例5-19上】 ©的项目不适合使用总价合同
A.工程量不大且能精确计算 B.技术不复杂 C项内容未确定 D.风险较小
【例6-19上】合同变更一般包括以下活动:①变更实施②变更请求审查③变更批准④变更提出 上述活动正确的排列顺序是 (D)
A.①②③④ B.④②①③ C.④①③② D.④③①②
【例7-19下】成本补偿合同不适用于 (D) 的项目。
A.需立即开展工作
B.对项目内容和技术经济未确定
C.风险大
D.工程量不大、且能精准计算工期、工期较短【总价】
【例8-19下】关于合同变更的描述,不正确的是(B)
A.对于任何变更的评估都应该有变更影响分析
B.合同变更时应首先确定合同变更价款,然后确定合同变更量清单【错】
C.合同中已有适用于项目变更的价格,按合同己有的价格变更合同条款
D.合同变更申请、变更评估和变更执行等必须以书面形式呈现
【例9-20下】某项目需要在半年内完成,目前项目范围不清楚,所需资源类型可以确定。这种情况下最好签订 © 合同。
A.总价 B.成本补偿C.工料 D.采购单
【例10-20下】关于合同管理的描述,不正确的是 (C)。
A.合同签订前应做好市场调研
B.合同谈判过程中要抓住实质问题
C.监理单位不可以参与合同的变更申请
D.在合同文本手写旁注和修改不具备法律效力
【例11-21上】《合同法》第六十条明确规定,对于合同不明确的情况,应当先 (B),达成补充协议。
A.谈判 B.协商 C.投诉 D.仲裁
【例12-21上】(A)向卖方支付为完成工作而发生的全部合法实际成本,除此之外还向卖方支付一笔费用作为卖方的人工费用以及合理的利润。
A.成本补偿合同 B.总价加激励费用合 C.总价加经济价格调整合同 D.工料合同
【例13-21下】对项目内容、技术经济指标未确定的项目适宜采用 (D)
A.总价合同B.工料合同C.分包合同 D.成本补偿合同
【例14-21下】关于合同管理描述不正确 ©。
A.合同签订前需做好市场调查
B.对于合同诈骗尽早报案是确保权利关键
C.变更合同价款是,首先确定变更价款,再确定变更清单
D.合同文本需计算机打印,手写备注不具备法律效力

本文详细探讨了IT项目合同的定义、无效合同案例、项目分类(包括总承包、单项承包和分包)、付款方式的选择,以及合同签订过程中的关键要素,涉及合同内容、变更约定、违约责任和合同管理的最佳实践,包括索赔的定义、分类和处理。
1万+

被折叠的 条评论
为什么被折叠?



