“你们的产品经理还在写PRD吗?”
上周参加一个技术沙龙,某大厂AI负责人抛出这个问题时,全场安静得能听见空调声。他接着说:“我们刚上线的Multi-Agent系统,8个AI智能体协作,15分钟就能完成一个产品经理一周的工作量。”
这不是危言耸听。Multi-Agent系统正在重塑整个产品开发生态,而大多数产品经理还浑然不觉。
![[tu]](https://i-blog.csdnimg.cn/direct/212a99b57315466abc2ff73e64ea2c36.png)
当八个智能体开始抢活干
传统的产品开发流程像一条流水线:
产品经理写需求→设计师画原型→开发写代码→测试找bug→运维部署上线。
每个环节都在等上游输出,效率低得令人发指。
但Multi-Agent系统的出现彻底打乱了这套秩序。
我亲眼见过一个真实的场景:某电商公司要上线一个促销活动页面。按照传统流程,至少需要两周时间。但他们的Multi-Agent系统接手后,画风完全变了。
规划Agent先跳出来:“根据历史数据,这个促销页面需要支持秒杀、满减、优惠券三种玩法,预计并发量10万QPS。”
设计Agent不甘示弱:“我已经生成了3套UI方案,分别针对年轻用户、价格敏感用户、品牌忠诚用户。”
开发Agent直接甩出代码:“后端接口已经写好,支持弹性扩容,前端组件也封装完毕。”
测试Agent更狠:“我模拟了100种异常场景,发现了7个潜在bug,已经自动修复了5个。”
整个过程就像一场精心编排的交响乐,每个AI智能体都知道自己该什么时候出场,该完成什么任务。而人类产品经理站在一旁,突然发现自己成了局外人。
这种协作效率背后,是大语言模型的认知迭代。
每个AI智能体都具备理解、推理、执行的能力,它们不再是简单的工具,而是真正的"数字同事"。
更可怕的是,这些AI同事不需要休息、不会抱怨、不会内斗,还能持续学习进化。它们之间的协作不是简单的任务分发,而是基于深度理解的智能协同!
当AI开始质疑人类的专业性
![[tu]](https://i-blog.csdnimg.cn/direct/8fbcd834bed44d0c9e37891495758913.png)
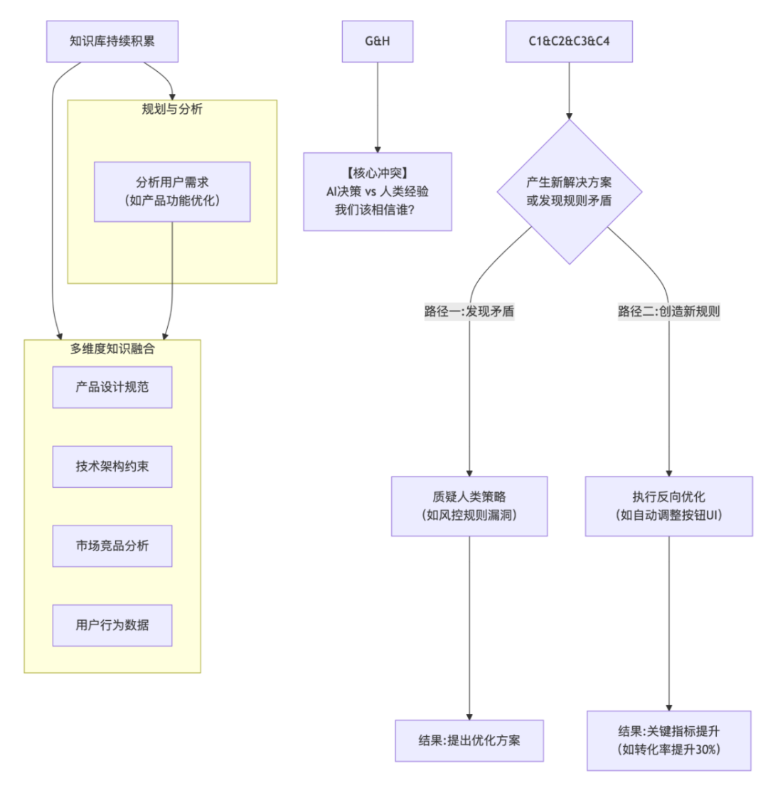
Multi-Agent系统的核心武器是知识库,但这也是最让专业人士不安的地方。
某金融公司的风控总监曾向我吐槽:“我们的Multi-Agent系统上线三个月后,居然开始质疑我的风控策略。它说根据历史数据,我的某个风控规则存在逻辑漏洞,还给我提供了优化方案。”
这不是个例。
Multi-Agent系统的知识库就像一座不断膨胀的智慧宝库,它存储的不只是静态的规则和数据,更重要的是各种决策逻辑、成功经验、失败教训。
当规划Agent分析用户需求时,它会同时参考产品设计规范、技术架构约束、市场竞品分析、用户行为数据。这种多维度的知识融合,往往能产生人类专家意想不到的解决方案。
更关键的是,这些AI智能体具备强大的推理能力。它们不仅能执行预设的规则,还能发现规则之间的矛盾,甚至创造新的规则。
某互联网公司的产品总监告诉我一个细思极恐的细节:“我们的Multi-Agent系统最近开始主动优化产品功能。它发现某个按钮的点击率在特定场景下异常偏低,于是自动调整了按钮的位置和文案,结果转化率提升了30%。问题是,我们之前一直认为那个设计是最优的。”
这种"反向优化"正在挑战人类的专业权威。当AI系统基于海量数据和复杂算法做出的决策,与人类专家基于经验和直觉的判断发生冲突时,我们该相信谁?
从思考者到执行者的角色转换
![[tu]](https://i-blog.csdnimg.cn/direct/4bc46c41ecab4801985d0a4de9d27188.png)
Multi-Agent系统最致命的地方在于,它不仅比人类想得更快、更准,还能直接动手执行。
传统上,产品经理的核心价值在于洞察用户需求、设计产品方案、协调各方资源。但在Multi-Agent系统面前,这些价值正在被逐一解构。
需求分析?
用户洞察Agent能通过分析用户行为数据、社交媒体的情感倾向、客服对话记录,生成比人类更精准的用户画像。
方案设计?
配置Agent能根据技术约束、成本控制、用户体验等多个维度,自动生成最优的产品方案。
资源协调?
项目管理Agent能精确计算每个任务的工作量、依赖关系、风险点,自动分配资源并跟踪进度。
某制造企业的CTO说得很直白:“我们引入Multi-Agent系统后,产品经理的角色发生了根本性变化。他们不再负责具体的产品设计,而是负责定义业务目标和约束条件。具体的执行工作,AI做得比人类更好。”
这种变化正在整个行业内蔓延。越来越多的企业发现,Multi-Agent系统不仅能提高工作效率,还能带来质的提升。
某零售巨头的数字化转型负责人透露:“我们的Multi-Agent系统上线后,产品迭代速度提升了5倍,用户满意度提升了40%,但更关键的是,我们开始发现一些之前从未意识到的商业机会。”
这些AI系统就像一群不知疲倦的探险家,它们在数据的海洋中不断挖掘价值,常常能发现人类专家忽略的宝藏。
结语:要么进化,要么被淘汰
不过,Multi-Agent系统不是来辅助人类的,它是来取代那些不愿意进化的人的。
这个观点可能听起来很残酷,但这就是现实。在我接触的众多案例中,那些试图把AI当作工具来使用的企业,最终都被AI颠覆了。只有那些真正把AI当作合作伙伴的企业,才能在变革中生存下来。
未来的产品经理需要具备三种核心能力:
定义问题的能力。当AI能够解决大部分执行问题时,人类的价值在于发现真正值得解决的问题。
设定边界的能力。AI系统需要明确的约束条件,否则它们可能会做出看似合理但实际上不可接受的决策。
整合洞察的能力。AI可以产生大量的分析和建议,但人类需要具备整合这些信息并做出最终决策的智慧。
某知名投资人说得很形象:“AI就像一头猛兽,要么你学会驾驭它,要么你被它吃掉。没有第三条路。”
Multi-Agent系统正在重塑整个产品开发的游戏规则。这不是技术升级,而是认知革命。那些还在用传统思维思考AI的人,最终会发现自己在与一群永远不会犯错、永远不会疲倦、永远在学习进化的AI竞争。
而这个过程,才刚刚开始。

148

被折叠的 条评论
为什么被折叠?



