1. 最终一致性概念深度解析
1.1 什么是最終一致性?
最终一致性是分布式系统的一种数据一致性模型,它不保证数据的实时强一致性,但确保在没有任何新的更新操作的情况下,经过一段时间后,所有副本最终会达到一致状态。
// 最终一致性的核心概念
public class EventualConsistencyCore {
/**
* 最终一致性的数学定义
* 对于任意两个节点N1和N2,给定足够长的时间t,在没有新写入的情况下
* 读取操作最终会返回相同的结果
*/
public class MathematicalDefinition {
// 条件1: 停止写入操作
// 条件2: 经过时间t(收敛时间)
// 结果: 所有节点数据一致
public boolean willEventuallyConverge(Node n1, Node n2, long timeout) {
long startTime = System.currentTimeMillis();
while (System.currentTimeMillis() - startTime < timeout) {
if (n1.read().equals(n2.read())) {
return true; // 已达到一致
}
// 等待数据同步
Thread.sleep(100);
}
return n1.read().equals(n2.read());
}
}
/**
* 与强一致性的对比
*/
public class ConsistencyComparison {
// 强一致性:写入后立即可读,性能低,可用性低
// 最终一致性:写入后可能短暂不可读,性能高,可用性高
public void demonstrateDifference() {
// 强一致性系统
StrongConsistentSystem strong = new StrongConsistentSystem();
strong.write("key", "value");
String value = strong.read("key"); // 立即读到新值
// 最终一致性系统
EventuallyConsistentSystem eventual = new EventuallyConsistentSystem();
eventual.write("key", "value");
String value2 = eventual.read("key"); // 可能读到旧值,最终会读到新值
}
}
}
1.2 最终一致性的适用场景

2. 最终一致性的实现模式
2.1 基于消息队列的最终一致性
// 消息队列实现最终一致性的完整方案
@Service
public class MessageQueueConsistency {
@Autowired
private RocketMQTemplate rocketMQTemplate;
/**
* 事务消息模式 - 两阶段提交
*/
public class TransactionalMessagePattern {
public void placeOrder(OrderDTO order) {
// 第一阶段:准备消息
TransactionSendResult result = rocketMQTemplate.sendMessageInTransaction(
"order-topic",
MessageBuilder.withPayload(order)
.setHeader("transactionId", generateTransactionId())
.build(),
order
);
if (result.getLocalTransactionState() == LocalTransactionState.COMMIT_MESSAGE) {
// 第二阶段:本地事务提交成功,消息对消费者可见
log.info("订单创建成功,消息已提交");
} else {
// 本地事务失败,消息回滚
handleRollback(order, result);
}
}
// 本地事务执行器
@RocketMQTransactionListener
public class OrderTransactionListener implements RocketMQLocalTransactionListener {
@Override
public LocalTransactionState executeLocalTransaction(Message msg, Object arg) {
try {
OrderDTO order = (OrderDTO) arg;
// 1. 创建订单记录
orderDAO.insert(order);
// 2. 冻结库存(非实际扣减)
inventoryService.freezeStock(order.getProductId(), order.getQuantity());
return LocalTransactionState.COMMIT_MESSAGE;
} catch (Exception e) {
return LocalTransactionState.ROLLBACK_MESSAGE;
}
}
@Override
public LocalTransactionState checkLocalTransaction(Message msg) {
// 检查本地事务状态
String orderId = msg.getHeaders().get("transactionId").toString();
OrderDTO order = orderDAO.selectById(orderId);
return order != null ? LocalTransactionState.COMMIT_MESSAGE
: LocalTransactionState.ROLLBACK_MESSAGE;
}
}
}
/**
* 消息消费端的可靠性保证
*/
@Service
public class ReliableMessageConsumer {
@RocketMQMessageListener(
topic = "order-topic",
consumerGroup = "inventory-consumer-group"
)
public class InventoryConsumer implements RocketMQListener<OrderDTO> {
// 幂等性检查:防止重复消费
private Set<String> processedMessages = Collections.synchronizedSet(new HashSet<>());
@Override
public void onMessage(OrderDTO order) {
String messageId = order.getMessageId();
// 1. 幂等性检查
if (processedMessages.contains(messageId)) {
log.info("消息已处理,跳过重复消费: {}", messageId);
return;
}
try {
// 2. 实际扣减库存
inventoryService.deductStock(order.getProductId(), order.getQuantity());
// 3. 更新订单状态为已确认
orderService.confirmOrder(order.getId());
// 4. 记录已处理消息
processedMessages.add(messageId);
log.info("库存扣减成功,订单ID: {}", order.getId());
} catch (Exception e) {
// 消费失败,重试机制
handleConsumptionFailure(order, e);
}
}
// 失败重试策略
private void handleConsumptionFailure(OrderDTO order, Exception e) {
// 记录失败日志
failureLogger.error("消息消费失败,订单ID: {}", order.getId(), e);
// 根据业务规则决定重试或人工干预
if (shouldRetry(e)) {
// 抛出异常触发重试
throw new RuntimeException("消费失败,需要重试", e);
} else {
// 业务异常,无需重试,记录死信
deadLetterService.saveDeadLetter(order, e.getMessage());
}
}
}
}
}
2.2 基于事件溯源的最终一致性
// 事件溯源模式实现最终一致性
@Service
public class EventSourcingConsistency {
/**
* 事件存储架构
*/
public class EventStoreArchitecture {
private final List<DomainEvent> events = new CopyOnWriteArrayList<>();
private final Map<String, AggregateRoot> snapshots = new ConcurrentHashMap<>();
// 事件存储
public void saveEvents(String aggregateId, List<DomainEvent> newEvents) {
synchronized (aggregateId.intern()) {
// 1. 存储事件到事件库
events.addAll(newEvents);
// 2. 发布事件到事件总线
eventBus.publish(newEvents);
// 3. 定期创建快照(优化查询性能)
if (events.size() % SNAPSHOT_INTERVAL == 0) {
createSnapshot(aggregateId, newEvents);
}
}
}
// 重建聚合根状态
public AggregateRoot rebuildAggregate(String aggregateId) {
// 1. 先尝试从快照恢复
AggregateRoot snapshot = snapshots.get(aggregateId);
if (snapshot != null) {
// 2. 应用快照之后的事件
List<DomainEvent> recentEvents = getEventsAfterSnapshot(aggregateId, snapshot.getVersion());
return snapshot.applyEvents(recentEvents);
}
// 3. 从头应用所有事件
List<DomainEvent> allEvents = getEventsForAggregate(aggregateId);
return AggregateRoot.rebuildFromEvents(allEvents);
}
}
/**
* 领域事件定义
*/
public abstract class DomainEvent {
private final String aggregateId;
private final long version;
private final Instant occurredOn;
public DomainEvent(String aggregateId, long version) {
this.aggregateId = aggregateId;
this.version = version;
this.occurredOn = Instant.now();
}
public abstract void apply(AggregateRoot aggregate);
}
// 具体领域事件
public class OrderCreatedEvent extends DomainEvent {
private final String orderId;
private final BigDecimal amount;
public OrderCreatedEvent(String orderId, BigDecimal amount) {
super(orderId, 1);
this.orderId = orderId;
this.amount = amount;
}
@Override
public void apply(AggregateRoot aggregate) {
Order order = (Order) aggregate;
order.apply(this);
}
}
public class OrderPaidEvent extends DomainEvent {
private final String orderId;
private final String paymentId;
public OrderPaidEvent(String orderId, String paymentId) {
super(orderId, 2);
this.orderId = orderId;
this.paymentId = paymentId;
}
@Override
public void apply(AggregateRoot aggregate) {
Order order = (Order) aggregate;
order.apply(this);
}
}
/**
* 事件处理器的最终一致性保证
*/
@Service
public class EventProcessor {
private final Map<Class<? extends DomainEvent>, List<EventHandler>> handlers = new ConcurrentHashMap<>();
// 注册事件处理器
public void registerHandler(Class<? extends DomainEvent> eventType, EventHandler handler) {
handlers.computeIfAbsent(eventType, k -> new CopyOnWriteArrayList<>()).add(handler);
}
// 处理事件(保证最终一致性)
@Async
public void processEvent(DomainEvent event) {
List<EventHandler> eventHandlers = handlers.get(event.getClass());
if (eventHandlers != null) {
for (EventHandler handler : eventHandlers) {
try {
handler.handle(event);
} catch (Exception e) {
// 单个处理器失败不影响其他处理器
log.error("事件处理失败,事件: {}, 处理器: {}", event.getClass(), handler.getClass(), e);
// 记录失败,后续重试
retryService.scheduleRetry(event, handler);
}
}
}
}
// 重试机制
@Service
public class EventRetryService {
@Scheduled(fixedDelay = 30000) // 每30秒重试一次
public void retryFailedEvents() {
List<FailedEvent> failedEvents = failedEventDAO.findRetryableEvents();
for (FailedEvent failedEvent : failedEvents) {
if (shouldRetry(failedEvent)) {
try {
processEvent(failedEvent.getEvent());
failedEventDAO.markAsProcessed(failedEvent.getId());
} catch (Exception e) {
failedEventDAO.incrementRetryCount(failedEvent.getId());
}
}
}
}
}
}
}
2.3 基于CDC(Change Data Capture)的最终一致性
// 基于数据库日志挖掘的最终一致性方案
@Service
public class CDCConsistency {
/**
* Debezium CDC 配置
*/
@Configuration
public class DebeziumConfig {
@Bean
public io.debezium.config.Configuration connectorConfig() {
return io.debezium.config.Configuration.create()
.with("name", "mysql-connector")
.with("connector.class", "io.debezium.connector.mysql.MySqlConnector")
.with("offset.storage", "org.apache.kafka.connect.storage.FileOffsetBackingStore")
.with("offset.storage.file.filename", "/tmp/offsets.dat")
.with("offset.flush.interval.ms", 60000)
.with("database.hostname", "localhost")
.with("database.port", "3306")
.with("database.user", "debezium")
.with("database.password", "dbz")
.with("database.server.id", "85744")
.with("database.server.name", "inventory")
.with("database.include.list", "inventory")
.with("table.include.list", "inventory.orders,inventory.products")
.with("database.history", "io.debezium.relational.history.FileDatabaseHistory")
.with("database.history.file.filename", "/tmp/dbhistory.dat")
.build();
}
}
/**
* CDC 事件处理器
*/
@Service
public class CDCEventHandler {
// 处理订单表变更
@EventListener
public void handleOrderChange(ChangeEvent<String, String> event) {
String key = event.key();
String value = event.value();
try {
// 解析CDC事件
OrderChange orderChange = parseOrderChange(value);
switch (orderChange.getOperation()) {
case "c": // create
syncToSearchEngine(orderChange);
updateCache(orderChange);
notifyDownstreamSystems(orderChange);
break;
case "u": // update
syncToSearchEngine(orderChange);
updateCache(orderChange);
break;
case "d": // delete
removeFromSearchEngine(orderChange);
invalidateCache(orderChange);
break;
}
} catch (Exception e) {
log.error("处理CDC事件失败: {}", value, e);
// 记录失败事件,后续补偿
cdcFailureService.recordFailure(event, e);
}
}
// 同步到搜索引擎
private void syncToSearchEngine(OrderChange change) {
CompletableFuture.runAsync(() -> {
try {
// 异步同步到Elasticsearch
elasticsearchService.indexOrder(change.toOrderDocument());
} catch (Exception e) {
throw new RuntimeException("搜索引擎同步失败", e);
}
}).exceptionally(throwable -> {
log.error("搜索引擎同步失败", throwable);
return null;
});
}
// 更新缓存
private void updateCache(OrderChange change) {
String cacheKey = "order:" + change.getOrderId();
redisTemplate.opsForValue().set(cacheKey, change.getOrderData(), 30, TimeUnit.MINUTES);
}
}
/**
* CDC 数据一致性验证
*/
@Service
public class CDCDataValidator {
@Scheduled(cron = "0 0 2 * * ?") // 每天凌晨2点执行
public void validateDataConsistency() {
// 1. 对比源数据库和目标系统数据
List<DataInconsistency> inconsistencies = compareSourceAndTarget();
// 2. 修复不一致数据
for (DataInconsistency inconsistency : inconsistencies) {
try {
repairInconsistency(inconsistency);
} catch (Exception e) {
log.error("修复数据不一致失败: {}", inconsistency, e);
alertService.sendAlert("数据一致性修复失败", inconsistency);
}
}
// 3. 生成一致性报告
generateConsistencyReport(inconsistencies.size());
}
private List<DataInconsistency> compareSourceAndTarget() {
// 对比MySQL和Elasticsearch的数据
List<Order> mysqlOrders = orderDAO.findAll();
List<OrderDocument> esOrders = elasticsearchService.searchAllOrders();
return findDifferences(mysqlOrders, esOrders);
}
}
}
3. 最终一致性的技术框架实现
3.1 使用Spring Cloud Stream实现
// Spring Cloud Stream 最终一致性实现
@Configuration
public class SpringCloudStreamConfig {
/**
* 消息绑定配置
*/
public interface EventStreams {
String ORDER_EVENTS = "orderEvents";
String PAYMENT_EVENTS = "paymentEvents";
String INVENTORY_EVENTS = "inventoryEvents";
@Output(ORDER_EVENTS)
MessageChannel orderEventsOut();
@Input(PAYMENT_EVENTS)
SubscribableChannel paymentEventsIn();
}
/**
* 事件发布服务
*/
@Service
public class EventPublisherService {
@Autowired
private EventStreams eventStreams;
public void publishOrderEvent(OrderEvent event) {
// 构建消息
Message<OrderEvent> message = MessageBuilder.withPayload(event)
.setHeader("eventType", event.getType())
.setHeader("eventId", UUID.randomUUID().toString())
.setHeader("timestamp", System.currentTimeMillis())
.build();
// 发送消息
boolean sent = eventStreams.orderEventsOut().send(message);
if (!sent) {
// 发送失败,进入重试逻辑
retryPublish(event, message);
}
}
// 重试机制
private void retryPublish(OrderEvent event, Message<OrderEvent> originalMessage) {
for (int i = 0; i < MAX_RETRY_COUNT; i++) {
try {
Thread.sleep(RETRY_INTERVAL * i);
if (eventStreams.orderEventsOut().send(originalMessage)) {
return;
}
} catch (InterruptedException e) {
Thread.currentThread().interrupt();
break;
}
}
// 重试失败,持久化到数据库,后续人工处理
failedEventService.saveFailedEvent(event, "发布失败");
}
}
/**
* 事件监听服务
*/
@Service
public class EventListenerService {
// 支付事件监听
@StreamListener(EventStreams.PAYMENT_EVENTS)
public void handlePaymentEvent(PaymentEvent event) {
// 幂等性检查
if (eventLogService.isProcessed(event.getEventId())) {
return;
}
try {
// 处理支付事件
switch (event.getType()) {
case PAYMENT_SUCCEEDED:
orderService.confirmOrder(event.getOrderId());
break;
case PAYMENT_FAILED:
orderService.cancelOrder(event.getOrderId());
break;
case PAYMENT_REFUNDED:
orderService.refundOrder(event.getOrderId());
break;
}
// 记录已处理事件
eventLogService.markAsProcessed(event.getEventId());
} catch (Exception e) {
// 处理失败,进入死信队列
deadLetterService.sendToDeadLetter(event, e);
}
}
}
/**
* 死信队列处理
*/
@Service
public class DeadLetterService {
@Autowired
private EventStreams eventStreams;
public void sendToDeadLetter(Object event, Exception error) {
DeadLetterMessage deadLetter = DeadLetterMessage.builder()
.originalEvent(event)
.errorMessage(error.getMessage())
.stackTrace(Arrays.toString(error.getStackTrace()))
.timestamp(Instant.now())
.build();
// 发送到死信队列
eventStreams.orderEventsOut().send(MessageBuilder.withPayload(deadLetter).build());
}
// 死信消息重处理
@Scheduled(fixedDelay = 300000) // 5分钟处理一次死信
public void reprocessDeadLetters() {
List<DeadLetterMessage> deadLetters = deadLetterDAO.findReprocessableMessages();
for (DeadLetterMessage deadLetter : deadLetters) {
try {
// 重新处理原始事件
eventPublisherService.publishOrderEvent(
(OrderEvent) deadLetter.getOriginalEvent());
deadLetterDAO.markAsReprocessed(deadLetter.getId());
} catch (Exception e) {
deadLetterDAO.incrementRetryCount(deadLetter.getId());
}
}
}
}
}
4. 实际案例:电商平台最终一致性实践
4.1 订单-库存-积分最终一致性
// 电商平台分布式事务最终一致性案例
@Service
public class EcommerceConsistencyCase {
/**
* 下单业务场景的最终一致性设计
*/
public class OrderPlacementConsistency {
public OrderResult placeOrder(OrderRequest request) {
// 1. 前置校验(同步,强一致性)
ValidationResult validation = validateOrder(request);
if (!validation.isValid()) {
return OrderResult.fail(validation.getMessage());
}
// 2. 创建订单(同步,本地事务)
Order order = createOrder(request);
// 3. 异步处理下游依赖(最终一致性)
asyncProcessDependencies(order);
return OrderResult.success(order);
}
@Async
public void asyncProcessDependencies(Order order) {
try {
// 3.1 扣减库存(最终一致性)
inventoryService.deductStockAsync(order.getProductId(), order.getQuantity());
// 3.2 扣减积分(最终一致性)
pointsService.deductPointsAsync(order.getUserId(), order.getPointsUsed());
// 3.3 发送通知(最终一致性)
notificationService.sendOrderCreatedNotification(order);
// 3.4 更新搜索索引(最终一致性)
searchService.updateOrderIndex(order);
} catch (Exception e) {
// 单个步骤失败不影响整体流程
log.error("订单下游处理失败,订单ID: {}", order.getId(), e);
compensationService.scheduleCompensation(order, e);
}
}
/**
* 补偿机制:处理部分失败场景
*/
@Service
public class OrderCompensationService {
public void scheduleCompensation(Order order, Exception error) {
CompensationTask task = CompensationTask.builder()
.orderId(order.getId())
.errorType(error.getClass().getSimpleName())
.errorMessage(error.getMessage())
.scheduledTime(Instant.now().plus(5, ChronoUnit.MINUTES)) // 5分钟后重试
.build();
compensationTaskDAO.save(task);
}
@Scheduled(fixedDelay = 60000) // 每分钟检查一次
public void executeCompensations() {
List<CompensationTask> tasks = compensationTaskDAO.findPendingTasks();
for (CompensationTask task : tasks) {
try {
compensateOrder(task);
compensationTaskDAO.markAsCompleted(task.getId());
} catch (Exception e) {
compensationTaskDAO.updateRetryInfo(task.getId(), e.getMessage());
}
}
}
private void compensateOrder(CompensationTask task) {
Order order = orderDAO.findById(task.getOrderId());
// 检查订单当前状态,执行相应补偿
if (order.getStatus() == OrderStatus.CREATED) {
// 如果依赖处理失败,取消订单
cancelOrderWithCompensation(order);
} else if (order.getStatus() == OrderStatus.PAID) {
// 已支付但其他处理失败,尝试重新处理
retryOrderProcessing(order);
}
}
}
}
/**
* 库存服务的最终一致性设计
*/
@Service
public class InventoryConsistencyService {
// 库存扣减的最终一致性方案
public void deductStockWithConsistency(String productId, int quantity) {
// 方案1: 基于消息队列的最终一致性
deductStockWithMQ(productId, quantity);
// 方案2: 基于数据库事务+定时任务的最终一致性
deductStockWithTransactionAndJob(productId, quantity);
}
// 方案1: 消息队列实现
private void deductStockWithMQ(String productId, int quantity) {
// 1. 先预扣库存(数据库事务)
boolean preDeducted = inventoryDAO.preDeductStock(productId, quantity);
if (preDeducted) {
// 2. 发送确认扣减消息
mqTemplate.send("inventory-deduct-topic",
new InventoryDeductMessage(productId, quantity));
}
}
// 库存扣减消息消费者
@RabbitListener(queues = "inventory-deduct-queue")
public void confirmDeductStock(InventoryDeductMessage message) {
try {
// 实际扣减库存
inventoryDAO.confirmDeductStock(message.getProductId(), message.getQuantity());
// 更新商品可售状态
productService.updateProductStatus(message.getProductId());
} catch (Exception e) {
// 扣减失败,回滚预扣记录
inventoryDAO.rollbackPreDeduct(message.getProductId(), message.getQuantity());
// 发送库存扣减失败事件
eventPublisher.publish(new InventoryDeductFailedEvent(message));
}
}
// 方案2: 事务+定时任务实现
@Transactional
public void deductStockWithTransactionAndJob(String productId, int quantity) {
// 1. 插入扣减记录(待处理状态)
InventoryDeductRecord record = new InventoryDeductRecord();
record.setProductId(productId);
record.setQuantity(quantity);
record.setStatus(DeductStatus.PENDING);
record.setCreateTime(new Date());
inventoryDeductRecordDAO.insert(record);
// 2. 事务提交后,由定时任务实际执行扣减
// 这样即使应用重启,也不会丢失扣减请求
}
// 库存扣减定时任务
@Scheduled(fixedRate = 30000) // 每30秒执行一次
public void processPendingDeductRecords() {
List<InventoryDeductRecord> pendingRecords =
inventoryDeductRecordDAO.findByStatus(DeductStatus.PENDING);
for (InventoryDeductRecord record : pendingRecords) {
try {
// 实际扣减库存
inventoryDAO.deductStock(record.getProductId(), record.getQuantity());
record.setStatus(DeductStatus.COMPLETED);
record.setProcessTime(new Date());
} catch (Exception e) {
record.setStatus(DeductStatus.FAILED);
record.setErrorMsg(e.getMessage());
record.setRetryCount(record.getRetryCount() + 1);
}
inventoryDeductRecordDAO.update(record);
}
}
}
}
4.2 数据同步最终一致性监控
// 最终一致性监控体系
@Service
public class ConsistencyMonitoring {
/**
* 一致性指标监控
*/
@Component
public class ConsistencyMetrics {
private final MeterRegistry meterRegistry;
// 监控指标
private final Counter consistencyViolations;
private final Timer convergenceTime;
private final Gauge dataLag;
public ConsistencyMetrics(MeterRegistry meterRegistry) {
this.meterRegistry = meterRegistry;
this.consistencyViolations = Counter.builder("consistency.violations")
.description("数据一致性违反次数")
.register(meterRegistry);
this.convergenceTime = Timer.builder("consistency.convergence.time")
.description("数据收敛时间")
.register(meterRegistry);
this.dataLag = Gauge.builder("consistency.data.lag")
.description("数据同步延迟")
.register(meterRegistry);
}
public void recordViolation(String source, String target) {
consistencyViolations.increment();
log.warn("数据一致性违反: {} -> {}", source, target);
}
public void recordConvergenceTime(long duration) {
convergenceTime.record(duration, TimeUnit.MILLISECONDS);
}
}
/**
* 一致性健康检查
*/
@Component
public class ConsistencyHealthCheck implements HealthIndicator {
@Override
public Health health() {
try {
// 检查数据同步状态
ConsistencyStatus status = checkConsistencyStatus();
if (status.isHealthy()) {
return Health.up()
.withDetail("message", "数据同步正常")
.withDetail("lag", status.getDataLag() + "ms")
.withDetail("lastCheck", status.getLastCheckTime())
.build();
} else {
return Health.down()
.withDetail("message", "数据同步异常")
.withDetail("violations", status.getViolationCount())
.withDetail("lastSync", status.getLastSyncTime())
.build();
}
} catch (Exception e) {
return Health.down(e).build();
}
}
private ConsistencyStatus checkConsistencyStatus() {
// 实现具体的一致性检查逻辑
return new ConsistencyStatus();
}
}
/**
* 一致性告警系统
*/
@Service
public class ConsistencyAlertService {
@Autowired
private AlertManager alertManager;
public void checkAndAlert() {
// 1. 检查数据同步延迟
long lag = calculateDataLag();
if (lag > MAX_ALLOWED_LAG) {
alertManager.sendAlert(AlertLevel.WARNING,
"数据同步延迟过大: " + lag + "ms");
}
// 2. 检查一致性违反次数
long violations = getViolationCount();
if (violations > MAX_VIOLATIONS) {
alertManager.sendAlert(AlertLevel.ERROR,
"数据一致性违反次数超标: " + violations);
}
// 3. 检查收敛时间
long convergenceTime = getAverageConvergenceTime();
if (convergenceTime > MAX_CONVERGENCE_TIME) {
alertManager.sendAlert(AlertLevel.WARNING,
"数据收敛时间过长: " + convergenceTime + "ms");
}
}
@Scheduled(cron = "0 */5 * * * ?") // 每5分钟检查一次
public void scheduledCheck() {
checkAndAlert();
}
}
}
5. 最终一致性的最佳实践总结
5.1 模式选择指南
// 最终一致性模式选择决策树
@Service
public class ConsistencyPatternSelector {
public ConsistencyPattern selectPattern(ConsistencyRequirements requirements) {
// 决策矩阵
if (requirements.isHighThroughputRequired()) {
if (requirements.isOrderingRequired()) {
return ConsistencyPattern.EVENT_SOURCING; // 事件溯源
} else {
return ConsistencyPattern.MESSAGE_QUEUE; // 消息队列
}
} else {
if (requirements.isRealTimeRequired()) {
return ConsistencyPattern.CDC; // 变更数据捕获
} else {
return ConsistencyPattern.BATCH_SYNC; // 批量同步
}
}
}
public enum ConsistencyPattern {
MESSAGE_QUEUE("消息队列", "高吞吐,松耦合,需要处理消息顺序"),
EVENT_SOURCING("事件溯源", "强审计,可重建,存储成本高"),
CDC("变更数据捕获", "实时性高,对业务无侵入,依赖数据库"),
BATCH_SYNC("批量同步", "实现简单,延迟高,资源消耗大");
private final String name;
private final String characteristics;
ConsistencyPattern(String name, String characteristics) {
this.name = name;
this.characteristics = characteristics;
}
}
}
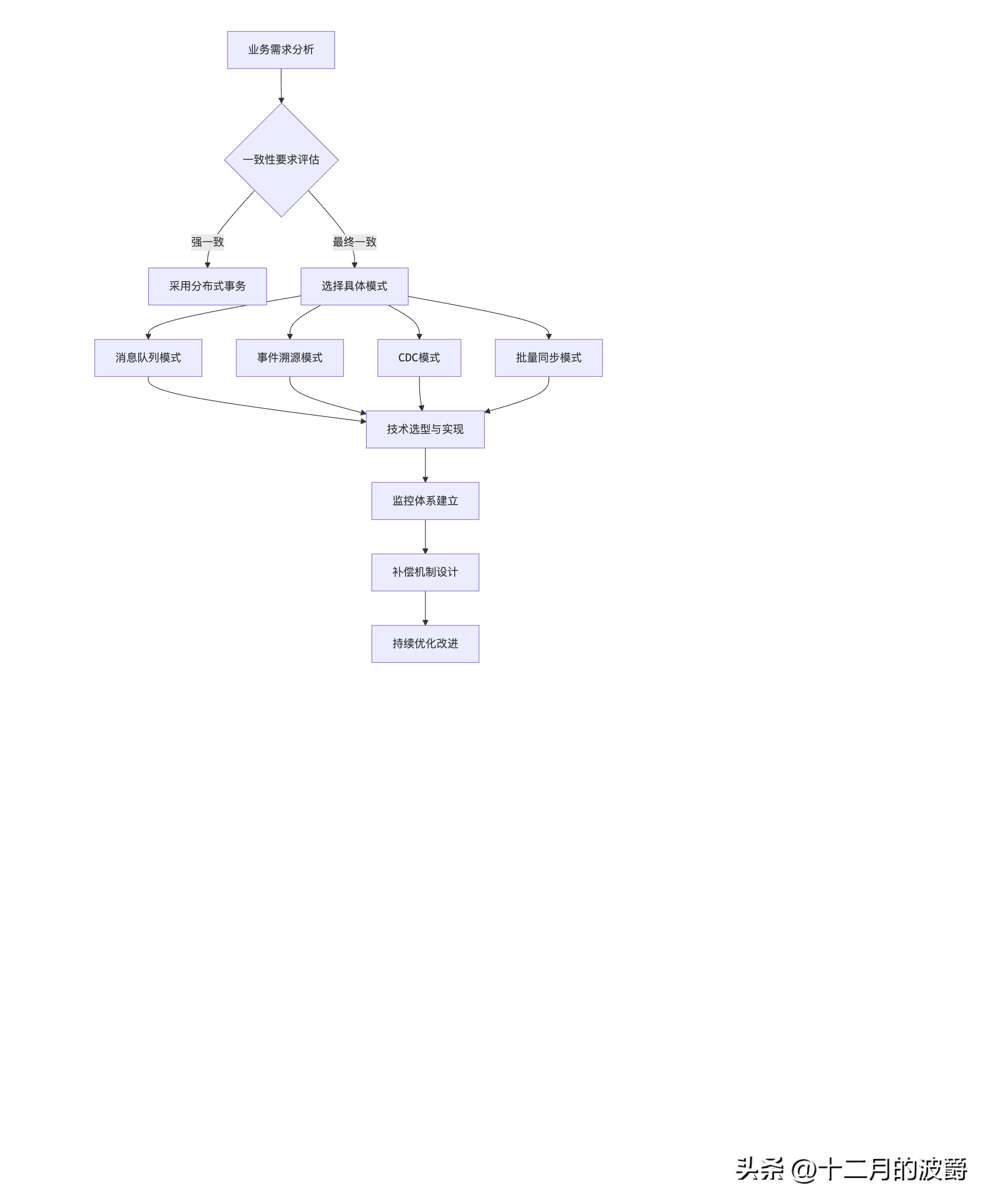
5.2 实施路线图

5.3 关键成功因素
// 最终一致性实施的关键要素
public class CriticalSuccessFactors {
/**
* 技术要素
*/
public class TechnicalFactors {
// 1. 幂等性设计
public class IdempotentDesign {
// 使用唯一ID防止重复处理
// 实现幂等性检查机制
}
// 2. 重试机制
public class RetryMechanism {
// 指数退避策略
// 最大重试次数限制
// 死信队列处理
}
// 3. 监控告警
public class Monitoring {
// 数据同步延迟监控
// 一致性违反检测
// 自动化告警
}
}
/**
* 业务要素
*/
public class BusinessFactors {
// 1. 业务容忍度分析
public void analyzeBusinessTolerance() {
// 可接受的数据延迟时间
// 可接受的临时不一致场景
// 补偿业务流程设计
}
// 2. 数据重要性分级
public void classifyDataImportance() {
// 关键数据:强一致性
// 重要数据:较短最终一致性窗口
// 普通数据:较长最终一致性窗口
}
}
/**
* 组织要素
*/
public class OrganizationalFactors {
// 1. 团队技能匹配
// 2. 运维能力建设
// 3. 故障处理流程
}
}
总结
最终一致性是分布式系统设计中平衡性能、可用性和一致性的重要手段。通过合理的架构设计和技术选型,可以在保证业务正确性的前提下,显著提升系统的扩展性和容错能力。
核心价值:
- 性能优化:通过异步处理提升系统吞吐量
- 可用性保障:部分组件故障不影响核心流程
- 系统解耦:降低服务间的直接依赖
- 弹性设计:支持系统水平扩展
实施建议:
- 根据业务特性选择合适的一致性级别
- 建立完善的监控和告警体系
- 设计健壮的补偿和重试机制
- 定期进行数据一致性验证
最终一致性不是简单的技术选择,而是需要技术、业务、运维多方面配合的系统工程。只有全面考虑各种因素,才能构建出既高效又可靠的分布式系统。
6万+

被折叠的 条评论
为什么被折叠?



