在工业自动化与电机控制领域,稳定、高效地驱动直流电机正反转是一项常见且关键的需求。无论是生产线上电机的往复运动,还是气动阀门的开闭,都离不开可靠的电控方案。过去,实现这类功能往往需要搭配多个三极管、电阻、电容等分立元件,电路复杂且调试不易。如今,集成化的驱动芯片正逐步成为首选,其中RZ7899作为一款大电流DC双向马达驱动芯片,以其高集成度、强保护功能和灵活的应用方式,备受工程师青睐。
一、为什么选择RZ7899?
RZ7899采用紧凑的SOP8封装,在极小的体积内集成了电机驱动所需的多项功能,显著简化了外围电路设计。其主要特点包括:
- 超低待机功耗:待机电流<2μA,适用于电池供电或低功耗场景。
- 宽电压工作范围:支持DC 3V‑25V,覆盖常见24V及以下直流电机与阀类负载。
- 多重保护机制:
- 过热保护
- 过流限流与短路保护
- 紧急停止功能(快速刹车)
- 强驱动能力:峰值输出电流可达5A以上,足以驱动中小型直流电机、电磁阀等感性负载。
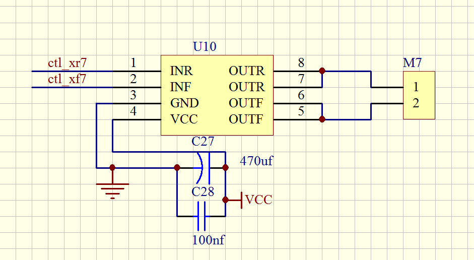
二、典型应用电路
下图展示了一种基于RZ7899的典型直流电机正反转控制电路:

单片机通过两个IO口(如ctl_xr7和ctl_xf7)控制电机运行状态:
ctl_xr7=高、ctl_xf7=低:电机正转ctl_xr7=低、ctl_xf7=高:电机反转- 两路均为低电平时电机停止
若用于控制电磁阀等单线控制负载,只需将其中一路固定为低电平,另一路做高低切换即可实现开关动作,极大简化了控制逻辑。
ctl_xr7和ctl_xf7的逻辑电平3.3V、5V均可。
三、真值表与控制逻辑
RZ7899的真值表清晰直观,便于工程师快速实现功能对接:

四、创新应用:双芯片驱动57步进电机
除了常规直流电机驱动,RZ7899还可通过灵活组合实现更多功能。我在实际项目中尝试将两片RZ7899配合使用,成功驱动了DC24V供电的57步进电机。下面给出基于PIC16F1827的简易驱动代码示例,供参考:
#include<pic16f1827.h>
#define AA RA0 //A+
#define BB RA2 //B+
#define CC RA1 //A-
#define DD RA3 //B-
void delay_ms(unsigned int x)
{
unsigned int j,i;
for(j=0;j<x;j++)
{
for(i=0;i<50;i++);
}
}
/**************************************
功能描述:步进电机驱动函数
入口参数:X表示正反转;Speed表示转速设置,值越大速度越慢
返回值:无
***************************************/
void MotorStep(unsigned char X,unsigned int Speed)
{
if(X==1) //顺时针转动
{
DD=0;CC=0;BB=0;AA=1;
delay_ms(Speed); //转速调节
DD=0;CC=0;BB=1;AA=1;
delay_ms(Speed); //转速调节
DD=0;CC=0;BB=1;AA=0;
delay_ms(Speed); //转速调节
DD=0;CC=1;BB=1;AA=0;
delay_ms(Speed); //转速调节
DD=0;CC=1;BB=0;AA=0;
delay_ms(Speed); //转速调节
DD=1;CC=1;BB=0;AA=0;
delay_ms(Speed); //转速调节
DD=1;CC=0;BB=0;AA=0;
delay_ms(Speed); //转速调节
DD=1;CC=0;BB=0;AA=1;
delay_ms(Speed); //转速调节
}
else //逆时针转动
{
DD=1;CC=0;BB=0;AA=1;
delay_ms(Speed); //转速调节
DD=1;CC=0;BB=0;AA=0;
delay_ms(Speed); //转速调节
DD=1;CC=1;BB=0;AA=0;
delay_ms(Speed); //转速调节
DD=0;CC=1;BB=0;AA=0;
delay_ms(Speed); //转速调节
DD=0;CC=1;BB=1;AA=0;
delay_ms(Speed); //转速调节
DD=0;CC=0;BB=1;AA=0;
delay_ms(Speed); //转速调节
DD=0;CC=0;BB=1;AA=1;
delay_ms(Speed); //转速调节
DD=0;CC=0;BB=0;AA=1;
delay_ms(Speed); //转速调节
}
}
该程序通过简单的延时实现步进电机的基本步进控制。在实际应用中,建议改用定时器中断来生成脉冲,以提高时序精度和系统响应能力。另外需注意,RZ7899的开关频率有限,驱动步进电机时脉冲频率不宜过高,具体上限可通过实验测定。
例程给出的是8细分的步进电机驱动,想要更高的如16细分等可自行改写程序。
五、结语与交流
RZ7899以其高集成度、强驱动能力和完善的保护功能,在直流电机与阀门控制中表现出色,且通过巧妙组合还能拓展至步进电机驱动等场景,体现了“小而强”的设计理念。
你在电机驱动方案中曾使用过哪些电路或芯片?是否有更好的设计思路或实际应用中的疑问?欢迎在评论区留言分享,我们一起探讨、共同进步。
后续干货不断,咱们一起在单片机的世界里,共同进步。
2817

被折叠的 条评论
为什么被折叠?



