在工业控制领域,RS-485总线凭借其传输距离远、抗干扰能力强的特点,成为连接触摸屏、各类传感器以及上位机通信的“标配”。然而,在实际项目设计中,RS-485接口往往需要单片机通过IO口控制收发方向,这不仅占用了宝贵的IO资源,有时甚至因为引脚不够用,迫使开发者更换封装更大的单片机,既增加成本,也拉长了开发周期。
有没有一种芯片,能够自动处理收发切换,从而解放单片机的IO口呢?今天,我们就来介绍这样一款RS-485接口芯片——MAX13487,并分享一套经过实战验证的多重防护电路设计。
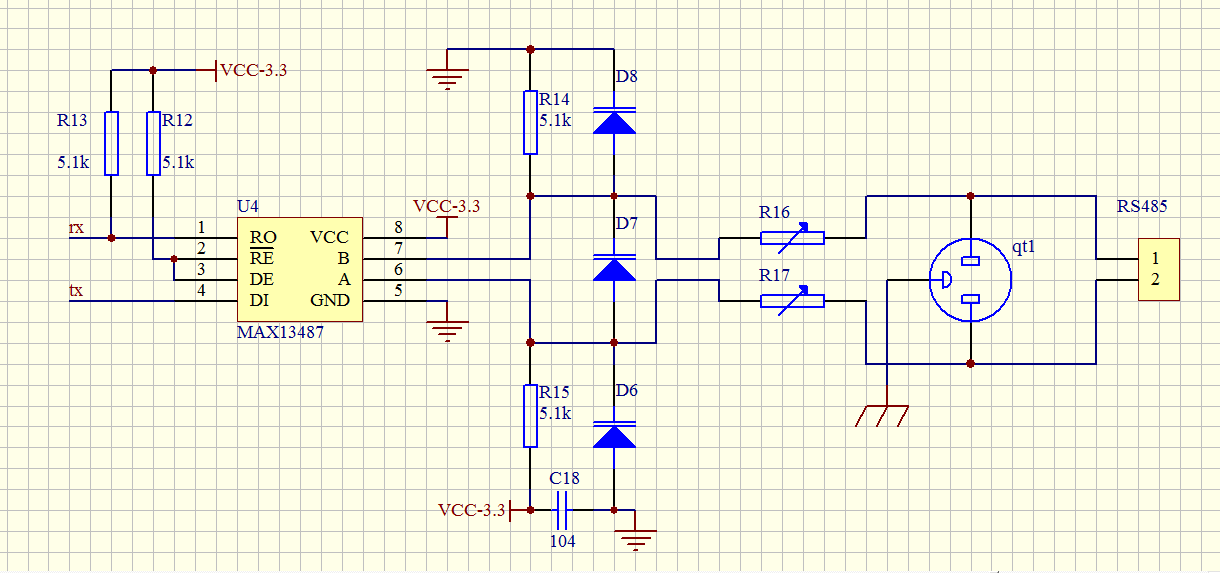
MAX13487 是一款支持自动收发控制的半双工RS-485接口芯片。它内置方向控制逻辑,无需外部MCU干预即可自动切换收发状态,每路RS485可节省1个 GPIO,特别适合控制板有多路RS485、MCU管脚紧张或希望简化设计的应用场景。
下图是通过MAX13487实现的RS485接口电路图

RS-485通信环境复杂,常面临雷击、浪涌、静电等干扰,因此防护电路必不可少。上图从右至左依次设置了三级防护,确保信号稳定可靠:
- 第一级:气体放电管(GDT)
型号B3D090L,用于泄放大能量雷击或浪涌电流,保护后级电路不受损坏。 - 第二级:PTC自恢复保险丝(R16、R17)
当电流异常升高时,PTC阻值急剧增大,切断电路;故障恢复后自动复位,避免频繁更换。 - 第三级:TVS瞬态抑制二极管(D6–D8)
- D6(A-B之间)防护差模干扰
- D7、D8(A-GND、B-GND)防护共模干扰
型号推荐SMBJ6.0CA,响应速度快,钳位电压低。
外围电路设计要点
- 偏置电阻:R14、R15保证总线在空闲时处于确定电平,避免误码。
- 电源去耦:C18(0.1µF)应贴近芯片VCC引脚布局,滤除高频噪声。
- 电平匹配:RX、TX信号需与单片机逻辑电平匹配,必要时串联电阻或使用电平转换电路。
- 上拉电阻:R12、R13(4.7kΩ–10kΩ)用于稳定收发控制与接收引脚电平。
使用经验与注意事项
- 供电电压
虽然数据手册标明5V供电,但实际测试中,多数MAX13487在3.3V系统下也能稳定工作,不过MAX13487最高波特率通常在500kbps以内。如需更高通信速率,建议选用带独立收发控制的RS485芯片。 - 组网与终端电阻
RS-485一般支持一主多从,理论可挂载32个设备,实际可达36个左右。若从机数量少、通信距离近(如<50米),可不接120Ω终端电阻;长距离、多节点时,应在总线一端并联120Ω电阻。 - 通信距离实测
标准理论距离为1200米,实际可达性与波特率、电缆质量、环境干扰密切相关。我曾在工业现场实现超过500米、挂载20多个从机、波特率9600的稳定通信,更远距离则需进一步优化布线与接地。
MAX13487以其“自动收发”的特性,为RS-485接口设计提供了一种引脚更节省、软件更简洁的解决方案。配合本文推荐的三级防护电路,可大幅提升工业现场通信的稳定性和抗干扰能力。
你是否也在项目中用过类似的自动收发芯片?或在RS-485组网中遇到过信号不稳定、通信丢包等问题?欢迎在评论区分享你的经验与疑问,我们一起交流探讨。
后续干货不断,咱们一起在单片机的世界里,共同进步。
1933

被折叠的 条评论
为什么被折叠?



