本文来源公众号“Datawhale”,仅用于学术分享,侵权删,干货满满。
开门见山,直接给大家展示微调前后的效果。
微调前:

微调后:

在此处可以看到很明显大模型进行微调后口吻已经发生了更改。据笔者使用下来的记录表示,微调后的大模型思考时间更加短暂。
接下来,让我们一起逐步完成微调实践,共同优化模型性能!
一、什么是大模型微调?
微调就像给一个“学霸”补课,让它从“通才”变成某个领域的“专家”。
此处以本文进行微调的医学数据进行举例: 假设你有一个很聪明的朋友,他读过全世界的书(相当于大模型的预训练阶段),能和你聊历史、科学、文学等各种话题。 但如果你需要他帮你看医学报告段),能和你聊历史、科学、文学等各种话题。 但如果你需要他帮你看医学报告,虽然他懂一些基础知识,但可能不够专业。这时候,你给他一堆医学书籍和病例,让他专门学习这方面的知识(这就是微调),他就会变得更擅长医疗领域的问题。
📖 故事解释:
想象你有一个会画小猫的机器人🤖(这就是预训练模型)。现在你想让它学会画戴帽子的小猫🎩🐱。不需要从头教它画画,只需要给它看很多"戴帽子小猫"的图片,然后说:"保持原来的画画能力,但要学会加帽子哦!" 这就是微调!
📖 生活案例解释:
案例1:智能音箱调方言
-
基础版音箱只会普通话(预训练模型)
-
给它听 100 句四川话(微调数据)
-
现在能听懂"摆龙门阵"(方言理解能力↑)
案例2:相机滤镜原理
-
原始相机拍所有场景(通用模型)
-
加载“美食滤镜”参数(微调后的模型)
-
拍食物时自动增强饱和度(专业能力强化)
加强版解释:乐高城堡改造成儿童医院
第一步:原有结构 —— 通用乐高城堡
[通用城堡]
▸ 比喻:就像网购的"标准款城堡积木套装",有城墙、塔楼、尖顶,能当普通房子用。
▸ 对应技术:预训练模型(比如 ChatGPT),已经学会通用语言能力,但不够专业。
第二步:局部改造 —— 低成本改装
① 拆尖顶 → 改圆顶
[尖顶改圆顶]
▸ 操作:把塔顶的尖积木换成圆积木,更温和可爱。
▸ 技术含义:微调模型顶层参数(比如修改分类头),让输出风格更适合儿童对话。
② 加装旋转门[旋转门]
▸ 操作:在门口插入一个可旋转的积木模块,不破坏原有门结构。
▸ 技术含义:插入适配器模块(Adapter),让模型新增儿科医学术语理解能力,且不干扰原有知识。
③ 涂装医院标志
[医院标志]
▸ 操作:在城堡外墙贴上"十字符号"和卡通动物贴纸。
▸ 技术含义:特征空间偏移(Feature Shift),调整模型内部表示,让它更关注医疗相关词汇和童趣表达。
第三步:新功能 —— 变身儿童医院
[儿童医院]
▸ 成果:改装后的城堡能接待小患者,有玩具区、温和的医生(圆顶),还有专用医疗设备(旋转门)。
▸ 技术含义:通过轻量改造,通用模型变成"儿科医疗问答机器人",专精儿童健康咨询。
二、当前尝试过的硬件配置
显卡:NVIDIA GeForce RTX 4060
CPU:Intel Core i7-13700H
内存:16 G(因为家庭电脑所以日常状态是 8.8/15.7 GB)
三、微调工作
(1) 数据集准备
本文数据集来源,魔搭社区的 medical-o1-reasoning-SFT。
本文主要说明,数据集格式是:

在 DeepSeek 的蒸馏模型微调过程中,数据集中引入 Complex_CoT(复杂思维链)是关键设计差异。若仅使用基础问答对进行训练,模型将难以充分习得深度推理能力,导致最终性能显著低于预期水平。这一特性与常规大模型微调的数据要求存在本质区别。

(2) 模型微调代码(此处是无框架纯手搓)——直接上了,后面会有细节讲解
需要引入的库:
pip install torch transformers peft datasets matplotlib accelerate safetensors
import torch
import matplotlib.pyplot as plt
from transformers import (
AutoTokenizer,
AutoModelForCausalLM,
TrainingArguments,
Trainer,
TrainerCallback
)
from peft import LoraConfig, get_peft_model
from datasets import load_dataset
import os
# 配置路径(根据实际路径修改)
model_path = r"你的模型路径" # 模型路径
data_path = r"你的数据集路径" # 数据集路径
output_path = r"你的保存微调后的模型路径" # 微调后模型保存路径
# 强制使用GPU
assert torch.cuda.is_available(), "必须使用GPU进行训练!"
device = torch.device("cuda")
# 自定义回调记录Loss
class LossCallback(TrainerCallback):
def __init__(self):
self.losses = []
def on_log(self, args, state, control, logs=None, **kwargs):
if "loss" in logs:
self.losses.append(logs["loss"])
# 数据预处理函数
def process_data(tokenizer):
dataset = load_dataset("json", data_files=data_path, split="train[:1500]")
def format_example(example):
instruction = f"诊断问题:{example['Question']}\n详细分析:{example['Complex_CoT']}"
inputs = tokenizer(
f"{instruction}\n### 答案:\n{example['Response']}<|endoftext|>",
padding="max_length",
truncation=True,
max_length=512,
return_tensors="pt"
)
return {
"input_ids": inputs["input_ids"].squeeze(0),
"attention_mask": inputs["attention_mask"].squeeze(0)
}
return dataset.map(format_example, remove_columns=dataset.column_names)
# LoRA配置
peft_config = LoraConfig(
r=16,
lora_alpha=32,
target_modules=["q_proj", "v_proj"],
lora_dropout=0.05,
bias="none",
task_type="CAUSAL_LM"
)
# 训练参数配置
training_args = TrainingArguments(
output_dir=output_path,
per_device_train_batch_size=2, # 显存优化设置
gradient_accumulation_steps=4, # 累计梯度相当于batch_size=8
num_train_epochs=3,
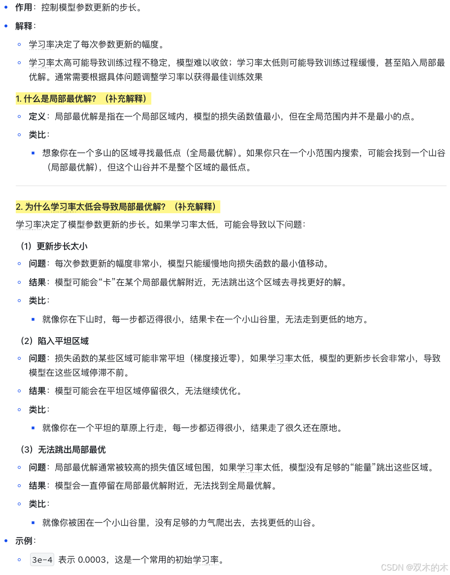
learning_rate=3e-4,
fp16=True, # 开启混合精度
logging_steps=20,
save_strategy="no",
report_to="none",
optim="adamw_torch",
no_cuda=False, # 强制使用CUDA
dataloader_pin_memory=False, # 加速数据加载
remove_unused_columns=False # 防止删除未使用的列
)
def main():
# 创建输出目录
os.makedirs(output_path, exist_ok=True)
# 加载tokenizer
tokenizer = AutoTokenizer.from_pretrained(model_path)
tokenizer.pad_token = tokenizer.eos_token
# 加载模型到GPU
model = AutoModelForCausalLM.from_pretrained(
model_path,
torch_dtype=torch.float16,
device_map={"": device} # 强制使用指定GPU
)
model = get_peft_model(model, peft_config)
model.print_trainable_parameters()
# 准备数据
dataset = process_data(tokenizer)
# 训练回调
loss_callback = LossCallback()
# 数据加载器
def data_collator(data):
batch = {
"input_ids": torch.stack([torch.tensor(d["input_ids"]) for d in data]).to(device),
"attention_mask": torch.stack([torch.tensor(d["attention_mask"]) for d in data]).to(device),
"labels": torch.stack([torch.tensor(d["input_ids"]) for d in data]).to(device) # 使用input_ids作为labels
}
return batch
# 创建Trainer
trainer = Trainer(
model=model,
args=training_args,
train_dataset=dataset,
data_collator=data_collator,
callbacks=[loss_callback]
)
# 开始训练
print("开始训练...")
trainer.train()
# 保存最终模型
trainer.model.save_pretrained(output_path)
print(f"模型已保存至:{output_path}")
# 绘制训练集损失Loss曲线
plt.figure(figsize=(10, 6))
plt.plot(loss_callback.losses)
plt.title("Training Loss Curve")
plt.xlabel("Steps")
plt.ylabel("Loss")
plt.savefig(os.path.join(output_path, "loss_curve.png"))
print("Loss曲线已保存")
if __name__ == "__main__":
main()
(3) 代码详细讲解
1. 导入必要的库和模块
功能总结:导入项目依赖的第三方库,包括 PyTorch 基础库、HuggingFace 工具库、可视化库等。
import torch
import matplotlib.pyplot as plt
from transformers import (
# HuggingFace Transformer模型工具
AutoTokenizer,
AutoModelForCausalLM,
TrainingArguments,
Trainer,
TrainerCallback
)
from peft import LoraConfig, get_peft_model # 参数高效微调库
from datasets import load_dataset # 数据集加载工具
import os # 系统路径操作
有关类库介绍:
1. torch (PyTorch 库的核心模块)
-
功能:深度学习框架,提供张量计算和神经网络构建功能。
-
代码中的作用:
-
管理GPU设备 (torch.cuda.is_available() 检查GPU可用性)
-
定义模型训练时的张量操作
-
控制混合精度训练 (torch.float16)
-
2. matplotlib.pyplot (Matplotlib 绘图库)
-
功能:数据可视化工具库。
-
代码中的作用:
-
绘制训练损失曲线 (plt.plot(losses))
-
生成并保存训练过程的Loss变化图 (loss_curve.png)
-
3. transformers (HuggingFace Transformers 库)
-
核心组件:
-
AutoTokenizer:自动加载预训练模型对应的分词器
-
用于将文本转换为模型可理解的 token ID 序列
-
-
AutoModelForCausalLM:自动加载因果语言模型(如GPT系列)
-
提供基础的大语言模型结构
-
-
TrainingArguments:定义训练超参数
-
控制批次大小、学习率、日志频率等
-
-
Trainer:封装训练流程的类
-
自动处理训练循环、梯度下降、日志记录等
-
-
TrainerCallback:训练回调基类
-
用于实现自定义训练监控逻辑(如示例中的损失记录)
-
-
4. peft (Parameter-Efficient Fine-Tuning)
-
功能:实现参数高效微调方法的库。
-
核心组件:
-
LoraConfig:LoRA(Low-Rank Adaptation)的配置类
-
定义秩(r)、目标模块(target_modules)等关键参数
-
-
get_peft_model:将基础模型转换为 PEFT 模型
-
仅需训练原模型约 0.1% 的参数即可实现有效微调
-
-
-
代码中的作用:
-
对 LLaMA 等大模型进行轻量化微调
-
显存占用量减少约 60-70%,适合消费级 GPU
-
5. datasets (HuggingFace Datasets 库)
-
功能:高效数据集加载与处理工具。
-
核心方法:
-
load_dataset:加载多种格式的数据
-
支持 JSON/CSV/Parquet 等格式(示例中使用 JSON)
-
-
map:数据预处理流水线
-
应用自定义的格式化函数 (format_example)
-
-
-
代码中的作用:
-
从本地文件加载医疗问答数据集
-
将原始数据转换为模型需要的输入格式
-
6. os (操作系统接口)
-
功能:提供操作系统相关功能。
-
代码中的作用:
-
创建输出目录 (os.makedirs)
-
处理文件路径相关操作
-
确保模型保存路径的有效性
-
2. 配置路径和硬件检查
功能总结:配置模型/数据路径,强制检查GPU可用性
# 配置路径(根据实际路径修改)
model_path = r"你的模型路径" # 预训练模型存放路径
data_path = r"你的数据集路径" # 训练数据路径(JSON格式)
output_path = r"你的保存微调后的模型路径" # 微调后模型保存位置
# 强制使用GPU(确保CUDA可用)
assert torch.cuda.is_available(), "必须使用GPU进行训练!"
device = torch.device("cuda") # 指定使用CUDA设备
3.自定义训练回调类
功能总结:实现自定义回调,在模型训练过程中,实时记录损失值(Loss)的变化。损失值是用来衡量模型预测结果与真实结果之间的差距的,损失值越小,说明模型的表现越好。
class LossCallback(TrainerCallback):
def __init__(self):
self.losses = [] # 存储损失值的列表
# 当训练过程中有日志输出时触发
def on_log(self, args, state, control, logs=None, **kwargs):
if "loss" in logs: # 过滤并记录损失值
self.losses.append(logs["loss"])
4. 数据预处理函数
功能总结:加载并格式化训练数据,将原始数据集转换为模型可以理解的格式。
原始代码:
def process_data(tokenizer):
# 从JSON文件加载数据集(仅取前1500条)
dataset = load_dataset("json", data_files=data_path, split="train[:1500]")
# 单条数据格式化函数
def format_example(example):
# 拼接指令和答案(固定模板)
instruction = f"诊断问题:{example['Question']}\n详细分析:{example['Complex_CoT']}"
inputs = tokenizer(
f"{instruction}\n### 答案:\n{example['Response']}<|endoftext|>", # 添加结束符
padding="max_length", # 填充至最大长度
truncation=True, # 超长截断
max_length=512, # 最大序列长度
return_tensors="pt" # 返回PyTorch张量
)
# 返回处理后的输入(移除batch维度)
return {
"input_ids": inputs["input_ids"].squeeze(0),
"attention_mask": inputs["attention_mask"].squeeze(0)
}
# 应用格式化函数并移除原始列
return dataset.map(format_example, remove_columns=dataset.column_names)
作者修改之后的代码:
def process_data(tokenizer):
# 从JSON文件加载数据集(仅取前1500条)
dataset = load_dataset("json", data_files=data_path, split="train[:1500]")
# 单条数据格式化函数
def format_example(example):
# 构建指令部分(模型输入)
instruction = f"诊断问题:{example['Question']}\n### 详细分析及答案:"
# 构建目标部分(模型需要生成的内容)
target = f"\n详细分析:{example['complex_CoT']}\n### 答案:{example['Response']}<|endoftext|>"
# 完整文本拼接
full_text = instruction + target
# 分词处理
inputs = tokenizer(
full_text,
padding="max_length",
truncation=True,
max_length=512,
return_tensors="pt"
)
# 计算指令部分的token长度(不包含特殊token)
instruction_encoded = tokenizer(
instruction,
add_special_tokens=False # 禁用特殊token添加
)["input_ids"]
instruction_length = len(instruction_encoded)
#创建labels(仅目标部分参与loss计算)
labels = inputs["input_ids"].clone().squeeze(0)
#将指令部分设置为-100(忽略loss计算)
labels[:instruction_length] = -100
# 返回处理后的输入(移除batch维度)和指令长度
return {
"input_ids": inputs["input_ids"].squeeze(0),
"attention_mask": inputs["attention_mask"].squeeze(0),
"labels": labels
}
# 应用格式化函数并移除原始列
return dataset.map(format_example, remove_columns=dataset.column_names)
关键代码
1.拼接指令和答案(这部分构建目标部分,即模型需要生成的部分)
-
作用:将问题(Question)和详细分析(Complex_CoT)拼接成一个指令。
-
示例:
-
输入:Question="发烧怎么办?"
-
输出:"诊断问题:发烧怎么办?\n详细分析:可能是感冒引起的。\n### 答案:多喝水,休息。"
-
-
类比:就像学生在填写试卷时的作答规范。
1.试卷题目(输入部分)
"诊断问题:发烧怎么办?"
2.作答区域(目标生成部分)
学生需要在此区域:
先写出完整的解题步骤(对应Complex_CoT)
最后用方框标出最终答案(对应Response)
-
target = f"\n详细分析:{example['complex_CoT']}\n### 答案:{example['Response']}<|endoftext|>"
2.使用分词器处理文本
-
作用:将拼接后的文本转换为模型可以理解的格式。
-
参数说明:
-
padding="max_length":将文本填充到固定长度(512)。
-
truncation=True:如果文本超过 512 个 token,就截断。
-
max_length=512:最大长度为 512。
-
return_tensors="pt":返回 PyTorch 张量。
-
-
示例:
-
输入:"诊断问题:发烧怎么办?\n详细分析:可能是感冒引起的。\n### 答案:\n多喝水,休息。"
-
输出:input_ids=[101, 234, 345, ..., 102], attention_mask=[1, 1, 1, ..., 1]
-
-
类比:就像把文字翻译成机器能懂的数字。
inputs = tokenizer(
full_text,
padding="max_length",
truncation=True,
max_length=512,
return_tensors="pt"
)
3.计算指令部分的token长度
-
作用:计算指令部分的token长度,以便在后续步骤中忽略这部分内容的loss计算。
-
参数说明:
-
add_special_tokens=False:禁用特殊token(如[CLS]、[SEP])的添加,仅对指令部分进行分词。
-
-
类比:就像在试卷上划出题目部分,告诉学生这部分不需要作答。
# 计算指令部分的token长度(不包含特殊token)
instruction_encoded = tokenizer(
instruction,
add_special_tokens=False # 禁用特殊token添加
)["input_ids"]
instruction_length = len(instruction_encoded)
4.创建labels并忽略指令部分的loss计算
-
作用:创建 labels,并设置指令部分的token为-100,表示在计算loss时忽略这部分内容。
-
参数说明:
-
labels:与input_ids 相同,但指令部分的token被设置为-100。
-
-100:在PyTorch中,-100通常用于表示忽略loss计算的token。
-
-
类比:就像老师在批改试卷时,只关注学生的作答部分,而不关注题目本身。
#创建labels(仅目标部分参与loss计算)
labels = inputs["input_ids"].clone().squeeze(0)
#将指令部分设置为-100(忽略loss计算)
labels[:instruction_length] = -100
5.应用格式化函数
-
作用:对整个数据集应用format_example格式化函数,处理每一条数据,并移除原始列名。
-
参数说明:
-
format_example:处理每条数据的函数。
-
remove_columns=dataset.column_names:移除原始数据集中的列名,只保留处理后的数据。
-
-
示例:
-
输入:原始数据集 dataset,包含多条数据。
-
输出:处理后的数据集,每条数据包含input_ids、attention_mask 和 labels。
-
-
类比:就像把整本试卷分发给所有学生,并告诉学生如何作答。
return dataset.map(format_example, remove_columns=dataset.column_names)
5. LoRA微调配置
功能总结:配置LoRA参数,指定要适配的模型模块。
peft_config = LoraConfig(
r=16, # LoRA秩(矩阵分解维度)
lora_alpha=32, # 缩放系数(控制适配器影响强度)
target_modules=["q_proj", "v_proj"], # 要适配的注意力模块(查询/值投影)
lora_dropout=0.05, # 防止过拟合的Dropout率
bias="none", # 不训练偏置参数
task_type="CAUSAL_LM" # 任务类型(因果语言模型)
)
1. r=16:LoRA 的秩
-
作用:控制低秩矩阵的维度。秩越小,参数越少,计算量越小。
-
解释:
-
秩(r)是低秩矩阵的分解维度,决定了低秩矩阵的大小。
-
例如,r=16 表示低秩矩阵的维度是 16。
-
-
影响:
-
较小的 r 会减少参数量,但可能会降低模型的表现。
-
较大的 r 会增加参数量,但可能会提高模型的表现。
-
-
比喻:
"相当于给AI的‘学习笔记’设置 16 页的篇幅限制"
→ 页数少(r小):学得快但可能漏细节
→ 页数多(r大):学得细但速度慢
-
默认值:通常设置为 8 或 16。并非越大越好。LoRA 秩的选择需要平衡模型的适应能力和计算效率。较大的秩可以提供更强的表达能力,但会增加计算量和显存占用,同时可能导致过拟合。对于简单任务,通常推荐使用较小的秩(如 4 或 8),而对于复杂任务,可能需要更高的秩(如 16 或 32)
2. lora_alpha=32:缩放系数
-
作用:控制低秩矩阵对原始模型的影响强度。
-
解释:
-
lora_alpha 是一个缩放因子,用于调整低秩矩阵的输出。
-
具体来说,低秩矩阵的输出会乘以 lora_alpha / r。
-
-
影响:
-
较大的 lora_alpha 会让低秩矩阵的影响更强。
-
较小的 lora_alpha 会让低秩矩阵的影响更弱。
-
-
比喻:
就像是,音量旋钮的大小决定了声音的响亮程度。如果旋钮转得太大,声音可能会震耳欲聋,甚至让人难以忍受;如果旋钮转得太小,声音又可能太小,听不清楚。
过大的 lora_alpha 可能会导致模型的训练变得不稳定,就像声音太大可能会让人感到不适一样。可能会导致过拟合,因为模型对训练数据的细节调整过于敏感。
较小的 lora_alpha 会导致模型在训练过程中会更保守地调整权重,训练过程更稳定,但适应新任务的速度可能会较慢。
-
默认值:通常设置为 32。
3. target_modules=["q_proj", "v_proj"]:目标模块
-
作用:指定需要插入低秩矩阵的模型模块。
-
解释:
-
q_proj 和 v_proj 是 Transformer 模型中的注意力机制模块:
-
q_proj:查询(Query)投影矩阵。
-
v_proj:值(Value)投影矩阵。
-
-
LoRA 会在这两个模块中插入低秩矩阵。
-
-
影响:
-
选择不同的模块会影响微调的效果。
-
通常选择 q_proj 和 v_proj 是因为它们对模型的表现影响较大。
-
4. lora_dropout=0.05:Dropout 率
-
作用:防止过拟合。
-
解释:
-
Dropout 是一种正则化技术,随机丢弃一部分神经元,防止模型过度依赖某些特征。
-
lora_dropout=0.05 表示在训练过程中,有 5% 的低秩矩阵参数会被随机丢弃。
-
-
影响:
-
较大的 Dropout 率会增加模型的鲁棒性,但可能会降低训练效率。
-
较小的 Dropout 率会减少正则化效果,但可能会提高训练速度。
-
5. bias="none":偏置参数
-
作用:控制是否训练偏置参数。偏置参数的作用是为模型的输出提供一个基线偏移(baseline offset),使得模型能够更好地拟合数据。
-
解释:
-
bias="none" 表示不训练偏置参数。
-
其他选项包括 "all"(训练所有偏置参数)和 "lora_only"(只训练 LoRA 相关的偏置参数)。
-
-
影响:
-
不训练偏置参数可以减少参数量,但可能会影响模型的表现。
-
6. task_type="CAUSAL_LM":任务类型
-
作用:指定任务类型。
-
解释:
-
CAUSAL_LM 表示因果语言模型(Causal Language Model),即生成式任务(如 GPT)。
-
其他任务类型包括序列分类(SEQ_CLS)、序列到序列(SEQ_2_SEQ)等。
-
-
影响:
-
不同的任务类型会影响 LoRA 的实现方式。
-
训练参数配置
功能总结:设置训练超参数和硬件相关选项。
training_args = TrainingArguments(
output_dir=output_path, # 输出目录(模型/日志)
per_device_train_batch_size=2, # 单GPU批次大小(显存优化)
gradient_accumulation_steps=4, # 梯度累积步数(等效batch_size=8)
num_train_epochs=3, # 训练轮次
learning_rate=3e-4, # 初始学习率
fp16=True, # 启用混合精度训练(节省显存)
logging_steps=20, # 每隔20步记录日志
save_strategy="no", # 不保存中间检查点
report_to="none", # 禁用第三方报告(如W&B)
optim="adamw_torch", # 优化器类型
no_cuda=False, # 强制使用CUDA
dataloader_pin_memory=False, # 禁用锁页内存(加速数据加载)
remove_unused_columns=False # 保留未使用的列(避免数据错误)
)
1. output_dir=output_path:输出目录
-
作用:指定训练过程中模型和日志的保存路径。此处的 output_path 之前已经写在了最前面的变量之中。
-
解释:
-
训练过程中生成的模型检查点、日志文件等都会保存到这个目录。
-
-
示例:
-
如果 output_path = "./output",所有文件都会保存到 ./output 目录下。
-
2. per_device_train_batch_size=2:单 GPU 批次大小
-
作用:设置每个 GPU 上的训练批次大小。
-
解释:
-
批次大小是指每次输入模型的样本数量。
-
较小的批次大小可以节省显存,但可能会降低训练速度。
-
-
示例:
-
如果使用 1 个 GPU,每次训练会输入 2 条数据。
-
3. gradient_accumulation_steps=4:梯度累积步数

4. num_train_epochs=3:训练轮次
-
作用:设置模型在整个数据集上训练的轮次。
-
解释:
-
1个轮次(epoch)表示模型完整地遍历一次训练数据集。
-
这里设置为 3,表示模型会训练 3 轮。
-
-
示例:
-
如果数据集有 1000 条数据,模型会遍历这 1000 条数据 3 次。
-
5. learning_rate=3e-4:初始学习率

6. fp16=True:混合精度训练
-
作用:启用混合精度训练,节省显存并加速训练。
-
解释:
-
混合精度训练是指同时使用 16 位(半精度)和 32 位(单精度)浮点数。
-
16 位浮点数占用更少的显存,计算速度更快。
-
-
示例:
-
如果显存不足,启用 fp16 可以显著减少显存占用。
-
7. logging_steps=20:日志记录频率
-
作用:设置每隔多少步记录一次日志。
-
解释:
-
日志包括损失值、学习率等信息。
-
这里设置为 20,表示每隔 20 步记录一次日志。
-
-
示例:
-
如果总训练步数是 1000,会记录 50 次日志(1000 / 20 = 50)。
-
8. save_strategy="no":保存策略
-
作用:设置是否保存中间检查点。
-
解释:
-
"no" 表示不保存中间检查点。
-
其他选项包括 "epoch"(每轮保存一次)和 "steps"(每隔一定步数保存一次)。
-
-
示例:
-
如果设置为 "epoch",每轮训练结束后会保存一次模型。
-
9. report_to="none":禁用第三方报告
-
作用:禁用第三方日志报告工具(如Weights & Biases)。
-
解释:
-
如果不需要使用第三方工具记录日志,可以设置为 "none"。
-
-
示例:
-
如果设置为 "wandb",日志会同步到 Weights & Biases平台。
-
10. optim="adamw_torch":优化器类型
-
作用:指定优化器类型。
-
解释:
-
adamw_torch 是一种常用的优化器,结合了 Adam 和权重衰减(Weight Decay)。
-
适合大多数深度学习任务。
-
-
示例:
-
如果训练不稳定,可以尝试其他优化器,如 sgd[Stochastic Gradient Descent(随机梯度下降]。SGD 是一种用于优化模型参数的算法,通过计算损失函数的梯度并更新参数,使损失函数最小化。
-
11. no_cuda=False:强制使用 CUDA
-
作用:强制使用 GPU 进行训练。
-
解释:
-
no_cuda=False 表示使用 GPU。
-
如果设置为 True,则会使用 CPU(不推荐)。
-
-
示例:
-
如果GPU可用,模型会自动使用 GPU 进行训练。
-
12. dataloader_pin_memory=False:禁用锁页内存
-
作用:设置是否使用锁页内存(Pinned Memory)加速数据加载。
-
解释:
-
锁页内存可以提高数据加载速度,但会占用更多主机内存。
-
这里设置为 False,表示禁用锁页内存。
-
-
示例:
-
如果主机内存充足,可以设置为 True 以加速训练。
-
13. remove_unused_columns=False:保留未使用的列
-
作用:设置是否移除数据集中未使用的列。
-
解释:
-
如果设置为 True,会移除数据集中未被模型使用的列。
-
这里设置为 False,表示保留所有列。
-
-
示例:
-
如果数据集中包含一些额外的信息(如 ID),可以保留这些列。
-
主函数(训练流程)
功能总结:整合所有组件,执行完整训练流程。
def main():
# 创建输出目录(如果不存在)
os.makedirs(output_path, exist_ok=True)
# 加载Tokenizer并设置填充符
tokenizer = AutoTokenizer.from_pretrained(model_path)
tokenizer.pad_token = tokenizer.eos_token # 使用EOS作为填充符
# 加载预训练模型(半精度+指定GPU)
model = AutoModelForCausalLM.from_pretrained(
model_path,
torch_dtype=torch.float16, # 半精度加载(节省显存)
device_map={"": device} # 指定使用的GPU设备
)
# 应用LoRA适配器
model = get_peft_model(model, peft_config)
model.print_trainable_parameters() # 打印可训练参数量
# 准备训练数据集
dataset = process_data(tokenizer)
# 初始化损失记录回调
loss_callback = LossCallback()
# 数据整理函数(构造批次)
def data_collator(data):
batch = {
"input_ids": torch.stack([torch.tensor(d["input_ids"]) for d in data]).to(device),
"attention_mask": torch.stack([torch.tensor(d["attention_mask"]) for d in data]).to(device),
"labels": torch.stack([torch.tensor(d["input_ids"]) for d in data]).to(device) # 标签=输入(因果LM任务)
}
return batch
# 初始化Trainer
trainer = Trainer(
model=model,
args=training_args,
train_dataset=dataset,
data_collator=data_collator, # 自定义数据整理
callbacks=[loss_callback] # 添加回调
)
# 执行训练
print("开始训练...")
trainer.train()
# 保存微调后的模型
trainer.model.save_pretrained(output_path)
print(f"模型已保存至:{output_path}")
# 绘制损失曲线
plt.figure(figsize=(10, 6))
plt.plot(loss_callback.losses)
plt.title("Training Loss Curve")
plt.xlabel("Steps")
plt.ylabel("Loss")
plt.savefig(os.path.join(output_path, "loss_curve.png")) # 保存为PNG
print("Loss曲线已保存")
if __name__ == "__main__":
main()
关键代码:
1. 加载 Tokenizer 并设置填充符
-
作用:加载预训练模型的分词器,并设置填充符。
-
解释:
-
AutoTokenizer.from_pretrained:自动加载与模型匹配的分词器。
-
tokenizer.pad_token = tokenizer.eos_token:将结束符(EOS)作为填充符(Pad Token)。
-
-
示例:
-
如果输入序列长度不足,会用 EOS 填充。
-
tokenizer = AutoTokenizer.from_pretrained(model_path)tokenizer.pad_token = tokenizer.eos_token # 使用EOS作为填充符
2.加载预训练模型
-
作用:加载预训练的语言模型,并配置硬件相关设置。
-
解释:
-
AutoModelForCausalLM.from_pretrained:加载因果语言模型(如 GPT)。
-
torch_dtype=torch.float16:使用半精度(16 位浮点数)加载模型,节省显存。
-
device_map={"": device}:将模型加载到指定的 GPU 设备上。
-
-
示例:
-
如果 device = "cuda:0",模型会加载到第一个 GPU 上。
-
model = AutoModelForCausalLM.from_pretrained(model_path,torch_dtype=torch.float16, # 半精度加载(节省显存)device_map={"": device} # 指定使用的GPU设备)
3.数据整理函数
-
作用:将多条数据整理成一个批次。
-
解释:
-
input_ids:输入序列的 token ID。
-
attention_mask:标记有效 token 的位置。
-
labels:因果语言模型的标签与输入相同(模型需要预测下一个 token)。
-
-
示例:
-
如果输入是 ["诊断问题:发烧怎么办?", "诊断问题:头痛怎么办?"],会被整理成一个批次。
-
def data_collator(data):
batch = {
"input_ids": torch.stack([torch.tensor(d["input_ids"]) for d in data]).to(device),
"attention_mask": torch.stack([torch.tensor(d["attention_mask"]) for d in data]).to(device),
"labels": torch.stack([torch.tensor(d["input_ids"]) for d in data]).to(device) # 标签=输入(因果LM任务)
}
return batch
4.初始化 Trainer
-
作用:创建训练器对象,管理训练过程。
-
解释:
-
model:要训练的模型。
-
args:训练参数(如批次大小、学习率等)。
-
train_dataset:训练数据集。
-
data_collator:自定义的数据整理函数。
-
callbacks:训练回调(如损失记录)。
-
trainer = Trainer(model=model,args=training_args,train_dataset=dataset,data_collator=data_collator, # 自定义数据整理callbacks=[loss_callback] # 添加回调)
四、完结感言
非常感谢 Deepseek 官网满血版在本章的代码修改、资料收集以及文章润色方面提供的宝贵帮助!
本章的微调部分目前还较为基础,导致损失函数的收敛效果不够理想,仍有较大的优化空间。例如,数据集构建可以更加精细化,代码结构也有待进一步优化和调整。我们非常期待各位小伙伴的宝贵建议和指正,让我们共同进步,一起在 AI 学习的道路上探索更多乐趣!
THE END !
文章结束,感谢阅读。您的点赞,收藏,评论是我继续更新的动力。大家有推荐的公众号可以评论区留言,共同学习,一起进步。


被折叠的 条评论
为什么被折叠?



