新能源汽车产业的快速发展推动了各个产业链的爆发式增长,汽车智能化、自动驾驶成为新能源汽车最重要的核心竞争力方向,给高度集成化中央大脑和域控制器带来新的挑战和机遇,尤其是对DC-DC开关电源的可靠性、高功率密度、开关电源EMC、高效率、高性价比带来新的机遇和挑战。

高通作为智能座舱域控制器的供应商,SA8155和SA8295占据着重要的地位,中央域控SOC一级电源(从电池输入一级转换的电源)的瞬态电流、稳定工作电流、待机工作效率、成本、开关电源EMC设计之间的矛盾成为BUCK电源设计巨大挑战。如何解决和平衡这些矛盾是开关电源架构、电源芯片、电感、Mosfet、电容厂商一起努力的技术方向。
1-内容概述
本文针对大动态开关电源电流(100-300%)汽车中央域控一级电源设计,探讨DC-DC开关电源的设计,包含电源方案、电感、电容选型等设计方法,兼顾体积、成本、效率、性能挑战进行探讨和实战落地设计。
本章节以高通SA8295域控制器为例,探讨和实施一级BUCK开关电源测试验证,论证测试结果是否满足预期设计。
本系列文章包含三个章节:
01-解密高通汽车域控制器一级电源设计之:电源设计和计算
02-解密高通汽车域控制器一级电源设计之:原理图设计和PCB设计
03-解密高通汽车域控制器一级电源设计之:性能测试测量分析(本章节)
2-验证目标
SA8295 瞬态电流要求如下:

注:NPU开启需要消耗额外的电流,本设计没有包含NPU设计电流(3A+3A)。
3-测试环境和条件
3.1 测试条件
环境温度:25°C(实际24-27℃,按照25℃计算)
3.2 测试仪器和测试方法

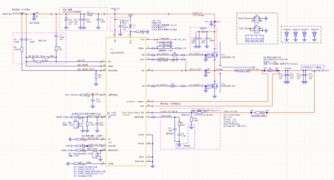
3.3 原理图和PCB

原理图

PCB
4-测试验证
验证不同电压(9-16V)稳态负载能力表现出来的纹波、电压精度、稳定性、温升、效率等性能,限于篇幅,挑选性能主要指标测试验证。
1. 纹波:不同输入电压和负载电流的纹波;
2. 电压精度:不同输入电压和负载电流的输出电压精度;
3. 负载电流能力:不同输出电流电压,效率曲线测试;
4. 温升特性:验证工作条件是否可以满足要求。
4.1 低压负载能力(9.0V)

4.2 正常电压负载能力(13.5V)

4.3 高压负载能力(16.0V)

4.4 连续电流测试

5-测试总结
5.1 测试结果

值得注意的几个点:
● 设计的核心目标是满足瞬态的电流和稳定工作电流,如果全部按照最大值设计,成本增加,体积增加(PCB设计密度降低),但是实际上并没有这种稳定工作在18A的工况;
● 纹波使用陶瓷电容,很容易满足要求,均在50mV以下;
● 功率电感具有优秀的DCR和电流软饱和特性,实际输出>21A电流;
● 本设计可以短时间工作在20安培以上,8-12A效率和温升保持较好水平。
6-关键物料Bom
关键物料清单如下表所示:

7-电感器选型
电感器作为汽车域控制器一级电源的重要元件,其性能关系到DC-DC开关电源的可靠性和转换效率。在本设计方案中,采用了科达嘉车规级一体成型电感VSEB0660-1R0M。该系列电感器具有低损耗、高效率、应用频率宽等特点,并具有抗饱和电流能力强、发热小、高性价比等技术优势。轻薄型设计,具有业界领先的功率体积比,非常适合高通平台的开发和应用。

被折叠的 条评论
为什么被折叠?



