新能源汽车产业的快速发展推动了各个产业链的爆发式增长,汽车智能化、自动驾驶成为新能源汽车最重要的核心竞争力方向,给高度集成化中央大脑和域控制器带来新的挑战和机遇,尤其是对DC-DC开关电源的可靠性、高功率密度、开关电源EMC、高效率、高性价比带来新的机遇和挑战。

高通作为智能座舱域控制器的供应商,SA8155和SA8295占据着重要的地位,中央域控SOC一级电源(从电池输入一级转换的电源)的瞬态电流、稳定工作电流、待机工作效率、成本、开关电源EMC设计之间的矛盾成为BUCK电源设计巨大挑战。如何解决和平衡这些矛盾是开关电源架构、电源芯片、电感、Mosfet、电容厂商一起努力的技术方向。
本文针对大动态开关电源电流(100-300%)汽车中央域控一级电源设计,探讨DC-DC开关电源的设计,包含电源方案、电感、电容选型等设计方法,兼顾体积、成本、效率、性能挑战进行探讨和实战落地设计。
本章节以高通SA8295域控制器为例,探讨和实施一级BUCK开关电源的实战设计。
本章节需要细读第一系列内容(详细的BUCK开关电源理论和计算),基于LM25149进行细节BUCK电源的设计。
本系列文章包含三个系列:
02-解密高通汽车域控制器一级电源设计之:原理图设计和PCB设计(本章节)
1-设计目标及挑战
1.1 SA8295 瞬态电流要求

表1:SA8295电源设计要求
注:最新的SA8295设计要求为21A(1个NPU)和24A(2个NPU),本设计可以覆盖(30A的过流保护)
1.2 设计目标
本设计使用LM25149设计域控制器一级电源,能够满足瞬态电流24A(100us)要求,并满足稳态工作10A以上的工作要求,做到体积,成本,性能综合平衡。
注:瞬态电流不会引起发热量问题(对于高通SA8295只有100uS的瞬态电流),稳态较大电流会引起温升增加,需要衡量温升的影响(根据实际环境条件选择设计方案)。
2-原理图和PCB设计
2.1 核心元件选择
域控制器一级开关电源元件选型的标准:性能优先,兼顾成本,同时降低PCB的面积;考虑BUCK开关电源EMC问题和电流回路的问题,符合通用BUCK开关电源设计理论和规则,可以参考通用设计方法。
电子元件选型和计算详见第一章节内容(解密高通汽车域控制器一级电源设计:电源设计和计算)
本设计选择方案2(使用8个47uF的C1210封装陶瓷电容)。设计不限于本选型,产品设计可以根据实际情况进行型号调整,并根据实际测试结果进行设计优化。

表2:BUCK电源-方案设计
1)BUCK电源-MOSFET选型

表3:BUCK电源-MOSFET选型
2)BUCK电源-电感选型
电感选型采用型号:VSEB0660-1R0MV

表4:电感选型
3)BUCK电源-输出滤波电容的选型

表5:BUCK电源-输出滤波电容选型
4)BUCK电源-输入滤波电容的选型

表6:BUCK电源-输入滤波电容选型
2.2 原理图和PCB设计工具设计
原理图和PCB设计:嘉立创EDA(https://lceda.cn/)

图1 嘉立创EDA简介
嘉立创EDA是国内领先的免费EDA开发工具,功能强大,开发效率高,本设计采用嘉立创EDA设计原理图和PCB。
2.3 BUCK电源-原理图设计
1)BUCK电源-原理图设计
原理设计参考LM25149-Q1规格书和官方开发板,设计符合BUCK 开关电源基础理论和高通域控制器一级电源设计要求。

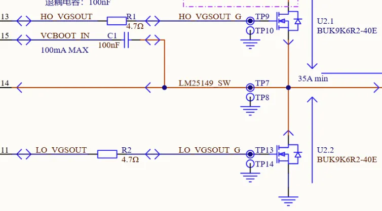
图2 LM25149原理图
2)BUCK电源-原理图设计重点技术
输入口EMC电路:

3)技术点:
1.L1的主要作用是降低开关电源传导辐射噪声对输入电源的影响,开关电源开关频率2.2MHz,L1和C23组成了LC滤波电路(C16为电解电容,以500KHz以下低频为主),2.2MHz降低60dB。

2.C21降低开关噪声(功率管上升沿和下降沿振铃),主要降低10-100MHz的EMC噪声。
3.C21,C23如果是一级电源(保护前),需要选择柔性端子电容型号,如果是保护后,可以选择车规格电容即可。也可以使用两个电容串联正交layout实现类似的保护机制。
对于功率MOSFET和LM25149输入电容退耦电容具有相同要求,本设计未用于性能验证,使用单个陶瓷,产品级设计要遵循汽车级设计要求。
备注:LM25419有源EMC消除和双随机展频技术,只是一定程度上降低了EMC幅度,并不能消除EMC,对于开关频率的2.2MHz相关的能量,大电流(≥10A)以上应用仍然有超标的风险,要以实际调试为准,如果拆除C23依然可以通过传导辐射,可以节省C23的应用,降低成本。

4)BUCK电源输入电容:

1.C2,C3为BUCK电源输入电容,对于开关电源EMC的性能至关重要,10uF电容选择2Mhz附近阻抗≤5mΩ,CGA4J1X8L1A106K125AC和CGA6P1X7S1A476M250AC具有好的技术指标供参考,电容选型可以选择X7R,35V/50V耐压,封装C1210和C1206均可。本设计选择C1210封装,可以有较多的型号验证性能。
2.C4为高频开关EMC电容,选择50V X7R,C0402封装即可。
C2,C3,C4,Layout需要注意电流环路(参考Layout细节),符合基本的BUCK电源输入电容要求和设计理论,可以学习BUCK开关电源理论深化对输入电容理解。
3.TP7,TP9,TP13用于测试开关TG,BG和SW信号,用于测试死区时间合理性,振铃表现,和MOSFET上升沿和下降沿性能,是开关电源重要的电性能测试指标。
GND的TP测试点用于降低示波器测试GND回路,提高测试精度,LAYOUT需要考虑摆放位置尽量靠近相关测试信号的测试点。
5)MOSFET栅极驱动电阻:

1.R1和R2是MOSFET栅极驱动电阻,对功率MOSFET上升沿和下降沿有重要影响。
2.R1,R2的选择受控BUCK电源控制器输出电流(控制器(PULL和PUSH电阻),功率MOSFET的gate阻抗和电荷特性(输入电容CISS)综合原因影响,初期设计选择整个电阻总和≤10欧姆,也依赖于电荷特性,需要最终微调,选择合适的电阻值。
3.R1和R2也是开关噪声EMC影响最大关键参数,同时影响开关损耗的核心电路因素,在实际应用需要平衡效率(MOSFET发热)和EMC矛盾取得平衡点。
备注:6个测试点用于测试开关特性和死区时间。
6)输出功率回路:

1.电感的选择:电感选择主要考虑两个因素:
瞬态工作电流:能够瞬态输出21(24)A(时间:100us)
稳态工作电流:10A,能够稳定工作在10A电流(涵盖85°环境温度条件下);
瞬态工作电流持续时间≤100us,且发生在启动阶段,仅需保证电感不饱和的条件就可以满足要求(满足电流的电感值)。
2.采样电阻的选择:采样电阻选择R1206封装,热耗散功率≥0.5W
3.电容的选择:参考:第一部分章节输出滤波器电容章节
7)反馈电路:

反馈电路:
LM25149具有固定输出配置和反馈输出配置,详细内容参考规格书;
1.R14l连接VDDA,输出3.3V
2.R14=24.9K,输出5.0V
3.R14=49.9K,输出12.0V
空贴R14,R9和R10配置输出电压;
R19和预留TP3,TP4:用于测试,相位余量,穿越频率等。
备注:TP3和TP4用于测试相位余量,穿越频率等。
8)功能设定:

1.EN:使能信号,≥1.0V打开电源,可以用精密欠压保护;
2.Sync-PG:同步输出或Power good,本设计用于Power Good;
3.PFM/SYNC
-默认(NC)跳线:Diode 模拟,小电流输出,可以工作在高效率;
-短路跳线到GND,强制CCM模式;
4.芯片工作模式设置:一共5种工作模式(参考规格书)
2.4 BUCK电源-PCB设计
1)BUCK电源-PCB设计
① TOP

② GND

③ Signal

④ Bottom

2)BUCK电源-PCB设计重点技术
① 输入输出电容回路:
BUCK电源输入电容和输出电容保持最小回路,对EMC有重要影响;
C4主要用于吸收开关上升和下降沿振铃噪声。

② MOSFET和电感回路:
使用了二合一的MOSFET,减少了Layout面积,降低了成本,带来的缺点就是Layout SW不能保持最小环路;
二合一的MOSFET的SW点没法实现PCB的同一层走线,需要换层铺平面才可以实现功率电流的连续。

3)采样电流:
采样电流需要差分走线,需要有参考GND平面;
不需要控制阻抗和等长,走线保持Layout最小间距。

4)FB反馈:
电阻等器件靠近控制芯片引脚。
5)散热和GND:
发热器件:MOSFET、电感和采样电阻,可以适当增加平面面积传导热量,增加GND过孔可以帮助提升整版散热条件。

3-域控一级BUCK电源设计-总结
3.1 3D图

3D图-1

3D图-2
3.2 设计总结
开关电源设计采用4层设计,PCB厚度1.6mm,尺寸30X65mm;
输出电流可以满足高通SA8295最大24A瞬态电流,支持稳态10A以上输出能力。
3.3 有关科达嘉电子
科达嘉专注于电感自主研发设计和制造,VSEB0660-1R0M适合高通平台的开发和应用。具有高性价比,抗饱和电流能力强,发热小等技术优势,具有业界领先的功率体积比。科达嘉专注于技术研发,技术创新,为电感行业研发优秀的产品,助力电子产品的开发应用。
3.4 测试验证
后续测试验证请参考:03-解密高通汽车域控制器一级电源设计之:性能测试测量分析
【参考资料】
1.LM25149-Q1:ti.com.cn/product/cn/LM25149-Q1
2.BUK9K6R2-40E:BUK9K6R2-40E (Dual N-channel TrenchMOS logic level FET) | Nexperia

被折叠的 条评论
为什么被折叠?



