受限于labview vision图像处理性能,尝试增加opencv等处理算法到labview,衔接IMAQ图像采集,使得labview用户能够选择使用labview vision或者opencv_labview进行图像处理。
软件目前处于测试版本,目前仅支持windows X64(X32后续再进行编译)
因为没氪金,没法VIPM进行下载,可扫描微信入群进行下载,或者评论留言联系,个人开发系免费软件。
功能会逐步增加:
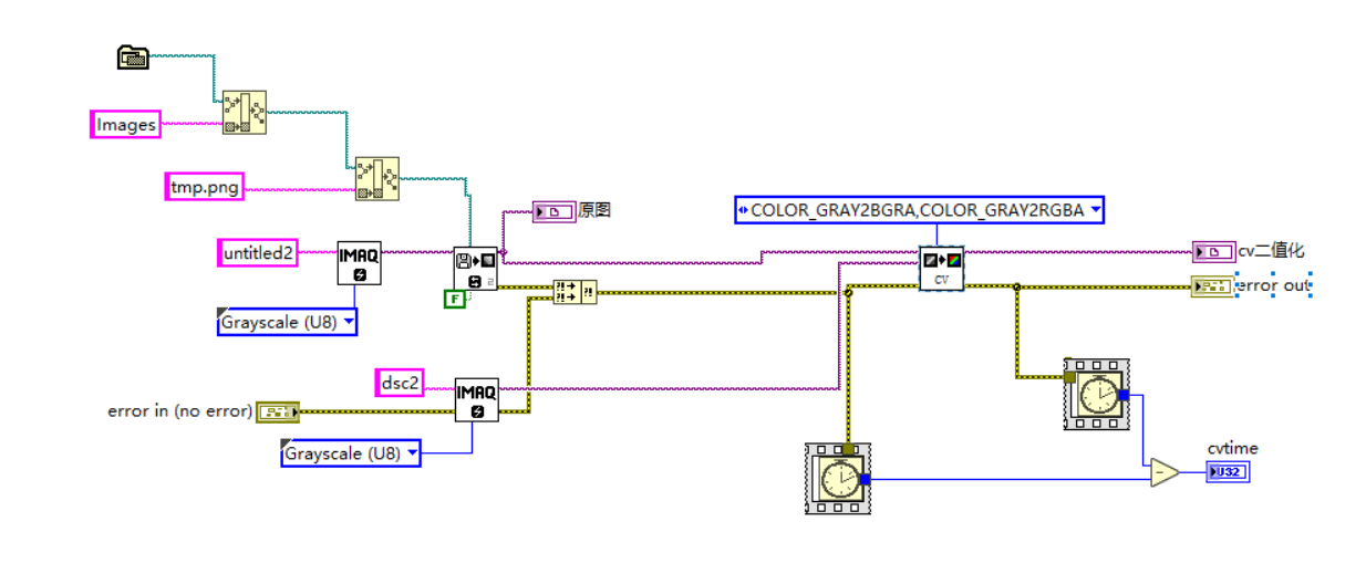
1.cv::threshold
程序框图

前面板

接口定义:

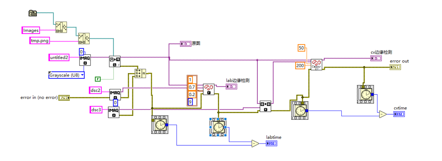
2.cv::Canny
程序框图

前面板:

接口定义:

3.cv::cvtColor
程序框图

前面板

接口定义

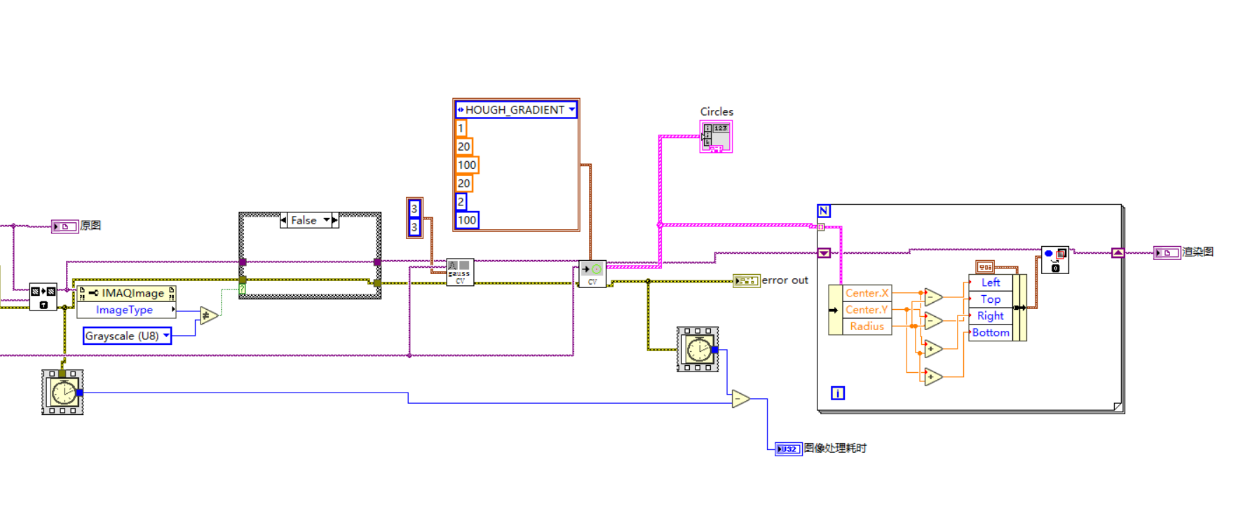
4.cv::HoughCircles
程序框图

前面板

接口定义



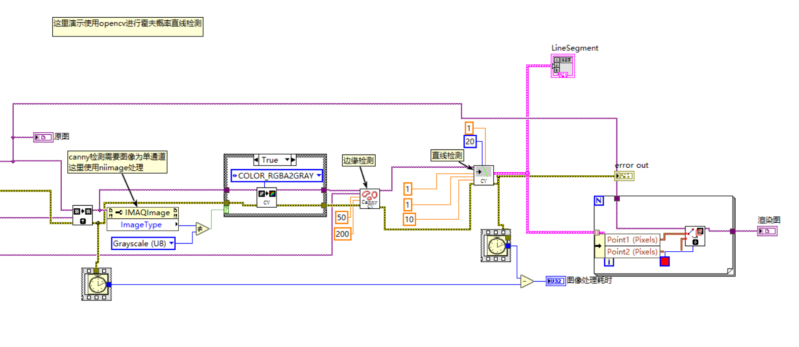
5.cv::HoughLinesP
程序框图

前面板

接口定义

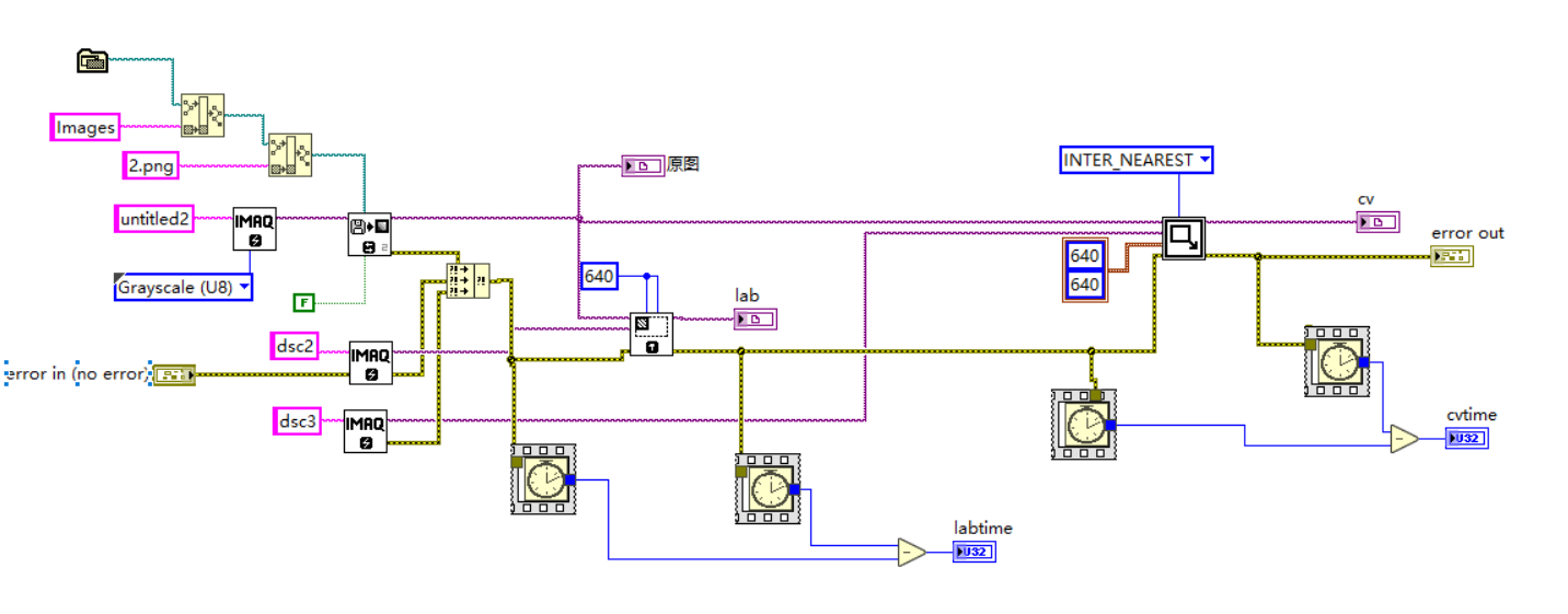
6.cv::resize
程序框图

前面板

接口定义

7.cv::rotate
程序框图

前面板

接口定义

5062

被折叠的 条评论
为什么被折叠?



