如何在labview中获取yolov11分割掩膜?
测试环境:


1.网络结构
对于yolov11分割网络结构,输出主要有两部分,检测框以及原型掩膜,检测框包括[center_x,center_y,width,height]+80类别+32个掩膜系数,原型掩膜输出为[1,32,160,160]

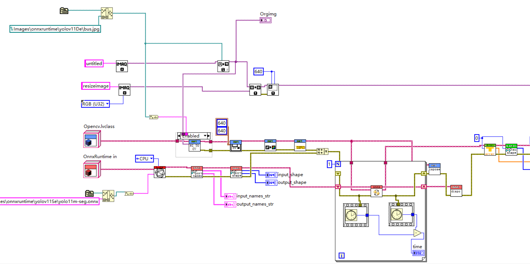
2.labview使用onnx格式推理

模型支持选择inter openvinoGPU,CUDA,TensorRT三种加速模式

获取onnx模型输出数据

获取onnx输出数据

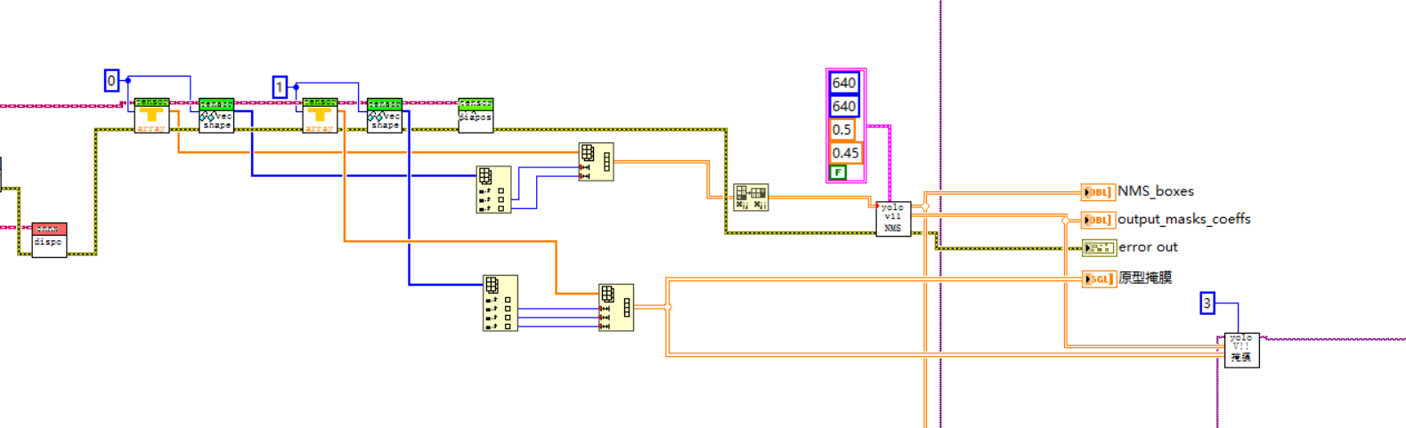
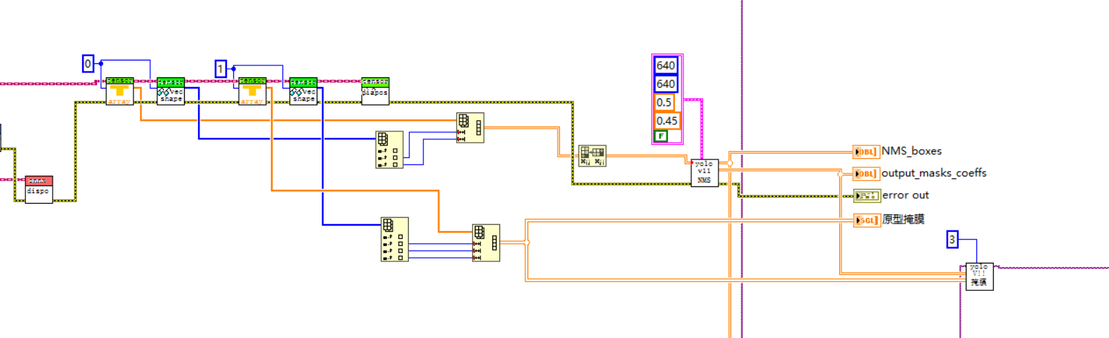
3.NMS计算检测框以及对应的掩膜系数


4.通过掩膜系数和原型掩膜获取实际mask
单个对象掩膜 = 系数₁ × 原型掩膜₁ + 系数₂ × 原型掩膜₂ + ... + 系数₃₂ × 原型掩膜₃₂

5.计算结果
mask1获取:

mask2获取

6.效率
CPU:

OpenvinoGPU

CUDA

TensorRT

基本上计算实际mask并没有消耗太多时间,但是labview SGL数组转图像比较耗时。

2467

被折叠的 条评论
为什么被折叠?



