回顾
对于一个学习系统来说,我们需要找到最适合数据的模型,模型有很多,需要不断尝试,其中最简单的一个模型就是线性模型。


我们需要去找到一个w的取值,使得
(
y
^
−
y
)
2
(\widehat{y}-y)^2
(y
−y)2最小

y
=
w
∗
x
y=w*x
y=w∗x可以采用穷举法求最优值w


那么
y
=
w
1
∗
x
1
+
w
2
∗
x
2
y=w_1*x_1+w_2*x_2
y=w1∗x1+w2∗x2,如果采用穷举法来求最优值w,假设w取值为[0,100],计算量就是
10
0
2
100^2
1002……
假如有多个
w
i
w_i
wi,那么计算量就是
10
0
n
100^n
100n.
优化问题
这种求得w的取值使得cost损失值最小的问题称为优化问题。

梯度下降算法

如何才能找到最小的参数w呢?是该往哪个方向走呢?

需要去计算每个点的梯度:即微分(导数),>0:函数上升,损失值在增大,w应该减小(梯度的反方向运动);<0:函数在下降,损失值在减小(目标方向),w应该增大(梯度的反方向运动)。所以参数w的更新方向应该是梯度的负方向!


𝛼:学习率。决定你每一步更新走多大步。一般取值很小:0.1、0.01。
注意:梯度下降算法是一种贪心算法,得到的解不一定是全局最优。
解决:
- 运行多次,随机化初始点。(SGD:随机梯度下降)
- 梯度下降法的初始点也是一个超参数。

鞍点:梯度为0的点。会导致梯度无法继续更新。
梯度计算
y
n
=
w
∗
x
n
y_n=w*x_n
yn=w∗xn
cost(w)=:


代码
import matplotlib.pyplot as plt
# training set
x_data = [1.0, 2.0, 3.0]
y_data = [2.0, 4.0, 6.0]
# 初始化参数
w = 1.0
# 定义线性模型: y = w*x
def forward(x):
return x * w
# 计算 MSE
def cost(xs, ys):
cost = 0
for x, y in zip(xs, ys):
y_pred = forward(x)
cost += (y_pred - y) ** 2
return cost / len(xs)
# 计算梯度
def gradient(xs, ys):
grad = 0
for x, y in zip(xs, ys):
grad += 2 * x * (x * w - y)
return grad / len(xs)
epoch_list = []
cost_list = []
print('predict (before training)', 4, forward(4))
#epoch:训练轮次,表示重复训练的次数
for epoch in range(100):#训练100 epoch
cost_val = cost(x_data, y_data)#计算损失值
grad_val = gradient(x_data, y_data)#计算梯度
w -= 0.01 * grad_val # 更新梯度(参数)0.01 learning rate
print('epoch:', epoch, 'w=', w, 'loss=', cost_val)
epoch_list.append(epoch)
cost_list.append(cost_val)
print('predict (after training)', 4, forward(4))
plt.plot(epoch_list, cost_list)
plt.ylabel('cost')
plt.xlabel('epoch')
plt.show()
epoch: 0 w= 1.0933333333333333 loss= 4.666666666666667
epoch: 1 w= 1.1779555555555554 loss= 3.8362074074074086
epoch: 2 w= 1.2546797037037036 loss= 3.1535329869958857
epoch: 3 w= 1.3242429313580246 loss= 2.592344272332262
epoch: 4 w= 1.3873135910979424 loss= 2.1310222071581117
epoch: 5 w= 1.4444976559288012 loss= 1.7517949663820642
......
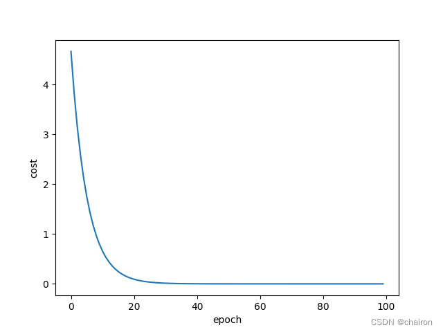
损失曲线图
一般来说,用下图这种epoch、cost(loss)的损失值变化曲线来表示训练情况。

在20 epoch以前,模型快速收敛,后面趋于稳定,损失值接近0.这是理想的训练情况。损失值随着训练越来越小,逐渐收敛,这次训练就是成功的。如果损失值随着训练还逐渐增大了,那么训练就失败了!
随机梯度下降(Stochastic Gradient Descent)
梯度下降算法:用所有样本的平均损失值cost来更新参数;
随机梯度下降算法:随机选取N个样本中的一个样本的loss来更新参数!
随机梯度下降算法能够更好的解决鞍点问题,因为是随机选取一个样本的loss,可能会跨过鞍点继续更新。

代码
import matplotlib.pyplot as plt
x_data = [1.0, 2.0, 3.0]
y_data = [2.0, 4.0, 6.0]
w = 1.0
def forward(x):
return x * w
# loss function
def loss(x, y):#计算一个样本x的损失值loss
y_pred = forward(x)
return (y_pred - y) ** 2
# 计算梯度 SGD
def gradient(x, y):
return 2 * x * (x * w - y)
epoch_list = []
loss_list = []
print('predict (before training)', 4, forward(4))
for epoch in range(100):
for x, y in zip(x_data, y_data):
grad = gradient(x, y)
w = w - 0.01 * grad # 更新梯度
print("\tgrad:", x, y, grad)
l = loss(x, y)
print("progress:", epoch, "w=", w, "loss=", l)
epoch_list.append(epoch)
loss_list.append(l)
print('predict (after training)', 4, forward(4))
plt.plot(epoch_list, loss_list)
plt.ylabel('loss')
plt.xlabel('epoch')
plt.show()

比较
| 梯度下降 | 随机梯度下降 |
|---|---|
| 整个训练集的cost计算梯度 | 一个样本的loss计算梯度 |
| 性能低 | 性能高 |
| 时间复杂度低 | 时间复杂度高 |
有没有一种折中的方法,性能高,时间复杂度又低呢?
采用Batch(Mini-Batch)的方法进行训练。

思考:
这里的线性模型是y=wx,如果换成y=wx+b,上述计算过程会变吗?会影响参数更新吗?
请写出对应的代码。

本文介绍了梯度下降算法及其随机梯度版本,探讨了优化问题和损失函数计算。通过对比,展示了随机梯度下降在性能和时间复杂度上的优势,以及Batch训练作为折中方案的可能性。同时,文章还讨论了线性模型中加入偏置项对计算的影响。
5780

被折叠的 条评论
为什么被折叠?



