大家好,我是木川
2023年11月7日,OpenAI 开发者大会上公布了一个引人注目的新产品:GPTs。
所有 ChatGPT Plus 会员现在可以快速创建一个基于 ChatGPT 的定制化机器人,并且可以将其提交至 GPT Store,让其他人通过特定链接访问。
本篇文章将从 0 到 1 带你创建一个文章内容总结的 GPTS
步骤 1:进入创建入口
首先,在左侧菜单选择“Explore”,即可进入创建机器人的入口页面。
图示:创建入口的界面截图

步骤 2:进入创建界面
点击“Create a GPT”后,默认进入创建界面。在这里,你可以在右侧预览区域看到效果,并随时测试对话。
图示:创建界面及预览区域

步骤 3:创建 GPTS
举例来说,若要创建一个专门总结文章内容的 GPTS,只需在左侧对话框输入相关指令
如“创建发送文章内容或文章链接即可总结摘要的阅读助手”。输入指令后,配置页面将自动填充。
图示:构建指令并翻译成中文

图示:输入指令后的配置界面

步骤 4:对话测试
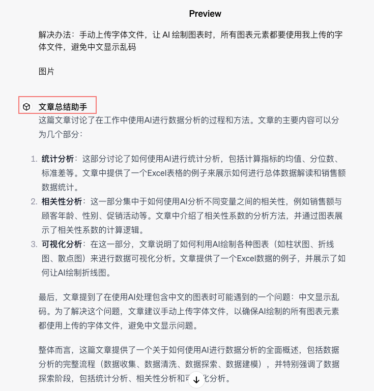
在右侧预览部分,直接发送文章内容,GPTS 会自动进行内容总结。
图示:对话测试效果

步骤 5:优化提示词
如果默认的内容总结格式不符合需求,可以优化提示词并检查修改后的输出效果。
图示:修改提示词

图示:优化提示词后的效果

步骤 6:保存发布
当机器人满足需求时,点击右上角的“Save”按钮保存。
图示:保存机器人的界面

通过这个文章总结摘要助手,可以大大提高阅读文章的效率,公众号回复【内容总结】发送你 GPTS 链接
今天的分享就到这里了,加下面微信拉你进编程技术交流群

欢迎加入持续关注我,也可以进入我的免费星球,向我提问或者深度链接我。

本文详细介绍了如何在OpenAI的GPTs平台上,通过创建一个定制化的文章总结机器人,快速生成文章摘要。步骤包括设置对话指令、测试对话效果和优化提示词,提升阅读效率。
4562

被折叠的 条评论
为什么被折叠?



