计算机毕业设计ssm快递驿站管理系统zhm03297
(配套有源码 程序 mysql数据库 论文)本套源码可以先看具体功能演示视频领取,文末有联xi 可分享
随着电子商务的蓬勃发展,快递行业迎来了前所未有的增长机遇。然而,快递驿站作为物流配送网络的重要节点,面临着包裹量激增、管理效率低下等问题。传统的手工管理模式已经无法满足现代快递驿站对高效、便捷、安全的管理需求。因此,开发一款基于SSM(SpringMVC + Spring + MyBatis)框架的快递驿站管理系统显得尤为重要。该系统旨在通过先进的技术手段,优化快递驿站的运营流程,提升服务质量和管理效率,为快递公司和用户提供更加智能化的解决方案。
系统功能介绍
本系统涵盖了快递驿站管理的各个关键环节,主要功能模块包括:
-
系统首页:展示快递驿站的基本信息和实时数据,为用户提供直观的系统概览。
-
用户管理:对系统用户进行增删改查操作,包括用户信息的录入、修改和删除。
-
快递员管理:管理快递员的基本信息和工作状态,支持快递员的添加、删除和信息更新。
-
快递驿站管理:对快递驿站进行详细管理,包括驿站信息的维护和更新。
-
快递信息管理:记录和管理快递包裹的详细信息,如快递单号、状态、收件人信息等。
-
快递取件管理:处理快递取件流程,包括取件时间、取件人信息等。
-
寄快递管理:支持用户发起寄快递操作,记录寄件信息和物流状态。
-
发货信息管理:管理发货信息,包括发货时间、发货状态等。
-
值班信息管理:记录快递驿站的值班信息,安排值班人员和时间。
-
财务信息管理:处理快递驿站的财务数据,包括收入、支出和结余等。
-
用户信息管理:允许用户查看和修改自己的个人信息。
功能总结
该快递驿站管理系统通过模块化设计,实现了从用户管理到快递信息处理的全方位覆盖。系统不仅提高了快递驿站的运营效率,还通过数据安全和隐私保护措施,确保了用户信息的可靠性和安全性。通过SSM框架的高效开发,系统具备了良好的可扩展性和易维护性,能够满足快递驿站不断变化的业务需求。
注:完成的毕业设计程序以下面的的环境软件、功能图和界面为准。
系统所需要的环境软件:idea、eclipse+mysql5.7、8.0+Navicat+JDK1.8+tomcat7.0
3.3 系统功能分析
快递驿站管理系统主要有管理员、快递员和用户三个功能模块。以下将对这三个功能的作用进行详细的剖析。
管理员模块:管理员是系统中的核心用户,管理员登录后,可以对后台系统进行管理。主要功能有系统首页、用户管理、快递员管理、快递驿站管理、快递信息管理、快递取件管理、寄快递管理、发货信息管理、值班信息管理、财务信息管理、用户信息等功能。管理员用例如图3-1所示。
图3-1 管理员用例图
用户:用户登录进入系统可以实现对系统首页、快递驿站管理、快递信息管理、快递取件管理、寄快递管理、发货信息管理、用户信息等进行操作。用户用例如图3-2所示。
图3-2 用户用例图
快递员:快递员登录进入系统可以实现对系统首页、快递驿站管理、快递信息管理、快递取件管理、寄快递管理、发货信息管理、值班信息管理、用户信息等进行操作。快递员用例如图3-3所示。
图3-3 快递员用例图
3.4 系统流程分析
3.4.1 数据开发流程
系统开发时,首先对此系统进行需求分析,进而对系统进行模块、编码等详细设计总体的设计规划,设计系统功能模块,数据库的选择等,本系统的开发流程如图3-4所示
图3-4系统开发流程图
3.4.2 用户登录流程
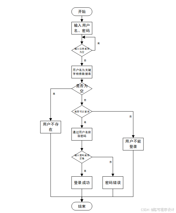
要想利用这个软件来进行系统的安全管理,首先需要登录到该软件中。如图3-5所示。
图3-5 登录流程图
3.4.3 系统操作流程
用户登录系统时需要输入正确的用户名和密码,数据库在进行匹配核实后匹配结果正确才能进入系统,若错误则提示用户名或密码错误,即无法登录。操作流程如图3-6所示。
图3-6 系统操作流程图
3.4.4 添加信息流程
管理员可以添加信息,用户添加可以自己权限内的信息,输入信息后,要想利用这个软件来进行系统的安全管理,首先需要登录到该软件中。添加信息流程如图3-7所示。
图3-7 添加信息流程图
3.4.5 修改信息流程
管理员可以修改信息,用户可以修改自己权限内的信息,首先进入修改信息界面,输入需要修改信息,在系统进行判定为正确和合规后修改成功,并将数据更新至数据库。信息不合法则修改失败,重新输入。修改信息流程图如图3-8所示。
图3-8 修改信息流程图
3.4.6 删除信息流程
管理员可以删除信息,点击删除按钮,系统会提示是否删除信息,点击确定,则信息被删除,数据库中的信息随之删除,删除信息流程图如图3-9所示。
图3-9 删除信息流程图
4 系统设计
4.1 系统概要
在对该方法进行了系统的解析之后,进行了一个包括了整体和细节的记性系统的设计。整体的设计仅仅是一个整体的方案,通过整体的方案,我们可以将整个体系中的某些部分分割开来,比如文件,文档,数据等等。经过整体的规划,我们可以将这些软件的各个部分,都分成了不同的部分。不过这仅仅是一种初步的分类,并未实际实施。
总体来说,这是一个初步的方案,也是一个工程。我们可以进行多种方案的综合,在比较中,从性能、成本、效益三方面进行比较,最后得出最佳的产品,选用好的总体设计能够减少成本,提高企业效益,从这一点来讲,整体设计非常重要的。
系统工作原理图如图4-1所示:

图4-1 系统工作原理图
4.2 系统结构设计
构图是系统的体系结构,体系结构是体系结构体系的重要组成部分。系统的总体结构设计如图4-2所示。

图4-2 系统总体架构图
4.3数据库设计
在电脑资讯系统中,以资料库为基础。当前计算机体系中最重要的是数据库。数据库的发展好坏,直接关系到整个系统的性能与运行效率。
4.3.1 数据库设计原则
利用 ER模式进行数据库的概念结构设计。E-R模型法的组成元素有:实体、属性、联系,E-R模型用E-R图表示,是一个关于工作环境中的事件的信息,而一个属性是关于物理特征的说明。在系统的设计过程中,资料库发挥了关键作用。下面设计出这几个关键实体的实体—关系图。
4.3.2 数据库实体
E-R图即实体-联系图,主要作用是提供了解显示数据类型存在的联系的途径,是藐视现实世界的概念模型,其关键要素是实体型、属性、联系。在系统中将对“用户、值班信息、快递信息、快递驿站、财务信息、快递员”等作为实体,它们的局部E-R图,如图4-3所示:

图4-3局部E-R图
5.1管理员功能实现
在登录流程中,用户首先在Vue前端界面输入用户名和密码。这些信息通过HTTP请求发送到Java后端。后端接收请求,通过与MySQL数据库交互验证用户凭证。如果认证成功,后端返回给前端,允许用户访问系统。这个过程涵盖了从用户输入到系统验证和响应的全过程。后台登录界面图5-1所示。

图5-1 管理员登录界面
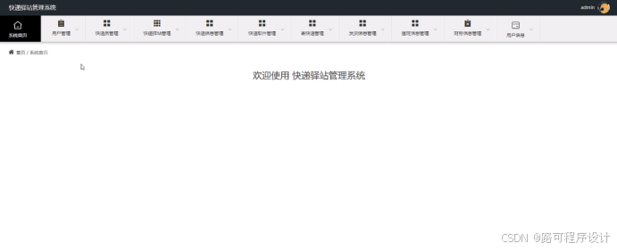
管理员进入主页面,主要功能包括对系统首页、用户管理、快递员管理、快递驿站管理、快递信息管理、快递取件管理、寄快递管理、发货信息管理、值班信息管理、财务信息管理、用户信息等进行操作。管理员主页面如图5-2所示:

图5-2管理员主界面
用户管理功能在视图层(view层)进行交互,比如点击“查询、添加或删除”按钮或填写用户信息表单。这些用户信息表单动作被视图层捕获并作为请求发送给相应的控制器层(controller层)。控制器接收到这些请求后,调用服务层(service层)以执行相关的业务逻辑,例如验证输入数据的有效性和与数据库的交互。服务层处理完这些逻辑后,进一步与数据访问对象层(DAO层)交互,后者负责具体的数据操作如查看、修改或删除用户信息,并将操作结果返回给控制器。最终,控制器根据这些结果更新视图层,以便用户管理功能可以看到最新的信息或相应的操作反馈。用户管理界面如图5-3所示;

图5-3用户管理界面
快递员管理功能在视图层(view层)进行交互,比如点击“查询、添加或删除”按钮或填写快递员信息表单。这些快递员信息表单动作被视图层捕获并作为请求发送给相应的控制器层(controller层)。控制器接收到这些请求后,调用服务层(service层)以执行相关的业务逻辑,例如验证输入数据的有效性和与数据库的交互。服务层处理完这些逻辑后,进一步与数据访问对象层(DAO层)交互,后者负责具体的数据操作如查看、修改或删除快递员信息,并将操作结果返回给控制器。最终,控制器根据这些结果更新视图层,以便快递员管理功能可以看到最新的信息或相应的操作反馈。快递员管理界面如图5-4所示。

图5-4快递员管理界面
快递驿站管理功能在视图层(view层)进行交互,比如点击“查询、添加或删除”按钮或填写快递驿站信息表单。这些快递驿站信息表单动作被视图层捕获并作为请求发送给相应的控制器层(controller层)。控制器接收到这些请求后,调用服务层(service层)以执行相关的业务逻辑,例如验证输入数据的有效性和与数据库的交互。服务层处理完这些逻辑后,进一步与数据访问对象层(DAO层)交互,后者负责具体的数据操作如查看、修改或删除快递驿站信息,并将操作结果返回给控制器。最终,控制器根据这些结果更新视图层,以便快递驿站管理功能可以看到最新的信息或相应的操作反馈。快递驿站管理界面如图5-5所示。

图5-5快递驿站管理界面
快递取件管理功能在视图层(view层)进行交互,比如点击“查询或删除”按钮或填写快递取件信息表单。这些快递取件信息表单动作被视图层捕获并作为请求发送给相应的控制器层(controller层)。控制器接收到这些请求后,调用服务层(service层)以执行相关的业务逻辑,例如验证输入数据的有效性和与数据库的交互。服务层处理完这些逻辑后,进一步与数据访问对象层(DAO层)交互,后者负责具体的数据操作如查看、修改或删除快递取件信息,并将操作结果返回给控制器。最终,控制器根据这些结果更新视图层,以便快递取件管理功能可以看到最新的信息或相应的操作反馈。快递取件管理界面如图5-6所示。

图5-6快递取件管理界面
寄快递管理功能在视图层(view层)进行交互,比如点击“查询或删除”按钮或填写寄快递信息表单。这些寄快递信息表单动作被视图层捕获并作为请求发送给相应的控制器层(controller层)。控制器接收到这些请求后,调用服务层(service层)以执行相关的业务逻辑,例如验证输入数据的有效性和与数据库的交互。服务层处理完这些逻辑后,进一步与数据访问对象层(DAO层)交互,后者负责具体的数据操作如查看、修改或删除寄快递信息,并将操作结果返回给控制器。最终,控制器根据这些结果更新视图层,以便寄快递管理功能可以看到最新的信息或相应的操作反馈。寄快递管理界面如图5-7所示。

图5-7寄快递管理界面
5.2快递员功能实现
快递员进入主页面,主要功能包括对系统首页、快递驿站管理、快递信息管理、快递取件管理、寄快递管理、发货信息管理、值班信息管理、用户信息等进行操作。快递员主页面如图5-8所示:

图5-8快递员主界面
值班信息管理功能在视图层(view层)进行交互,比如点击“查询”按钮或填写值班信息表单。这些值班信息表单动作被视图层捕获并作为请求发送给相应的控制器层(controller层)。控制器接收到这些请求后,调用服务层(service层)以执行相关的业务逻辑,例如验证输入数据的有效性和与数据库的交互。服务层处理完这些逻辑后,进一步与数据访问对象层(DAO层)交互,后者负责具体的数据操作如查看值班信息,并将操作结果返回给控制器。最终,控制器根据这些结果更新视图层,以便值班信息管理功能可以看到最新的信息或相应的操作反馈。值班信息管理界面如图5-9所示。

图5-9值班信息管理界面
5.3用户功能实现
用户进入主页面,主要功能包括对系统首页、快递驿站管理、快递信息管理、快递取件管理、寄快递管理、发货信息管理、用户信息等进行操作。用户主页面如图5-10所示:

图5-10用户主界面
发货信息管理功能在视图层(view层)进行交互,比如点击“查询”按钮或填写发货信息表单。这些发货信息表单动作被视图层捕获并作为请求发送给相应的控制器层(controller层)。控制器接收到这些请求后,调用服务层(service层)以执行相关的业务逻辑,例如验证输入数据的有效性和与数据库的交互。服务层处理完这些逻辑后,进一步与数据访问对象层(DAO层)交互,后者负责具体的数据操作如查看或删除发货信息,并将操作结果返回给控制器。最终,控制器根据这些结果更新视图层,以便发货信息管理功能可以看到最新的信息或相应的操作反馈。发货信息管理界面如图5-11所示。

图5-11发货信息管理界面
源码无偿分享,文未领取
487

被折叠的 条评论
为什么被折叠?



