低成本电路设计用于脑电信号放大与提取
摘要
脑电图(EEG)信号是一种重要的生物信号,因为它包含了人体内大量的生物电信息。脑电图在辅助治疗、认知过程、脑部疾病诊断、康复医学和军事领域等多个方面具有广泛的应用。随着信号处理技术和集成电路设计的进步,获取脑电信号以分析大脑信息的项目已得到广泛研究。本文发明了一种用于脑机接口(BCI)系统中检测脑电信号的低成本电路。该低成本电路采用电阻电容耦合电路、有源屏蔽驱动和浮地电源,具有较强的抗干扰能力和简单结构。该电路能够精确放大微弱的脑电信号,并有效滤除噪声。仿真结果证明了该方法在脑电信号放大、噪声抑制以及低频信号提取方面的有效性。
关键词 —脑电图(EEG),前置放大电路,滤波,低频信号
引言
脑机接口(BCI)是一种通信系统,通过提取大脑信号的特征来驱动或控制相关设备工作。它不依赖于大脑通过外周神经和肌肉的正常输出通路[1‐2]。脑机接口系统为将信息从大脑直接传递到外部计算机提供了直接的连接与控制通道[3]。该系统由脑电信号检测、模式识别及其他控制设备组成。在当前脑机接口领域所使用的各种大脑监测方法中,脑电图(EEG)因其低成本和非侵入性而成为应用最广泛的技术。
处理生物电位信号是生物医学研究过程中的一个重要环节,也是近年来集成电路芯片设计领域的重要应用。由于集成电路芯片设计技术与生物医学工程的紧密联系,研究人员在生物电势信号的提取和临床应用方面进行了许多创新,这不仅促进了医学的发展,也加深了人类对自身身体的理解。
人体的信号非常复杂。通常,信号可分为两类:化学信号(由构成人体的有机物质在反应时产生的信号)和物理信号(由人体器官运动时产生的信号)。其表现形式可分为:电信号和非电信号。具体来说,电信号具有以下三个主要特征:
1.
微弱
:直接从人体检测到的电势信号通常幅值较小,脑电信号的幅值在微伏到毫伏级别。因此,在采集生物电势信号时需要配置高性能放大器。
2.
强噪声
:噪声是指与研究信号无关的其他信号的干扰。本文涉及的脑电信号会受到呼吸、脉搏和情绪等因素的干扰,给微弱信号的检测带来困难。因此,需要采用有效的去噪技术。
3.
低频
:根据频谱分析,脑电信号的频率范围为0.3~50Hz,因此在信号提取和放大过程中应充分考虑其频率响应特性。
4.
随机性
:电势信号随时间随机变化,通常无法用精确的数学函数表示,其规律主要通过大量统计结果总结得出。其特性的可变性给信号处理带来了挑战[5]。
脑电信号是生物电信号的一种。它们非常微弱,幅值大约为50微伏,因此需要具有高增益的检测电路。此外,其频率通常较低,范围在0.5赫兹到5赫兹之间,这使得低通滤波器的截止频率选择较为困难。最后,脑电信号中存在50赫兹工频干扰,属于共模抑制问题,要求电路具有较高的共模抑制比。
脑电图检测电路是脑机接口系统的基础部分,为后续处理和分析提供高质量的放大后的脑电图信号。然而,现有的脑电图信号放大电路存在许多不足和局限性,例如大功耗和复杂结构。设计了一种具有简单结构和实时信号处理功能的低成本电路。
要设计一款实用的脑电图检测产品,需要解决以下问题:使用方便;高可靠性;高精度;低功耗[4]。目前,大多数脑机接口(BCI)的脑电图信号采集都是通过商用脑电图设备完成的,而具有大量通道的记录硬件价格过于昂贵,难以承受。
本文设计了一种简单的脑电信号检测部分,具有高可靠性和抗干扰能力的电路。它由五个部分组成:前置放大、高通滤波器、50赫兹陷波电路、低通滤波器和后置放大部分。此外,我们使用仿真来验证其性能。
II. 低成本电路的框架
由于脑电信号是神经元在大脑中传递信息时产生的电活动,其幅值非常小,约为10~50μV,频率较低,约为0.5~35Hz,且信噪比高达1:100000。这些特性要求检测电路具有高输入阻抗、高共模抑制比(CMRR)、高增益、低噪声和低漂移[6]。
该设计提供了一种改进的脑电信号放大和检测电路,采用三级放大和滤波。电路的整体框架如图1所示。电路的关键部分是前置放大,其采用电阻电容耦合、共模信号采样驱动电路和屏蔽驱动电路。同时选用高性能元件以提高输入阻抗和共模抑制比,抑制工频干扰和极化电压的影响,并增加了调零电路以进一步提高精度。
III. 电路的详细设计
A. 前置放大电路
该部分电路如图2所示。前置放大电路由两个并联的INA128仪表放大器和一个运算放大器OP37GZ组成。
根据增益公式
$$ A = 1 + \frac{R_f}{R_g} $$ (1)
该电路的总放大倍数为[8]
$$ A_{total} = A_1 \times A_2 \times A_3 = \left(1 + \frac{R_1}{R_2}\right) \times \left(1 + \frac{R_3}{R_4}\right) \times A_{op} = 25551 $$ (2)
共模抑制比为:
$$ CMRR_{total} = CMRR_1 \times CMRR_2 = 10^5 \times 10^6 $$ (3)
其中CMRR1和CMRR2分别是主电路和第二级电路的共模抑制比。
电压增益为:
$$ Gain = 10 + 10 \times \frac{R_f}{R_g} = 110 $$ (4)
其中Ad和Ac分别表示差模增益和共模增益。
由于脑电信号容易受到工频和射频的影响,因此不宜将增益设置得过大。脑电信号的频率不低于0.5赫兹,且设计了track电路以进一步提高前置放大电路[7]的共模抑制比。
B. 高通滤波器
由于极化电压的影响,脑电信号中存在直流和低频成分。在本设计中,我们采用R1与C1耦合构成高通滤波器,并将截止频率设为0.5赫兹。
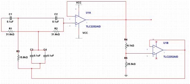
C. 50赫兹陷波电路(50赫兹带通滤波器)
电源线干扰是脑电信号的主要干扰,它以差模信号的形式存在于电路中。同时,其频率位于频带范围内,因此有必要滤除电源线干扰。本文采用了如图3所示的 VCVS带阻滤波器。
D. 低通滤波器
为了保证完整的脑电信号并消除高频噪声,设计了一个截止频率为40赫兹的四级VCVS低通滤波器,如图4所示。这种滤波器可被视为理想滤波器,其幅频特性通带平坦,相频特性良好。
E. 后级放大
经过前置放大部分放大后,原始脑电信号被放大至几毫伏,信号还需进一步放大。后级放大电路的设计如图5所示。系统总增益设计为20000~100000,因此后级放大电路的增益应为10~50。
此外,运算放大器中的失调电压和零点漂移是不可避免的,会对信号产生不利影响。因此,我们设置了一个调零电路连接到放大器的同相端,以限制上述影响。
IV. 仿真
在模拟集成电路设计中,仿真是一个非常重要的步骤。在电路仿真之前,必须了解电路的实际环境并设置电路的实际负载,实际负载通常包括电容、电阻和电流源负载的值。只有在确定负载后,仿真结果才有意义。
电路的性能指标需根据电路的应用场合和目标功能来制定。在很多情况下,并不需要对电路的所有指标都进行仿真。因此,在仿真前,有必要明确哪些指标需要仿真以及仿真的主要参数,哪些指标不需要仿真。
在仿真过程中,为了便于电路检查、参数修改和仿真数据保存,最好针对不同的仿真指标建立不同的仿真电路。直流仿真通常用于确定电路的直流工作状态或单个MOS管的工作状态,也可用于分析器件某些参数的性能。交流仿真用于分析电路的频率特性、交流输入时电路的参数性能等。在仿真过程中,应建立相应的仿真环境,并设置仿真电源的参数、仿真条件、仿真范围、输出节点等。当设计者忽略或未能理解这些内容时,交流和直流分析的结果将出现错误。
瞬态仿真反映了电路的实时性能。只有当瞬态仿真满足要求时,电路才能实现特定功能。例如:在仿真放大器的频率特性时,运算放大器的仿真电路基于输入交流源的输出电阻为零或几乎为零这一前提。在这种情况下,仿真结果具有更好的电路稳定性。然而,如果实际电路前端的输出电阻相对较大,则对实际电路进行瞬态仿真时会发现输出存在较大的过冲,因此瞬态仿真是非常必要的。在对电路进行仿真时,需要根据实际情况考虑电流源负载是否会影响电路性能。通常,容性负载和阻性负载是相对于共模电压而言的,因此不会引入静态电流。但在某些情况下,例如输出驱动电路,其电阻负载接地,此时就会引入静态电流。这些不确定因素都需要在仿真中予以考虑。
在仿真部分,我们使用Multisim14.0软件对整个低成本电路进行仿真。放大倍数为25000。当输入信号频率为5Hz、幅值为50μV时,输出信号的幅值约为1.5V。
此外,3dB通带为0.3~40Hz,陷波深度为48dB,符合脑电信号的范围。我们改变了信号的幅值和频率,输出信号仍然稳定。实际测试证明,整个电路的电阻以及共模抑制比大于120dB。
V. 结论
随着生活水平的提高,人们越来越关注医疗保健等民生问题,而最复杂的脑科学研究已成为全球趋势。与传统医疗检测设备相比,便携式脑波检测仪体积更小、质量更轻、生产成本更低,但对工作性能的要求更高。
本文设计了一种用于脑电信号放大和提取的低成本电路,具有简单结构。该电路采用电阻电容耦合、有源屏蔽驱动和浮地电源,并具有稳定性能,满足脑电信号放大要求。
5966

被折叠的 条评论
为什么被折叠?



