目录
fig.add_subplot(rows, cols, index)
plt.add_subplots(cow,col,figsize=(height,width))
fig.add_axes([left, bottom, width, height] )
ax.set_title()、ax.set_xlabel()和ax.set_ylabel()
ax.set_xlim([min,max])和ax.set_ylim([min,max])
ax.set_xscale(str)和ax.set_yscale(str)
ax.set_xticks()和ax.set_yticks()、ax.get_xticks()和ax.get_yticks()
ax.grid(b=None, which='major', axis='both', **kwargs)
ax = plt.subplot2grid(shape, loc, rowspan=1, colspan=1)
1.中文乱码
局部处理
plt.rcParams['font.sans-serif']=['SimHei']
plt.rcParams['axes.unicode_minus']=False
全局处理
(1)查找matplotlibrc的地址:
import matplotlib
print(matplotlib.matplotlib_fname())
(2)打开matplotlibrc文件,查找:font.sans-serif
![]()
取消注释,添加:SimHei
![]()
(3)查找:axes.unicode_minus
![]()
取消注释,改True为False
![]()
2.Figure函数
plt.figtext()
在画布上添加文本注释
plt.figtext(0.5, 0.6, '这里是画布上的文本注释', fontsize=12, color='red', ha='center')
plt.show()

plt.figure()
实例化 figure 对象,即绘制图形的对象,可以通过这个对象,来设置图形的样式等
-
figsize:指定画布的大小,(宽度,高度),单位为英寸
-
dpi:指定绘图对象的分辨率,即每英寸多少个像素,默认值为80
-
facecolor:背景颜色
-
edgecolor:边框颜色
-
frameon:是否显示边框
fig=plt.figure(figsize=(5,5),facecolor='lightgreen',edgecolor='red',frameon=True)
# 显示画布
plt.show()

plt.show()
显示数字
# 创建数据
x = [1, 2, 3, 4, 5]
y = [2, 3, 5, 7, 11]
fig, ax = plt.subplots()
# 绘制折线图
ax.plot(x, y)
# 在每个点上显示数字
for i in range(len(x)):
ax.text(x[i], y[i], str(y[i]), fontsize=12, ha='right')
plt.show()

plt.savefig()
保存当前画布
x = [1, 2, 3, 4, 5]
y = [2, 3, 5, 7, 11]
fig, ax = plt.subplots()
ax.plot(x, y)
ax.set_title('保存画布的折线图')
# 保存画布到文件
plt.savefig('my_figure.png',dpi=300)
plt.show()
plt.close()
关闭画布窗口
plt.tight_layout()
使子图之间的间距以及子图与图像边缘之间的间距尽可能紧凑
确保子图的标题和轴标签不会重叠。
fig.add_subplot(rows, cols, index)
创建并返回一个子图对象。
rows:子图的行数
cols:子图的列数
index:子图的索引
x = np.linspace(0, 10, 100)
y1 = np.sin(x)
y2 = np.cos(x)
y3 = np.tan(x)
fig=plt.figure(figsize=(12,4))
ax1=fig.add_subplot(1,3,1)
ax1.plot(x,y1,label="sin(x)")
ax1.legend()
ax2=fig.add_subplot(1,3,2)
ax2.plot(x,y2,label="cos(x)")
ax2.legend()
ax3=fig.add_subplot(1,3,3)
ax3.plot(x,y3,label="tan(x)")
ax3.legend()
plt.tight_layout()
plt.show()

plt.add_subplots(cow,col,figsize=(height,width))
将figure()和add_subplot()合二为一
用于创建一个包含多个子图(subplots)的图形窗口。
-
nrows: 子图的行数。
-
ncols: 子图的列数。
-
figsize: 图形的尺寸,以英寸为单位。
x = np.linspace(0, 10, 100)
y1 = np.sin(x)
y2 = np.cos(x)
y3 = np.tan(x)
# 创建图形和子图
fig, axs = plt.subplots(1, 3, figsize=(12, 4))
# 第一个子图
axs[0].plot(x, y1, label='sin(x)')
axs[0].set_title('Sine Wave')
axs[0].set_xlabel('X-axis')
axs[0].set_ylabel('Y-axis')
axs[0].legend()
# 第二个子图
axs[1].plot(x, y2, label='cos(x)')
axs[1].set_title('Cosine Wave')
axs[1].set_xlabel('X-axis')
axs[1].set_ylabel('Y-axis')
axs[1].legend()
# 第三个子图
axs[2].plot(x, y3, label='tan(x)')
axs[2].set_title('Tangent Wave')
axs[2].set_xlabel('X-axis')
axs[2].set_ylabel('Y-axis')
axs[2].legend()
# 显示图形
plt.tight_layout()
plt.show()

fig.add_axes([left, bottom, width, height] )
在画布(Figure)中添加轴
left 和 bottom 是轴域左下角的坐标,范围从 0 到 1。
width 和 height 是轴域的宽度和高度,范围从 0 到 1。
fig = plt.figure()
# 在画布中添加一个轴对象
ax = fig.add_axes([0.1, 0.1, 0.8, 0.8]) # [left, bottom, width, height]
# 绘制数据
ax.plot([1, 2, 3], [4, 10, 6])
plt.show()

3.Axes函数
ax.legend()
用于添加图例,以便识别图中的不同数据系列。图例会自动显示每条线或数据集的标签。
-
labels 是一个字符串列表,用来指定标签的名称
-
loc 是指定图例位置的参数,其参数值可以用字符串或整数来表示
-
handles 参数,是一个列表,包含了所有线型的实例
loc 参数:
| 位置 | 字符串表示 | 整数数字表示 |
|---|---|---|
| 自适应 | Best | 0 |
| 右上方 | upper right | 1 |
| 左上方 | upper left | 2 |
| 左下 | lower left | 3 |
| 右下 | lower right | 4 |
| 右侧 | right | 5 |
| 居中靠左 | center left | 6 |
| 居中靠右 | center right | 7 |
| 底部居中 | lower center | 8 |
| 上部居中 | upper center | 9 |
| 中部 | center | 10 |
x = np.linspace(0, 10, 100)
y1 = np.sin(x)
y2 = np.cos(x)
# 创建图形和轴域
fig, ax = plt.subplots()
# 绘制数据
line1, = ax.plot(x, y1)
line2, = ax.plot(x, y2)
# 添加图例,手动指定标签
ax.legend(handles=[line1, line2], labels=['正弦函数', '余弦函数'],loc='center')
plt.show()

将label定义在plot方法中,调用legend方法时不用再定义labels,会自动添加label
x = np.linspace(0, 10, 100)
y1 = np.sin(x)
y2 = np.cos(x)
# 创建图形和轴域
fig, ax = plt.subplots()
# 绘制数据
line1, = ax.plot(x, y1, label='正弦函数')
line2, = ax.plot(x, y2, label='余弦函数')
# 添加图例,手动指定标签
ax.legend(handles=[line1, line2], loc='center')
# 显示图形
plt.show()
ax.text()
在折线图上添加文本
x = [1, 2, 3, 4, 5]
y = [2, 3, 5, 7, 11]
# 创建一个新的画布和轴对象
fig, ax = plt.subplots()
# 绘制折线图
ax.plot(x, y)
# 在指定位置添加文本
ax.text(3, 5, '这是文本', fontsize=20, color='red')
plt.show()
在散点图上添加文本
# 创建数据
x = [1, 2, 3, 4, 5]
y = [2, 3, 5, 7, 11]
labels = ['A', 'B', 'C', 'D', 'E']
# 创建一个新的画布和轴对象
fig, ax = plt.subplots()
# 绘制散点图
ax.scatter(x, y)
# 在每个点上添加文本标签
for i in range(len(x)):
ax.text(x[i], y[i], labels[i], fontsize=12, ha='right')
plt.show()
在柱状图上添加文本
categories = ['A', 'B', 'C', 'D', 'E']
values = [5, 7, 3, 8, 6]
fig, ax = plt.subplots()
bars = ax.bar(categories, values)
# 在每个柱子上添加文本标签
for bar in bars:
height = bar.get_height()
ax.text(bar.get_x() + bar.get_width() / 2, height, f'{height}', ha='center', va='bottom')
plt.show()

ax.set_title()、ax.set_xlabel()和ax.set_ylabel()
设置当前轴的标题、x轴标签、y轴的标签
fig, ax = plt.subplots()
# 设置标题和标签
ax.set_title('置当前轴的标题')
ax.set_xlabel('设置x轴标签')
ax.set_ylabel('设置y轴标签')
plt.show()

ax.set_xlim([min,max])和ax.set_ylim([min,max])
ax.set_xlim(min,max)和ax.set_ylim(min,max)
设置x轴区间大小、y轴的区间大小
# 引入 pyplot
from matplotlib import pyplot as plt
# 引入 numpy
import numpy as np
import math
# 创建数据
x = np.linspace(0, 10, 100)
y = np.sin(x)
# 创建图形和子图
fig, ax = plt.subplots()
# 绘制数据
ax.plot(x, y, label='sin(x)')
# 设置标题和标签
ax.set_title('Sine Wave')
ax.set_xlabel('X-axis')
ax.set_ylabel('Y-axis')
# 设置 X 轴和 Y 轴的范围
ax.set_xlim(0, 2*math.pi)
ax.set_ylim(-1.5, 1.5)
# 添加图例
ax.legend()
# 显示图形
plt.show()

ax.set_xscale(str)和ax.set_yscale(str)
设置x轴缩放比例、y轴的缩放比例
- 'linear': 线性缩放(默认)
- 'log': 对数缩放
- 'symlog': 对称对数缩放,适用于包含正负值的数据
- 'logit': Logit缩放,适用于概率数据
y = [1, 2, 3, 4, 5]
x = [200, 300, 500, 700, 1100]
# 创建一个新的画布和轴对象
fig, ax = plt.subplots()
# 绘制折线图
ax.plot(x, y)
# 设置X轴为对数缩放比例,Y轴为线性缩放比例
ax.set_xscale('log')
ax.set_yscale('linear')
plt.show()

ax.set_xticks()和ax.set_yticks()、ax.get_xticks()和ax.get_yticks()
获取或设置x轴刻标和相应标签,获取或设置y轴的刻标和相应标签a
fig, ax = plt.subplots()
# 设置X轴和Y轴的刻标和相应标签
ax.set_xticks([1, 2, 3, 4, 5])
ax.set_xticklabels(['一', '二', '三', '四', '五'])
ax.set_yticks([2, 3, 5, 7, 11])
ax.set_yticklabels(['二', '三', '五', '七', '十一'])
# 获取当前X轴和Y轴的刻标位置
current_xticks = ax.get_xticks()
current_yticks = ax.get_yticks()
print(f'当前X轴刻标位置: {current_xticks}')
print(f'当前Y轴刻标位置: {current_yticks}')
plt.show()

ax.twinx() 和 ax.twiny()
用于在同一个图形中创建共享 X 轴或 Y 轴的多个子图。
ax2 = ax1.twinx()
ax2 = ax1.twiny()
x = np.linspace(0, 10, 100)
y1 = np.sin(x)
y2 = np.exp(x)
# 创建图形和子图
fig, ax1 = plt.subplots()
# 绘制第一个数据集
ax1.plot(x, y1, 'b-', label='sin(x)')
ax1.set_xlabel('X-axis')
ax1.set_ylabel('sin(x)', color='b')
# 创建共享 X 轴的子图
ax2 = ax1.twinx()
# 绘制第二个数据集
ax2.plot(x, y2, 'r-', label='exp(x)')
ax2.set_ylabel('exp(x)', color='r')
ax1.legend()
ax2.legend()
plt.show()

ax.grid(b=None, which='major', axis='both', **kwargs)
-
b: 是否显示网格线,默认为 None,表示根据当前设置显示或隐藏网格线。
-
which: 要显示的网格线类型: 'major'(主刻度)、'minor'(次刻度)、 'both'(主刻度和次刻度)。
-
axis: 要显示网格线的轴:'both'、'x' 、'y'。
-
**kwargs: 其他可选参数,用于定制网格线的外观,如 color、linestyle(ls)、linewidth(lw) 等。
x = np.arange(1, 10, 0.01)
y = 2 ** x
fig = plt.figure()
axs = fig.add_axes([0.1, 0.1, 0.8, 0.8])
axs.plot(x, y)
axs.set_ylabel("axis_y")
axs.set_xlabel("axis_x")
axs.legend(loc='upper center')
axs.grid(True, axis='both', color='r', ls="--", lw=0.5)
plt.show()

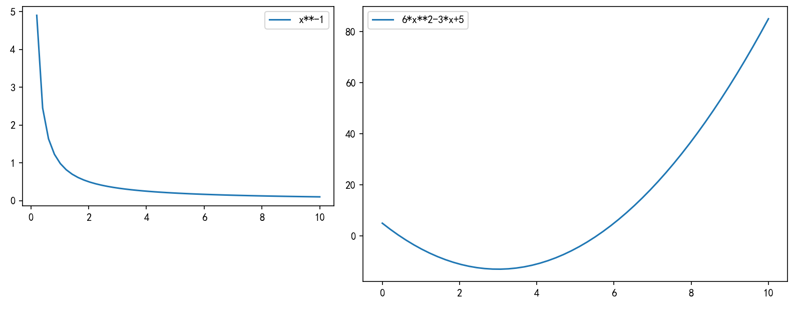
ax = plt.subplot2grid(shape, loc, rowspan=1, colspan=1)
用于在网格中创建子图。允许更灵活地指定子图的位置和大小,以非等分的形式对画布进行切分,可以创建复杂的布局。
-
shape: 网格的形状,格式为 (rows, cols),表示网格的行数和列数,在figure中式全局设置。
-
loc: 子图的起始位置,格式为 (row, col),表示子图在网格中的起始行和列。
-
rowspan: 子图占据的行数,默认为 1。
-
rcolspan: 子图占据的列数,默认为 1。
x=np.linspace(0,10,50)
y1=x**-1
y2=2*x**2-12*x+5
fig = plt.figure(figsize=(12, 8))
ax = plt.subplot2grid((8,8),(0,1),rowspan=3,colspan=3)
ax.plot(x,y1,label="x**-1")
ax.legend()
ax2 = plt.subplot2grid((8,8),(0,4),rowspan=4,colspan=4)
ax2.plot(x,y2,label="6*x**2-3*x+5")
ax2.legend()
plt.tight_layout()
plt.show()

4.格式字符串
格式字符串由颜色、标记和线条样式组成。
颜色
| b | g | r | c | m | y | k | w |
| 蓝色 | 绿色 | 红色 | 青色 | 洋红色 | 黄色 | 黑色 | 白色 |
标记
| . | , | o | v | ^ | < | > | s | p |
| 点标记 | 像素标记 | 圆圈标记 | 向下三角标记 | 向上三角标记 | 向左三角标记 | 向右三角标记 | 方形标记 | 五边形标记 |
| * | h | H | + | x | D | d | | | _ |
| 星形标记 | 六边形标记 1 | 六边形标记 2 | 加号标记 | 叉号标记 | 菱形标记 | 细菱形标记 | 竖线标记 | 横线标记 |
线条样式
| - | -- | -. | : |
| 实线 | 虚线 | 点划线 | 点线 |
# 导入 pylab 库
import pylab
x = pylab.linspace(-6, 6, 40)
# 基于 x 构建 y 的数据
y = x**2
# 绘制图形
pylab.plot(x,y,'r:x')
# 展示图形
pylab.show()

5.绘图API
柱状图(Bar Chart)
ax.bar(x, height, width=0.8, bottom=None, align='center', **kwargs)
-
x: 柱状图的 X 轴位置。
-
height: 柱状图的高度。
-
width: 柱状图的宽度,默认为 0.8。
-
bottom: 柱状图的底部位置,默认为 0。
-
align: 柱状图的对齐方式,可以是 'center'(居中对齐)或 'edge'(边缘对齐)。
-
**kwargs: 其他可选参数,用于定制柱状图的外观,如 color、edgecolor、linewidth 等。
绘制条形图
categories = ['A', 'B', 'C', 'D', 'E']
values = [23, 45, 56, 34, 67]
plt.bar(categories, values, color='skyblue')
plt.title('条形图示例')
plt.xlabel('类别')
plt.ylabel('值')
plt.show()

堆叠柱状图
categories = ['A', 'B', 'C', 'D']
values1 = [20, 35, 30, 25]
values2 = [15, 25, 20, 10]
# 创建图形和子图
fig, ax = plt.subplots()
# 绘制第一个数据集的柱状图
ax.bar(categories, values1, color='skyblue', label='Values 1')
# 绘制第二个数据集的柱状图,堆叠在第一个数据集上
ax.bar(categories, values2, bottom=values1, color='lightgreen', label='Values 2')
# 设置标题和标签
ax.set_title('Stacked Bar Chart')
ax.set_xlabel('Categories')
ax.set_ylabel('Values')
# 添加图例
ax.legend()
plt.show()

分组柱状图
categories = ['A', 'B', 'C', 'D']
values1 = [20, 35, 30, 25]
values2 = [15, 25, 20, 10]
# 创建图形和子图
fig, ax = plt.subplots()
# 计算柱状图的位置
x = np.arange(len(categories))
width = 0.35
# 绘制第一个数据集的柱状图
ax.bar(x - width/2, values1, width, color='skyblue', label='Values 1')
# 绘制第二个数据集的柱状图
ax.bar(x + width/2, values2, width, color='lightgreen', label='Values 2')
# 设置 X 轴标签
ax.set_xticks(x)
ax.set_xticklabels(categories)
# 设置标题和标签
ax.set_title('Grouped Bar Chart')
ax.set_xlabel('Categories')
ax.set_ylabel('Values')
# 添加图例
ax.legend()
plt.show()

水平条形图(Barh)
plt.barh(categories, values, color='skyblue')
categories = ['A', 'B', 'C', 'D', 'E']
values = [23, 45, 56, 34, 67]
# 创建水平条形图
plt.barh(categories, values, color='skyblue')
plt.show()

箱型图(boxplot)
plt.boxplot(data, labels=['A', 'B', 'C'])
# 生成一些随机数据
np.random.seed(123)
data = [np.random.normal(0, std, 100) for std in range(1, 4)]
# 创建箱型图
plt.boxplot(data, labels=['A', 'B', 'C'])
plt.show()

直方图(Histogram)
ax.hist(x, bins=None, range=None, density=False, weights=None, cumulative=False, **kwargs)
-
x: 数据数组。
-
bins: 直方图的柱数,可以是整数或序列。
-
range: 直方图的范围,格式为
(min, max)。 -
density: 是否将直方图归一化,默认为
False。 -
weights: 每个数据点的权重。
-
cumulative: 是否绘制累积直方图,默认为
False。 -
**kwargs: 其他可选参数,用于定制直方图的外观,如
color、edgecolor、linewidth等。
# 生成一些随机数据
np.random.seed(123)
data = np.random.normal(0, 1, 1000) # 均值为0,标准差为1的正态分布数据
# 创建直方图
plt.hist(data, bins=30, color='skyblue', edgecolor='black')
plt.show()

2D直方图(Histogram2D)
plt.hist2d(x, y, bins=30, cmap='Blues')
# 生成一些随机二维数据
np.random.seed(123)
x = np.random.normal(0, 1, 1000) # 均值为0,标准差为1的正态分布数据
y = np.random.normal(0, 1, 1000) # 均值为0,标准差为1的正态分布数据
# 创建2D直方图
plt.hist2d(x, y, bins=30, cmap='Blues')
# 添加颜色条
plt.colorbar(label='频数')
plt.title('2D直方图示例')
plt.xlabel('X值')
plt.ylabel('Y值')
plt.show()

饼图(Pie Chart)
ax.pie(x, explode=None, labels=None, colors=None, autopct=None, shadow=False, startangle=0, **kwargs)
-
x: 数据数组,表示每个扇区的占比。
-
explode: 一个数组,表示每个扇区偏离圆心的距离,默认为
None。 -
labels: 每个扇区的标签,默认为
None。 -
colors: 每个扇区的颜色,默认为
None。 -
autopct: 控制显示每个扇区的占比,可以是格式化字符串或函数,默认为
None。 -
shadow: 是否显示阴影,默认为
False。 -
startangle: 饼图的起始角度,默认为 0。
-
**kwargs: 其他可选参数,用于定制饼图的外观。
labels = ['A', 'B', 'C', 'D', 'E']
sizes = [15, 30, 45, 10, 20] # 每个类别的比例
colors = ['gold', 'yellowgreen', 'lightcoral', 'lightskyblue', 'orange']
explode = (0.1, 0, 0, 0, 0) # 突出显示第一个类别
# 创建饼状图
plt.pie(sizes, explode=explode, labels=labels, colors=colors,
autopct='%1.1f%%', shadow=True, startangle=140)
# 使饼状图为正圆形
plt.axis('equal')
# 添加标题
plt.title('饼状图示例')
plt.show()

折线图(plot)
pylab.plot(x, y, format_string=None, **kwargs)
在坐标轴上画线或者标记
-
x: x 轴数据,可以是一个数组或列表。
-
y: y 轴数据,可以是一个数组或列表。
-
format_string: 格式字符串,用于指定线条样式、颜色等。
-
**kwargs: 其他关键字参数,用于指定线条的属性,如标签。

极坐标图(polar chart)
plot(theta, r, color='r', linewidth=2)
# 生成一些极坐标数据
theta = np.linspace(0, 2 * np.pi, 100) # 角度从0到2π
r = np.abs(np.sin(2 * theta) * np.cos(2 * theta)) # 半径
# 创建极坐标图
ax = plt.subplot(111, projection='polar')
ax.plot(theta, r, color='r', linewidth=2)
plt.show()

散点图(Scatter Plot)
ax.scatter(x, y, s=None, c=None, marker=None, cmap=None, norm=None, vmin=None, vmax=None, alpha=None, linewidths=None, edgecolors=None, **kwargs)
-
x: X 轴数据。
-
y: Y 轴数据。
-
s: 点的大小,可以是标量或数组。
-
c: 点的颜色,可以是标量、数组或颜色列表。
-
marker: 点的形状,默认为 'o'(圆圈)。
-
cmap: 颜色映射,用于将颜色映射到数据。
-
norm: 归一化对象,用于将数据映射到颜色映射。
-
vmin, vmax: 颜色映射的最小值和最大值。
-
alpha: 点的透明度,取值范围为 0 到 1。
-
linewidths: 点的边框宽度。
-
edgecolors: 点的边框颜色。
-
**kwargs: 其他可选参数,用于定制散点图的外观。

堆叠图(Stackplot)
stackplot(x, y1, y2, y3, labels=['A', 'B', 'C'])
np.random.seed(123)
x = np.arange(0, 10, 1) # x轴数据
y1 = np.random.rand(10) # 第一组数据
y2 = np.random.rand(10) # 第二组数据
y3 = np.random.rand(10) # 第三组数据
# 创建堆叠图
plt.stackplot(x, y1, y2, y3, labels=['A', 'B', 'C'])
# 添加标题和标签
plt.title('堆叠图示例')
plt.xlabel('X轴')
plt.ylabel('Y轴')
# 添加图例
plt.legend(loc='upper left')
plt.show()
火柴图(Stem)
用来绘制二维离散数据
plt.stem(x, y, linefmt='b-', markerfmt='bo', basefmt='r-')
# 生成一些离散数据
np.random.seed(123)
x = np.arange(0, 10, 1) # x轴数据
y = np.random.rand(10) # y轴数据
# 创建火柴图
plt.stem(x, y, linefmt='b-', markerfmt='bo', basefmt='r-')
# 添加标题和标签
plt.title('火柴图示例')
plt.xlabel('X轴')
plt.ylabel('Y轴')
plt.show()

阶梯图(Step)
plt.step(x, y, where='pre', color='blue', linewidth=2)
x = np.linspace(0, 10, 10) # x轴数据
y = np.sin(x) # y轴数据
# 创建阶梯图
plt.step(x, y, where='pre', color='blue', linewidth=2)
plt.show()

二维箭头图(Quiver)
plt.quiver(x, y, u, v, color='blue')
# 生成一些二维向量数据
x, y = np.meshgrid(np.arange(0, 2 * np.pi, 0.2), np.arange(0, 2 * np.pi, 0.2))
u = np.cos(x)
v = np.sin(y)
# 创建箭头图
plt.quiver(x, y, u, v, color='blue')
# 显示图表
plt.show()
轮廓图(等高线 Meshgrid)
X, Y = np.meshgrid(x, y)
x = np.linspace(-5, 5, 100)
y = np.linspace(-5, 5, 100)
X, Y = np.meshgrid(x, y)
Z = np.sin(np.sqrt(X**2 + Y**2))
# 创建轮廓图
plt.figure(figsize=(8, 6))
contour = plt.contour(X, Y, Z, levels=10, colors='black')
plt.clabel(contour, inline=True, fontsize=8)
# 创建填充的轮廓图
plt.contourf(X, Y, Z, levels=10, cmap='RdYlBu_r')
# 添加颜色条
plt.colorbar()
plt.show()

1293

被折叠的 条评论
为什么被折叠?



