HCIP--第一天
HCIA--复习

数据转换---如何将人类语言(抽象语言)---电信号
接受人类传递的参数命令---代码---人机交互的窗口作用
人类语言---编译---编码:将人类语言(参数命令通过某种编码格式最终转换为二进制)

二进制---电信号
处理传输电流信号
标准化---协议
ISO--七层参考模型
1979--ISO(国际标准化组织)
分层:
1.更利于标准化
2.每个层次之间可以独立的发展
应用层—人机交互的窗口作用
表示层—统一编码格式(将人类语言转换为二进制)
会话层—建立维护和断开一次会话通讯
会话—主机和服务器之间建立的逻辑通道
1.提供会话层地址(账号)
2.建立主机和服务器之间的逻辑通道
传输层—端到端的传输---应用到应用之间的传输:利用传输层地址(端口号)进行应用和服务的区分
端口号本质是16位二进制,数量是65536个取值范围0-65535
其中0作为保留端口号--实际范围1-65535 1-1023—知名端口号(著名端口号)

SSH--22端口
应用层---
TCP SPORT 5000 DPORT 80
应用层--HTTP
TCP sport 80 dport 5000
网络层---通过IP地址实现逻辑寻址
访问服务器的一下方式(获取目标服务器IP地址的方式)
1.直接获取到目标服务器的IP地址
2.通过域名进行访问---DNS
3.通过APP或者应用程序去获取
4.通过广播获取
数据链路层---MAC—通过MAC地址进行物理寻址—在以太网中独有的地
址MAC
二进制---电信号(控制物理层)
物理层---处理和传输电流信号


封装

应用层存在封装--使用不同的应用层协议进行封装
封装:从应用层开始一直到数据链路层结束,物理层不需要封装
解封装



跨层封装
OSPF--跨四层封装的协议--可以提升数据包转发效率
利用协议字段区分上层协议
TCP---6
UDP--17
OSPF--89
STP---生成树协议跨三四层进行封装
静态配置IP地址
DHCP--动态主机配置协议--应用层协议
UDP c---68 s---67
1.首次获取ip地址
1.1 C—>S dhcp-discover--寻址网络中可能存在的DHCP服务器
UDP SPORT 68 DPORT 67
SIP 0.0.0.0 DIP 255.255.255.255
SMAC PC DMAC FF-FF..FF
1.2 S—C dhcp-offer报文---携带一个可用的IP地址
UDP SPORT 67 DPORT 68
SIP FWQ DIP 可用的IP地址/255.255.255.255
Smac fwq dmac pc/ff..FF
1.3C—>S---dhcp request--请求报文,请求一个IP地址
UDP SPORT 68 DPORT 67
SIP 0.0.0.0 DIP 255.255.255.255
SMAC PC DMAC FF-FF..FF
1.通知请求的服务端我使用了你下发的IP地址
2.告知网络中其他dhcp服务端,你的地址没有使用可用释放掉
1.4 S—C dhcp-ack报文---携带一个可用的IP地址
UDP SPORT 67 DPORT 68
SIP FWQ DIP 可用的IP地址/255.255.255.255
Smac fwq dmac pc/ff..FF
Smac fwq dmac pc/ff..FF

ACK--NAK
1.在次获取ip地址
租期--24h
1.3C—>S---dhcp request--请求报文,请求一个IP地址--单播发送
UDP SPORT 68 DPORT 67
SIP 获取到的地址 DIP fwq
SMAC PC DMAC FWQ
1.4 S—C dhcp-ack报文---携带一个可用的IP地址
UDP SPORT 67 DPORT 68
SIP FWQ DIP 可用的IP地址/255.255.255.255
Smac fwq dmac pc/ff..FF
T1时间---50%租期 12h
T2时间--87.5%租期 21H
ARP协议--地址解析协议
分区 新分区 1 的第 9 页
ARP协议--地址解析协议
已知一种地址获取另外一种地址的协议
正向ARP--通过IP地址获取MAC地址
反向ARP--
免费ARP--
交换机转发:首先收到数据帧之后,需要基于接受该数据帧的接口和数据
帧中源MAC地址信息,记录对应关系到MAC地址表中,之后根据数据帧
中的目标MAC进行转发,一旦存在记录则直接单播转发(只从某一个记
录的接口发出),如果没有记录或者,的mac是全FF则洪范——除了接
收该数据帧的接口外,想剩下所有接口复制转发一份该数据帧
路由器的转发原理:当一个数据包来到路由器路由器会根据自身的路由表
查看数据包中的目标IP地址进行转发,如果存在记录则直接转发,如果没
有记录则直接丢弃
HCIP--第二天
DNS---域名解析协议
URL---统一资源定位符
https://www.baidu.com/
域名:WWW.Baidu.com
域名结构

递归:当设备本地浏览器和本地host文件均没有该域名所对应 的IP地址信息时,那么就会触发递归查询
迭代:当最近的DNS服务器没有查询到相应记录那么就会由这 台服务器主动发起迭代查询

第0步:如果浏览器和host文件存在域名对应的IP地址记录关系
则直接封装HTTP数据报文,如果没有记录则触发DNS解析获
取目标域名对应的IP地址
第一步:终端主机想服务器发起TCP三次握手
第二步:终端发起http请求
第三步:服务器基于请求的资源目录,进行回复
第四步:四次挥手断开服务器和终端的TCP会话
TCP
1.TCP是面向连接的协议---需要在发送数据之前建立点到点的
连接
2.TCP是基于字节流传输数据
怎么区分TCP流
TCP的四元组:源目IP地址+源目端口号
TCP为了确保数据传输可靠性:排序 确认 重传 流控
TCP--的报文结构

序号---TCP进行分段之后对端设备需要还原数据本身,所有需
要排序
缓存
三次握手---
TCP--可以进行分段:可以减少服务器和链路资源的浪费
MSS---最大段长度:分段的数据包最大携带的数据量
MTU-ip协议头部-TCP/UDP的协议头部=MSS,默认最大是1460
MTU--最大传输单元:规定二层最大允许传输的数据量,默认 是1500字节

1G=1000M
1M=1024Bit
8bit=1字节

HCIP--第三天
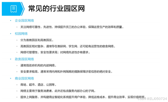
园区网---
1.园区网络分类
1.1 根据网络规模(园区本身)进行区分

1.2根据企业用户需要进行划分

2.园区网络发展的问题
交换机存在300S的mac地址老化时间

无线网络:信号传输稳定性很差---容易受到干扰,传输效率低于有线
三层架构--企业网络三层架构:企业网络搭建的指导方案
接入层—提供用户接入的接口—一般是二层交换机,并 且需要提供必要的接口数量
汇聚层
1.提供汇聚网关:能够支持部门自身的访问
2.降低核心压力,同业务网段内部的通讯
核心层---为了实现整个企业内网的高速转发
1.实现企业网络不太业务网之间的通讯
2.实现内网网的通讯
VLAN STP VRRP 链路聚合 LLDP
冗余:
设备冗余 线路冗余 网关冗余--VRRP UPS(电源)冗余
2395

被折叠的 条评论
为什么被折叠?



