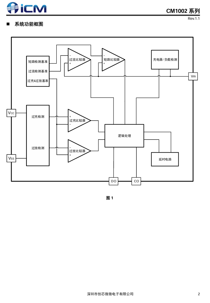
CM1002 系列内置有高精度电压检测电路和延迟电路,通过检测电池的电压,电流实现对电池的过充 电,过放电,过电流,短路保护。适用于单节锂离子/锂聚合物可充电电池的保护电路。






06-10
1037
1037
05-06
2892
2892
CM1002 系列内置有高精度电压检测电路和延迟电路,通过检测电池的电压,电流实现对电池的过充 电,过放电,过电流,短路保护。适用于单节锂离子/锂聚合物可充电电池的保护电路。






1037
2892

被折叠的 条评论
为什么被折叠?