
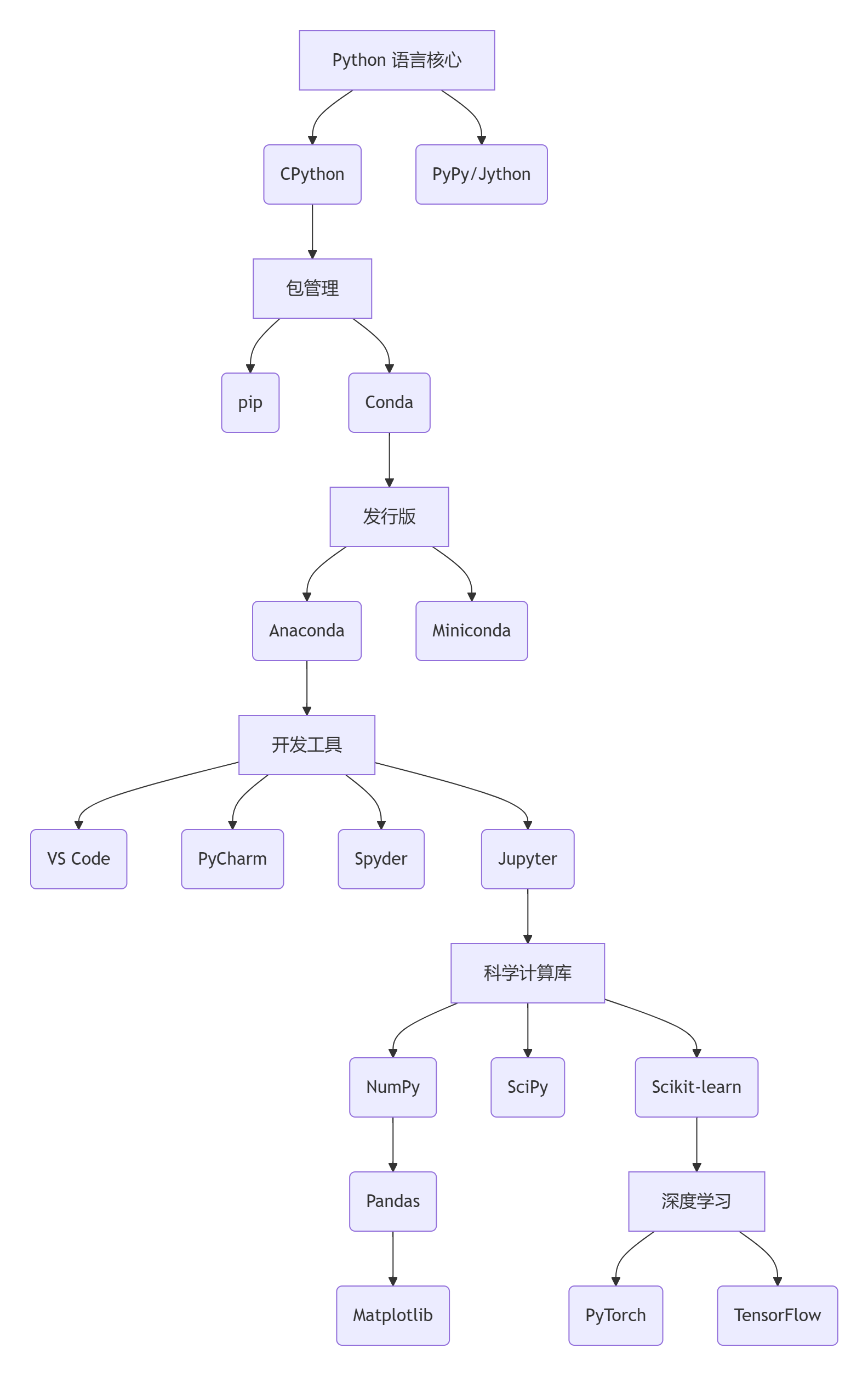
Anaconda 核心是解决 “开发环境配置与依赖管理” 的痛点,让开发者无需手动搭建基础环境即可快速开展工作。
1. 核心定位对比:“一站式环境解决方案”
Anaconda 的核心价值是 集成 Python 解释器、科学计算库(如 NumPy、Pandas)和开发工具(如 Spyder、Jupyter),开箱即用;
- 简化环境配置:避免手动安装各种库时出现的版本冲突问题。
- 集成常用工具:默认包含 Spyder、Jupyter Notebook 等开发工具,开箱即用。
- 管理虚拟环境:通过
conda命令可以方便地创建多个独立的 Python 环境(如一个环境用于机器学习,另一个用于数据分析)。
Anaconda 把 “解释器 + 包管理 + 常用库 + 工具” 打包成了 “即用型套装”
| Anaconda 的功能 | 作用说明 |
|---|---|
| Python 解释器(多版本管理) | 提供语言运行基础,支持多版本切换以适配不同项目 |
conda 包管理(安装 / 升级 / 卸载库) | 自动下载、管理第三方库,解决版本冲突问题 |
| 预装科学计算库(NumPy、Pandas 等) | 避免手动搜索、引入基础库,开箱即用开展开发 |
| 虚拟环境(隔离不同项目的依赖) | 防止不同项目的依赖版本冲突(如 A 项目用 Java 8,B 项目用 Java 17) |
https://blog.youkuaiyun.com/macx_313/article/details/148381879
1050

被折叠的 条评论
为什么被折叠?



