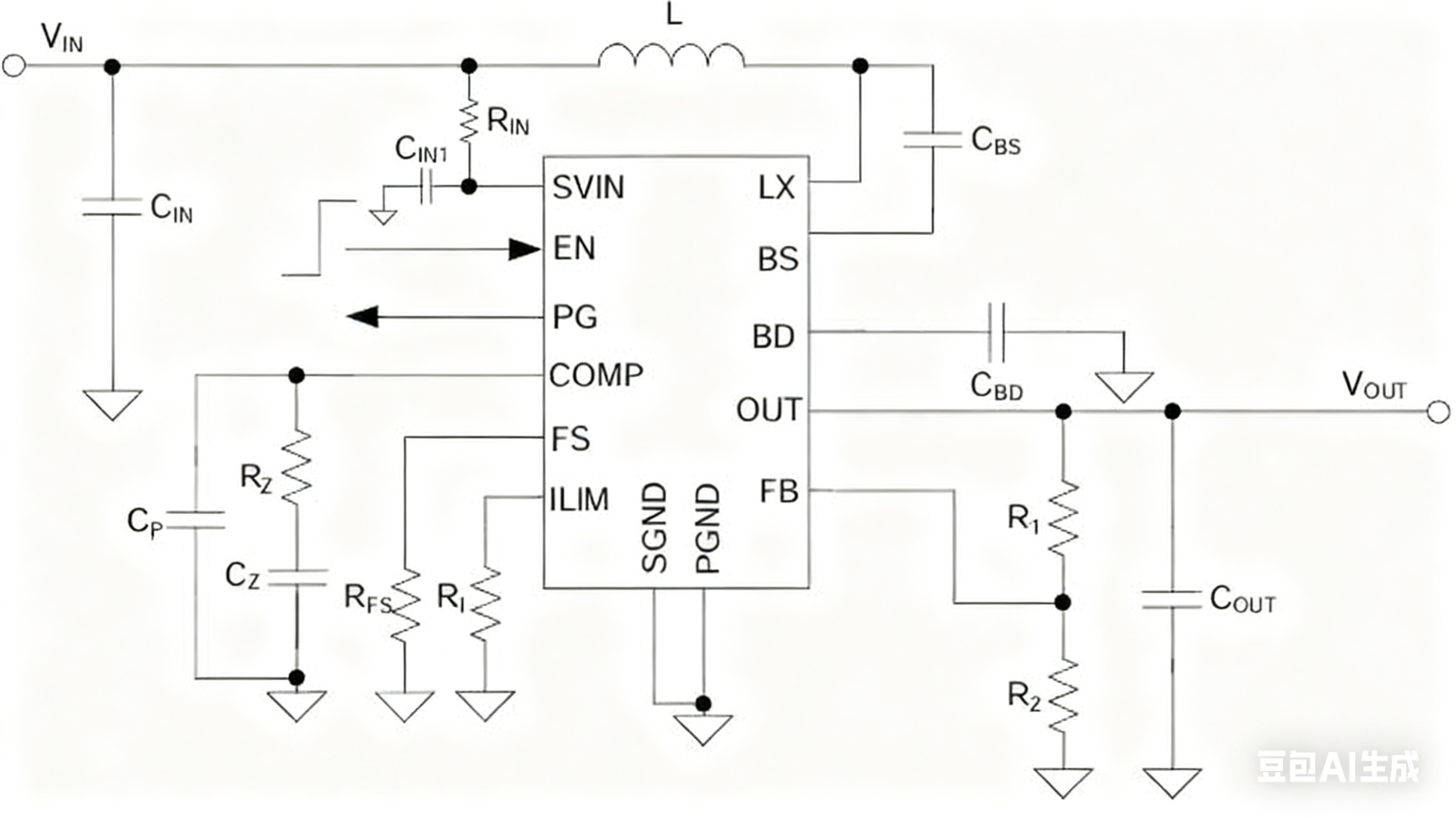
特性
- 输入范围:3 - 16V
- 可编程伪恒定频率
- 低 RDS(ON) 内部开关
- 主 FET:9mΩ
- 整流 FET:12mΩ
- 断开 FET:12mΩ
- 真关断功能
- 可编程输出电流限制
- 内部软启动限制浪涌电流
- 欠压锁定 (UVLO)
- 过温保护
- 过压保护
- 输出短路保护
- 最小导通时间:典型值 100ns
- 最小关断时间:典型值 120ns
- 符合 RoHS 标准且无卤素
- 紧凑封装:QFN4×4 - 18


217
176
139
193
153

被折叠的 条评论
为什么被折叠?