Spring-AOP实现大致过程
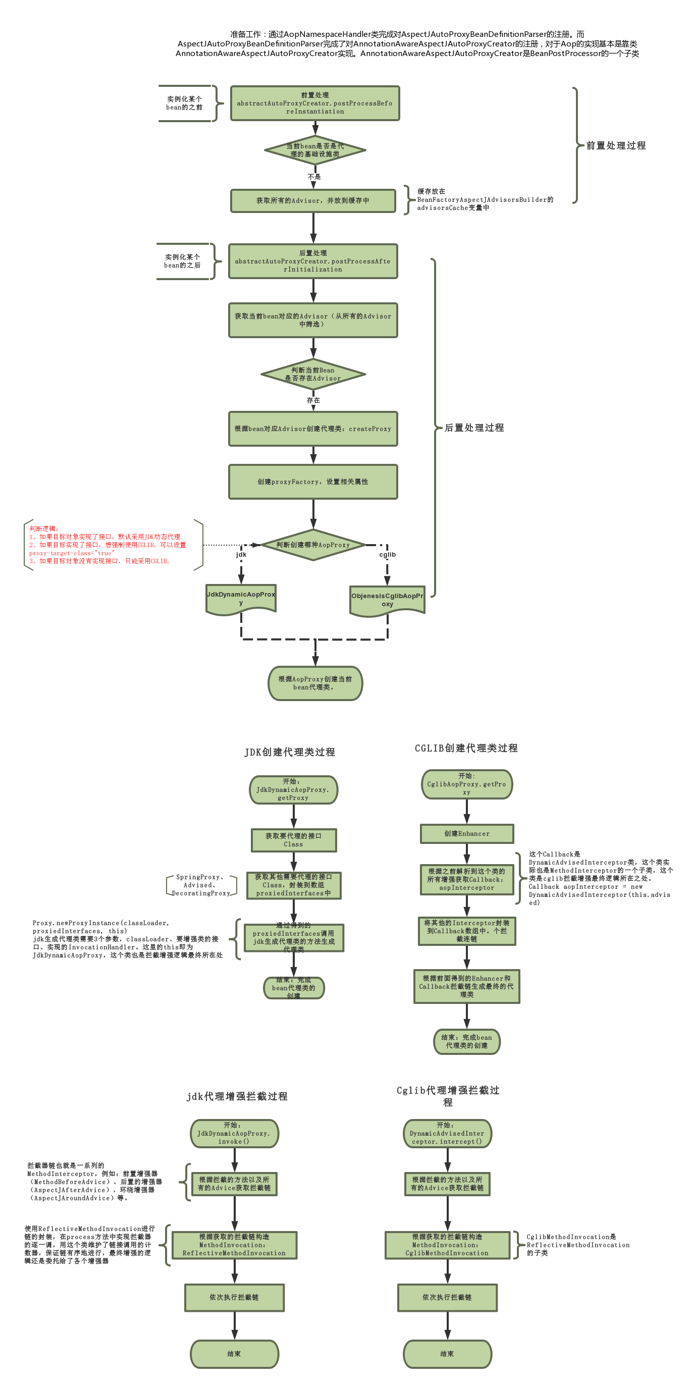
Spring AOP源码实现流程图

Spring AOP 时序图【创建Proxy代理对象阶段】

Spring AOP

Spring AOP 时序图【调用方法阶段(JDK)】

Spring 框架 作用解耦
spring框架学习要点 包括IOC和AOP两大核心 xml配置文件和注解两种开发要点

Spring IOC初始化主线

Spring IOC 类图及关系流程
Spring IOC容器结构图

IOC容器初始化时序图(XML)

XML IOC容器初始化流程图
Spring XML IOC容器初始化流程图

Spring IOC启动流程
Java Spring框架中对于IOC Bean的配置解析的流程,写的不好请见谅。

Spring IOC运行时序图

本文深入探讨了Spring框架中的两大核心概念:面向切面编程(AOP)与依赖注入(IOC)。详细讲解了Spring AOP的实现流程,包括创建Proxy代理对象和调用方法阶段,并对IOC容器的初始化流程进行了全面分析。
366

被折叠的 条评论
为什么被折叠?



