微信 思维导图
最新推荐文章于 2021-10-09 16:40:47 发布
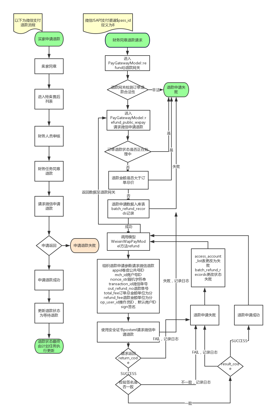
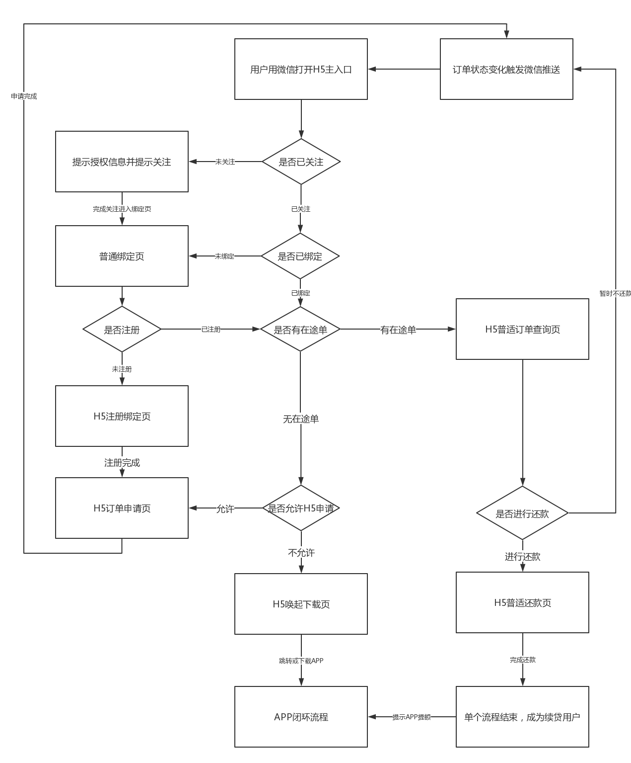
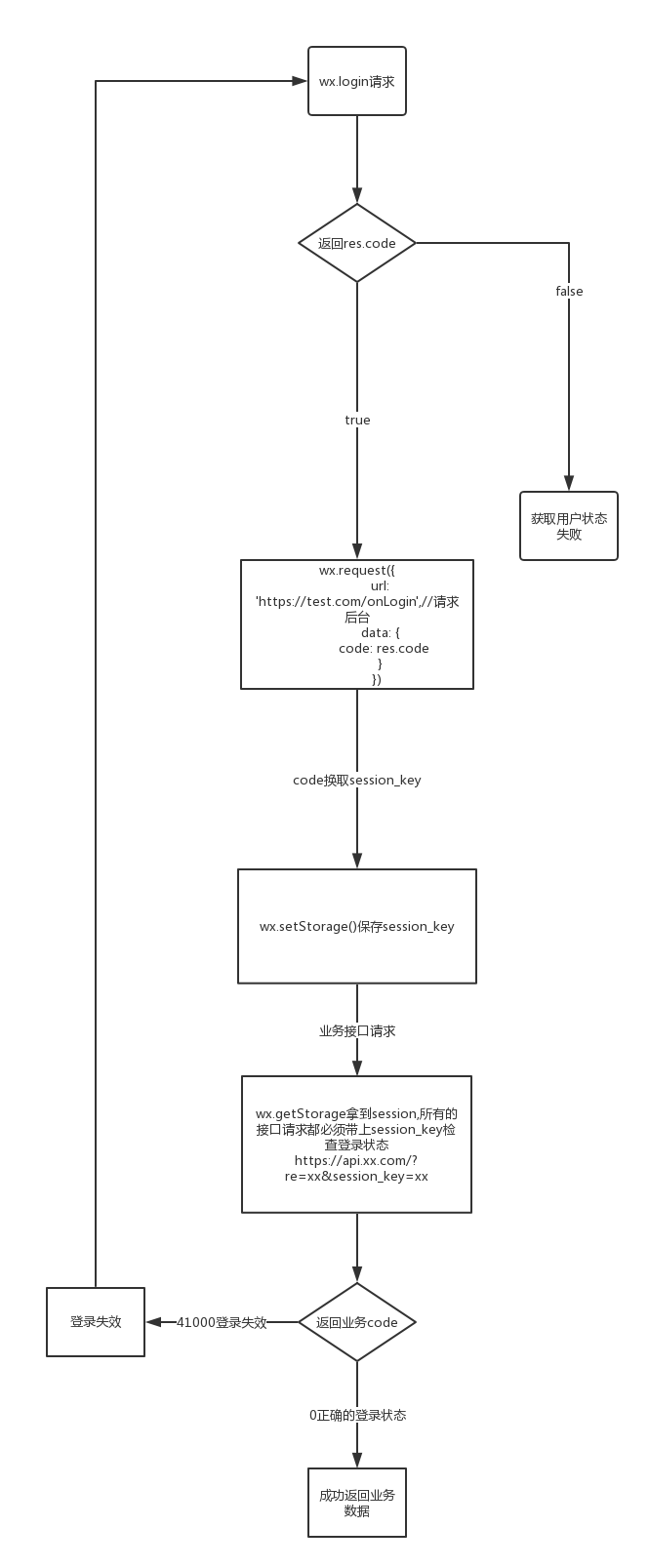
探讨微信环境下的用钱宝分期族免登陆H5闭环规划建议,涉及微信登录流程、小程序登录、二维码扫描原理及账号绑定等核心内容。
探讨微信环境下的用钱宝分期族免登陆H5闭环规划建议,涉及微信登录流程、小程序登录、二维码扫描原理及账号绑定等核心内容。
698
1421
370
1088
233
220
425

被折叠的 条评论
为什么被折叠?