快速排序是影响二十世纪最伟大的排序算法之一。
JDK的双轴快速排序就是对快排的优化,本质还是快排。
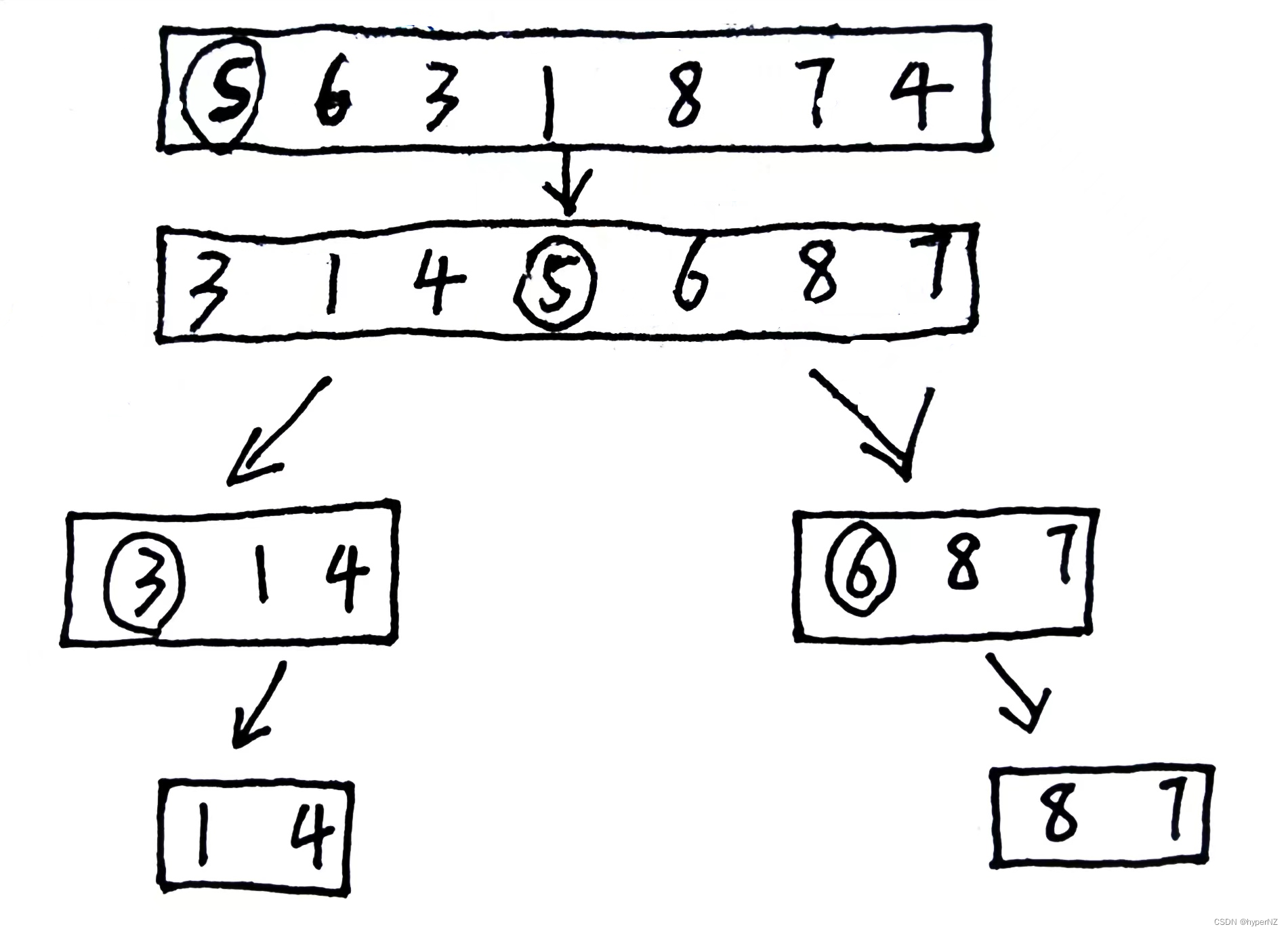
- 从待排序区间选择一个数,作为基准值/分区点(pivot),此时默认选择数组的第一个元素作为比较的基准值。
- partition:遍历整个待排序区间,将比基准值小的(可以包含相等的)放到基准值的左边,将比基准值大的(可以包含相等)放到基准值的右边。即选取一个分区点,将数组分成三部分:基准值之前的数组<基准值<基准值之后的数组。
- 采用分治思想,对左右两个小区间按照同样的方式处理,直到小区间的长度==1,代表已经有序,或者小区间长度==0,代表没有数据。

/**
* 快速排序 一路快排
* @param arr
*/
public static void quickSort(int[] arr) {
quickSortInternal(arr, 0, arr.length - 1);
}
/**
* 在l...r上进行快速排序
* @param arr
* @param l
* @param r
*/
private static void quickSortInternal(int[] arr, int l, int r) {
//递归终止时,小数组使用插入排序
if(r - l <= 15) {
insertBase(arr, l ,r);
return;
}
//选择基准值,找到该值对应的下标
int p = partition(arr, l, r);
//在<基准值区间进行快速排序
quickSortInternal(arr, l, p - 1);
//在>=基准值区间进行快速排序
quickSortInternal(arr, p + 1, r);
}
/**
* 在arr[l...r]上选择基准值,将数组划分为 <v 和 >= v 两部分,返回基准值对应的元素下标
* @param arr
* @param l
* @param r
* @return
*/
private static int partition(int[] arr, int l, int r) {
//默认选择数组的第一个元素作为基准值
int v = arr[l];
//arr[l + 1...j] < v
int j = l;
//i是当前处理的元素下标
//arr[l + 1...j] < v 最开始为空区间 [l + 1...l] = 0
//arr[j + 1...i] >= v 最开始为空区间 [l + 1...l + 1] = 0
for (int i = l + 1; i <= r; i++) {
if(arr[i] < v) {
swap(arr, j + 1, i);
//小于v的元素值新增一个
j++;
}
}
//此时j下标对应的就是最后一个 < v 的元素,交换j和l的值,选取的基准值交换到j的位置
swap(arr, l, j);
return j;
}
代码在电脑上若出现问题,可能是栈溢出,解决:设置当前栈的大小为1M大小(用于50w数据)。
Environment Variables:-Xss = 1M
稳定性:不稳定。
分区时,当扫描arr[i] < v时,交换了arr[j] 和arr[i],对于arr[j + 1] >= v,就有可能把一个 = v从前面交换到了后面,分区函数无法保证稳定性。
时间复杂度:O(nlogn)递归过程中调用分区函数。
- 分区函数的时间复杂度是O(n)
- 递归过程就是不断将原数组根据基准值拆分为子数组,有点类似归并拆分。递归次数就是递归树的高度,时间复杂度是O(logn)

①当待排序元素接近有序时,递归树会退化为单支树(链表),快速排序的性能衰减为O(n ^ 2)。

解决->随机化快排:在数组中随机选取一个元素作为基准值,平衡左右两个子树的元素个数。
private static final ThreadLocalRandom random = ThreadLocalRandom.current();
/**
* 快速排序 一路快排
* @param arr
*/
public static void quickSort(int[] arr) {
quickSortInternal(arr, 0, arr.length - 1);
}
/**
* 在l...r上进行快速排序
* @param arr
* @param l
* @param r
*/
private static void quickSortInternal(int[] arr, int l, int r) {
//递归终止时,小数组使用插入排序
if(r - l <= 15) {
insertBase(arr, l ,r);
return;
}
//选择基准值,找到该值对应的下标
int p = partition(arr, l, r);
//在<基准值区间进行快速排序
quickSortInternal(arr, l, p - 1);
//在>=基准值区间进行快速排序
quickSortInternal(arr, p + 1, r);
}
/**
* 在arr[l...r]上选择基准值,将数组划分为 <v 和 >= v 两部分,返回基准值对应的元素下标
* @param arr
* @param l
* @param r
* @return
*/
private static int partition(int[] arr, int l, int r) {
//优化:随机选择一个元素值作为基准值(在当前数组中)
int randomIndex = random.nextInt(l, r);
swap(arr, l, randomIndex);
int v = arr[l];
//arr[l + 1...j] < v
int j = l;
//i是当前处理的元素下标
//arr[l + 1...j] < v 最开始为空区间 [l + 1...l] = 0
//arr[j + 1...i] >= v 最开始为空区间 [l + 1...l + 1] = 0
for (int i = l + 1; i <= r; i++) {
if(arr[i] < v) {
swap(arr, j + 1, i);
//小于v的元素值新增一个
j++;
}
}
//此时j下标对应的就是最后一个 < v 的元素,交换j和l的值,选取的基准值交换到j的位置
swap(arr, l, j);
return j;
}
②当集合中包含大量重复元素时,最坏的情况是:集合中全是相等的元素。按照我们的分区,一个分区没有元素,一个分区元素为n,快排性能再次衰减为O(n ^ 2)。

导致蓝色区域元素个数远远大于橙色区域的元素个数,造成递归树的严重倾斜。
解决->二路快排/三路快排:将相等的元素均匀分布在左右两个子区间,保证递归树的平衡性。
文章介绍了快速排序的基本原理,包括选择基准值、分区和递归排序的过程。讨论了其不稳定性以及在接近有序和大量重复元素时可能出现的性能问题。为解决这些问题,提出了随机化快排和二路/三路快排的优化策略,以提高排序效率和平衡递归树。
533

被折叠的 条评论
为什么被折叠?



