在物联网设备开发中,4G模组Air780EPM凭借其低功耗、高性能特性成为连接核心,而SIM卡接口设计则是整个通信链路中至关重要的一环。
一、概述
SIM 卡接口由于连接 SIM 卡,读取 SIM 卡信息以便在注册 4G 网络时进行鉴权,身份验证。是 4G 通信系统的必要功能。Air780EPM 支持两路 SIM 卡,支持双卡切换,以便设备能灵活选择,切换网络。
二、SIM 卡接口功能描述
Air780EPM 模块支持 2 路 USIM 接口,支持双卡单待功能,均符合 ETSI 和 IMT-2000 规范。其中,USIM1 接口自适应支 持 1.8 V 和 3.3 V USIM 卡,USIM2 接口支持 USIM 卡的电平与模组 GPIO 电平配置相同,模组 GPIO 电平配置为 1.8V 时,USIM2 只支持 1.8V 的 SIM 卡,模组 GPIO 电平配置为 3.3V 时,USIM2 只支持 3.3V 的 SIM 卡;
1、SIM 卡相关管脚
Air780EPM SIM 卡信号分别是如下管脚:

2、SIM 卡电气特性
特性:
支持SIM卡类型: USIM1接口:1.8V/3.3V USIM卡 ; USIM2接口:与模组GPIO电平配置有关,模组GPIO电平配置为1.8V时,USIM2只支持1.8V的SIM卡,模组GPIO电平配置为3.3V时,USIM2只支持3.3V的SIM卡;
支持协议:ETSI / IMT-2000
双卡特性: 双卡单待
SIM卡在位检测:USIM1支持; USIM2不支持;
USIM_RST, USIM_CLK, USIM_DAT 信号电器特性

3、SIM 卡时序
激活时序:
当SIM卡的触点接通序列结束后(RST 处于低电平,VCC稳定供电,ME的I/O处于接 收状态,VPP 被置为空闲状态,CLK提供适当的、稳定的时钟),SIM卡准备复位。如下图 所示。 - 时钟信号在T0时刻加到CLK触点,I/O总线在时钟信号加到CLK触点200个时钟周 期(T0时刻之后的t2时间段)之内应该处于高阻状态; - 内部复位的SIM卡,在几个时钟周期之后开始复位,复位应答应该在400~40000 个时钟周期内开始(T0时刻之后的t1时间段之内) - 低电平复位的SIM卡的复位信号至少在40000个时钟周期内RST触点维持低电平(T0 之后的t3时间段内),如果在40000个时钟周期内没有复位应答,则RST触点被置为高电平; - I/O端的复位应答必须在RST上升沿开始的400~40000个时钟周期内开始(T1时刻之后的t1时间段之内) - 如果复位应答在400~40000个时钟周期内没有开始(T1时刻之后的t3时间段之内), 则RST触点的电平将被置为低电平(在T2时刻),触点也将被ME释放。

4、双 SIM 卡切换功能描述
Air780EPM支持双卡单待,同一时间只能使用其中一个SIM通道。可以通过相应的AT指令或者LuatOS相应的API进行SIM卡通道切换。 特性: - 模块开机会默认检测SIM1通道,在SIM1通道检测到SIM卡不在位的情况下才会去检测SIM2通道。 - USIM_DET信号为SIM卡插拔检测管脚,上下边沿电平触发中断,触发系统进行SIM1通道的卡在位检测。而SIM2通道不支持SIM卡插拔检测。 - 对于内置贴片SIM卡的双卡应用场景,建议将贴片SIM卡置于SIM2通道,外置插拔SIM卡座置于SIM1通道,以实现优先使用外置插拔SIM卡的效果。 - 由于Air780E是双卡单待模式,因此同时只能有一张SIM卡在工作,因此系统在切换SIM卡时,会重新注册网络。
三、SIM 卡接口电路设计指导
如下时常用的 SIM 卡参考设计:
USIM1 通道:

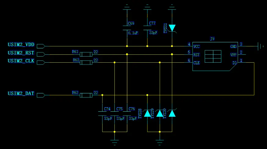
USIM2 通道:

设计注意事项:
SIM 卡座与模块距离摆件不能太远,越近越好,尽量保证 SIM 卡信号线布线不超过 20cm。
SIM 卡信号线布线远离 RF 线和 VBAT 电源线。
为了防止可能存在的 USIM_CLK 信号对 USIM_DATA 信号的串扰,两者布线不要太靠近,在两条走线之间增加地屏蔽。且对 USIM_RST_N 信号也需要地保护。
为了保证良好的 ESD 保护,建议加 TVS 管,并靠近 SIM 卡座摆放。选择的 ESD 器件寄生电容不大于 50pF。在模块和 SIM 卡之间也可以串联 22 欧姆的电阻用以抑制杂散 EMI,增强 ESD 防护。SIM 卡的外围电路必须尽量靠近 SIM 卡座。
在需要模块进入休眠的场景 SIM_DET 禁止用 VDD_EXT 上拉,否则会造成无法休眠的问题。建议用 VREF_VOLT 上拉。
USIM2 通道由于是与普通 GPIO 口复用,因此无法自适应 1.8V/3.3VUSIM 卡,USIM2 的电平只能与 VDD_EXT 保持一致,也就是与模组 GPIO 电平保持一致。
USIM2_DAT 和 USIM2_RST 在模块内部被 4.7K 上拉到 USIM_VDD; USIM2_CLK 通过 100k 上拉到 RefVolt, 因此如果要使用这三个管脚复用 GPIO,要注意上拉电阻对外设的影响。
USIM1_VDD 和 USIM2_VDD 共用同一个电源,内部是同一个网络,因此 USIM1_VDD 和 USIM2_VDD 总是同时上下电,即使 USIM2 通道不使用。
USIM_DET 只支持 USIM1 通道,通过中断触发系统查询 SIM 卡是否在位,因此,USIM_DET 只要是电平变化就能触发中断,无论是高电平或是低电平。
四、SIM 卡常见问题
在出现 SIM 卡不识别卡时,测量 SIM 卡供电 VDD_SIM,总是发现 VDD_SIM 为低电平。
原因:SIM 卡在初始化时,系统会尝试 4 次与 SIM 卡交互,此时 VDD_SIM 也会打开 4 次,分别在 1.8V 和 3.3V 交替检测,若检测不到 SIM 卡,VDD_SIM 卡就会关闭,如下图。因此在检测不到 SIM 卡的情况下 USIM_VDD 总是低电平。

设计建议:VDD_SIM 不输出不是 SIM 卡不识别的原因,而是结果,SIM 卡上任何一个信号异常均会导致 VDD_SIM 自动关闭;
3545

被折叠的 条评论
为什么被折叠?



