输入一个整数数组,实现一个函数来调整该数组中数字的顺序,使得所有的奇数位于数组的前半部分,所有的偶数位于位于数组的后半部分,并保证奇数和奇数,偶数和偶数之间的相对位置不变。
思路一:从前向后找,找到一个数如果是偶数,就把这个数取出放到数组尾部,这个会产生数据的移动。时间复杂度也比较高,为O(n^2)。效率太低。
思路二:申请两个大小相等的数组,然后将奇数放在第一个数组中,偶数放在第二个数组中,然后把偶数数组拷贝到奇数数组中后面去。时间复杂度为O(n),空间复杂度为O(n)。
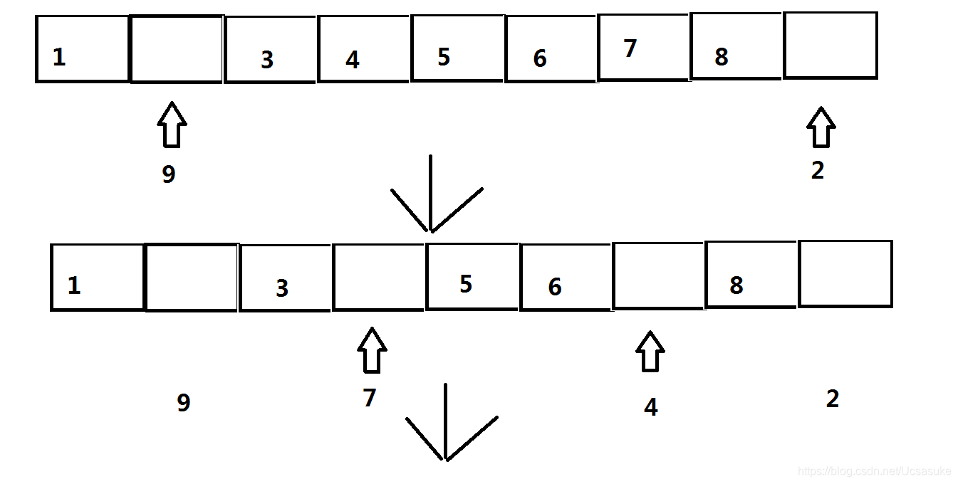
思路三:先计算出奇数的个数count,然后用双指针来遍历,一个从头遍历到count,一个从数组尾部遍历到count。从前向后找到一个偶数的下标,从后向前找到一个奇数的下标,然后交换对应的值。直到遍历完整个数组。时间复杂度为O(n),空间复杂度为O(1)。
当然无论从时间复杂度还是空间复杂度来说第三种方法更高效,所以我们在此利用第三种方法来实现。

测试代码:
public static void main(String[] args) {
int[] arr = {1, 2, 3, 4, 5, 6, 7, 8, 9};
fun(arr);
System.out.println(Arrays.toString(arr));
}
private static void fun(int[] arr) {
int front = 0,end = arr.length-1;//设置两个指针,一个指向头部,一个指向尾部
if (arr.length == 0){//数组长度为0则返回
return;
}
while (front < end){
while (front < arr.length && arr[front]%2 == 1){//从前往后找偶数
front++;
}
while (end >= 0 && arr[end]%2 == 0){//从后往前找奇数
end--;
}
if (front < end){//将前面的偶数与后面奇数交换位置
int temp = arr[front];
arr[front] = arr[end];
arr[end] = temp;
}
}
}
运行结果:

本文介绍了一种有效的算法,用于在一个整数数组中调整数字顺序,确保所有奇数位于数组的前半部分,所有偶数位于后半部分,同时保持它们内部的相对顺序不变。提供了三种不同的实现思路并详细分析了各自的优缺点。
310





