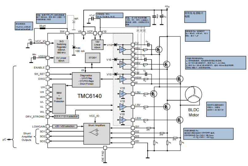
今天和大家分享一颗智能栅极驱动芯片完全集成的通用三相MOSFET 栅极驱动器,适用于 PMSM 伺服或 BLDC 电机. 支持高达 100 A 电机电流的外部MOSFET. 三个底部分流放大器可以轻松检测电流并增强电机的换向。TMC6140设计为单一电源轨,自带开关稳压器(3.3 V,0.5A,内部肖特基二极管,电流高达 100 mA)为 IO 和外部微控制器产生足够的电力. 此外,它可以用作升压转换器以静态稳定 MOSFET 的栅极电压。 提供UART通讯用于进一步诊断的 DIAG 输出和两种不同的电源下降模式可用。结合了多种控制方式和保护模式,可以有效提高整个控制系统的稳定性和可靠性,下面我们就来分享一下这颗芯片。

一:TMC6140的基本参数
TMC6140可以直接用作三相BLDC/PMSM的MOSFET驱动,支持5...30V DC电压输入,内部集成PWM发生器,支持UART-TxD通讯接口配置,死区配置,斜率控制,集成电荷泵欠压保护,MOSFET过流保护,短路报警,内部死区配置,器件热警告,热关断,故障指示等功能,其完备的故障保护和热保护功能,使得芯片构造的系统更加安全和稳定。

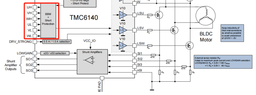
二:电流感应和运放
TMC6140芯片是QFN36(5*6 :mm)封装,带有散热焊盘,TMC6140还集成了三相电机线圈的低端电流感应放大器(TMC6200支持三路在线电流感应放大器)一般采集方式是在低侧桥臂串联采样电阻,通过放大器对电阻的电压采集,来监控电机电流。这个集成放大器也使得TMC6140更具性价比,可以通过放大器可以对系统进行过流保护、外部扭矩控制或通过外部控制器进行换向等。运放增益可以通过寄存器配置或者硬件引脚LOWGAIN选择20和50两档。

三:TMC6140控制方式
TMC6140带有UART通讯和内部PWM发生器,可以配置死区时间和运放增益,有以下2种控制方式
(1)通过UART通讯配置TMC6140自带的PWM发生器,实现调速控制
(2)通过外部三路U(H/L),V(H/L),W(H/L)PWM信号控制

四:TMC6140外围电路和PCB封装
加VX:gavysz获取更多详情



964

被折叠的 条评论
为什么被折叠?



