说起编程语言,Python 也许不是使用最广的,但一定是现在被谈论最多的。随着近年大数据、人工智能的兴起,Python 越来越多的出现在人们的视野中。

以致于现在各行各业都有人不断的加入到Python的潮流之中,学习Python的人越多,那么竞争压力也就越大,在大家技术实力都差不多的情况下,面试前的准备就至关重要了。
我认为,对于Python面试前的准备最佳方法莫过于刷题+总结,所以我帮大家总结了一系列大厂面试中常问的面试技术点,深入解析以及答案,并且制作成了一份PFD文本并命名为 《Python面试宝典》。这份宝典将从Python基础→Python高级→web→数据库等全面的讲解。每一个面试问题都有详细的解答,代码整洁,图文并茂,并且容易理解。在这里我分享出来给最近准备面试的各开发者去大厂保驾护航。
(下载地址已放在文末)
一、Python基础


二、Python高级


三、Web


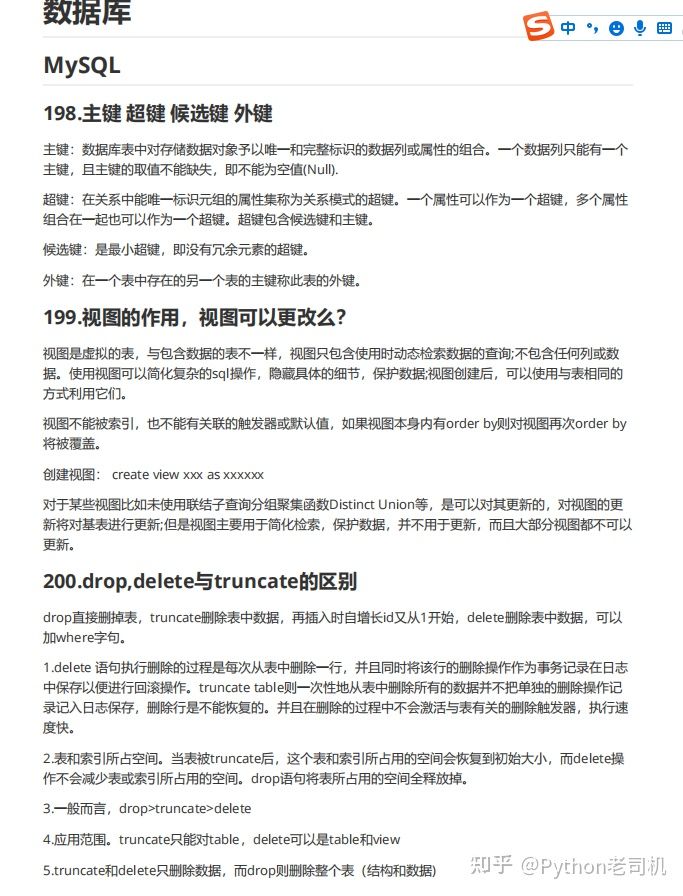
四、数据库


文章字数有限,需要完整资料,可以微信扫描下方优快云官方认证二维码【免费获取】

本文提供Python面试准备指南,涵盖基础、高级、Web、数据库等内容,详细解答技术难题,助你提升面试竞争力。
8511

被折叠的 条评论
为什么被折叠?



