以太网卡介绍#
以太网是一种计算机局域网技术。IEEE(Institute of Electrical and Electronics Engineers,电气与电子工程师协会)组织的 802.3 标准制定了以太网的技术规范,它规定了包括物理层的连线、电子信号和介质访问控制的内容。以太网是目前应用最普遍的局域网技术。以太网在生活中随处可见,电脑上的以太网口,路由器上的以太网口等。
QuecPython 上是如何支持以太网的?
网络通信一般基于 TCP/IP 协议进行构建的,而 QuecPython 则支持轻量级的 TCP/IP 协议栈--lwIP。根据支持 QuecPython 的模组的以太网接口特性,可以分为两种方式:
- QuecPython 模组 + 以太网芯片 (MAC + PHY,如 W5500/CH395 等)。
- QuecPython 模组 + PHY 芯片 (如 YT8512/JL1101 等)。


QuecPython 支持的以太网卡硬件接口#
SPI 接口#
SPI 是串行外设接口(Serial Peripheral Interface)的缩写,是美国摩托罗拉公司最先推出的一种同步串行传输规范,也是一种单片机外设芯片串行扩展接口,是一种高速、全双工、同步通信总线,所以可以在同一时间发送和接收数据,通常能达到甚至超过 10M/bps。
对于不支持 MAC 层的 QuecPython 模组,可以通过 SPI 硬件接口外挂支持 MAC + PHY 的芯片。当前已支持多种型号,如 W5500/DM9051/CH395。
硬件结构
SPI 接口硬件连接图如下所示:

| 引脚 | 说明 |
|---|---|
SCLK | SPI时钟引脚 |
MISO | SPI主机输入从机输出引脚 |
MOSI | SPI主机输出从机输入引脚 |
CS | SPI片选引脚,此管脚也可以自定义配置 |
PIN_X | 自定义引脚,用于数据接收中断触发 |
PIN_Y | 自定义引脚,用于芯片reset控制 |
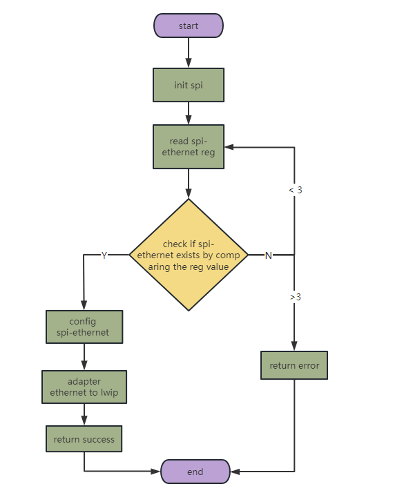
初始化流程
网卡初始化加载流程如下图所示:

RMII 接口#
RMII(Reduced Media Independant Interface)即简化媒体独立接口,是标准的以太网接口之一,比 MII 有更少的 I/O 传输。是简化的 MII 接口,在数据的收发上它比 MII 接口少了一倍的信号线(2数据位)。它包括一个数据接口,以及一个 MAC 和 PHY 之间的管理接口。和 MII 一样,RMII 支持 10Mbps 和 100Mbps 的总线接口速度。
对于支持 MAC 层的 QuecPython 模组,也可以通过 RMII 硬件接口外挂 PHY 芯片。当前已支持多种型号,如 YT8512/SZ18201/JL1101。
硬件结构
RMII 接口的硬件连接图如下所示:

| 引脚 | 说明 |
|---|---|
RMII_RX_1 | 接收数据位1 |
RMII_CTL_RX | 数据接收控制 |
RMII_CLK | 时钟线 |
RMII_RX_0 | 接收数据位0 |
RMII_TX_0 | 发送数据位0 |
RMII_TX_1 | 发送数据位1 |
RMII_CTL_TX | 发送数据控制 |
RMII_INT | 突发数据中断线 |
RMII_MD_IO | 管理数据线 |
RMII_MD_CLK | 管理数据时钟线 |
RMII_RST_N | 芯片复位线 |
初始化流程
网卡启动初始化加载流程如下图所示:

广域网 (WAN) 与 局域网 (LAN)#
广域网(Wide Area Network,缩写WAN)一般指外网、公网。是链接不同地区局域网或者城域网计算机通信的远程网络。通常跨接很大的物理范围,所覆盖的范围从几十公里到几千公里,它能连接多个城市或国家,或横跨几个洲并能提供远距离通信,形成国际性的远程网络。
局域网(Local Area Network,缩写LAN)一般指内网、私网,是局部地区形成一个区域网络,其特点就是分布地区范围有限,可大可小,大到一栋建筑与相邻建筑之间的连接,小到可以是办公室之间的联系。
以太网根据工作方式可以分为 WAN 口和 LAN 口,WAN是外网接接入入口,对外连接网络,LAN是局域网输出接口,连接局域网设备,形成私有局域网网络,常见的设备如路由器。
QuecPython 支持对以太网口的工作方式进行配置,根据工作环境将切换到不同的工作方式。
数据流#
QuecPython 下以太网卡配置不同的工作方式,具有不同的工作流程,终端模式(WAN)主要是将模块通过以太网,连接外部设备接入外网,网关模式(LAN)主要为局域网设备提供 4G 网络。
- 终端模式(WAN)
将以太网卡配置成终端模式,此时网卡作为WAN口,为模块提供网络,模块可以通过以太网对外网进行访问。

- 网关模式(LAN)
将网太网卡配置成网关模式,此时网卡作为LAN口,模块为LAN局域网内设备提供网络,通过网络转发,其他模块可以通过模块 4G 网络对外进行网络访问。

各平台接口支持情况#
下表是各平台型号对于 SPI 接口以太网及 RMII 接口 PHY 适配支持情况。不同平台对于支持以太网卡型号目前不一致,请参考ethernet - 以太网相关功能,进行以太网卡选型。
| 型号\接口类型 | SPI-ETHERNET | RMII-PHY |
|---|---|---|
EC200A | ✕ | ✓ |
EC600N | ✓ | ✕ |
EC600U | ✓ | ✕ |
EC600M/EC800M | ✓ | ✕ |
- ✓: 支持
- ✕: 不支持
Ethernet API 说明#
QuecPython 对于外挂 RMII 接口 PHY 设备或者外挂 SPI 接口太网卡设备提供了统一的的API接口。
以太网接口调用流程图如下所示:

选择以太网卡#
以太网均被包含在 ethernet 模块中,不同类型网卡加载有所区别,各模块加载参数也有所差异,请参考ethernet - 以太网相关功能 查看各网卡初始化传参含义。各以太网卡加载方式如下所示:
加载 W5500
为了方便W5500适配,对于W5500接口设置较多自定义参数,方便灵活对接。
nic = ethernet.W5500(mac, ip='', subnet='', gateway='', spi_port=-1, spi_cs_pin=-1, extint_pin=-1, reset_pin=-1, work_mode=0)
加载 DM9051
nic = ethernet.DM9051(mac, ip='', subnet='', gateway='', spi_port=-1, spi_cs_pin=-1, work_mode=0)
加载 CH395
nic = ethernet.CH395(mac, ip='', subnet='', gateway='', spi_port=-1, spi_cs_pin=-1, extint_pin=-1, reset_pin=-1, work_mode=0)
加载 YT8512/SZ18201/JL1101
nic = ethernet.YT8512H(mac, ip='', subnet='', gateway='')
对于不同的型号加载规则都是相同的,只是参数有所差异,以下各型号对于各参数适配情况介绍。
| 参数 | 含义 | 各型号适配情况 | 备注 |
|---|---|---|---|
mac | 字节流,6字节长度的 mac 地址。 | 均适配该参数 | 此处 mac 自定义,需要自行根据以太网 MAC 地址规则进行匹配使用。 |
ip | 以太网卡的 ip 地址,若值为空字符串'',表示使用默认值192.168.1.100。 | 均适配该参数 | 用于初始化配置网卡 ip 相关信息 |
subnet | 以太网卡的子网掩码地址,若值为空字符串'',表示使用默认值255.255.255.0。 | 均适配该参数 | 用于初始化配置网卡 ip 相关信息 |
gateway | 以太网卡的网关地址,若值为空字符串'',表示将 ip 地址的最后一位替换成1作为网关。 | 均适配该参数 | 用于初始化配置网卡 ip 相关信息 |
spi_port | SPI端口,默认值为-1,表示使用上次配置的值,程序中默认配置为 SPI1 端口。 | W5500/DM9051/CH395均适配 | SPI-ETHERNET 外挂设备均适配 SPI 可选接口。RMII 接口使用接口是固定的,无需适配。 |
spi_cs_pin | SPI 片选GPIO管脚,默认值为-1,表示使用上次配置的值,程序中默认配置参考 API参考手册内具体型号。 | W5500/DM9051/CH395已适配 | SPI-ETHERNET 外挂设备均适配 SPI CS 可选PIN脚。RMII 使用接口是固定的,无需适配。 |
extint_pin | 外部中断GPIO管脚,默认值为-1,表示上次配置的值,程序中默认配置参考 API参考手册内具体型号。 | W5500/CH395已适配 | DM9051尚未适配中断方式数据处理。 YT8512/SZ18201/JL1101 RMII 接口内部固定中断脚,不可更改。 |
reset_pin | 重置GPIO管脚,默认值为-1, 表示上次配置的值,程序中默认配置参考 API参考手册内具体型号。 | W5500/CH395 已适配 | DM9051 尚未适配。 YT8512/SZ18201/JL1101 RMII 接口内部固定 RST 脚,不可更改。 |
work_mode | 以太网工作模式配置,默认为终端模式,0/1 分别表示终端模式/网关模式。终端模式表示该模块作为终端设备连接供网设备上网。网关模式表示该模块作为网关,为外部设备提供网络访问,通过4G上网。 | W5500/DM9051/CH395 均适配 | YT8512/SZ18201/JL1101 尚未适配,不限制工作默认配置,自行调用接口确认工作模式。 |
获取动态 IP 地址#
在大部分网络环境中都是 dhcp 的方式获取 ip 信息,当前提供 dhcp 接口,方便在终端模式(WAN)下,模块自动获取 ip 信息,如以太网卡外接到路由器进行网络连接,此时模块直接通过调用此接口即可获取到路由器分配的 ip 地址。
nic.dhcp()
设置静态IP 地址#
不同的网络环境,需要不同的 IP 地址配置加入网络,故提供网卡静态IP配置接口,方便用户根据不同的网络环境进行配置使用,使得网络连通。比如为了固定设备 ip 或者组网环境内没有dhcp server可以分配 ip 情况下可以使用该接口进行配置。
ip = '192.168.0.4' # 假设ip地址为192.168.0.4,请根据实际情况更改
subnet = '255.255.255.0' # 假设子网掩码为255.255.255.0,请根据实际情况更改
gateway = '192.168.0.1' # 假设网关地址为192.168.0.1,请根据实际情况更改
nic.set_addr(ip, subnet, gateway)
设置 DNS 地址#
在网络中,域名解析需要使用的 DNS 服务器,将对应的域名转换成 IP 地址进行通信,提供 DNS 服务器地址配置接口,可以让用户根据自己的环境灵活配置 DNS 服务器地址。
primary_dns = '8.8.8.8' # 假设DNS首选地址为8.8.8.8,请根据实际情况更改
secondary_dns = '114.114.114.114' # 假设DNS备选地址为114.114.114.114,请根据实际情况更改
nic.set_dns(primary_dns, secondary_dns)
启动网卡#
在网络环境中可以根据需要对网卡进行开启,此时网卡上的数据将进行处理,方便用户对网卡使用进行管理。
nic.set_up()
停止网卡#
在网络环境中可以根据需要对网卡进行禁用,此时网卡上的数据将不会进行处理,方便用户对网卡使用进行管理。
nic.set_down()
获取网卡网络信息#
查询当前网卡配置信息,便于对网卡进行操作及展示,比如我们使用指定网卡进行网络通信,需要绑定网卡操作,此时需要获取网卡的网络信息。
nic.ipconfig()
配置默认网卡#
默认网卡对于模块网络通信以及网络转发有效。
- 对于模块进行 socket 通信,模块会进行路由查找,匹配对应的网卡进行发送,如果不进行 bind 网卡发送,此时网络会通过默认网卡进行发送,如果默认网卡不存在则会报错退出。
- 对于多网卡下,网络转发进行路由查找由哪个网卡发出时,对于非本机数据,如果没有默认网卡,将直接丢弃,如果配置默认网卡将通过默认网卡进行转发。
# 假设默认网卡ip地址为10.10.1.1,请根据实际情况更改
ip = '10.10.1.1'
nic.set_default_NIC(ip)
应用示例#
下面以 QuecPython EC600NCN_LE 开发板(下称开发板)通过 SPI1 连接 W5500 使用ethernet功能,分别以终端模式(WAN)及网关模式(LAN)介绍以太网的应用。
常见问题#
1. SPI-ETHERNET 设备初始化时报错EIO 5?
此报错说明SPI接线有问题,在检查以太网设备时不存在导致,请确认以太网型号是支持型号以及SPI接线、中断脚连接是否正常。
2. RMII-PHY 设备初始化时报错OS 3?
此报错是由于开机启动未初始化 MAC 层导致,MAC 层默认开机不初始化,使用 PHY 芯片时,会在第一次初始化时报该错误,重启后会初始化 MAC 层再启动网卡则正常使用。此后如果注销网卡,则会再触发此问题。故遇到该问题直接重启设备就好。
3. 支持哪些以太网芯片?
目前我们支持 SPI 接口以太网芯片 W5500/DM9051/CH395,RMII 接口 PHY 芯片 YT8512/SZ18201/JL1101。详细适配情况请参考各平台接口支持情况章节。
4. 以太网芯片实际速率能达到多少?
不同芯片平台下均有差异,不同的芯片平台速率支持可能受限于 4G 网络速率,可能受限于硬件接口传输速率,要根据具体平台而定,就目前而言W5500/DM9051/CH395支持速率基本在2 Mbps左右上下行速率,PHY芯片YT8512/SZ18201/JL1101基本保持在下行40 Mbps,上行10 Mbps。
5. 以太网芯片支持的传输速率是多少?
目前均支持10 Mbps和100 Mbps 。
172

被折叠的 条评论
为什么被折叠?



