USB 网卡介绍#
USB网卡(USB Network Adapter)是一种外部设备,用于在计算机或其他设备上提供以太网连接。它通过USB接口连接到计算机,并通过USB总线进行数据传输。USB网卡通常用于为计算机添加或扩展网络连接功能,特别是在没有内置以太网接口或需要额外网络连接的情况下。
QuecPython 上是如何支持 USB 网卡的?
USB 协议定义了设备类的类别码信息,可以用来识别设备并且加载设备驱动。这种代码信息有包含Base Class([基类])、SubClass([子类])、Protocol([协议])一共占有3个字节。常见的支持USB网卡的协议ECM/RNDIS/MBIM(USB 协议下的子类)。
-
ECM(Ethernet Networking Control Model,以太网网络控制模型)用于在设备和主机之间交换以太网帧数据。ECM设备的一般用例是LAN/WLAN的点对点以太网适配器。
-
RNDIS(Remote network Driver Interface Specification,远程网络驱动接口规范) 协议是微软对于 ECM 的变种实现,主要用于简化 Windows 平台中 USB 网络设备的驱动开发。
-
MBIM(Mobile Broadband Interface Model,移动宽带接口模型),专用于3G/4G/5G模块。它定义了移动宽带设备与 PC 端的接口标准。
QuecPython 通过支持 USB 协议下 ECM/RNDIS/MBIM 子类协议实现对 USB 网卡适配,工作场景基本都是通过 USB 口给其他设备供网。
硬件结构#

| 引脚 | 说明 |
|---|---|
VCC | 提供电源供电给连接的USB设备 |
D- | 数据线负极 |
D+ | 数据线正极 |
GND | 提供电路的接地 |
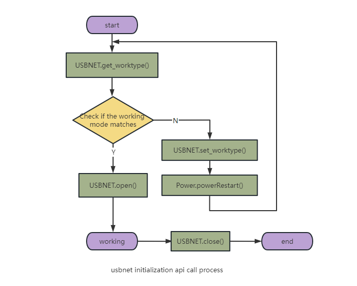
初始化流程#
网卡初始化加载流程如下图所示:

数据流#

工作模式#
USB网卡是类以太网卡的,其工作方式与以太网卡相似,可以根据工作方式分为LAN/WAN(请参考以太网章节介绍)。
QuecPython在使用中以LAN的方式使用,通过 4G 给 USB 网卡供网。
各平台支持情况#
下表是 USB 网卡在各平台适配支持情况。
| 网卡类型 | 支持型号 | |
|---|---|---|
| USB网卡 | RNDIS | 除 BGxx 系列模块和 Wi-Fi 模块外,其余模块均支持 |
| ECM | 除 BGxx 系列模块和 Wi-Fi 模块外,其余模块均支持 | |
| MBIM | BGxx 系列模块支持 | |
USBNET API 说明#
USBNET 功能较为固定,所以操作上较简单,无网络相关配置。

打开 USB 网卡#
打开 USB 网卡,默认网卡接口是存在的,操作此接口后,USB 网卡可以正常连接网络使用。
USBNET.open()
配置 USB 网卡工作模式#
USB 网卡支持 ECM/RNDIS 协议,当前可以选择两种 Type_ECM/Type_RNDIS,需要根据自己使用的环境进行配置使用。
USBNET.set_worktype(USBNET.Type_RNDIS)
查询 USB 网卡工作模式#
查询 USB 网卡工作模式,主要在复杂情况下,判断网卡工作在什么模式下进行什么操作,也在调试时判断工作模式是否和预期一样。
USBNET.get_worktype()
查询 USB 网卡工作状态#
查询 USB 网卡工作状态,方便处理各种异常情况以及调试。
USBNET.get_status()
关闭 USB 网卡#
与打开 USB 网卡逆向操作,操作后会让网卡不可用,方便根据需要对网卡进行控制。
USBNET.close()
应用示例#
常见异常处理#
1. 为什么同一台 USB 网卡设备连接手机后有的手机正常有的手机没有网络?
a. 检查网卡工作模式是否设置为 ECM 模式,RNDIS 模式不是所有的手机都支持。
b. 查看手机是否需要开启 OTG 功能,对于 OPPO 及其旗下品牌手机(如一加、IQOO等)需要在系统设置中打开 OTG 模式。
2. 使用展锐 8910 的 USB 网卡功能,首次以默认 ECM 模式 open 后,电脑连接不上网络?
展锐 8910 的 USB 网卡功能需要NAT功能支持,默认开机不启动NAT,需要启动NAT后才能正常使用 USB 网卡功能。请参考 Wiki 上对应 USBNET 章节。展锐8910具体模块型号,可参考模组型号与平台的对应关系。
3. 展锐8850使用 USB 网卡设置 RNDIS 后打开正常,关闭后再打开返回 -1。
需要进行 NAT 模式的设置,具体用法请参考 Wiki 上对应 USBNET 章节。展锐8850具体模块型号,可参考模组型号与平台的对应关系。
4. 为什么我的手机状态栏没有<···>样图标,但网络可以使用?
这是正常情况,由于手机厂商差异,某些型号的手机(如一加 9RT、红米 Note 8等)是没有
<···>图标的。
5. 电脑使用正常,但是手机却无法识别USB网卡?
a. 由于模块 MAC 地址导致手机无法正常识别,可以尝试使用 MAC 地址设置接口,更新 MAC 地址。
b. 由于手机厂商差异,无法识别 USB 网卡。
6. 电脑上使用展锐模组的 USB 网卡功能,从 ECM 模式切换至 RNDIS 模式后,为什么电脑网卡接口页面依然显示ECM模式网卡?
如下图所示,查询到网卡模式为 RNDIS,但网络适配器显示的为 ECM 网卡。
展锐平台由于使用驱动的特殊性,需要在切换网卡的工作模式后重新加载 RNDIS 网卡驱动,具体操作如下:
a. 进入
设备管理器界面,选择网络适配器,选择Quectel ECM Adapter,右键选择更新驱动
b. 选择
浏览我的计算机以查找驱动程序软件
c. 选择
让我从计算机上的可用驱动列表中选取
d. 双击
Remote NDIS based Internet Sharing Device,切换到 RNDIS 驱动
e. 成功切换后如图所示,网卡驱动变更并被识别到






172

被折叠的 条评论
为什么被折叠?



