鱼羊 发自 凹非寺
量子位 | 公众号 QbitAI
当初OpenAI抛出Sora大饼,一时间Open Sora项目热火朝天。
现在,这股Open的风也是反向吹起来了,最新目标,正是国产大模型DeepSeek-R1。

Open R1项目由HuggingFace发起,联合创始人兼CEO Clem Delangue是这么说的:
我们的科学团队已经开始致力于完全复制和开源R1,包括训练数据、训练脚本……
我们希望能充分发挥开源AI的力量,让全世界每个人都能受益于AI的进步!我相信这也有助于揭穿一些神话。
HuggingFace振臂一呼,立刻欢呼者众。项目上线仅1天,就在GitHub上刷下1.9k标星。

看来这一波,DeepSeek-R1真是给全球大模型圈带来了不小的震撼,并且影响还在持续。
Open R1
不过话说回来,DeepSeek-R1本身就是开源的,HuggingFace搞这么个“Open R1”项目,又是为何?
官方在项目页中做了解释:
这个项目的目的是构建R1 pipeline中缺失的部分,以便所有人都能在此之上复制和构建R1。
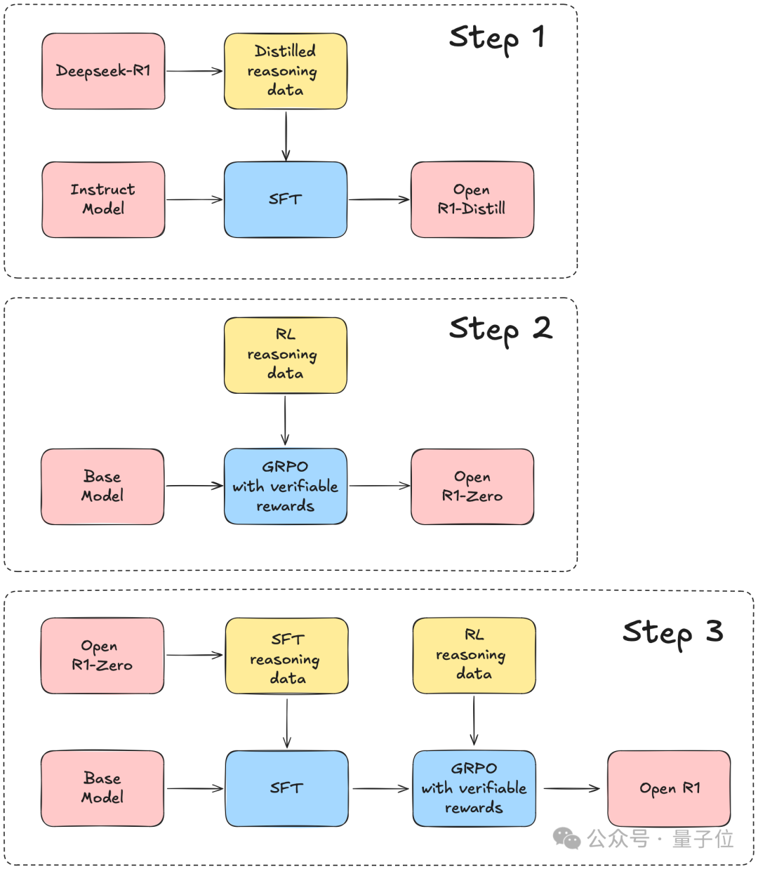
HuggingFace表示,将以DeepSeek-R1的技术报告为指导,分3个步骤完成这个项目:
第1步:用DeepSeek-R1蒸馏高质量语料库,来复制R1-Distill模型。
第2步:复制DeepSeek用来构建R1-Zero的纯强化学习(RL)pipeline。这可能涉及为数学、推理和代码整理新的大规模数据集。
第3步:通过多阶段训练,从基础模型过渡到RL版本。

结合DeepSeek的官方技术报告来看,也就是说,Open R1项目首先要实现的,是用R1数据蒸馏小模型,看看效果是不是像DeepSeek说的那么好:
DeepSeek开源了6个用R1蒸馏的小模型,其中蒸馏版Qwen-1.5甚至能在部分任务上超过GPT-4o。

接下来,就是按照DeepSeek所说,不用SFT,纯靠RL调教出R1-Zero,再在R1-Zero的基础上复刻出性能逼近o1的R1模型。
其中多阶段训练是指,R1技术报告提到,DeepSeek-R1训练过程中引入了一个多阶段训练流程,具体包括以下4个阶段:
冷启动
用数千个长思维链(CoT)样本对基础模型进行监督微调(SFT),为模型提供初始的推理能力
面向推理的强化学习
在第一个SFT阶段的基础之上,用和训练R1-Zero相同的大规模强化学习方法,进一步提升模型的推理能力,特别是应对编程、数学、科学和逻辑推理任务的能力。
拒绝采样和监督微调
再次使用监督微调,提升模型的非推理能力,如事实知识、对话能力等。
针对所有场景的强化学习
这次强化学习的重点是让模型行为与人类偏好保持一致,提升模型的可用性和安全性。
目前,在GitHub仓库中,已经可以看到这几个文件:
GRPO实现
训练和评估代码
合成数据生成器

奥特曼坐不住了
有意思的是,R1刷屏之中,奥特曼也坐不住了。
这不,他又带来了o3-mini的最新剧透:
ChatGPT Plus会员可以每天获得100条o3-mini查询。
Plus会员马上就能用上operator了,我们正在尽力!
下一个智能体Plus会员首发就能用。

这话一出,𝕏的空气中充满了快乐的气息(doge):
哇!DeepSeek正在让OpenAI主动大甩卖诶!


参考链接:
[1]https://github.com/huggingface/open-r1
[2]https://x.com/ClementDelangue/status/1883154611348910181
Open R1项目引发关注,奥特曼剧透o3-mini
38

被折叠的 条评论
为什么被折叠?



